Une Cour pour l’Histoire

Les premières années de la Cour pénale internationale à l’examen

Une Cour pour l’Histoire

Les premières années de la Cour pénale internationale à l’examen

Glossaire
Organigramme de la CPI
Résumé
A. Introduction
B. Méthodologie
I. Les Chambres
A. Présentation générale
B. La Présidence : La coordination, un élément essentiel pour le succès de la Cour
C. Le rôle de la Section préliminaire : Une terre inconnue
1. Les premières décisions fixent le cap de la CPI
2. Des rôles qui s’entrecroisent
D. Maintenir le dialogue judiciaire, un élément essentiel pour relever les défis futurs
II. Le Bureau du Procureur
A. Présentation générale
1. La structure du Bureau du Procureur
2. Des progrès significatifs malgré des défis majeurs
3. Des politiques fondamentales en progrès : L’interaction entre la paix et la justice, et la coopération des États
4. L’importance de la sensibilisation, de l’information du public et de la communication pour le Bureau de Procureur : Aperçu
B. La sélection des situations par le Bureau du Procureur
1. La sélection d’une situation : Les critères juridiques
2. Gérer les perceptions dans le processus de sélection

a. Réduire au minimum les pièges des renvois volontaires

b. Affirmer l’indépendance du Procureur : Le pouvoir proprio motu

c. Faire face aux critiques qui qualifient la CPI de « tribunal pour l’Afrique »

C. Les enquêtes du BdP et la sélection des affaires aux fins d’un procès
1. Les enquêtes

a. Des enquêtes de qualité : La pierre angulaire pour des dossiers solides

b. Améliorer le rythme des enquêtes

c. Améliorer les enquêtes sur le terrain

2. La sélection des affaires

a. Les cibles principales de la CPI devraient être les hauts responsables

b. Des mandats d’arrêt ciblés

D. L’impact de la CPI dans les situations faisant l’objet d’une enquête
III. La Défense
A. Présentation générale
B. L’appui institutionnel à la défense
1. Le Bureau du conseil public pour la défense

a. Un mandat imposant à exécuter

b. Un besoin de ressources supplémentaires

2. La Section d’appui à la défense
C. Garantir une représentation de qualité aux accusés indigents : Le système d’aide judiciaire de la CPI
1. Détermination de l’éligibilité à l’aide judiciaire : Calcul de l’indigence
2. L’assistance financière pour les accusés éligibles

a. La représentation légale

b. Les enquêtes

3. Se prémunir contre les abus : Les contrôles et contrepoids dans le système d’aide judiciaire
D. Rester attentifs aux défis futurs
IV. L’engagement sur le terrain
A. Présentation générale
B. Les bureaux extérieurs : Un élément clé pour le contact de la CPI avec les communautés affectées
1. La mise en place et le fonctionnement des bureaux extérieurs : Un début laborieux
2. Améliorer la contribution et l’efficacité des bureaux extérieurs

a. Créer davantage d’espaces accessibles au public

b. Accroître le rôle du personnel basé sur le terrain

c. Disposer d’un directeur de bureau

C. Les procédures in situ
D. Les visites de hauts responsables de la CPI sur le terrain
V. Sensibilisation du public et Communication
A. Présentation générale
B. L’évolution de l’approche de la CPI en matière de sensibilisation et de communication
1. Un départ excessivement lent
2. Des améliorations dans le soutien institutionnel
3. Le programme d’information et de sensibilisation de la CPI s’intensifie en 2007
C. La mise en œuvre des activités de sensibilisation dans les communautés les plus affectées : Enseignements
1. Commencer tôt et gérer les attentes
2. Adapter le travail de sensibilisation : Instaurer un dialogue

a. Répondre de manière appropriée aux perceptions préjudiciables

b. Comprendre le contexte afin de mieux anticiper les défis

c. Identifier les publics cibles et adapter les messages

d. Utiliser les bureaux extérieurs et leurs personnels plus efficacement

3. Diffuser les informations efficacement

a. Communiquer directement avec les populations affectées

b. Renforcer les réseaux et les partenariats locaux

c. Développer des outils créatifs pour transmettre les messages clés

d. Utiliser les médias pour toucher un public plus large

4. Un besoin de ressources supplémentaires pour intensifier les efforts
VI. L’appui et la protection des victimes et témoins
A. Présentation générale
B. Protection et appui, une responsabilité partagée entre les organes de la Cour
1. La Division d’aide aux victimes et aux témoins

a. La protection sur le terrain

b. Les programmes d’assistance sur le terrain

c. La sécurité et l’appui lors des procédures à la Cour

2. Le Bureau du Procureur
3. Les Chambres
C. Mesures requises pour renforcer les programmes de protection et d’appui
1. Accroître l’appui et la protection des victimes et des intermédiaires
2. Préserver l’indépendance et la neutralité du programme de protection
3. Le besoin de flexibilité dans les mesures de protection pour faire face à l’envergure du mandat de protection
4. Améliorer la prise en charge psychologique des victimes et des témoins
5. Garantir des ressources suffisantes pour les programmes d’appui et de protection
VII. Le rôle des victimes dans les procédures de la CPI
A. Présentation générale
B. Le régime juridique de participation des victimes
1. La phase de situation

a. Remplir les critères relatifs au préjudice et aux intérêts personnels

b. Exemples de modalités de participation

2. La participation dans le cadre d’une affaire

a. La procédure préliminaire

b. Le procès

C. Les droits des victimes dans le cadre des procédures en dehors du régime de participation
D. La mise en œuvre du régime de participation des victimes dans la pratique
1. La procédure de demande de participation des victimes
2. Des lacunes dans la mise en œuvre des droits des victimes

a. Travail insuffisant de la Cour en matière de sensibilisation : Confusion à propos de la participation des victimes

b. Être davantage en prise directe avec les intermédiaires locaux

E. Les réparations et le Fonds au profit des victimes
1. Les réparations ordonnées par la Cour
2. L’assistance fournie par le Fonds aux victimes au moyen d’ « autres ressources »

a. Gérer la tension entre les mandats respectifs du Fonds et de la CPI

b. Gérer prudemment les ressources du Fonds

c. Promouvoir une plus grande transparence et concertation

3. Un besoin de dons supplémentaires
VIII. La coopération et le soutien
A. Présentation générale
B. L’Assemblée des États parties
1. Renforcer les procédures de l’AEP
2. Les initiatives ciblées en matière de coopération et de soutien
C. La coopération judiciaire et le soutien logistique
1. Mettre en œuvre la législation
2. Les dispositions institutionnelles nationales

a. Des points focaux nationaux

b. Les groupes de travail spéciaux interministériels

c. Des dispositions particulières pour les pays dont la situation est examinée  par la Cour

3. Les accords-cadres
4. Les Nations unies et les organisations régionales
D. Un soutien diplomatique et politique
1. L’arrestation et la remise des suspects
2. Intégrer la Cour dans le système des Nations unies
3. Intégrer la CPI dans l’action des organisations régionales
Résumé des recommandations clés
Chambres
Bureau du Procureur
Défense
Engagement sur le terrain
Sensibilisation et information du public
Appui et protection des victimes et témoins
Participation des victimes
Réparations
Coopération et soutien
Remerciements

Glossaire

AEP

Assemblée des États parties

ARS

Armée de résistance du Seigneur

BdP

Bureau du Procureur

BCPD

Bureau du conseil public pour la Défense

BCPV

Bureau du conseil public pour les victimes

CBF

Comité du budget et des finances

CETC

Chambres Extraordinaires au sein des Tribunaux Cambodgiens

CPI

Cour pénale internationale

DAVT

Division d’aide aux victimes et témoins

DCCC

Division de la compétence, de la complémentarité et de la coopération

FNI

Front nationaliste et intégrationniste

Fonds

Fonds au profit des victimes

FRPI

Forces de résistance patriotique en Ituri

MONUC

Mission des Nations Unies en République Démocratique du Congo

ONG

Organisation non-gouvernementale

ONU

Organisation des Nations Unies

RCA

République centrafricaine

RDC

République démocratique du Congo

SAD

Section d’appui à la Défense

SPVR

Section de la participation des victimes et des réparations

TPIR

Tribunal pénal international pour le Rwanda

TPIY

Tribunal pénal international pour l’ex-Yougoslavie

TSSL

Tribunal spécial pour la Sierra Leone

UNICEF

Fonds des Nations Unies pour l'enfance

UPC

Union des Patriotes Congolais

UPDF

Forces de défense du peuple ougandais

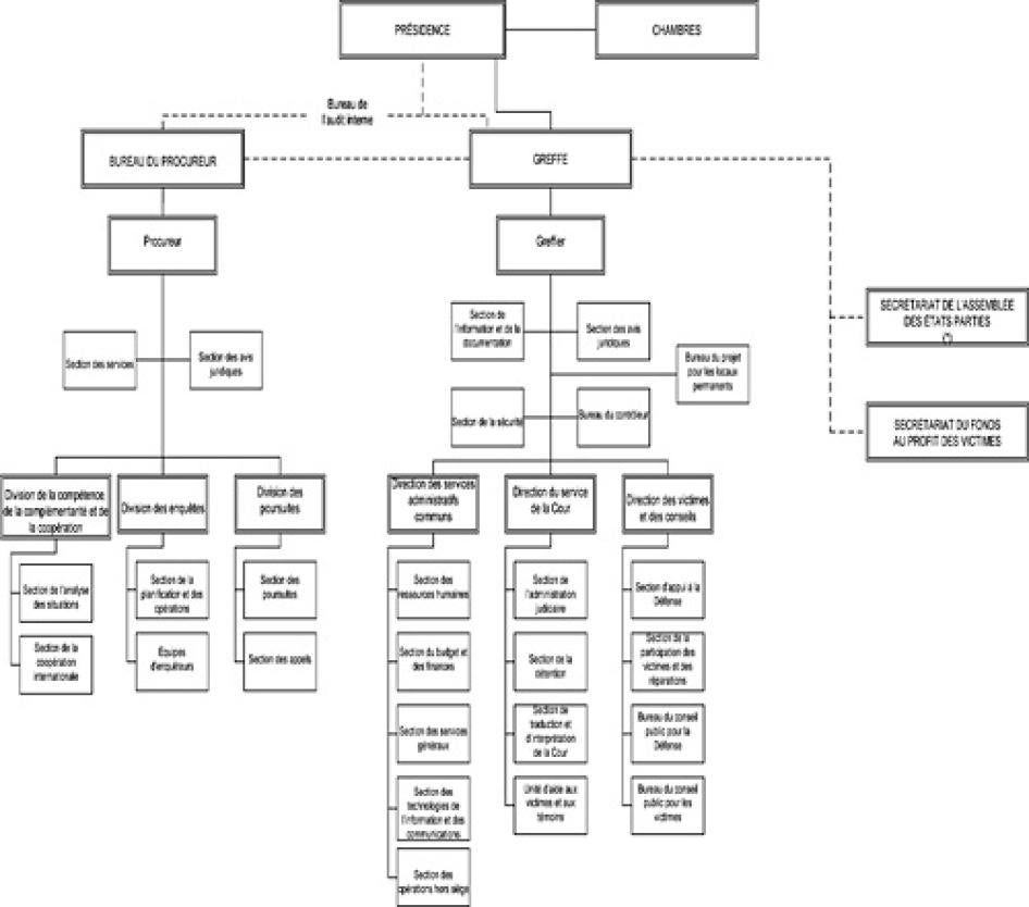
Organigramme de la CPI *

Résumé

A. Introduction

Le 17 juillet 1998, après cinq semaines d’intenses négociations dans le cadre de la conférence diplomatique de Rome, les représentants de 120 États de toutes les régions et traditions juridiques ont écrit une page d’Histoire dans la lutte contre l’impunité. Ils se sont accordés sur un traité créant la Cour pénale internationale (CPI) à La Haye, premier tribunal mondial permanent, mandaté pour traduire en justice les auteurs des pires crimes que l’humanité connaisse—les crimes de guerre, les crimes contre l’humanité et le génocide—lorsque les tribunaux nationaux ne sont pas en mesure de le faire.

Le Statut de Rome de la Cour pénale internationale est entré en vigueur le 1er juillet 2002 après sa ratification, dans un délai étonnamment court, par les 60 États requis. [1] La sélection des représentants de la Cour nécessaires à la mise en œuvre du mandat de la CPI a rapidement suivi. En mars 2003, les 18 premiers juges de la Cour ont prêté serment. Le Procureur de la CPI, Luis Moreno Ocampo, est entré en fonction en juin 2003 suite à son élection par les États parties au Statut de Rome. Le premier responsable de l’administration de l’institution, le Greffier Bruno Cathala, a pris ses fonctions peu de temps après. La CPI, jusqu’alors une aspiration, devenait enfin réalité.

Depuis lors, la CPI a évolué de façon remarquable. Le procureur a ouvert des enquêtes en République démocratique du Congo, en Ouganda, dans la région du Darfour au Soudan et en République centrafricaine. Ces enquêtes—qui ont toutes été menées dans des situations d’instabilité ou de conflit en cours—ont débouché sur des poursuites pénales à l’encontre d’au moins 12 criminels présumés « portant la plus grande responsabilité » dans des crimes horribles ; crimes pour lesquels, il n’y a pas si longtemps, ils auraient très probablement joui d’une impunité totale (12 mandats d’arrêt ont été rendus publics ; il pourrait en exister d’autres émis sous scellés). Au moment où sont écrites ces lignes, quatre de ces criminels présumés se trouvent aux mains de la CPI à La Haye et les autres sont stigmatisés comme criminels de guerre inculpés en fuite. La mise en place de la CPI envoie un signal fort aux criminels avérés ou en puissance : l’impunité totale pour les crimes les plus graves ne sera plus tolérée.

Les progrès enregistrés par la CPI ne se limitent pas aux poursuites engagées. Contre toute attente et en dépit d’innombrables difficultés, le greffe a établi des bureaux de terrain dans des environnements parfois instables dans ou près des quatre pays où des situations font l’objet d’une enquête, et ce afin de maintenir un contact permanent avec les victimes, les témoins et les communautés affectées. Les représentants de la Cour ont également fait d’importants efforts pour transmettre des informations sur le mandat et le travail de la CPI aux communautés affectées dans les camps de réfugiés, les camps de personnes déplacées à l’intérieur du pays et les villages reculés. Des témoins se sont présentés volontairement pour fournir des éléments de preuve, certains n’étant en mesure de le faire seulement parce que la Cour pouvait les protéger des menaces auxquelles ils s’exposaient en témoignant. Des victimes du Darfour, d’Ouganda et du Congo ont introduit des demandes de participation aux procédures de la CPI, qui ont été acceptées. Les avocats de la défense ont à leur disposition un bureau indépendant, établi et financé par la Cour, visant à leur fournir un appui juridique indispensable afin de promouvoir le droit de leurs clients à un procès équitable.

Se trouvant aux prises avec les énormes défis que représente la mise en place d’une institution judiciaire unique en son genre, il n’est pas surprenant que les représentants de la CPI aient aussi commis des erreurs. Ce fait est d’ailleurs mis en lumière par la décision prise en juin 2008 par la Chambre de première instance I de « suspendre » les poursuites contre Thomas Lubanga—suspendant donc, à tous égards, le tout premier procès de la Cour—en raison de l’incapacité de l’accusation de communiquer à la Cour et à la défense des éléments à décharge recueillis en vertu de la clause de confidentialité du Statut de Rome. Dans le présent rapport, Human Rights Watch identifie quelques-unes de ces défaillances et émet des recommandations visant à améliorer l’équité et l’efficacité des opérations de la CPI. Nous soulignons également à quel point il est important pour la Cour—notamment pour le procureur—de s’engager dans une démarche plus proactive auprès des communautés affectées afin que son travail ait plus de sens à leurs yeux. Pour ce faire, il faudra que le personnel de la CPI opère un revirement complet et profond, rompant avec l’ambivalence dont il a fait preuve à ce niveau dans un premier temps, attitude qui transparaissait clairement dans l’approche initiale par rapport à la sensibilisation du public, des opérations de terrain et des enquêtes du procureur. Cela supposera une approche qui appréhende pleinement à quel point il est important que les communautés concernées prennent conscience du mandat de la Cour. En effet, c’est précisément pour servir ces communautés que la CPI a été créée.

Exception faite de ces problèmes, la Cour est confrontée, dans l’exécution de son mandat, à un défi majeur qui se situe essentiellement hors de son contrôle : appréhender les suspects. Ne disposant pas de ses propres forces de police, la CPI doit compter sur la coopération de la communauté internationale pour faire appliquer ses ordonnances. À ce jour, les autres institutions judiciaires internationales ont bénéficié d’une coopération assez significative des États. Mais le mandat de la CPI d’enquêter sur les crimes les plus graves dans des situations de conflit en cours met à l’épreuve dans une mesure beaucoup plus importante la volonté des Etats et des organisations intergouvernementales de coopérer. Voyageant de capitale en capitale, le procureur a plaidé de plus en plus ouvertement pour la collaboration nécessaire des États et des organisations intergouvernementales. Malheureusement, en dépit de quelques changements positifs, beaucoup reste à faire. La communauté internationale, y compris les États parties, a trop souvent minimisé l’importance de la justice face à d’autres objectifs politiques essentiels, tels que les pourparlers de paix et le déploiement des forces de maintien de la paix. Néanmoins, l’expérience démontre que ne pas faire de la justice une priorité contribue à l’instabilité ou à la recrudescence de la violence. Il incombe aux États parties au Statut de Rome (106 au moment de la publication de ce rapport), ainsi qu’aux institutions multilatérales telles que l’ONU, de répondre aux demandes de coopération émises par la CPI. Le succès de la Cour en dépend.

Dans le présent rapport, Human Rights Watch évalue certains aspects des opérations réalisées à ce jour par la CPI. Nous émettons une série de recommandations visant à améliorer l’efficacité de la Cour dans l’exécution de son mandat, avec une attention particulière pour les aspects du travail de la Cour qui touchent aux questions des droits humains. La nature confidentielle de bon nombre des opérations de la Cour a nécessairement limité notre analyse et notre évaluation. Outre le fait d’encourager vivement les États à coopérer davantage, nos recommandations clés sont les suivantes :

Nous conseillons vivement au Bureau du Procureur d’améliorer sa capacité d’enquête en recrutant de nouveaux enquêteurs, avant tout des personnes très expérimentées. Ceci est particulièrement important pour constituer des dossiers solides à l’encontre de hauts dirigeants. Par ailleurs, il est un aspect qui revient dans bon nombre de nos recommandations : le fait que le Bureau du Procureur doit intensifier son engagement auprès des communautés affectées afin d’expliquer les aspects non confidentiels de ses enquêtes, de façon à gérer les attentes et à combattre la désinformation.

Bien que des progrès aient été opérés sur le plan du travail d’information et de sensibilisation effectué par la Cour auprès des communautés affectées, nous estimons que la Cour devrait intensifier ces efforts et se lancer dans une campagne de sensibilisation plus solide, plus ciblée et mieux adaptée afin d’accroître son impact. Ceci requerra très probablement des ressources supplémentaires, que nous exhortons les États parties à fournir en fonction des besoins.

Nous conseillons vivement à la Cour de continuer à renforcer son engagement sur le terrain. Il faudrait notamment rendre les bureaux extérieurs plus accessibles aux communautés les plus affectées. Cela supposerait également une participation accrue du personnel basé sur le terrain dans la conception et l’élaboration de stratégies de sensibilisation et autres stratégies qui impliquent les membres de ces communautés, telles que la participation des victimes et la protection des témoins. Les bureaux devraient par ailleurs disposer de leur propre chef de bureau afin de rendre l’engagement sur le terrain plus effectif.

Nos recommandations sont présentées tout au long de ce rapport et résumées dans son chapitre final. Prises dans leur ensemble, les recommandations de Human Rights Watch prendront du temps à être mises en œuvre et supposent une augmentation du budget de fonctionnement de la CPI. Nous comprenons parfaitement qu’il est important de garantir une efficacité maximale des opérations de la Cour, et nous reconnaissons que celle-ci est responsable de gérer ses ressources efficacement. Nous souhaitons néanmoins souligner que pour être efficace, la justice pour les crimes les plus graves ne peut être une justice « au rabais ». Par conséquent, nous exhortons les États parties, sur la base d’un examen minutieux, à fournir les ressources supplémentaires qui s’avèrent nécessaires.

En dépit des défauts qui la caractérisent, la Cour pénale internationale a opéré de solides progrès au cours de ses premières années d’activité. Allant de l’avant, Human Rights Watch recommande vivement aux représentants de la CPI de continuer à appliquer les enseignements tirés de l’expérience passée afin d’améliorer l’équité et l’efficacité de la Cour, mais également d’adapter davantage son travail aux besoins des communautés les plus affectées par les crimes qui relèvent de sa compétence. Les victimes ne méritent rien de moins.

B. Méthodologie

Human Rights Watch a suivi de près le travail de la CPI depuis le début de ses activités en 2003. Les chercheurs de Human Rights Watch ont participé à de nombreuses réunions de concertation avec des représentants de la CPI, soit aux côtés d’autres ONG sous l’égide de la Coalition pour la Cour Pénale Internationale, soit de façon bilatérale. Il est vrai que la Cour pénale internationale a fait preuve d’une ouverture exceptionnelle dans son interaction avec la société civile.

En vue du présent rapport, Human Rights Watch a effectué des recherches sur le terrain tout au long de l’année 2007. En février et mars 2007, des chercheurs de Human Rights Watch se sont rendus à Kampala et dans le nord de l’Ouganda (Gulu, Lira et Kitgum) et se sont entretenus avec un grand nombre de journalistes locaux, de représentants d’organisations non gouvernementales et d’associations locales, de fonctionnaires du gouvernement et de membres du personnel de la CPI basés sur le terrain. Les chercheurs ont également organisé de nombreuses discussions avec des membres des communautés affectées résidant dans les camps de personnes déplacées dans le nord de l’Ouganda. En avril-mai 2007, les chercheurs se sont rendus dans le district de l’Ituri et dans le Nord-Kivu et en juillet 2007 à Kinshasa, en République démocratique du Congo, et ont rencontré une série de personnes, dont des journalistes locaux, des représentants d’organisations non gouvernementales, des fonctionnaires du gouvernement, des membres du personnel de la CPI basés sur le terrain, des représentants de la mission de maintien de la paix des Nations Unies et autres agences internationales, ainsi que des diplomates internationaux. En Ituri, les chercheurs de Human Rights Watch se sont également déplacés dans des petits villages et se sont entretenus avec des membres des communautés affectées. En juillet 2007, les chercheurs ont visité deux camps de réfugiés au Tchad et ont rencontré des communautés affectées originaires du Darfour, ainsi que des représentants de l’Agence des Nations Unies pour les réfugiés et des membres du personnel de terrain de la CPI. Dans le cadre de toutes nos recherches sur le terrain, lorsqu’il s’avérait nécessaire d’effectuer les entretiens dans des langues locales, nous avons recouru à l’assistance d’interprètes.

Par ailleurs, Human Rights Watch a eu des entretiens téléphoniques ou en personne avec des membres du personnel de la CPI à La Haye et à New York pendant toute l’année 2007 et jusqu’à mai 2008. En vue du présent rapport, des informations supplémentaires ont été recueillies à New York et à Bruxelles entre septembre 2007 et juillet 2008 au moyen d’entretiens téléphoniques ou en personne, de communications électroniques et de recherches documentaires.

Parmi les personnes avec lesquelles nous nous sommes entretenus, beaucoup ont voulu s’exprimer en toute franchise mais ont souhaité que leur nom ne soit pas mentionné. Nous avons donc utilisé des termes génériques dans tout le rapport afin de respecter la confidentialité de ces sources.

I. Les Chambres

A. Présentation générale

Partout dans le monde, il est nécessaire d’avoir des juges impartiaux, indépendants et compétents pour assurer la bonne tenue des procès, en particulier ceux qui soulèvent des questions juridiques complexes, tout en observant scrupuleusement les droits des accusés et en gérant efficacement les procédures. À la Cour pénale internationale, les juges partagent avec d’autres organes de la Cour la responsabilité de relever des défis uniques, notamment de façonner la pratique et les politiques d’une institution internationale fondée sur un traité, de donner corps à un nouveau modèle de participation des victimes, de protéger les témoins et les victimes dans diverses régions affectées par des conflits et de rallier, par des activités de représentation, du soutien en faveur du travail de la Cour, tout cela tout en développant le droit pénal international, domaine qui commence à peine à se développer.

Ces responsabilités sont assumées par les 18 juges des Chambres de la Cour, qui sont élus par l’Assemblée des États parties (AEP) [2] pour des mandats échelonnés de trois, six ou neuf ans (les derniers étant non renouvelables) et qui sont répartis en trois sections : la section d’appel, de première instance et préliminaire. [3] Par ailleurs, la Présidence, composée d’un président, d’un premier vice-président et d’un second vice-président élus par les juges en leur sein, constitue un organe distinct de la Cour chargé de l’administration des Chambres et de la supervision du Greffe. [4]

Le Statut de Rome préconise une Cour diversifiée et expérimentée. Les juges doivent être des ressortissants des États parties mais il ne peut y avoir deux juges ressortissants d’un même État. [5] Le statut charge l’AEP de veiller, dans la composition de la Cour, à une représentation équilibrée des genres, des systèmes juridiques et des aires géographiques. [6] Les États parties doivent également tenir compte de la nécessité d’assurer la présence de « juges spécialisés dans certaines matières, y compris … les questions liées à la violence contre les femmes ou les enfants », [7] mais tous les juges doivent avoir une compétence reconnue, soit en droit pénal et procédure pénale (les juges dits de la « Liste A »), soit « dans des domaines pertinents du droit international, tels que le droit international humanitaire et les droits de l’homme » (les juges dits de la « Liste B »). [8] L’affectation des juges aux différentes sections de la Cour doit assurer, au sein de chacune d’entre elles, un équilibre entre les compétences en droit pénal et en droit international ; les sections préliminaire et de première instance devant être principalement composées de juges ayant l’expérience de procès pénaux. [9]

Se fondant sur l’expérience d’autres tribunaux, Human Rights Watch estime qu’il est d’une importance vitale pour la Cour de disposer de juges possédant une certaine expérience des procédures pénales, que ce soit en qualité de juges, de procureurs ou d’avocats de la défense. Le fait d’exiger une telle expérience pour les juges de la section préliminaire a de toute évidence déjà porté ses fruits lors de l’audience de confirmation des charges contre Thomas Lubanga devant la Chambre préliminaire I, la première audience de ce genre tenue par la Cour. Le président de la Chambre préliminaire, le juge Claude Jorda, juge de la Liste A et ancien président du Tribunal pénal international pour l’ex-Yougoslavie (TPIY), est parvenu à conjuguer sa volonté de faire avancer la procédure avec une certaine flexibilité lorsque les parties avaient besoin de modifier le programme établi. Le Juge Jorda a également été capable de gérer équitablement et efficacement ce qui s’est parfois révélé être une défense combative.

Il est toutefois prématuré de procéder à une évaluation concluante du travail accompli par la Présidence et par les Chambres. Bien que les juges de la Cour aient déjà effectué de nombreuses tâches importantes depuis la constitution de la Cour en 2003, [10] au moment de la rédaction du présent rapport, la procédure préliminaire n’a été achevée que dans une seule affaire et la Cour est à la veille de sa deuxième audience de confirmation des charges et de son premier procès. [11] En conséquence, cette section se limite à examiner d’une part les efforts de la Présidence pour promouvoir une meilleure coordination entre les organes de la Cour, et d’autre part la mise en pratique, par la section préliminaire, de son mandat novateur.

B. La Présidence : La coordination, un élément essentiel pour le succès de la Cour

Aux termes du Statut de Rome, du Règlement de la Cour et du Règlement de procédure et de preuve, les responsabilités de la Présidence sont variées.

Principalement chargée de l’administration de la Cour, [12] la Présidence assume diverses fonctions, parmi lesquelles la constitution des Chambres préliminaires et de première instance ; [13] le remplacement des juges, la désignation de juges suppléants et l’affectation temporaire aux trois sections des Chambres ; [14] le réexamen de certaines décisions du Greffe ; [15] la conclusion d’accords en matière de coopération internationale ; [16] l’inspection du quartier pénitentiaire de la Cour ; [17] et l’exercice de bon nombre de fonctions de la Cour en rapport avec l’exécution des peines. [18]

Le premier Président de la Cour, le juge canadien PhilippeKirsch, a assumé en outre un rôle de représentation. Dans le cadre de nombreuses rencontres à caractère privé, ainsi que de conférences, séminaires et allocutions, le Juge Kirsch a véritablement œuvré à la promotion d’une plus large ratification du Statut de Rome et a réclamé une coopération et un soutien accrus pour la Cour au niveau international, entre autres par le biais de communications avec le point focal de l’AEP sur la coopération [19] et avec le Comité du budget et des finances (CBF). Le travail du président en faveur d’une ratification plus large du Statut de Rome a déjà eu des effets : par exemple, le Mexique a ratifié le Statut de Rome dans l’année suivant une visite personnelle du Président. [20] Human Rights Watch salue l’exemple donné par le Président actuel et encourage son successeur—qui sera élu au début de l’année prochaine—à poursuivre ces efforts visant à rallier un soutien en faveur de la Cour par ce biais ou par des activités similaires.

En accord avec ses responsabilités administratives, le Président joue un rôle dans l’amélioration du fonctionnement interne de la Cour. Au cours des premières années d’existence de la Cour, certaines préoccupations ont été exprimées au sujet de la division et du manque de coordination entre les organes de la Cour, notamment par le CBF dans son rapport de mars 2004. [21] En réaction, les organes de la Cour se sont engagés à suivre le principe de « Cour unique » donnant la priorité à la coordination sur les questions administratives, tout en respectant l’indépendance de chaque organe. [22] Néanmoins, le CBF a réitéré les mêmes préoccupations dans son examen d’août 2004 du projet de budget-programme de la Cour pour 2005. [23] Comme l’avait relevé Human Rights Watch à l’époque, le projet de budget-programme ne reflétait aucune approche commune au sujet des fonctions centrales de la Cour. Les projets des différents organes semblaient même faire double emploi plutôt que de se compléter les uns les autres. [24]

Ces tensions et doubles emplois étaient peut-être inévitables dans une institution en plein développement tentant de résoudre des problèmes complexes de politique et de pratique. En réponse aux inquiétudes exprimées, le Président a affirmé le fait que le travail des organes visaient à un objectif commun pour l’institution [25] et pris des mesures concrètes en vue d’améliorer la coordination. Il a notamment augmenté la fréquence des réunions du Conseil de coordination [26] —organe qui est composé du Président, du Procureur et du Greffier et facilite la coordination administrative [27] —et mis sur pied des groupes de travail inter-organes. [28] Ces groupes de travail comprennent aujourd’hui le groupe chargé de l’élaboration du projet de Plan stratégique—qui a conduit au Plan stratégique 2006 de la Cour, analysé plus loin—et le groupe de travail sur la participation des victimes.

Les interventions du Président ont permis d’avancer quelque peu sur la voie du dialogue et de la coopération mais des efforts supplémentaires s’avèrent nécessaires. Dans des domaines essentiels tels que la sensibilisation du public et les opérations sur le terrain où les organes de la Cour partagent des responsabilités qui se recoupent, une approche coordonnée n’a pas toujours été évidente, limitant la capacité de la Cour à optimiser son impact auprès des communautés affectées. [29] Ce manque de communication entre les organes est manifeste pour les acteurs externes qui doivent interagir avec la Cour sur certaines questions, par exemple la coopération internationale.

Tout en veillant à ne pas compromettre l’indépendance du Procureur et des juges, le Président devrait poursuivre ses efforts de leadership et souligner l’importance de la coordination interne. Une telle coordination est indispensable pour assumer les responsabilités et défis uniques qui incombent à la Cour en tant qu’institution internationale fondée par un traité, dont la nature diffère fondamentalement des tribunaux et poursuites nationales.

Par ailleurs, Human Rights Watch encourage le Président à exercer un leadership continu afin de développer une vision partagée par tous les organes de la Cour. Le Plan stratégique de la Cour, développé en 2006, vise à identifier des objectifs institutionnels communs, à orienter la budgétisation et à améliorer la compréhension qu’ont les États parties des opérations de la CPI.

Human Rights Watch a fortement insisté sur l’opportunité que représentait l’élaboration d’un plan stratégique. À nos yeux, il s’agissait d’une occasion pour les organes de la Cour—profondément absorbés par leurs défis quotidiens—de prendre du recul et de projeter une vision à long terme pour la Cour. Malheureusement, au lieu de raviver l’esprit et l’inspiration qui avaient animé la conférence de Rome de 1998 et d’imprimer une orientation qui aurait garanti l’impact de la Cour auprès des communautés affectées par les crimes relevant de sa compétence, le Plan stratégique s’est essentiellement focalisé sur les procédures et la gestion de la Cour, contribuant de façon limitée à insuffler au sein des différents organes le sentiment qu’ils partageaient les mêmes objectifs. [30]

La Cour a continué d’élaborer des documents stratégiques subsidiaires dans des domaines clés, notamment en matière de poursuites, de sensibilisation et d’information du public, ou relatifs aux conseils et aux victimes. [31] L’élaboration de ces documents offre à la Cour de nombreuses occasions de développer et d’articuler une vision partagée. Le Président peut encourager cette approche par l’entremise du Conseil de coordination. Par ailleurs, nous notons que la Présidence a été dotée d’un budget pour engager un coordinateur de la planification stratégique mais ce poste est toujours vacant à ce jour. [32] Nous encourageons la Présidence à tirer parti de ce poste pour consolider les progrès sur le Plan stratégique.

C. Le rôle de la Section préliminaire : Une terre inconnue

Les situations dont est saisie la CPI [33] sont confiées par la Présidence à une Chambre préliminaire composée de trois juges après que le Procureur ait signalé qu’une situation a été déférée soit par un État partie, soit par le Conseil de sécurité des Nations Unies, ou qu’il ait l’intention de demander l’autorisation d’ouvrir une enquête. [34] Les affaires [35] résultant de situations restent du ressort de la Chambre préliminaire jusqu’à l’audience de confirmation des charges incluse qui conclut la procédure préliminaire. [36] Il existe actuellement trois Chambres préliminaires : la Chambre préliminaire I qui est chargée des situations et affaires en République démocratique du Congo et au Darfour ; la Chambre préliminaire II qui est chargée de la situation et affaire dans le nord de l’Ouganda ; et la Chambre préliminaire III qui est chargée de la situation en République centrafricaine. [37]

La section préliminaire de la CPI est une première au sein des mécanismes de justice pénale internationale ; elle constitue l’une des innovations importantes du Statut de Rome. Aux tribunaux pour l’ex-Yougoslavie et le Rwanda, ce sont les juges de la Chambre de première instance qui assument la responsabilité des procédures judiciaires préliminaires et hormis les ordonnances de la Cour nécessaires aux fins des enquêtes, il n’est guère prévu de supervision judiciaire lors des enquêtes jusqu’à la présentation de l’acte d’accusation par le Procureur en vue de sa confirmation. [38] Le Statut de Rome, par contre, instaure une section préliminaire qui assume non seulement la responsabilité de faire avancer les dossiers jusqu’au procès en délivrant des mandats d’arrêt ; [39] en présidant la première comparution d’un accusé devant la Cour et en préservant ses droits ; [40] ainsi qu’en statuant sur la contestation de la recevabilité d’une affaire au début de la procédure ; [41] mais qui endosse également des responsabilités importantes pendant les enquêtes.

Elle est notamment chargée de rendre les ordonnances sollicitées par le Procureur aux fins des enquêtes, [42] d’exercer un contrôle sur le Procureur en octroyant une autorisation pour les enquêtes ouvertes par le Procureur proprio motu, [43] et d’examiner les décisions prises par le Procureur de ne pas procéder à une enquête ou de ne pas poursuivre. [44] Cet examen peut avoir lieu à la demande d’un État ou du Conseil de sécurité, [45] et lorsqu’une décision de ne pas poursuivre est fondée sur la conclusion du Procureur selon laquelle poursuivre ne servirait pas les « intérêts de la justice », la Chambre préliminaire peut également examiner la décision du Procureur de sa propre initiative. [46]

Les dossiers constitués par le Procureur ne débouchent pas automatiquement sur un renvoi en jugement ; la Chambre préliminaire doit tout d’abord tenir une audience de confirmation des charges afin de « [déterminer] s'il existe des preuves suffisantes donnant des motifs substantiels de croire que la personne a commis chacun des crimes qui lui sont imputés ». [47] Les charges qui ne sont pas confirmées par la Chambre préliminaire sont abandonnées. [48]

La Chambre préliminaire est également responsable, avec le procureur, de la protection et du respect de la vie privée des victimes et des témoins ainsi que de la préservation des preuves. [49] À la requête de l’accusation, la Chambre préliminaire peut prendre des mesures visant à assurer l’intégrité et l’efficacité de toute procédure dans le cas où « l’occasion d’obtenir des renseignements ne se présentera plus », c’est-à-dire si « une enquête offre l'occasion unique, qui peut ne plus se présenter par la suite, de recueillir un témoignage ou une déposition, ou d'examiner, recueillir ou vérifier des éléments de preuve aux fins d'un procès ». [50] Mais lorsque le Procureur ne sollicite pas ces mesures, la Chambre préliminaire—qui doit être informée par l’accusation de toute occasion de mener une enquête dans ces circonstances—peut également prendre des mesures de sa propre initiative si elle conclut que l’absence de requête du Procureur ne se justifie pas. [51]

Enfin, conformément à la norme 48 du Règlement de la Cour, la Chambre préliminaire « peut demander au Procureur de lui fournir, éventuellement sous forme de résumés, les informations ou les documents spécifiques ou supplémentaires qu’il détient et que la Chambre préliminaire estime nécessaires » en vue d’exercer ses fonctions conformément aux articles 53(3)(b), 56(3)(a) et 57(3)(c). [52]

La Chambre préliminaire exploite des traditions civilistes et de common law afin de superviser les enquêtes du procureur, constituer des dossiers pour le procès et conserver les ressources judiciaires. Bien qu’à ce stade du développement de la Cour, il soit prématuré de procéder à une évaluation approfondie, il ressort que les responsabilités uniques qui incombent à la Chambre préliminaire peuvent contribuer à accroître l’efficacité des procédures.

1. Les premières décisions fixent le cap de la CPI

L’utilité d’une supervision judiciaire formalisée assurée par les Chambres préliminaires à un stade précoce de la procédure est déjà visible.

Par exemple, la Chambre préliminaire a agi pour protéger les intérêts de la défense sur des questions particulières, avant même la délivrance de mandats d’arrêt ou les premières comparutions des accusés devant la Cour. Dans la situation en RDC, conformément à l’article 56 du Statut de Rome, [53] la Chambre préliminaire I a nommé un conseil ad hoc pour représenter les intérêts de la défense relativement aux examens médicolégaux demandés par l’accusation. [54] Dans la situation au Darfour, la Chambre préliminaire I a nommé un conseil ad hoc pour représenter les intérêts de la défense lorsqu’en vertu de la norme 103, elle a sollicité les observations d’experts sur la protection des victimes et la préservation des éléments de preuve. [55] Des conseils ad hoc du Bureau du conseil public pour la Défense (BCPD), analysé plus loin dans la partie III.B.1, ont également été nommés par les Chambres pour examiner les demandes de participation des victimes au stade des enquêtes [56] et pour représenter les intérêts de la défense concernés par les activités proposées par le Fonds au profit des Victimes (le Fonds) de la Cour. [57]

Par ailleurs, la section préliminaire a agi pour faciliter la procédure en sollicitant la coopération des États conformément à l’article 87 du Statut de Rome. La Chambre préliminaire II, par exemple, a demandé que le gouvernement ougandais l’informe sur l’impact que l’accord signé entre le gouvernement ougandais et l’Armée de résistance du Seigneur (ARS) aurait sur les mandats d’arrêt en vigueur émis par la Chambre à l’encontre de commandants de l’ARS. [58] Cet accord prévoyait des mesures permettant de juger les crimes concernés au niveau national. À un moment où la volonté de l’Ouganda de réclamer véritablement des comptes pour les crimes commis par l’ARS était mis en doute, [59] la demande de la Chambre a été un rappel utile des obligations de l’Ouganda aux termes du Statut de Rome et a incité le gouvernement à clarifier les dispositions de l’accord. [60]

Peut-être plus important encore, les premières décisions prises par les Chambres préliminaires ont posé les fondements de l’interprétation du Statut de Rome. Dans la situation en RDC, la Chambre préliminaire I a fourni une première interprétation de certains des critères de recevabilité du statut en délivrant son mandat d’arrêt contre Thomas Lubanga, chef de l’Union des Patriotes Congolais (UPC), une milice puissante accusée d’avoir commis des atrocités lors du conflit en Ituri, district du nord-est de la République démocratique du Congo. La Chambre a établi que les procédures nationales qui peuvent prévenir l’exercice de la compétence de la Cour conformément à l’article 17(1)(a)—en accord avec l’accent mis par le Statut de Rome sur le fait que la Cour est « complémentaire des juridictions pénales nationales » [61] —doivent englober « tant la personne que le comportement qui font l’objet de l’affaire portée devant la Cour ». [62] La Chambre a également donné corps à l’article 17(1)(d), qui dispose qu’une affaire doit être « suffisamment grave pour que la Cour y donne suite ». La Chambre a indiqué que seuls les « plus hauts dirigeants suspectés de porter la responsabilité la plus lourde » dans les crimes relevant de la compétence de la CPI devraient faire l’objet de poursuites devant la Cour. [63] En fournissant une interprétation des limites de la compétence de la CPI, cette décision a forgé une certaine perception des affaires qui devraient faire l’objet d’une enquête du Procureur et être entendues par la Cour.

Lorsque la Chambre préliminaire I a confirmé par la suite les charges contre Lubanga, elle a de nouveau été amenée à se prononcer sur plusieurs questions de droit sans précédent. Par exemple, en vertu de l’article 61(7), pour confirmer les charges, la Chambre préliminaire doit, sur la base d’une audience, déterminer « s'il existe des preuves suffisantes donnant des motifs substantiels de croire que la personne a commis chacun des crimes qui lui sont imputés  » . Naviguant entre les interprétations contradictoires émises par le procureur, la défense et le représentant légal d’une victime, la Chambre a considéré que l’expression « motifs substantiels de croire » obligeait le Procureur à apporter « des éléments de preuve concrets et tangibles, montrant une direction claire dans le raisonnement supportant ses allégations spécifiques » et la Cour à évaluer l’ensemble de ces éléments au moment de statuer sur le renvoi du suspect en jugement. [64] La Chambre préliminaire a également énoncé les éléments qui doivent être présents pour conclure à la co-perpétration, base de la responsabilité pénale individuelle prévue à l’article 25(3)(a) du Statut de Rome. [65]

Comme il est discuté plus en détail dans une autre section de ce rapport, [66] le Statut de Rome accorde aux victimes un droit inédit de participation aux procédures de la Cour qui va au-delà du rôle limité de témoin à charge. [67] Les victimes n’ont été entendues que comme témoins devant le TPIY et le Tribunal pénal international pour le Rwanda (TPIR) (ainsi que devant le Tribunal spécial pour la Sierra Leone (TSSL), constitué en 2002 et donc postérieurement au Statut de Rome, alors que la loi de 2001 portant création des Chambres Extraordinaires au sein des Tribunaux Cambodgiens (CETC) avait prévu une participation des victimes plus large). Mettre au point les détails de la participation des victimes devant la CPI s’est toutefois révélé être à ce jour l’un des défis majeurs de la Cour. Les Chambres préliminaires ont déployé de grands efforts pour mettre sur pied et gérer le système de participation des victimes. Bien que les Chambres aient parfois eu des approches différentes, les décisions des Chambres préliminaires I et II ont octroyé aux victimes un statut procédural lors des enquêtes, élaboré les modalités de participation des victimes dans les situations et affaires, établi des critères pour l’établissement du statut de victime et pris des dispositions sur le plan de l’assistance juridique apportée aux victimes participantes et aux personnes sollicitant le statut de victimes (voir plus loin, partie VII.B.1 ).

Les décisions des Chambres préliminaires—dont certaines sont analysées plus en détail dans un résumé de la jurisprudence initiale de la Cour publié par Human Rights Watch en mars 2007 [68] —peuvent être réexaminées par la section des appels après un jugement définitif de l’affaire ou, dans certaines circonstances, lors d’un appel interlocutoire. [69] En effet, le travail considérable fourni par la Chambre préliminaire pour élaborer la portée et les modalités de la participation des victimes a été remanié par la Chambre de première instance dans l’affaire Lubanga et certains aspects de ce travail font aujourd’hui l’objet d’un réexamen par la section d’appels (voir plus loin, partie VII.B). Malgré tout, dans leur ensemble, ces premières décisions constituent un point de départ important pour la tâche difficile qu’est la mise en œuvre des nombreuses nouvelles dispositions du Statut. Ces premières décisions fournissent des pistes importantes, dont des interprétations pourront être tirées ultérieurement. [70]

2. Des rôles qui s’entrecroisent

Le mélange de traditions civiliste et de common law au sein de la CPI crée un croisement unique entre le rôle de la section préliminaire et celui du procureur. Bien qu’il n’aille pas jusqu’à créer un vrai juge d’instruction selon la tradition civiliste, le Statut de Rome confère à la section préliminaire, au stade de l’enquête et lors de la procédure d’inculpation, des pouvoirs et fonctions, tels que décrits précédemment, qui ne trouveraient pas leur place dans un système de common law. Les efforts faits par la Chambre préliminaire pour délimiter son rôle par rapport au mandat du Procureur ont parfois crée des tensions évidentes entre les deux organes, en particulier lorsque la Chambre préliminaire a adopté une approche proactive.

Par exemple, dans les situations, les Chambres préliminaires ont eu recours à diverses dispositions du statut et des différents règlements de la Cour pour interpeller le Bureau du Procureur (BdP) sur les progrès et l’orientation de ses enquêtes ce qui a suscité une vive réaction du Procureur.

Dans la toute première décision rendue par la section préliminaire en février 2005, la Chambre préliminaire I a décidé de convoquer une conférence de mise en état—en autres termes une audience devant la Chambre—dans la situation en RDC. [71] La Chambre s’inquiétait de savoir si une action était requise de sa part pour protéger les témoins et préserver les preuves, et elle a invoqué la responsabilité qui lui incombe en vertu de l’article 57(3)(c) pour convoquer la conférence de mise en état. [72]

En réponse, le BdP a déposé des conclusions, qualifiant l’intervention de la Chambre préliminaire d’injustifiée eu égard aux circonstances et de non autorisée d’une manière générale au stade de l’enquête. [73] Dans l’introduction des conclusions, le BdP a relevé que « l’interaction entre la Chambre préliminaire et l’Accusation est une question sensible qui se trouve au cœur des compromis conclus à Rome entre différentes traditions juridiques et valeurs ». Dans la relation entre les deux organes décrite par le BdP, l’enquête est « confiée à l’Accusation » tandis que la Chambre préliminaire est autorisée à « intervenir afin de superviser dans des cas spécifiques les enquêtes de l’Accusation », et le BdP a expressément recommandé que « ce délicat équilibre entre les deux organes soit préservé à tous moments afin d’honorer le Statut et de permettre à la Cour de fonctionner de manière équitable et efficace ». [74]

Aujourd’hui, les Chambres préliminaires convoquent régulièrement des conférences de mise en état lors des enquêtes. Par exemple, quelques mois plus tard, la Chambre préliminaire II a convoqué une conférence sur l’état des enquêtes dans la situation en Ouganda, apparemment préoccupée par le fait que le Procureur ait pu décider de ne pas poursuivre des crimes qui auraient été commis par les forces gouvernementales ougandaises. Les inquiétudes de la Chambre avaient été provoquées par des commentaires du Procureur lors d’une réunion des conseillers juridiques des ministères des affaires étrangères et sa déclaration à la quatrième session de l’AEP. La Chambre a invoqué d’une part sa faculté, en vertu de l’article 53(3)(b), d’examiner de sa propre initiative les décisions du Procureur de ne pas poursuivre conformément à l’article 53 car cela ne servirait pas les « intérêts de la justice » [75] , et d’autre part sa demande spécifique émise dans une décision antérieure d’être informée « sans retard » et « par écrit » de toute décision de ce type. [76] Les conclusions publiques du BdP préalables à la conférence de mise en état ont clairement mentionné qu’aucune décision n’avait été prise en vertu de l’article 53(3) et qu’un examen des crimes qu’aurait commis l’armée nationale ougandaise était en cours. [77]

Bien qu’elle n’ait pas convoqué de conférence de mise en état, la Chambre préliminaire III a également invoqué son rôle de supervision en vertu de l’article 53(3) pour demander des informations au BdP sur l’état d’avancement de son analyse de la situation en République centrafricaine. La situation avait été déférée au Procureur par le gouvernement centrafricain le 22 décembre 2004 ; deux ans plus tard, aucune décision n’avait encore été prise par le BdP au sujet de l’ouverture d’une enquête. [78] À la suite d’une demande d’information du gouvernement centrafricain, la Chambre préliminaire a requis du Procureur de lui fournir, ainsi qu’au gouvernement centrafricain, un rapport sur l’état de l’analyse réalisée par son bureau. [79] Le Procureur a objecté que le pouvoir de contrôle de la Chambre préliminaire au regard de l’article 53 ne pouvait être invoqué en l’absence d’une décision du Procureur de ne pas procéder à une enquête en application de l’article 53(1), mais il a néanmoins fait droit à la requête de la Chambre, « réserv[ant] expressément sa position en ce qui concerne la portée exacte des dispositions juridiques citées dans la Décision de la Chambre du 30 novembre 2006, la répartition des compétences entre le Bureau du Procureur et les Chambres préliminaires et les droits des États ayant déféré des situations à la Cour ». [80] Le Procureur a annoncé par la suite sa décision d’ouvrir une enquête en RCA le 22 mai 2007. [81]

Dans la situation au Darfour, la politique adoptée par le Procureur consistait à mener son enquête totalement en dehors du Darfour, invoquant les conditions de sécurité qui empêchaient d’y instaurer un système de protection des victimes et des témoins. [82] La Chambre préliminaire I, invoquant à nouveau ses responsabilités en matière de protection conformément aux articles 57(3)(c) et 68(1), ainsi qu’en matière de préservation des preuves conformément à l’article 57(3)(c), a invité la Haut Commissaire de l’ONU aux droits de l’homme, Louise Arbour, ainsi que l’ex-président de la Commission internationale d’enquête de l’ONU sur le Darfour, Antonio Cassese, à présenter leurs observations sur la protection des victimes et la préservation des preuves au Darfour en application de la règle 103. [83]

Tant Arbour que Cassese ont fait publiquement des commentaires clairs au sujet de l’enquête sur le Darfour et leurs observations étaient à divers titres en désaccord avec la décision du Procureur de ne pas mener son enquête à l’intérieur même du Darfour. [84] Cassese a par ailleurs émis un certain nombre de suggestions précises sur la stratégie en matière d’enquête et de poursuites, entre autres en commentant sur l’opportunité d’attribuer la responsabilité pénale en haut de la chaîne de commandement de l’armée soudanaise. [85] Dans ses réponses, le Procureur a rejeté ces commentaires, les qualifiant de tentatives visant à influencer sa stratégie. [86]

En plus de ces actions spécifiques, les Chambres préliminaires I et II ont pris, dans le cadre de situations individuelles, une série de décisions sur les modalités de participation des victimes lors des enquêtes. Bien que ces décisions visent essentiellement à rendre concret le droit de participation des victimes garanti par le Statut de Rome, elles traduisent sans doute également une volonté d’obtenir des informations indépendantes de celles fournies par de le BdP afin d’aider la Chambre à assumer ses lourdes responsabilités durant les enquêtes. Les Chambres préliminaires I et II ont rejeté les arguments du BdP selon lesquels la participation des victimes lors de la phase de situation mettait en péril l’intégrité des enquêtes. [87]

Enfin, les Chambres préliminaires ont offert une interprétation restrictive de certains aspects du mandat et pouvoir du Procureur. Tout d’abord, lors de la délivrance des mandats d’arrêt dans la situation en Ouganda, la Chambre préliminaire II a rejeté la requête déposée par le Procureur de l’autoriser à transmettre à l’Ouganda et à d’autres États des demandes d’arrestation et de remise de suspects. Le BdP se considérait apparemment comme l’organe le mieux placé pour obtenir une coopération pour ces demandes. [88] Qualifiant les mandats et requêtes de demandes de coopération émanant des Chambres, la Chambre préliminaire II a invoqué, dans sa décision, la règle 176(2) qui dispose que tandis que le BdP est chargé de transmettre les demandes de coopération émises par le procureur, le greffier est responsable de la transmission des demandes émanant des Chambres. À l’appui de sa décision, la Chambre a également invoqué les dispositions du règlement de la Cour et du règlement de procédure et de preuve relatives au rôle du greffier dans la transmission des demandes d’arrestation et de remise (norme 111) et dans la prise de dispositions pour la remise (règle 184). [89] La Chambre préliminaire a refusé d’accorder au Procureur l’autorisation d’interjeter appel de sa décision. [90]

D’autre part, de sa propre initiative, la Chambre préliminaire I a entrepris de modifier les charges retenues par le Procureur contre Thomas Lubanga avant de les confirmer. La Chambre a modifié la qualification juridique des faits, remplaçant les charges formulées par le Procureur en vertu de l’article 8(2)(e)(vii) du Statut de Rome par les crimes punissables au regard de l’article 8(2)(b)(xxvi). Bien que ces deux articles rendent tous deux punissables la conscription, l’enrôlement et l’utilisation d’enfants soldats, les charges formulées par le Procureur requièrent leur conscription et enrôlement dans uneforce ou un groupe armé dans le cadre d’un conflit armé ne présentant pas un caractère international. En revanche, les charges requalifiées par la Chambre préliminaire font allusion à une conscription et un enrôlement au sein de forces armées nationales dans le contexte d’un conflit armé international. La Chambre a également réduit la portée temporelle des charges. [91]

Human Rights Watch est d’accord avec la Chambre sur le fait que le conflit en Ituri n’aurait en effet pas dû être qualifié de conflit armé non international (interne) par le Procureur : l’Ouganda était une force d’occupation en Ituri entre août 1998 et mai 2003. [92] Toutefois, le Statut de Rome ne semble pas octroyer à la Chambre préliminaire le pouvoir de modifier les charges. En revanche, lorsque la Chambre préliminaire considère que les « éléments de preuve produits [lors d’une audience de confirmation des charges] semblent établir qu'un crime différent, relevant de la compétence de la Cour, a été commis », le statut prévoit que la Chambre ajourne l’audience et demande au Procureur d’envisager de modifier une charge. [93]

La Chambre préliminaire a refusé au Procureur l’autorisation d’interjeter appel de sa décision mais a fait remarquer que la Chambre de première instance pouvait décider, sous la norme 55, de requalifier les faits. [94] Le Procureur a effectivement demandé à la Chambre de première instance I de réexaminer la décision de la Chambre préliminaire, faisant valoir que la Chambre de première instance pouvait soit annuler la décision de la Chambre préliminaire, soit requalifier les faits sous la norme 55. La Chambre de première instance a décliné l’invitation du Procureur de réexaminer la décision de la Chambre préliminaire I et a établi qu’il était prématuré de prendre une quelconque décision en vertu de la norme 55. En conséquence, l’accusation se trouve dans l’obligation de porter une affaire devant la Cour pour des charges comportant un élément qu’elle a affirmé ne pas être en mesure de prouver. [95]

Cette division claire entre le pouvoir du Procureur de porter des charges contre une personne et celui de la Chambre préliminaire de mettre cette personne en accusation en confirmant ces charges est exceptionnelle dans un Statut qui laisse souvent la frontière entre le Bureau du Procureur et la section préliminaire imprécise. Peut-être était-il inévitable que surgissent des divergences d’opinion dans la résolution de ces ambiguïtés. Optimiser la contribution de ces deux organes pour atteindre un même objectif, à savoir des enquêtes efficaces menées avec intégrité, nécessitera une attention permanente quant à leur relation et à leurs rôles respectifs. La section préliminaire peut apporter son concours dans ce processus en articulant aussi complètement et clairement que possible le raisonnement et la base légale sous-tendant le rôle qu’elle est en train de se définir à partir du Statut de Rome.

D. Maintenir le dialogue judiciaire, un élément essentiel pour relever les défis futurs

Dans les mois et les années à venir, à mesure que les procès auront lieu et avanceront, le travail des Chambres de la Cour prendra une importance croissante dans le cadre de la CPI et influencera davantage encore la perception de la réussite de la Cour. Avec le début attendu du premier procès de la Cour dans l’affaire contre Lubanga, l’attention de la communauté internationale ainsi que des communautés affectées par les crimes relevant de la compétence de la Cour sera braquée sur la Cour. L’équité et la rapidité des procédures constitueront le premier véritable test qui permettra de voir si la CPI, ce tribunal pénal international permanent attendu depuis si longtemps, peut tenir sa promesse de justice.

Les repères clés qui contribueront à évaluer les résultats futurs de la Cour seront notamment la capacité des Chambres à gérer efficacement les procès, à préserver les droits des accusés et à garantir la sécurité des témoins de la Cour, ainsi que les efforts continus fournis par la Cour pour traduire dans la pratique les nombreux aspects novateurs du Statut de Rome, entre autres la participation des victimes et le rôle de la section préliminaire. Pour relever ces défis, Human Rights Watch encourage les juges de la Cour à exploiter le travail existant sur le développement de plans stratégiques pour l’ensemble de la Cour et à tirer parti des efforts considérables déployés par les organes de la Cour au cours des premières années consacrées à l’édification de l’institution.

Étant donné les nombreuses innovations du Statut de Rome, et en particulier son brassage de traditions civiliste et de la common law, avec des juges issus de ces différents systèmes, peut-être est-il inévitable que les premières procédures de la Cour enregistrent quelques retards. [96] Bien que les charges contre Lubanga aient été confirmées en janvier 2007, au moment où ont été écrites ces lignes, son procès avait été suspendu et la deuxième audience de confirmation des charges de la Cour dans l’affaire contre Germain Katanga et Mathieu Ngudjolo, deux autres chefs de milices de l’Ituri, avait été reportée à juin 2008. [97]

Outre les retards, l’élaboration d’un droit applicable du point de vue du fond et de la procédure, spécialement adapté à la CPI, est une tâche manifestement difficile au vu des désaccords larvés qui transparaissent dans les interprétations et les solutions offertes par les Chambres de la Cour aux questions qu’elles sont amenées à traiter. Les différences d’approche se voient clairement dans les décisions (et dissensions) sur des questions fondamentales telles que la participation des victimes, [98] la protection des témoins [99] et les pratiques de divulgation des informations en rapport avec le droit des accusés à un procès équitable. [100]

Dans une certaine mesure, ces différences sont inévitables : le Statut de Rome ne rend pas les décisions d’une Chambre contraignantes pour les autres Chambres. [101] Les membres du Bureau du Procureur et des unités du Greffe ainsi que les conseils (entre autres), qui exercent régulièrement devant les différentes Chambres et sections, auront intérêt à contester et re-contester certains points. Puisque les Chambres sont confrontées à l’examen de pays en situations présentant des exigences uniques, la diversité des approches relatives à l’application du droit aux faits est peut-être aussi attendue que nécessaire. Effectivement, le fait que de nombreux juristes se penchent sur les questions entièrement nouvelles qui se posent à la Cour peut, au fil du temps, contribuer à bâtir une jurisprudence plus solide.

Les juges devraient assurément demeurer libres d’opter pour ce qu’ils considèrent être la solution juridique adéquate aux problèmes qui se posent dans les affaires spécifiques dont ils traitent. Mais, pour arriver à une convergence progressive de la jurisprudence de la Cour sur des procédures et principes convenus, il conviendrait que les Chambres fassent preuve d’une plus grande transparence dans leur raisonnement juridique, en particulier lorsqu’elles s’écartent de celui de leurs collègues. Certaines décisions de la Cour semblent indiquer un dialogue continu entre elles, une volonté dans certains cas de suivre mutuellement les interprétations des autres, [102] ainsi que de réexaminer et de revoir leurs interprétations à la lumière d’un jugement formulé ultérieurement par une autre Chambre. [103] Néanmoins dans d’autres décisions, les Chambres se sont écartées d’interprétations antérieures sans expliquer pourquoi une approche différente avait été adoptée. [104]

Il est de loin préférable que les décisions reflètent des décisions de justice existantes et pertinentes et, lorsqu’il y a désaccord, la base de ce désaccord. À terme, cette pratique concourrait à insuffler une plus grande cohérence à la jurisprudence de la Cour, et entre-temps, elle rendrait le travail de la Cour plus accessible aux conseils, aux accusés et aux victimes.

II. Le Bureau du Procureur

A. Présentation générale

Le Bureau du Procureur (BdP) est la force motrice de la Cour. La stratégie du Procureur en matière d’enquêtes et de procès est essentielle pour établir la pertinence de la Cour et pour son impact au sein des communautés les plus affectées. En effet, la capacité de la Cour à rendre justice pour des crimes graves dépend principalement de la sélection des situations par le Procureur et, in fine, des affaires qu’il choisit en vue d’un procès. Pour les victimes, la stratégie de sélection du Procureur constitue la toute première mesure, la plus visible aussi, de la façon dont la Cour traitera les souffrances qu’elles ont subies. La sélection, par le Procureur, des auteurs présumés et des charges a également des implications pratiques pour les victimes : elle détermine quelles victimes auront le droit de faire entendre leur voix en tant que participants aux procédures. [105] La capacité du Bureau à mener des enquêtes et des poursuites efficaces est, par conséquent, d’une importance primordiale.

1. La structure du Bureau du Procureur

Le Procureur actuel de la Cour pénale internationale, l’Argentin Luis Moreno-Ocampo, a été élu par l’Assemblée des États parties et a pris ses fonctions en juin 2003. Il a été élu pour un mandat de neuf ans. [106] Outre le Procureur et le personnel de son cabinet, le Bureau du Procureur est organisé en trois divisions principales : la Division des enquêtes ; la Division des poursuites ; et la Division de la compétence, de la complémentarité et de la coopération (DCCC).

La Division des enquêtes est chargée, entre autres tâches, de conduire les enquêtes, d’analyser les informations et les éléments de preuve recueillis avant et durant les enquêtes, de définir des plans d’enquête, de fournir un appui logistique aux enquêtes sur le terrain et, en collaboration avec la Division d’aide aux victimes et aux témoins (DAVT) du Greffe, [107] de préparer les plans de sécurité et les politiques de protection nécessaires pour chaque enquête afin de garantir la sécurité des victimes et des témoins concernés par les enquêtes du Bureau. [108] En plus d’équipes d’enquêtes, la Division des enquêtes compte quatre unités qui remplissent un certain nombre de fonctions essentielles : appui opérationnel, analyse, violences sexistes et enfants, expertise médicolégale. Le personnel de la Division des enquêtes représente environ 50 pour cent de l’ensemble du Bureau du Procureur. [109]

La Division des poursuites, dirigée par le Procureur adjoint chargé des poursuites, actuellement la Gambienne Fatou Bensouda, participe à la définition de la stratégie en matière d’enquêtes, fournit des avis juridiques sur des questions qui se présentent lors de l’enquête, prépare les stratégies d’action en justice et représente l’accusation dans les affaires portées devant la Cour.

La Division de la compétence, de la complémentarité et de la coopération exerce un certain nombre de fonctions, dont deux touchent à des particularités nouvelles—et essentielles—du Statut de Rome : le fait que la CPI ait une compétence territoriale étendue et son rôle complémentaire par rapport aux procédures nationales. La DCCC joue un rôle capital dans l’analyse simultanée des renvois et des communications dans les différentes situations éventuelles, reflétant la réelle portée de la compétence de la Cour. [110] Par ailleurs, la DCCC suit de près les procédures nationales relatives aux crimes relevant de la compétence de la CPI dans les situations qui font l’objet d’un examen afin de conseiller le Procureur sur l’opportunité d’une intervention de la CPI. Hormis ces fonctions importantes, la DCCC coordonne les réseaux de partage d’informations et facilite la coopération avec les États et autres afin que le Bureau puisse remplir ses fonctions.

Outre ces divisions, il existe également deux sections au sein du BdP : la Section des avis juridiques et la Section des services. La Section des avis juridiques est notamment chargée de fournir des avis juridiques au Procureur si besoin est, de faciliter la recherche juridique et de prodiguer une formation juridique au personnel du Bureau. La Section des services exerce d’importantes fonctions administratives pour le Bureau, telles que l’archivage des éléments de preuve et des informations, les traductions orales et écrites et la préparation du budget du Bureau.

Il existe également un Comité exécutif qui, pour sa part, coordonne toutes les activités du Bureau et fournit une orientation stratégique. Outre les conseils fournis au Procureur, le Comité est en charge de l’élaboration et de l’adoption des stratégies, des politiques et du budget du Bureau. Il est composé du Procureur et des chefs des divisions du Bureau. [111]

Par ailleurs, il faut noter qu’un poste de conseiller principal sur les questions de genre a été créé au sein du BdP mais n’a jamais été pourvu. Human Rights Watch estime que le recrutement d’un conseiller en genre pourrait favoriser les efforts déployés pour intégrer les questions relatives au genre, notamment les crimes de violence sexuelle, dans la stratégie du Bureau en matière de poursuites. Nous recommandons donc vivement au Bureau de pourvoir ce poste en y affectant un candidat qualifié.

2. Des progrès significa tifs malgré des défis majeurs

Il ne faut en aucun cas sous-estimer les défis que comporte pour le Procureur l’enquête sur les crimes de guerre, les crimes contre l’humanité et le génocide. La compétence géographique étendue de la CPI implique que le Procureur a la possibilité d’agir simultanément dans un certain nombre de situations qui ne sont pas liées entre elles. Dans chaque situation, les difficultés pratiques sont considérables. Afin de conduire efficacement les enquêtes sur le terrain et de constituer des dossiers en vue d’un procès, le personnel du Bureau du Procureur doit être intimement familiarisé avec l’histoire des conflits respectifs, le droit pénal national applicable et les normes culturelles en usage pour communiquer avec les victimes et les témoins, entre autres responsabilités. Ces enquêtes exigent de travailler dans un certain nombre de langues différentes, ce qui augmente la difficulté de la tâche du BdP.

Le fait que le Bureau du Procureur exerce son mandat dans des pays et situations où le conflit est toujours en cours complique considérablement son travail. Cette réalité implique un certain nombre d’obstacles logistiques pour garantir la sécurité du personnel de terrain et de la protection des témoins, des victimes et autres personnes en danger à cause de leur interaction avec la Cour. La faiblesse des infrastructures dans les diverses situations où opère la Cour, telles que le manque de transports fiables et sûrs ou les systèmes de communication défaillants, renforcent encore ces obstacles.

De plus, la CPI ne disposant ni de sa propre force de police ni de tout autre unité chargée de faire appliquer ses décisions, elle est tributaire de la coopération des États pour enquêter efficacement et mener ses poursuites. Il se peut que cette coopération ne soit pas toujours facile, en particulier dans des situations de conflit ou d’instabilité. Dans ces circonstances, le Procureur peut faire l’objet d’importantes pressions de la part des États et des acteurs intergouvernementaux qui, poursuivant des objectifs différents (tels que des pourparlers de paix ou le déploiement de forces de maintien de la paix), ne fournissent pas toujours la coopération et le soutien dont son Bureau a besoin pour mener ses enquêtes et exécuter les mandats d’arrêt. Lorsque la coopération des autorités nationales s’avère plus active, elle doit être gérée avec prudence afin d’éviter les perceptions négatives mettant en doute l’impartialité ou l’indépendance de la CPI. [112]

Dans cet environnement complexe, le Bureau du Procureur a réalisé des progrès considérables en matière d’enquêtes et de poursuites. À ce jour, le Bureau a ouvert des enquêtes dans les situations de quatre pays : en République démocratique du Congo, dans le nord de l’Ouganda, dans la région soudanaise du Darfour et, tout récemment, en République centrafricaine. Au Congo, la Cour a délivré des mandats d’arrêt contre quatre membres haut placés de milices, dont trois se trouvent en détention provisoire. Quatre mandats d’arrêt contre de hauts dirigeants de l’Armée de résistance du Seigneur sont actuellement encore en attente d’exécution dans le nord de l’Ouganda. [113] La Cour a délivré deux mandats d’arrêt contre des suspects au Soudan, un ministre en exercice et un ex-chef de milices, mais aucune arrestation n’a eu lieu jusqu’à présent. Jean-Pierre Bemba, ancien vice-président du Congo et dirigeant du principal parti d’opposition du pays, a été arrêté en Belgique en vertu du mandat d’arrêt émis contre lui par la CPI pour les crimes présumés commis en République centrafricaine et a été transféré à La Haye. Dans toutes les affaires mentionnées ci-dessus à l’exception de deux d’entre elles, le Procureur a choisi des chefs d’inculpation qui reflètent l’ampleur de la victimisation présumée dans les incidents identifiés. Par ailleurs, le Bureau du Procureur mène actuellement des analyses préliminaires conformément à l’article 15(2) dans plusieurs situations où des crimes graves sont ou ont été perpétrés, comme en Côte d’Ivoire, au Kenya, en Colombie et en Afghanistan.

3. Des politiques fondamentales en progrès : L’interaction entre la paix et la justice, et la coopération des États

Récemment, le Bureau du Procureur a fait des déclarations de politique générale marquantes dans deux domaines importants qui affectent directement l’exécution de son mandat judiciaire. Le premier domaine est celui de l’interprétation des « intérêts de la justice » par le Procureur en application de l’article 53 du Statut de Rome. Aux termes de cet article, s’il décide que l’enquête ou les poursuites ne serviraient pas les « intérêts de la justice », le Procureur dispose du pouvoir discrétionnaire de ne pas ouvrir d’enquête ou de ne pas engager de poursuites pour des crimes qui pourraient pourtant relever de la compétence de la CPI. Ce pouvoir est soumis à l’examen de la chambre préliminaire. [114] Human Rights Watch estime que ce pouvoir devrait être interprété de manière restrictive afin d’éviter des pratiques susceptibles d’aboutir à l’impunité pour certains des crimes les plus graves, sous le prétexte de préserver la stabilité, la paix et la sécurité. [115]

Les discussions relatives aux « intérêts de la justice » sont intimement liées à l’interaction entre les processus de paix et la justice pour les crimes les plus graves. Le Bureau du Procureur avait initialement laissé entendre qu’il pourrait considérer la paix et la stabilité comme l’un des facteurs justifiant le recours a l’article 53. [116] Au début de son enquête en Ouganda, des acteurs internationaux, dont des États parties et des représentants d’organisations humanitaires, ainsi que des membres de la société civile ougandaise, ont argumenté que le Procureur devrait invoquer l’article 53 pour renoncer aux poursuites contre les dirigeants de l’Armée de résistance du Seigneur, estimant que cette action ne servirait pas les « intérêts de la justice », entremêlant ainsi l’exercice de la justice à des préoccupations de paix et de sécurité. En exerçant de la sorte des pressions considérables sur le Procureur, ils espéraient que celui-ci se dessaisirait de son rôle eu égard au processus de paix en cours sur place.

Néanmoins, le BdP a depuis lors clarifié publiquement son interprétation des « intérêts de la justice » requérant l’exercice, par le Procureur, de son droit de ne pas enquêter ou poursuivre. Il a notamment déclaré que, dans l’exercice en toute indépendance de son mandat judiciaire, il ne prendra pas en considération les préoccupations générales en matière de paix et de sécurité internationales. [117] Le Statut de Rome confère aux acteurs politiques tels que le Conseil de sécurité des Nations Unies le pouvoir de traiter ces questions. [118]

Le Procureur a en outre déclaré sans équivoque qu’il ne pouvait y avoir de compromis politique sur le droit et le fait que les crimes graves doivent faire l’objet d’enquêtes et poursuites lors de pourparlers de paix. [119] Il s’agit d’un développement important, dont nous nous réjouissons. En effet, Human Rights Watch estime que les déclarations publiques du Procureur affirmant la portée restrictive de son pouvoir discrétionnaire découlant de l’article 53 sont en accord avec l’objet et le but du Statut de Rome et avec les exigences du droit international. [120] En affirmant son mandat judiciaire de cette manière, le Procureur a envoyé un message fort, faisant comprendre qu’il ne se soumettra pas aux pressions de ceux qui, confrontés à d’autres préoccupations contradictoires, cherchent à contourner la CPI et plus généralement la justice. Il est important de relever que le Procureur a souligné publiquement la forte conviction qui a nourri la création de la CPI : la justice pour les crimes les plus graves est une composante fondamentale d’une paix durable. [121]

Le Procureur a également fait des déclarations importantes au sujet d’un autre élément essentiel de la bonne exécution de son mandat : la coopération des États. Comme il a été relevé plus haut, la CPI ne dispose pas de sa propre force de police et, par conséquent, est fortement tributaire de la coopération des États pour faire appliquer ses décisions, y compris pour faire exécuter ses mandats d’arrêt. Ce manque de pouvoir d’exécution de la CPI souligne à quel point il est important pour le Procureur de pousser les États à remplir cette fonction cruciale. Il se peut toutefois que les États ne soient pas toujours immédiatement disposés à fournir la coopération nécessaire pour diverses raisons, notamment des considérations politiques. Cette réalité fait que la CPI—y compris le Procureur—doit constamment insister pour que les États coopèrent avec la Cour afin que celle-ci puisse exécuter son mandat. Il est évident que les décisions et ordonnances de la CPI n’ont d’effet que si elles sont appliquées.

À cet égard, depuis quelques temps, le Procureur mène des campagnes actives auprès des États et des organisations intergouvernementales afin de les encourager à coopérer avec la CPI. [122] Par exemple, le Procureur a exhorté les États du Conseil de sécurité à faire pression sur le Soudan pour arrêter les deux suspects soudanais recherchés par la CPI. [123] Il a rencontré de nombreux représentants de gouvernements et d’organisations intergouvernementales à New York et s’est rendu dans des capitales d’Europe et du Moyen-Orient en vue de rallier leur soutien politique et leur assistance pour l’exécution des mandats. Le Procureur de la CPI a également informé la Chambre préliminaire I [124] de l’absence de coopération du Soudan, la chambre pouvant dès lors soumettre une demande de coopération au Conseil de sécurité de l’ONU pour forcer le Soudan à obtempérer. [125] Porter la question de la coopération sur la scène internationale contribue à engendrer parmi les États, notamment ceux qui pourraient avoir des suspects sur leurs territoires, un sentiment d’urgence—et de responsabilité— par rapport à l’exécution des ordonnances et décisions de la Cour.

4. L’importance de la sensibilisation, de l’information du public et de la communication pour le Bureau de Procureur : Aperçu

En dépit des progrès considérables enregistrés à ce jour, Human Rights Watch a identifié plusieurs domaines dans le travail du Bureau du Procureur qui soulèvent des inquiétudes en raison de leur impact négatif sur l’image de la CPI en tant qu’institution indépendante et impartiale. Comme il sera analysé plus loin, certains de ces domaines d’action requièrent des ajustements spécifiques ; il existe néanmoins un élément récurrent et commun à bon nombre de nos recommandations : il s’agit de l’importance que revêtent l’élaboration et le maintien d’une stratégie en matière de sensibilisation et de communication dans les communautés les plus affectées. [126] Le choix des affaires par le Procureur offre aux victimes leur premier « repère » pour évaluer si la CPI pourra traiter avec pertinence les épreuves qu’elles ont vécues. Parallèlement, ceux qui s’opposent au travail de la Cour, notamment les criminels présumés, tentent de répandre ou de tirer parti de rumeurs négatives à propos du travail du Bureau du Procureur et de la Cour afin de réduire l’impact de la CPI dans les communautés affectées.

Certes, la nature même du travail de la Cour, ses activités dans des situations de conflit ou d’instabilité, ainsi que sa dépendance par rapport à la coopération des États font que, dans une certaine mesure, les perceptions erronées et le mécontentement au sujet de la stratégie du Procureur et du travail de la Cour sont inévitables. Néanmoins, certains de ces malentendus peuvent être évités par le développement d’une solide stratégie de sensibilisation et de communication sur le terrain. Transmettre efficacement aux communautés affectées des informations importantes au sujet du travail du BdP, entre autres les développements non confidentiels dans les enquêtes et poursuites, peut concourir à ajuster les attentes et à combattre la désinformation. En définitive, cela renforcera la crédibilité de la CPI au sein de ces communautés.

B. La sélection des situations par le Bureau du Procureur

1. La sélection d’une situatio n : Les critères juridiques

La compétence de la CPI est déclenchée de l’une des trois façons suivantes. Premièrement, un État partie peut déférer une « situation »— c’est-à-dire un ensemble déterminé d’événements—à la Cour lorsqu’il apparaît que des crimes relevant de la compétence de la Cour ont été commis. [127] Les crimes présumés peuvent avoir été perpétrés sur le territoire du gouvernement qui défère la situation à la CPI. Celle-ci a ouvert des enquêtes en RDC, en Ouganda et en RCA suite à ces « renvois volontaires ». Un État partie peut également déférer à la CPI une situation concernant un autre État, pourvu que les crimes présumés impliquent d’une manière ou d’une autre un État partie au Statut de Rome : autrement dit, soit le crime présumé a eu lieu sur le territoire d’un État partie, soit l’auteur présumé est un ressortissant d’un État partie. [128]

Deuxièmement, le Conseil de sécurité peut déférer à la CPI une situation qui, à ses yeux, fait peser une « menace sur la paix et la sécurité internationales » en vertu du mandat qui lui est conféré au Chapitre VII de la Charte des Nations unies. Le pouvoir octroyé en ce sens au Conseil de sécurité s’étend aux États non parties et a été utilisé pour déférer à la CPI la situation au Darfour (Soudan). [129]

Troisièmement, le Procureur peut ouvrir une enquête préliminaire de sa propre initiative (proprio motu) sur le territoire d’un État partie au vu de renseignements concernant des crimes relevant de la compétence de la CPI et, si une chambre préliminaire donne son autorisation, le Procureur peut ouvrir une enquête officielle. [130]

Les situations portées à la connaissance du Procureur ne sont toutefois pas automatiquement sélectionnées pour faire l’objet d’une enquête officielle. Une fois ces situations identifiées, le BdP doit analyser l’ensemble des événements en question afin de déterminer s’ils répondent aux exigences légales nécessaires pour ouvrir une enquête en vertu du Statut de Rome. [131] Tout d’abord, il doit y avoir une base raisonnable donnant lieu de croire qu'un crime relevant de la compétence de la Cour a été ou est en voie d'être commis. Même lorsqu’un crime ou des crimes relevant de la compétence de la CPI ont été commis, le BdP doit déterminer s’ils sont recevables. La recevabilité comprend deux composantes : la gravité et la complémentarité.

Le Procureur a signalé qu’au moment de la sélection des situations, son Bureau était guidé par la notion de gravité. En vue d’évaluer la gravité, son Bureau prend en compte l’ampleur, la nature, le mode de commission et l’impact des crimes. Ces critères sont examinés conjointement et l’évaluation de la gravité, des faits et du contexte, est effectuée au cas par cas. [132]

La composante de complémentarité implique une évaluation de la volonté et de la capacité des autorités nationales à enquêter sur les exactions en question aux fins de poursuites. [133]

Entre juillet 2002 et février 2006, le Bureau du Procureur a reçu 1 732 communications émanant de particuliers ou de groupes dans au moins 103 pays différents. Quatre-vingt pour cent de ces communications ont été considérées comme ne relevant pas de la compétence de la Cour. Le BdP fait passer les situations potentielles à une phase de « contrôle actif » (la phase d’« analyse ») en fonction des éléments suivants : (1) les communications qui ont été retenues après examen initial, (2) les renvois et (3) les rapports des médias et de sources publiques. [134] La DCCC joue un rôle essentiel dans l’analyse d’une situation en vérifiant si elle répond aux critères de recevabilité en vue de sa sélection, et fournit des renseignements au Comité exécutif. Ce dernier fait alors des recommandations au Procureur au sujet de la sélection de situations.

Enfin, même si la situation est considérée recevable, le Procureur doit encore évaluer s’il existe des raisons sérieuses de penser qu’une enquête ne servirait pas les intérêts de la justice. [135] Comme il a été expliqué précédemment, le Procureur s’est fermement positionné au sujet de la notion d’intérêts de la justice montrant clairement que les considérations en matière de stabilité politique n’affecteront pas le mandat judiciaire confié à son Bureau de poursuivre les auteurs de crimes de guerre, de crimes contre l’humanité et de génocide. Nous saluons ce développement.

2. Gérer les perceptions dans le processus de sélection

Le Procureur a défini les quatre principes qui guident son Bureau dans le processus de sélection, au moment d’analyser les informations recueillies : l’indépendance, l’impartialité, l’objectivité et la non-discrimination. [136] Le Procureur a précisé que l’indépendance impliquait de s’assurer que ce processus ne soit « pas influencé par les souhaits présumés d’une source extérieure particulière, ni par l’importance de la coopération d’une partie déterminée, ni par la qualité de la coopération fournie ». [137] Ces principes méritent d’être soulignés car la crédibilité du BdP et de la Cour—ainsi que l’impact de la Cour—dépend de leur mise en œuvre réelle et perçue.

Expliquer l’application de ces principes suppose des efforts concertés du BdP pour éradiquer les distorsions délibérément négatives. La décision d’ouvrir une enquête peut susciter, de la part de ceux qui cherchent à miner le travail de la Cour, des questions à propos de l’indépendance et de l’impartialité du Procureur. Établir et appliquer en permanence des critères objectifs pour orienter le processus de sélection du BdP peut permettre d’assurer la transparence dudit processus et de dissiper les malentendus qui, autrement, pourraient survenir. Cela peut aider ceux qui sont concernés par le travail du BdP à mieux comprendre les décisions du Bureau.

Néanmoins, bien qu’ils constituent une initiative louable, ces seuls critères ne suffisent pas à parer efficacement aux critiques selon lesquelles la CPI manque d’objectivité. Nous avons identifié ci-après des exemples de défis auxquels le Procureur de la CPI est confronté lors de la sélection des situations et qui peuvent avoir des implications sur la perception de son indépendance et de son impartialité.

a. Réduire au minim um les pièges des renvois volontaires

La CPI a été saisie des situations dans le nord de l’Ouganda, en RDC et en RCA sur la base de renvois volontaires. [138] Le Procureur a ouvert une enquête dans le nord de l’Ouganda en juillet 2004 suite au renvoi de la situation par le gouvernement ougandais à la CPI en décembre 2003. En avril 2004, le gouvernement congolais a déféré les crimes présumés commis sur son territoire et relevant de la compétence de la CPI et le Procureur a ouvert une enquête en juin 2004. En décembre 2004, le gouvernement centrafricain a déféré les crimes commis lors de la rébellion de 2002-2003. En avril 2006, la Cour de Cassation de la RCA a confirmé que le système judiciaire national n’était pas en mesure de poursuivre les crimes présumés. Le Procureur a ouvert une enquête dans ce pays en mai 2007. [139]

À propos de la sélection des situations, le Procureur a indiqué que sa politique consistait à encourager les renvois volontaires car ils augmentent « les chances d’une coopération important[e] [par le gouvernement concerné] sur le terrain ». [140] En accord avec cette politique, le Bureau du Procureur a activement encouragé les renvois en RDC et en Ouganda. Human Rights Watch reconnaît que la conduite d’enquêtes dans des situations qui ont été déférées volontairement peut présenter des avantages pratiques, notamment le fait de s’assurer la coopération et le soutien de l’État pour rassembler des éléments de preuve au cours d’une enquête, ainsi que pour exécuter les mandats d’arrêts. En conséquence, nous ne nous opposons pas à leur sélection ou à la pratique qui consiste à les encourager pourvu que les autres critères énoncés dans le Statut de Rome soient remplis. Néanmoins, afin de garantir la compatibilité entre l’indépendance du Procureur et sa politique d’encouragement des renvois volontaires, le Procureur devrait clairement préciser « que la possibilité d’un renvoi volontaire ne donnera pas lieu à une préférence au moment de déterminer quelles situations devraient être sélectionnées aux fins d’une enquête ». [141]

Sélectionner des situations qui ont été déférées volontairement risque d’avoir des implications négatives au niveau de la perception de l’indépendance et de l’impartialité du Procureur dans les communautés affectées. Cette possibilité est d’autant plus grande dans les situations où les crimes présumés relevant de la compétence de la CPI ont été commis pour des motifs ethniques ou politiques et impliquent des acteurs appartenant au gouvernement qui défère (par exemple, un renvoi volontaire ne devrait pas détourner l’attention des crimes qu’aurait perpétrés le gouvernement). Dans les pays où les différentes communautés sont très divisées, le risque est grand de voir toute collaboration entre le gouvernement qui défère et la CPI perçue négativement par ceux affectés par les crimes. La Cour doit être sensible à cette réalité et devrait chercher activement à faire face aux perceptions erronées et négatives qui peuvent naître suite à une décision d’ouvrir une enquête. Enfin, le BdP devrait veiller à enquêter sur les acteurs étatiques dans le cadre des renvois volontaires afin de déterminer s’il existe des éléments de preuve suffisants pour poursuivre et si les autres critères sont remplis. Nous constatons que les mandats d’arrêt délivrés à ce jour dans les situations liées à un renvoi volontaire visent uniquement des dirigeants rebelles.

Nos recherches sur le terrain en Ouganda illustrent bien les dangers découlant d’un manque d’anticipation et de gestion adéquate de ces perceptions. Le gouvernement ougandais a déféré volontairement à la CPI la situation dans le nord de l’Ouganda aux fins d’une enquête sur les exactions commises par l’ARS, un groupe d’insurgés en guerre avec le gouvernement. Le Procureur a annoncé le renvoi par le gouvernement à la CPI à l’occasion d’une conférence de presse organisée conjointement avec le Président Yoweri Museveni. Cette apparition publique a alimenté la perception en Ouganda de la CPI comme un « outil » manipulé par Museveni pour servir ses intérêts politiques.

Depuis le renvoi, nous constatons que le Procureur a fait certains efforts pour combattre cette perception préjudiciable. Par exemple, sa décision d’ouvrir une enquête fait référence à la « situation dans le nord de l’Ouganda », précisant ainsi que la portée de l’enquête de la CPI n’est pas limitée aux auteurs présumés appartenant à un groupe déterminé. [142] Il a également souligné l’impartialité de son enquête et s’est employé à contextualiser la décision de délivrer des mandats d’arrêt contre des dirigeants de l’ARS. [143] Dans des déclarations plus récentes, le Procureur a mis l’accent sur le fait que son Bureau continuait de rechercher des informations sur les crimes qu’aurait commis l’armée gouvernementale, les Forces de défense du peuple ougandais (UPDF). [144] Nous nous félicitons de ces efforts.

Toutefois, nous voulons souligner à quel point il est important de transmettre ces messages de manière adéquate aux communautés les plus affectées par les crimes commis pendant le conflit. Nos recherches révèlent des lacunes à cet égard. Les représentants de la société civile et des associations locales que nous avons interrogés à Kampala et dans le nord de l’Ouganda en mars 2007 ont invariablement critiqué le fait que la CPI n’avait pas ouvert d’enquête ni engagé de poursuites pour les exactions perpétrées par l’UPDF ni expliqué pourquoi elle ne l’avait pas fait. [145] En conséquence, le travail du Procureur en Ouganda est perçu par bon nombre de membres des communautés affectées comme étant partial et peu objectif. Certaines sources relèvent que malgré les efforts supplémentaires déployés pour sensibiliser l’ensemble des communautés affectées dans le nord de l’Ouganda, davantage pourrait être fait pour clarifier et améliorer la transmission des messages clés concernant la façon dont la CPI aborde les crimes présumés commis par le personnel de l’armée ougandaise. [146]

Il est évident que quelle que soit la quantité d’explications fournies, il sera impossible d’éliminer toutes les critiques émanant des personnes vivant dans ces sociétés polarisées. De plus, nous comprenons que l’orientation et le travail de fond des enquêtes doivent demeurer confidentiels et ne peuvent être partagés avec le public. Néanmoins, il est un certain nombre de facteurs objectifs que le Bureau du Procureur pourrait expliquer mieux et plus fréquemment aux communautés locales. Par exemple, le Bureau du Procureur pourrait s’employer davantage à expliquer son évaluation du seuil de gravité menant à la sélection des affaires, ainsi que les limites imposées par sa compétence temporelle pour engager des poursuites, par exemple contre des auteurs présumés de l’UPDF. Cet élément en particulier est important car il semble que certaines des exactions les plus graves qui auraient impliqué les forces ougandaises aient été commises avant 2002. Fournir des explications claires contribuerait beaucoup à mieux informer les communautés affectées.

b. Affirmer l’indépendance du Procureur : Le pouvoir proprio motu

Les désavantages considérables émanant de l’examen de situations qui ont été déférées volontairement fournissent une bonne illustration de types de défis que le Procureur doit relever pour asseoir son indépendance. Ces défis mettent également en lumière l’intérêt pour le Procureur de recourir à d’autres moyens de sélection des situations, tels que son pouvoir proprio motu, lorsque cela s’avère possible. En vertu de ce pouvoir, le Procureur peut examiner activement et de sa propre initiative une situation afin de recueillir des informations en vue de déterminer s’il convient d’y mener une enquête. [147] Après autorisation d’une chambre préliminaire, ces informations peuvent conduire à l’ouverture d’une enquête. [148] L’exercice de la compétence proprio motu—littéralement « de sa propre initiative »—est un moyen capital dont dispose le Procureur pour exercer son indépendance.

À ce jour, le Procureur actuel n’a pas utilisé ce pouvoir dans le processus de sélection. Il a fait allusion à son utilisation dans la sélection de la situation en RDC lors de la deuxième session de l’Assemblée des États Parties en 2003 mais il a décidé d’encourager plutôt les autorités congolaises à déférer volontairement la situation au Congo. [149] Ces derniers temps, le procureur a commencé à reconnaître dans ses déclarations publiques que ce pouvoir était un « aspect essentiel de l’indépendance du Bureau ». [150] Plus récemment, il a souligné que son pouvoir proprio motu lui conférait le statut de « nouvel acteur autonome sur la scène internationale ». [151] Nous recommandons vivement au Procureur de recourir à ce pouvoir s’il y a lieu.

Nous notons que dans la décision d’ouvrir une enquête en RCA, le Procureur a précisé que son Bureau continuait de suivre de près les violences et les crimes en voie de commission dans les zones du nord du pays frontalières avec le Tchad et le Soudan. Les recherches effectuées récemment par Human Rights Watch dans cette région révèlent que les troupes gouvernementales—en particulier les soldats de la garde présidentielle—ont assassiné des centaines de personnes et incendié des milliers d’habitations dans le cadre de la campagne de contre-insurrection menée dans ces zones. Cette campagne a forcé des dizaines de milliers de personnes à fuir leurs villages. [152] L’analyse des crimes qu’aurait commis le gouvernement qui défère par le Bureau, sera probablement passée au crible par les communautés affectées et par d’autres soucieux de veiller à l’application cohérente des critères de gravité propres au Procureur.

Il n’est pas certain que les termes du renvoi initial, qui concerne les crimes commis lors de la rébellion de 2002-2003, pourront englober les crimes présumés perpétrés plus récemment. Si tel n’est pas le cas et si les crimes plus récents sont jugés recevables, nous recommandons vivement au Procureur d’envisager de recourir à son pouvoir proprio motu pour ouvrir une enquête. La majorité de ces crimes auraient été perpétrés par les forces affiliées au gouvernement qui a volontairement déféré les crimes à la CPI.

c. Faire face aux critiques qui qualifient la CPI de « tribunal pour l’Afrique »

Comme il a été noté plus haut, le Procureur enquête actuellement sur des crimes dans quatre situations en Afrique. La gravité des crimes commis dans chacune de ces situations ne peut être contestée. Néanmoins, le fait que la Cour se concentre en ce moment exclusivement sur l’Afrique a suscité des critiques de la part de certains États africains et d’observateurs de la CPI qui font valoir que ce continent est la cible principale de la Cour, [153] suggérant que la stratégie en matière de poursuites se baserait intentionnellement sur le paramètre géographique. [154] Derrière ces critiques se cache la perception que la CPI est une Cour européenne destinée à juger les criminels africains considérés comme politiquement et économiquement « faibles ». Aux yeux de ces détracteurs, la CPI est perçue comme une institution partiale.

Pour évaluer le bien-fondé de ces critiques, il convient d’examiner si elles sont étayées par les faits. La CPI ne peut enquêter que sur les crimes qui impliquent un État partie au Statut de Rome à moins qu’il y ait un renvoi par le Conseil de sécurité ou qu’un État non partie se soumette à la compétence de la CPI. Cette réalité est reflétée dans les situations qui font actuellement l’objet d’une enquête : trois des quatre situations dont est saisie la Cour ont été déférées volontairement, tandis que la quatrième situation, le Darfour, a été déférée à la Cour par le Conseil de sécurité de l’ONU. Par ailleurs, la compétence temporelle de la CPI empêche le Bureau du Procureur d’enquêter sur des crimes commis avant le 1er juillet 2002. Cela a pour effet d’exclure de nombreuses situations de la compétence de la Cour. Même lorsque la CPI a une compétence temporelle, les crimes visés doivent encore répondre aux conditions de recevabilité—gravité et complémentarité—en application du Statut de Rome.

Le Bureau du Procureur a souligné opportunément que l’équilibre régional n’était pas un critère pour la sélection des situations. [155] En outre, nous constatons que le BdP a déployé davantage d’efforts dernièrement pour attirer l’attention sur les situations non africaines en phase d’analyse, notamment la Colombie et l’Afghanistan. [156] Nous saluons ces efforts et recommandons vivement au Bureau d’intensifier ses communications publiques à ce propos. Nous encourageons également le Bureau à expliquer mieux et de façon plus cohérente les conditions générales de compétence de la Cour.

C. Les enquêtes du BdP et la sélection des affaires aux fins d’un procès

1. Les enquêtes

a. Des enquêtes de qualité : La pierre angulaire pour des dossiers solides

L’efficacité des poursuites dépend de la qualité des enquêtes menées durant toutes les phases de préparation du dossier et de la procédure. Les enquêteurs peuvent aider les Procureurs à affiner les listes de suspects, à exploiter des pistes, à interroger des témoins potentiels et à définir le contexte dans lequel les crimes ont été commis. Le besoin d’enquêtes efficaces est d’autant plus grand dans les affaires où des accusations de crimes de guerre, de crimes contre l’humanité et de génocide sont portées contre de hauts responsables : outre le fait de prouver les éléments de ces crimes, les enquêteurs doivent rassembler les preuves relatives à la chaîne de commandement afin de constituer des dossiers contre ces hauts responsables. Les difficultés pratiques qui se posent lors de la conduite de ces enquêtes sont considérables et ont été exposées plus haut.

On ne soulignera jamais assez à quel point il est important de garantir la solidité des enquêtes. En effet, la décision prise en juin 2008 par la Chambre de première instance I de suspendre la procédure engagée contre Thomas Lubanga (suspendant par là même, à tous les égards, le tout premier procès de la Cour) met cet aspect en lumière. Dans la décision, les juges ont vivement critiqué l’utilisation « excessive » par le Procureur dans ses enquêtes de l’article 54(3)(e) du Statut de Rome—qui autorise l’accusation à garder confidentiels les renseignements ou documents qu’elle reçoit d’une source « sous la condition qu’ils ne servent qu'à obtenir de nouveaux éléments de preuve », à moins que celui qui a fourni l'information ne consente à leur divulgation. [157] Exiger le consentement contribue à garantir, par exemple, que la sécurité de ces sources ne sera pas mise en danger à leur insu et contre leur gré à cause de leur coopération avec la CPI. Cela s’avère particulièrement important pour les sources qui vivent ou travaillent dans les situations où la CPI mène des enquêtes. En même temps, le BdP est tenu d’enquêter sur les circonstances qui pourraient disculper l’accusé et de divulguer toutes les informations à décharge qui se trouvent en sa possession, même celles qui ont été recueillies confidentiellement. [158]

En recourant ainsi de manière excessive à l’article 54(3)(e) lors de ses enquêtes, le Procureur avait en sa possession plus de 200 documents contenant des informations éventuellement à décharge qu’il ne pouvait pas livrer à la Cour ou à la défense car les personnes ayant fourni ces renseignements ne consentaient pas à leur divulgation. La Chambre de première instance a estimé que l’incapacité du BdP à divulguer ces informations risquait d’avoir compromis le droit de Lubanga à un procès équitable, ce qui explique pourquoi elle a suspendu la procédure. [159]

Nous reconnaissons que les informations fournies en application de l’article 54(3)(e) ouvrent au BdP des pistes précieuses pouvant l’aider dans ses enquêtes, ce qui est particulièrement important puisque le Bureau doit souvent mener ses enquêtes dans des circonstances difficiles de conflit ou d’instabilité. Néanmoins, la décision de la Chambre de première instance souligne que l’article 54(3)(e) devrait être utilisé avec prudence et parcimonie —tant par l’accusation que par ceux qui fournissent des informations—afin que des préoccupations similaires en matière de procès équitable ne se présentent plus à l’avenir. En général, pour constituer ses dossiers aux fins d’un procès, le BdP doit disposer d’une capacité d’enquête suffisante pour exploiter judicieusement les pistes offertes par les informations recueillies en vertu de cette disposition. Nos recommandations pour améliorer la capacité du Bureau en matière d’enquêtes sont exposées en détail plus loin.

i. La sélection des incidents : Le rôle central des enquêteurs

Afin de mieux utiliser ses ressources limitées, le Bureau du Procureur a adopté une politique consistant à conduire des enquêtes « ciblées ». Cela signifie que le Bureau du Procureur sélectionne un nombre relativement peu élevé d’incidents pour chaque procès. L’objectif dans la sélection des incidents est de fournir un échantillon qui reflète les incidents les plus graves et les principales sortes de victimisation, à condition qu’il existe des éléments de preuve suffisants. [160] De fait, nos recherches sur les « enseignements à tirer » de l’affaire Milosevic au Tribunal pénal international pour l’ex-Yougoslavie ont clairement révélé à quel point il était important d’adopter une telle approche afin de veiller à ce que les procès soient à la fois gérables et qu’ils aient du sens pour les communautés affectées. [161]

La première étape du processus de sélection des incidents qui feront l’objet d’une enquête formelle consiste en une analyse préliminaire des informations disponibles publiquement—entre autres des sources ouvertes et des rapports de l’ONU—réalisée par la DCCC et l’Unité de l’analyse de la Division des enquêtes en vue d’établir une cartographie de la criminalité dans une situation donnée. L’Unité d’analyse utilise cette évaluation pour opérer une sélection initiale des incidents les plus graves et les plus pertinents à l’intention des enquêteurs. Conformément à la procédure interne du Bureau, le Comité exécutif approuve la sélection des incidents et le plan d’enquête. [162] Les enquêteurs utilisent alors cette « feuille de route » pour conduire leurs enquêtes préliminaires sur le terrain. Selon le Bureau du Procureur, cibler ainsi le travail des enquêteurs avant de les déployer permet d’utiliser de plus petites équipes d’enquêtes sur le terrain.

Le fait de disposer d’une « feuille de route » préliminaire pour les enquêteurs sur le terrain peut en effet être bénéfique, du moins au départ. Toutefois, l’évaluation de ce qui devrait être considéré comme les incidents les plus graves et les principaux types de victimisation peut changer en fonction des informations recueillies sur place. Cela montre clairement pourquoi il est indispensable de donner la priorité aux informations émanant des enquêteurs au moment de prendre une décision finale quant aux incidents qui seront sélectionnés pour faire l’objet d’une enquête plus approfondie et, au bout de compte, de poursuites. La capacité des enquêteurs à contextualiser les crimes en se fondant sur leur expérience de terrain leur permet d’offrir des éclairages importants lors de la conception de la stratégie du Bureau en matière d’enquêtes et de procès. De cette façon, l’apport des enquêteurs peut contribuer à faire en sorte que la stratégie « ciblée » du Bureau du Procureur de sélection des incidents soit mise en œuvre correctement et reflète la situation sur le terrain. Pour exploiter au maximum cet apport précieux, il pourrait être nécessaire de déployer davantage d’enquêteurs au stade initial afin de veiller à ce que les enquêtes soient suffisamment complètes.

Outre le recours à un nombre plus élevé d’enquêteurs, il est indispensable que les équipes comptent en leur sein suffisamment d’enquêteurs expérimentés pour orienter le travail sur le terrain. Par enquêteur « expérimenté », nous entendons une personne qui non seulement connait bien la situation qui fait l’objet de l’enquête mais a également acquis une expérience dans la conduite d’enquêtes criminelles dans différents contextes (par exemple en travaillant au sein d’une force de police nationale). Les enquêteurs expérimentés ont généralement un instinct plus développé, ce qui peut dans l’ensemble améliorer tant la qualité que l’efficacité des enquêtes. Par exemple, des enquêteurs expérimentés peuvent identifier et exploiter plus rapidement des pistes liant les crimes commis sur place aux hauts responsables qui les ont ordonnés. Par ailleurs, ils peuvent faire office d’instructeurs pour les enquêteurs moins chevronnés, ce qui peut contribuer à renforcer les enquêtes du Bureau à plus long terme.

Malheureusement, de nombreux enquêteurs expérimentés ont quitté le BdP depuis 2005. L’une des raisons couramment évoquée pour expliquer ces départs est que beaucoup d’enquêteurs ont souffert d’épuisement professionnel car ils n’étaient tout simplement pas suffisamment nombreux pour faire face aux exigences rigoureuses de la conduite d’enquêtes. Une autre raison fréquemment mentionnée est le sentiment que l’apport des enquêteurs n’est pas suffisamment valorisé au sein du BdP, ce qui a suscité un certain mécontentement. Le départ de personnels qualifiés —et la perte de leur expérience, de leur connaissance de la situation faisant l’objet d’une enquête et plus généralement de leur mémoire institutionnelle—a un impact direct sur l’efficacité des enquêtes. Nous recommandons vivement au Procureur de recruter dans les plus brefs délais des enquêteurs expérimentés supplémentaires et, une fois recrutés, de tenir compte en priorité de leur contribution lors de la planification et de la mise en œuvre de la stratégie du Bureau en matière de poursuites.

Par ailleurs, nous voudrions évoquer la décision prise par le Procureur au début de son mandat de créer le poste de Procureur adjoint chargé des enquêtes, lequel a ensuite été élu par l’AEP. Bien qu’elle ne soit pas requise par le Statut de Rome, la nomination d’un Procureur adjoint expérimenté pour les enquêtes peut présenter un certain nombre d’avantages pour le Bureau. Par exemple, la mémoire institutionnelle incarnée par le Procureur adjoint aux enquêtes peut promouvoir un sentiment de continuité dans les enquêtes et contribuer à contrebalancer au moins quelques-unes des conséquences négatives de la rotation fréquente du personnel. Plus important encore, il ou elle peut jouer un rôle central dans la conceptualisation et la prise de responsabilité en ce qui concerne la mise en œuvre de la stratégie du BdP en matière d’enquêtes. Ainsi, Human Rights Watch estime qu’avoir un Procureur adjoint aux enquêtes élu par l’Assemblée des États parties est le meilleur moyen d’inclure les avis, besoins et évaluations des enquêteurs dans les discussions au plus haut niveau du BdP. Et cela permettrait alors de refléter comme il convient la précieuse contribution des enquêteurs dans la stratégie générale du Bureau en matière de poursuites.

Nous notons toutefois que le poste de Procureur adjoint aux enquêtes est vacant depuis 2007. Le raisonnement sous-jacent à la sage décision du Procureur de créer ce poste semble d’autant plus pertinent aujourd’hui à la lumière du nombre accru de situations faisant l’objet d’une enquête et de tout ce qui est dès lors exigé des enquêteurs. Par conséquent, nous exhortons le Procureur à soumettre ce point à l’attention de l’Assemblée des États parties préalablement à sa prochaine session. À cette fin, nous recommandons vivement la sélection d’un candidat suffisamment accoutumé à la planification et la gestion d’enquêtes complexes pour ce poste.

ii. Les équipes conjointes : Une approche coordonnée de l’enquête

La collaboration étroite entre les enquêteurs et les autres effectifs du Bureau du Procureur peut renforcer les efforts visant à relever les défis juridiques et pratiques auxquels le BdP est confronté dans la conduite des enquêtes. Afin de favoriser cette collaboration, le Bureau du Procureur a adopté une politique qui consiste à créer des équipes conjointes pour chaque enquête : chaque équipe est ainsi composée de membres de la DCCC, de la Division des enquêtes ainsi que de celle des poursuites. [163]

Formaliser la collaboration entre les trois divisions au sein d’équipes conjointes peut aider le Bureau du Procureur à développer plus efficacement une stratégie cohérente en matière de poursuites. Par exemple, les procureurs qui plaident à l’audience peuvent aider les enquêteurs à cibler plus précisément leurs efforts à l’origine afin de rassembler des éléments de preuve qui répondent aux exigences légales à satisfaire pour prouver les crimes visés relevant de la compétence de la CPI. En identifiant les éventuels problèmes de recevabilité, le personnel de la DCCC peut fournir de précieux conseils aux Procureurs et aux enquêteurs dans la sélection d’incidents appropriés aux fins d’enquête et de poursuites. Nous saluons l’approche du BdP en matière d’équipes conjointes.

b. Améliorer le rythme des enquêtes

i. La nécessité d’étendre l’approche séquentielle

Enquêter sur les allégations de crimes de guerre, de crimes contre l’humanité et de génocide est un processus de longue haleine. Rassembler les éléments de preuve afin d’établir la culpabilité des hauts responsables de ces crimes peut se révéler difficile et exiger beaucoup de temps. La situation sécuritaire souvent précaire des territoires faisant l’objet des enquêtes fait que le Bureau du Procureur doit constamment évaluer les risques encourus par les témoins et le personnel du Bureau et, si besoin est, il doit retarder les enquêtes. Dans certaines circonstances, les activités visant à rassembler les éléments de preuve peuvent être suspendues complètement. Au Congo, par exemple, les tensions croissantes entourant les élections de 2006 ont conduit le Bureau du Procureur à interrompre ses enquêtes sur place pendant plusieurs mois. [164]

De plus, dans beaucoup de situations faisant l’objet d’une enquête, il est possible qu’un certain nombre de groupes aient participé à la commission de crimes relevant de la compétence de la CPI mais les ressources limitées et le mandat étendu du Procureur font que son Bureau n’est pas en mesure d’examiner en même temps toutes les allégations portées contre les différents individus concernés. En conséquence, il se peut que le Procureur doive « séquencer » les enquêtes, autrement dit que son Bureau enquête sur les affaires et les groupes de manière incrémentielle, ce qui peut provoquer des retards supplémentaires. Dans son document de 2006 sur la sélection des affaires, le Procureur semble avoir opté pour une application stricte de l’approche séquentielle : une fois que les enquêtes de terrain sur un groupe particulier sont terminées, le Bureau examine si d’autres groupes justifient une enquête. [165] Les groupes sont sélectionnés aux fins d’une enquête en fonction de la gravité des crimes présumés ainsi que de l’impact préventif éventuel de l’enquête. [166] Les affaires à l’encontre d’auteurs individuels appartenant à ces groupes sont sélectionnées également en fonction de la gravité des crimes présumés. [167] Une fois que l’enquête de terrain sur une affaire est terminée, le Bureau analyse le contexte dans lequel le crime a été commis afin de déterminer si une autre affaire justifie une nouvelle enquête. [168]

Selon le Bureau du Procureur, enquêter sur un groupe à la fois peut présenter des avantages. Par exemple, cette approche est considérée comme étant plus rentable vu que la cible limitée permet au Bureau de conduire ses enquêtes en utilisant moins de personnel et d’équipes (qui peuvent alors être « mutés » d’une affaire à l’autre). Des membres du personnel du Bureau du Procureur ont également fait remarquer que, d’un point de vue sécuritaire, enquêter sur plusieurs groupes simultanément—et par conséquent, alerter les personnes appartenant à ces groupes des efforts déployés par le Bureau du Procureur pour rassembler des éléments de preuve à leur encontre—pourrait accroître les risques en matière de sécurité pour le personnel et les témoins associés à l’enquête. [169] Vu sous cet angle, limiter la portée de l’enquête à un seul groupe à la fois pourrait minimiser les risques sur le terrain.

Nous pouvons comprendre que procéder de manière séquentielle dans les situations qui font l’objet d’une enquête est, dans une certaine mesure, une nécessité. Il est clair que le BdP n’a pas la capacité ni les moyens d’enquêter sur tous les groupes à la fois. Nous sommes toutefois préoccupés par le fait que l’application stricte de l’approche séquentielle par le Procureur peut provoquer des retards additionnels dans un processus déjà très long.

Par ailleurs, ces retards risquent d’endommager l’image d’impartialité du Bureau au sein des communautés affectées, en particulier dans les sociétés qui connaissent une polarisation ethnique, et peuvent exacerber les tensions ethniques. Nos recherches dans le district d’Ituri en RDC, par exemple, semblent indiquer que l’utilisation de l’approche séquentielle par le Procureur a déjà eu d’importantes conséquences néfastes. Le conflit en Ituri, actuellement au centre de l’enquête de la CPI en RDC, a éclaté en 1999 lorsqu’un long différend foncier opposant les éleveurs hemas aux cultivateurs lendus a dégénéré, en partie à cause de l’action d’acteurs locaux et internationaux impliqués dans la guerre ravageant plus largement le Congo. [170] Au début de l’année 2006, la CPI a arrêtéThomas Lubanga, chef de l’Union des Patriotes Congolais, une importante milice à majorité hema. En octobre 2007, la CPI a arrêté Germain Katanga, chef d’état-major des Forces de résistance patriotique en Ituri (FRPI), une milice majoritairement ngitie (les Ngitis sont étroitement liés aux Lendus). En février 2008, son associé Mathieu Ngudjolo, ancien chef d’état-major du Front nationaliste et intégrationniste (FNI), une milice à majorité lendue, a été arrêté et remis à la CPI.

L’arrestation de hauts responsables tant dans les rangs des milices à majorité hema que dans celles à majorité lendue est un développement important. Cependant, les recherches effectuées sur le terrain par Human Rights Watch sur une période de près de 18 mois après l’arrestation de Lubanga (mais avant les arrestations plus récentes de Katanga et Ngudjolo) ont invariablement montré que l’absence de mandats d’arrêt contre les dirigeants des milices ngities et lendues avaient suscité au sein de la communauté hema le sentiment profond que la CPI pratiquait une « justice sélective ». [171] Les arrestations subséquentes de Katanga et de Ngudjolo pourraient, dans une certaine mesure, corriger cette perception. Nous sommes toutefois préoccupés par les dommages irréversibles que risque d’avoir provoqué un tel retard à l’image d’impartialité de la CPI en RDC.

Dans ce contexte, nous ne voyons pas bien comment la stratégie du Bureau du Procureur consistant à ne poursuivre qu’un groupe à la fois peut réduire au minimum les risques pour les témoins et le personnel sur le terrain. [172] Ainsi, le sentiment que la CPI pratique une « justice sélective » semble au contraire exacerber les tensions ethniques en Ituri [et donc l’hostilité envers ceux qui coopèrent avec la Cour]. Attiser les tensions de cette manière pourrait avoir pour effet d’accroître les risques sur le plan de la sécurité des témoins et du personnel du BdP plutôt que de les limiter. Cette éventualité semble indiquer que dans des sociétés ethniquement polarisées, le BdP doit prudemment trouver un équilibre entre d’une part les dangers qu’impliquent les poursuites contre plusieurs groupes à la fois, et d’autre part les tensions et risques que peut générer la poursuite d’un seul groupe sur le plan de la sécurité des témoins et du personnel sur le terrain.

Nous espérons que sur la base de l’expérience obtenue à ce jour, le Bureau du Procureur a l’intention d’élargir son application de l’approche séquentielle en vue d’enquêter sur plus d’un groupe à la fois sur le terrain. Outre le fait d’utiliser davantage d’équipes d’enquêtes simultanément, ces équipes devraient compter suffisamment de personnel pour que les enquêtes aient un champ d’action étendu.

Nous comprenons bien que même avec une application plus large de l’approche séquentielle, certaines lenteurs dans les enquêtes sont inévitables. Nous recommandons vivement au Bureau du Procureur d’utiliser sa stratégie de sensibilisation et de communication pour être constamment en contact avec les communautés affectées et s’attaquer aux perceptions négatives qui risquent de découler de ces retards. Expliquer les retards inhérents au processus d’enquêtes peut contribuer à combattre certaines idées erronées sur l’engagement du BdP en faveur de la justice et peut aider à préserver la crédibilité de la CPI dans les communautés les plus affectées.

ii. Revoir les estimations sur les enquêtes et affaires

La recommandation que nous adressons au Bureau du Procureur d’améliorer le rythme des enquêtes en adaptant son approche séquentielle de façon à enquêter sur plus d’une affaire à la fois souligne qu’il est important d’affecter des moyens supplémentaires en personnel d’enquête. Certes, il y a des limites en la matière vu les contraintes en terme de ressources. Face à cette réalité, le Bureau du Procureur, à l’instar de l’ensemble de la Cour, doit gérer ses ressources de façon à optimiser son impact dans toutes les situations qui font l’objet d’une enquête.

Afin de faciliter les prédictions relatives aux actions que la CPI peut mener avec les ressources à sa disposition, la Cour se sert d’un outil de simulation appelé « Modèle de capacité de la Cour ». Les chiffres fournis par cet outil dépendent du référent de l’analyse. Par exemple, il peut aider à évaluer les ressources humaines nécessaires pour conduire un certain nombre d’enquêtes ou de procès. Ou alors, il peut être utilisé pour identifier approximativement le nombre d’enquêtes ou de procès que la CPI peut conduire avec un certain nombre d’effectifs. L’emploi du « Modèle de capacité de la Cour » n’est pas rigide. [173]

Dans cette optique, le Procureur a prédit que sur une période de trois ans à dater de juillet 2006, son Bureau ouvrirait de quatre à six nouvelles enquêtes sur des personnes soupçonnées de « porte[r] la responsabilité la plus lourde » pour les crimes relevant de la compétence de la CPI. Ces enquêtes peuvent découler de situations actuelles ou nouvelles. [174] En accord avec la philosophie sous-jacente du Modèle de capacité de la Cour—selon laquelle les chiffres qu’il génère ne sont pas censés être statiques—, nous recommandons vivement au BdP de revoir régulièrement ces estimations.

Ce faisant, nous estimons qu’il est indispensable que le Bureau du Procureur analyse de près le contexte politique et ethnique dans chacune des situations dont est saisie la CPI. Cela permettra au BdP de mieux mesurer combien d’affaires la Cour devrait traiter. L’expérience en RDC révèle que davantage d’équipes risquent d’être nécessaires pour conduire des enquêtes simultanées, en particulier dans les sociétés polarisées où des allégations de crimes relevant de la compétence de la CPI pèsent sur plusieurs groupes. Enfin, il pourrait être nécessaire de demander des ressources supplémentaires auprès des États parties afin de veiller à ce que la CPI ait les moyens de répondre en fonction des besoins engendrés par les affaires concernant les crimes les plus graves, et non en fonction des ressources à sa disposition. Si ces circonstances se présentaient, nous exhortons les États parties à répondre favorablement à de telles demandes.

c. Améliorer les enquêtes sur le terrain

Étant donné que la solidité des poursuites repose sur des enquêtes bien menées, nous estimons qu’il est indispensable d’appliquer activement des politiques visant à améliorer l’efficacité et la qualité générales des enquêtes sur le terrain. Nous formulons ci-après plusieurs suggestions à cet égard.

Les enquêteurs et autres membres des équipes conjointes d’enquêtes sont tous basés à La Haye. Chaque équipe est affectée à une situation spécifique et les enquêteurs effectuent de nombreuses missions sur le terrain pour rassembler des éléments de preuve. Entre juillet 2004 et juin 2006, les membres de l’équipe conjointe chargée de l’enquête en RDC ont réalisé plus de 70 missions à l’intérieur et à l’extérieur de la RDC. [175] Au cours des 10 mois qui ont suivi l’ouverture de l’enquête en Ouganda en juillet 2004, l’équipe conjointe a réalisé près de 50 missions. [176] Dans le cadre de l’enquête au Darfour, l’équipe a mené plus de 50 missions dans 15 pays différents entre juin 2005 et juin 2006. [177] Le BdP a également quelques employés opérationnels dans les bureaux extérieurs de la Cour ; ce personnel est chargé d’aider à organiser la logistique nécessaire à la venue des enquêteurs en mission. [178]

i. Les perceptions positiv es des méthodes de travail des enquêteurs

Comme il est analysé en détail plus loin dans la partie VI.B.2, la politique du BdP consiste à aborder les témoins avec tact et discrétion, notamment en réduisant au minimum les risques pour ces témoins et autres personnes associées à leurs témoignages ainsi qu’en tenant compte de la vulnérabilité particulière des femmes et des enfants victimes de crimes. [179]

Nos recherches en RDC, en Ouganda et au Tchad ont révélé que le travail des enquêteurs de la CPI était généralement bien apprécié. Les sources que nous avons interrogées en Ituri ont confirmé que les enquêteurs avaient mis au point des techniques pour rencontrer les témoins dans des endroits neutres et sûrs de façon à ne pas attirer l’attention, soucieux de la confidentialité et de la sécurité de ces témoins. Les enquêteurs semblaient avoir établi des liens avec une gamme assez large d’interlocuteurs locaux qui les aidaient à prendre contact avec les témoins. Les sources que nous avons consultées et qui avaient facilité l’accès des enquêteurs de la CPI à d’anciens enfants soldats par exemple ont confié que les enquêteurs « étaient très gentils, très patients ».

En Ouganda, plusieurs représentants d’ONG et des fonctionnaires ont déclaré aux chercheurs de Human Rights Watch qu’ils estimaient que les enquêtes étaient conduites avec beaucoup de professionnalisme. Les personnes que nous avons consultées et qui avaient une connaissance directe des activités d’enquête ont confirmé cette évaluation positive. Au Tchad, les enquêtes, dont la portée était apparemment limitée à deux camps au moment de notre mission sur le terrain, ont été menées avec discrétion.

ii. Accroître la présence des enquêteurs sur le terrain

Mener les enquêtes en utilisant du personnel basé à La Haye pose un certain nombre de défis. Les occasions qu’ont les enquêteurs basés à La Haye d’interagir et de développer de solides contacts avec les témoins sont limitées tant dans leur nombre que dans leur durée. La situation sécuritaire parfois précaire dans chacun des pays qui font l’objet d’une enquête et les restrictions qui en découlent sur le plan des voyages et déplacements peuvent limiter davantage encore ces occasions. Par ailleurs, même lorsque les témoins clés acceptent de rencontrer les enquêteurs à un moment donné, les circonstances peuvent changer, les rendant indisponibles au moment où les membres des équipes d’enquêtes basés à la Haye se rendent sur place. Il se peut que des missions supplémentaires sur le terrain soient nécessaires, ajoutant au calendrier de voyages déjà chargé des membres des équipes d’enquêtes. Cela peut aboutir à des retards dans les enquêtes en général.

Dès lors, nous recommandons vivement au Bureau du Procureur d’envisager de baser des enquêteurs sur le terrain, car nous estimons que cela aurait un impact positif sur la qualité et l’efficacité des enquêtes. Les enquêteurs basés sur le terrain pourraient développer une meilleure connaissance de la région qui fait l’objet d’une enquête et seraient à même d’établir des relations plus intenses avec les principaux acteurs locaux qui peuvent faciliter l’enquête. Ils pourraient mieux saisir les nuances du contexte politique susceptibles d’influencer toutes les étapes de la stratégie en matière d’enquêtes. Ils pourraient également avoir une meilleure perception de la situation sécuritaire et par conséquent, pourraient aider à prendre des décisions relatives à la sécurité des activités d’enquête. En outre, les enquêteurs basés sur le terrain seraient plus à même de susciter la confiance constante et durable des victimes et des témoins, ce qui peut s’avérer indispensable pour garantir une protection efficace. [180] Ils pourraient également réagir rapidement aux développements survenant dans les enquêtes en cours et préserver les éléments de preuve en rapport avec les crimes nouveaux ou non examinés précédemment qui relèvent de la compétence de la CPI.

Le personnel que nous avons interrogé à la Division des enquêtes du Bureau du Procureur s’est inquiété du fait que baser des enquêteurs sur le terrain permettrait aux adversaires de la Cour dans les situations faisant l’objet d’une enquête de les identifier et de les surveiller plus facilement. Cela augmenterait alors les risques pour les témoins qui parlent avec les enquêteurs. [181] Cependant, la conduite discrète des enquêtes ne dépend pas nécessairement de l’anonymat des enquêteurs. Travailler au sein de communautés très unies—par exemple en Ituri—signifie opérer dans une réalité où il est difficile de cacher l’identité du personnel de la CPI.

De fait, bon nombre des sources que nous avons interrogées, en Ituri par exemple, connaissaient l’identité des enquêteurs de la CPI tout en louant leur discrétion dans la conduite des enquêtes. [182] Par ailleurs, nous constatons que le personnel basé dans les bureaux extérieurs de la CPI dans toutes les situations qui font l’objet d’une enquête fournit déjà une assistance logistique aux enquêteurs. [183] Cela semble indiquer que les risques qui pourraient être liés à la présence continue d’enquêteurs sur le terrain sont minimes, pourvu que l’interaction avec les témoins continue d’être gérée avec tact et discrétion. Dans nos recommandations en matière de stratégie d’ « engagement sur le terrain » pour l’ensemble de la Cour, exposées plus loin dans la partie IV, nous encourageons le Bureau du Procureur à envisager de maintenir une présence continue dans les situations qui, du point de vue de la sécurité, permettent le fonctionnement d’un bureau extérieur de la CPI.

iii. Gérer avec tact et discrétion la coopération des autorités nationales sur le terrain

Sur le terrain, l’absence d’une force de police propre à la CPI signifie que pour la conduite des enquêtes, les membres du personnel de la CPI, dont les enquêteurs, doivent compter sur l’assistance de fonctionnaires de l’État et d’autres acteurs tels que les Nations unies opérant dans la situation dont est saisie la Cour. Cela inclut notamment la localisation des témoins potentiels et une assistance en matière de sécurité. Bien que nécessaire, cette dépendance comporte des inconvénients importants pour l’image et la crédibilité de la CPI. Par dessus tout, elle risque de mettre à mal l’image d’impartialité de la CPI, en particulier là où les acteurs gouvernementaux eux-mêmes auraient commis des exactions. Ce risque augmente dans les situations qui ont été déférées volontairement.

Par exemple, l’assistance fournie à la CPI par les forces armées ougandaises, telle que des escortes armées pour les déplacements dans le nord du pays, bien que parfois compréhensible vu les problèmes de sécurité qui existaient dans cette région, a pu exacerber les sentiments négatifs à l’égard de la CPI en Ouganda, comme il a été expliqué précédemment. De fait, les représentants d’ONG que nous avons interrogés à Kampala et dans le nord de l’Ouganda avaient clairement l’impression que l’interaction de la CPI avec l’UPDF portait atteinte à l’image d’indépendance et d’impartialité de la Cour dans son travail au nord de l’Ouganda. [184]

Le BdP a également recouru à l’aide de la police ougandaise pour mener ses enquêtes. [185] Cela peut se révéler utile dans la mesure où la police est perçue comme un acteur ayant commis moins d’exactions pendant le conflit que l’armée ougandaise. [186] Les conséquences négatives pour la Cour risquent néanmoins de perdurer. Par exemple, un représentant d’une association locale nous a confié que l’on savait clairement quelles personnes la CPI interrogeait dans les camps de déplacés car elle recourait aux services de la police pour les localiser ; bien que l’on nous ait signalé que les policiers tentaient de faire profil bas, les habitants du coin étaient apparemment capables de les identifier. [187] De plus, certains estimaient qu’en raison du manque de confiance de la population envers la police en général, demander l’aide de la police dans le cadre des enquêtes était un choix inopportun. [188]

Comme il est noté plus haut, nous comprenons que le recours à la police nationale et aux forces armées s’avère, dans une certaine mesure, inévitable. En effet, les sources que nous avons rencontrées lors de nos recherches sur le terrain en Ouganda ont confirmé que l’utilisation de l’UPDF par la CPI pour assurer la sécurité était une réalité de travail dans le nord de l’Ouganda lorsque le conflit était en cours. Cependant, les perceptions négatives décrites plus haut montrent bien pourquoi il est nécessaire de gérer ces interactions avec une extrême prudence afin d’éviter de créer ou d’alimenter une vision erronée de l’indépendance et de l’impartialité de la CPI. Cela explique également pourquoi le BdP devrait être constamment en contact avec les communautés affectées par le biais d’une solide stratégie de sensibilisation et de communication afin de mieux expliquer la réalité des opérations sur le terrain et faire face aux impressions négatives qui peuvent en résulter.

2. La sélection des affaires

a. Les cibles principales de la CPI devraient être les hauts responsables

Les types d’affaires—c’est-à-dire les accusations spécifiques portées à l’encontre d’accusés spécifiques—sélectionnées aux fins de poursuites auront d’importantes conséquences sur l’impact de la CPI au sein des communautés les plus affectées et sur l’influence qu’elle aura en général pour limiter l’impunité. À l’instar de la sélection des situations, l’affaire doit tout d’abord satisfaire aux critères juridiques du Statut relatives à la compétence matérielle et temporelle ainsi qu’aux conditions de recevabilité, à savoir la complémentarité et la gravité. [189] La DCCC joue un rôle important dans l’analyse de ces critères par le Bureau du Procureur.

Comme pour la sélection des situations, la gravité est un facteur central pour déterminer quelles affaires sont sélectionnées aux fins d’un procès devant la CPI. [190] Il est évident que tous les auteurs présumés impliqués dans la commission de crimes graves relevant de la compétence de la CPI ne peuvent pas faire l’objet de poursuites. Le Procureur a dès lors indiqué qu’outre l’acte constitutif du crime, la gravité englobe le degré de participation à sa commission. [191]

La politique que le Procureur déclare avoir adoptée pour évaluer le degré de participation consiste à cibler « les personnes portant la responsabilité la plus lourde » dans les crimes présumés. Selon le BdP, les poursuites contre « les personnes portant la responsabilité la plus lourde » peuvent viser des commandants et autres supérieurs (politiques/civils) si leurs subordonnés de fait sont impliqués dans les crimes ; des personnes ayant joué un rôle causal dans les crimes ; et des criminels notoires qui se distinguent par leur responsabilité directe dans des crimes particulièrement graves ou par la cruauté ou le zèle particuliers dont ils ont fait preuve en les commettant. Cela devrait viser également les personnes qui occupent de jure et de facto des postes leur conférant une autorité, notamment celles qui ne se trouvent pas nécessairement dans la chaîne de commandement officielle mais qui exercent une influence ou un pouvoir qui sort du cadre de leur position officielle. [192] Le BdP a par ailleurs signalé qu’une enquête pouvait être étendue aux personnes se trouvant au-dessous des officiers supérieurs si l’ensemble de l’affaire le requérait. [193]

En ce qui concerne la possibilité d’inclure dans les « personnes portant la responsabilité la plus lourde » celles occupant des postes au sein du gouvernement ou de l’armée, le Statut de Rome souligne que la qualité officielle n’entre pas en ligne de compte dans l’application du Statut (même si, au regard du droit interne, elle peut entraîner par exemple une immunité contre toute action pénale ou un autre statut de protection ex officio). L’article 27 dispose que le Statut de Rome « s'applique à tous de manière égale, sans aucune distinction fondée sur la qualité officielle » ; en particulier, aucune personne ne sera exonérée de sa responsabilité pénale sur la base de sa « qualité officielle de chef d'État ou de gouvernement, de membre d'un gouvernement ou d'un parlement, de représentant élu ou d'agent d'un État ». Par ailleurs, cette qualité officielle ne constitue pas en tant que telle un motif de réduction de la peine. [194] Des dispositions semblables se trouvent dans les statuts du Tribunal spécial pour la Sierra Leone, du Tribunal pénal international pour l’ex-Yougoslavie, du Tribunal pénal international pour le Rwanda ainsi que dans la Charte de Nuremberg. [195]

Étant donné que les hauts dirigeants considérés comme portant « la responsabilité la plus lourde » sont souvent hors de portée des autorités judiciaires nationales en raison de leur position officielle, il est indispensable que la CPI les poursuive. Cibler véritablement les hauts responsables peut également révéler la structure de la criminalité qui a conduit à la commission de crimes généralisés. Toutefois, il arrive souvent que ces responsables ne soient pas directement impliqués dans la perpétration de ces crimes—en d’autres termes, ce ne sont pas eux qui « ont appuyé sur la gâchette ». Dès lors, constituer des dossiers établissant leur responsabilité représente une tâche complexe. Prouver la culpabilité de ces acteurs exige donc de remonter la chaîne de commandement jusqu’à leur niveau de responsabilité, souvent au moyen d’éléments de preuve indirects. Bien qu’ardue, cette tâche se révèle néanmoins capitale pour mener à bien le mandat de la CPI. À cet égard, l’arrestation récente par les autorités belges et le transfert à La Haye de Jean-Pierre Bemba, ancien vice-président du Congo (qui se trouvait en Belgique au moment de son arrestation), en application du mandat d’arrêt de la CPI pour les crimes qu’il aurait commis en République centrafricaine, est un développement positif.

Au Congo, comme il est expliqué plus haut, le Bureau du Procureur a poursuivi jusqu’à présent des hauts dirigeants de milices ethniques rivales en Ituri. Si nous nous réjouissons de l’arrestation de Thomas Lubanga, de Germain Katanga et de Mathieu Ngudjolo par la CPI, ces chefs de guerre n’ont pas agi seuls pour terroriser les populations civiles. Bon nombre des personnes que nous avons interrogées en Ituri nous ont effectivement déclaré que pour que justice soit rendue, la Cour devrait réclamer des comptes à ceux qui ont soutenu les milices en Ituri. [196]

Nos recherches au Congo, qui couvrent la période allant de 1998 à la date de rédaction du présent rapport, semblent indiquer que des personnages clés du monde politique et militaire à Kinshasa, ainsi qu’en Ouganda et au Rwanda, ont également joué un rôle de premier plan dans la création, le soutien et l’armement de l’Union des Patriotes Congolais de Lubanga, du Front nationaliste et intégrationniste de Katanga et des Forces de résistance patriotique en Ituri de Ngudjolo. L’appui politique et militaire fourni par ces acteurs externes a aidé les dirigeants locaux en Ituri à former des mouvements plus structurés et a considérablement accru leur puissance militaire. Par conséquent, nous recommandons vivement au Procureur d’enquêter sur les hauts responsables à Kinshasa, [197] Kampala et Kigali et, si les preuves le permettent, d’engager des poursuites à leur encontre.

En ce qui concerne l’enquête de la CPI au Darfour, l’émission de mandats d’arrêt contre Ahmed Haroun, actuel ministre délégué aux affaires humanitaires et ministre d’État chargé de l’intérieur au moment de la commission des crimes présumés, et Ali Kosheib, haut dirigeant des milices « janjawids », est un développement important pour combattre l’impunité dans cette région. Ces mandats accusent Ali Kosheib d’avoir « mis en œuvre » la stratégie anti-insurrectionnelle et Ahmed Haroun d’avoir assuré la « coordination » entre les différents organes gouvernementaux participant à la campagne anti-insurrectionnelle du gouvernement soudanais. [198] Ainsi, bien que ces responsables aient joué un rôle important, même les mandats d’arrêt du BdP montrent qu’ils n’étaient pas les architectes de ladite stratégie. Nous recommandons vivement au Procureur de veiller à ce que ses enquêtes portent sur d’autres hauts responsables du gouvernement soudanais pour qu’au final, il traduise en justice les personnes portant la responsabilité la plus lourde dans la conception d’une campagne anti-insurrectionnelle comprenant des attaques généralisées contre les civils. À cet égard, nous nous réjouissons que le Procureur ait annoncé qu’il présentera une demande à la chambre en lien avec une nouvelle affaire dans le cadre de laquelle de hauts fonctionnaires du gouvernement pourraient être impliqués pour leur rôle dans la campagne organisée pour attaquer les civils au Darfour. [199]

b. Des mandats d’arrêt ciblés

i. Porter des charges représentatives

Les mandats d’arrêt du BdP, une fois rendus publics, peuvent offrir aux victimes une opportunité capitale d’évaluer l’utilité de la CPI pour traiter des épreuves qu’elles ont subies. À cette fin, la sélection des auteurs présumés par le Bureau sera bien évidemment importante. Néanmoins, sa sélection des incidents et des charges portées contre ces auteurs présumés peut se révéler tout aussi importante pour les communautés affectées pour jauger la capacité de la CPI à rendre la justice. Comme il a été expliqué précédemment, dans le cadre de son approche ciblée des enquêtes et poursuites, le BdP met l’accent sur la sélection d’un nombre réduit d’événements qui reflètent les incidents les plus graves et les principaux types de victimisation, si les preuves le permettent. [200] Dans le cadre de la sélection des charges aux fins de poursuites, la politique du Bureau du Procureur est de rassembler des éléments de preuve afin de présenter des chefs d’accusation limités et des charges ciblées en lien avec les crimes les plus graves. [201] Pour déterminer cela, le Bureau examine les crimes les plus graves, les principaux types de crimes, l’impact ainsi que le besoin de mener à bien des procès ciblés dans des délais rapides. [202]

Outre la sélection d’incidents représentatifs, nous estimons qu’il est également indispensable de rassembler des éléments de preuve permettant de porter à l’encontre des criminels présumés des charges représentatives des crimes les plus graves commis. Cela s’avère crucial pour renforcer la capacité de la CPI à traiter comme il convient les souffrances vécues dans les communautés les plus affectées. Le Bureau du Procureur semble effectivement avoir mis en œuvre cette politique dans ses mandats d’arrêt contre les hauts dirigeants de l’ARS dans le nord de l’Ouganda, dans ses mandats contre Ahmed Haroun et Ali Kosheib en lien avec la situation au Darfour, dans l’affaire contre Germain Katanga et Mathieu Ngudjolo au Congo, et dans l’affaire contre Jean-Pierre Bemba dans la situation en RCA. Dans deux de ses affaires toutefois, cette politique n’a pas été suivie : Thomas Lubanga et Bosco Ntaganda au Congo. Nos recherches dans les communautés affectées fournissent une précieuse illustration des dangers que présente le fait de limiter de façon excessive les charges portées, comme nous l’expliquons ci-dessous.

ii. Charges restreintes contre les dirigeants des milices hemas : La crédibilité de la CPI mise à mal

En dépit des nombreuses allégations recueillies par Human Rights Watch et d’autres concernant les crimes effroyables commis par les milices UPC de Lubanga, dont des meurtres, des actes de torture et des viols, [203] la CPI n’a accusé Lubanga que de certains crimes de guerre, à savoir l’enrôlement et la conscription d’enfants de moins de 15 ans comme soldats ainsi que leur utilisation pour participer activement aux hostilités en 2002-2003. [204] Plus récemment, la Cour a levé les scellés sur le mandat d’arrêt du BdP à l’encontre de Bosco Ntaganda, ancien chef des opérations militaires de l’UPC, pour son rôle présumé dans la même série limitée de crimes (il est toujours en liberté en RDC). [205] Nous avons déjà exprimé précédemment nos préoccupations auprès du Bureau du Procureur à propos de la perception négative pouvant découler des charges restreintes retenues dans l’affaire Lubanga, perception qui ne peut que se renforcer à la lumière des charges tout aussi limitées retenues par la CPI contre Ntaganda. [206] Au cours des recherches que nous avons effectuées sur le terrain en Ituri, des représentants de la société civile, des dirigeants des communautés locales ainsi que des observateurs étrangers sur place nous ont fait part de leur déception et de leur incrédulité face au fait que le Procureur n’ait retenu contre Lubanga que des charges liées à l’enrôlement, au recrutement et à l’utilisation d’enfants soldats. Nos recherches à Kinshasa ont révélé un consensus général selon lequel les charges portées contre Lubanga (et aujourd’hui Ntaganda) sont trop limitées et ne reflètent pas la gravité des crimes qu’aurait commis l’UPC en Ituri.

Selon le Bureau du Procureur, la décision de se limiter à ces crimes a été provoquée par la possible libération imminente de Lubanga des prisons congolaises après environ un an de détention préventive liée à d’autres charges. Après avoir examiné attentivement les éléments de preuve recueillis, le Bureau a décidé de limiter les charges à celles mentionnées plus haut. [207] Par ailleurs, près de deux ans après l’ouverture d’une enquête en RDC, il est probable que le BdP se soit senti obligé de faire avancer la toute première affaire de la CPI.

Nous comprenons que l’arrestation de personnes soupçonnées par la CPI ne peut pas toujours coïncider avec le calendrier prévu pour enquêter sur les incidents et sélectionner des charges représentatives. L’arrestation de suspects à un stade précoce des enquêtes du Bureau du Procureur peut influencer la sélection des charges contre les personnes soupçonnées par la CPI, du moins au départ—le BdP ne pouvant retenir que des charges pour lesquelles il existe suffisamment d’éléments de preuve. Nous notons toutefois que le Procureur a annoncé l’ouverture d’une enquête au Congo en juillet 2004 ; Lubanga a été arrêté en mars 2006. Après pratiquement deux ans d’enquête, il est décevant de constater qu’il n’existait pas suffisamment d’éléments de preuve pour inclure davantage de charges dans le mandat d’arrêt initial. Pour expliquer le nombre restreint de charges, bon nombre de sources que nous avons consultées ont dénoncé, entre autres facteurs, le manque d’enquêteurs pour recueillir suffisamment d’éléments de preuve relatifs à d’autres crimes. [208]

Suite à l’arrestation et à la remise de Lubanga à la Cour, le Procureur a indiqué à plusieurs reprises qu’il voulait inclure des charges supplémentaires contre Lubanga. [209] Cela n’a pas été fait, en partie à cause du manque d’enquêteurs : le BdP a décidé d’utiliser son personnel d’enquêtes restreint pour rassembler des éléments de preuve sur les crimes présumés commis par les membres du FNI. Étant donné les tensions ethniques existant entre les Hemas et les Lendus en Ituri, il était indispensable de se diriger vers la constitution d’un dossier contre les dirigeants du FNI. De fait, comme il a été expliqué plus haut, les retards enregistrés dans les poursuites à l’encontre des membres des milices à majorité lendue ont déjà causé des dommages considérables à la crédibilité de la CPI sur place. Il n’en demeure pas moins que les charges limitées retenues dans l’affaire Lubanga constituent une source de mécontentement légitime au sein des communautés affectées. Le sentiment qui règne est que la CPI «n’a pas tenu ses promesses » en Ituri.

Nombreuses sont les personnes avec lesquelles nous nous sommes entretenues en Ituri qui jugeaient que les charges retenues par la CPI contre Lubanga, à savoir l’enrôlement, le recrutement forcé et l’utilisation d’enfants pour participer activement aux hostilités, n’étaient pas « sérieuses ». [210] Bien que les charges retenues par la CPI contre Lubanga aient davantage mis en lumière les crimes liés aux enfants soldats et, par conséquent, ait contribué à sensibiliser à ce problème, nos recherches semblent indiquer que des efforts supplémentaires sont nécessaires pour contextualiser et humaniser ces crimes afin de changer, à terme, les perceptions à propos de leur gravité. À cette fin, Human Rights Watch estime que pendant le procès de Lubanga, il sera indispensable que la CPI soit davantage en contact avec les communautés locales en appliquant une stratégie ciblée de sensibilisation, d’information et de communication. [211] Entre-temps toutefois, les doutes dont on nous a fait part en Ituri au sujet du « sérieux » des seules charges retenues par la CPI contre Lubanga ont soulevé des questions quant à l’utilité de la CPI au sein des communautés affectées par les autres crimes présumés de Lubanga et ont contribué aux rumeurs de partialité de la Cour.

Comme il a été mentionné précédemment, la CPI a porté une série de charges plus complète contre Mathieu Ngudjolo et Germain Katanga, le premier Lendu, le second Ngiti, et donc affilié aux Lendus. Ce développement est on ne peut plus opportun et est conforme à la politique déclarée du Bureau du Procureur en matière de charges représentatives. Néanmoins, cette approche, comparée aux crimes plus limités reprochés à Lubanga et Ntaganda, tous deux Hemas, alimente les tensions existant entre les communautés lendue et hema. Chez les Hemas, les leaders d’opinion affirment que l’absence d’autres charges à l’encontre de Lubanga (et aujourd’hui de Ntaganda) montre que le Bureau du Procureur n’a pas été en mesure de trouver des éléments de preuve concernant d’autres crimes, donnant dès lors à penser qu’il est innocent. [212] Les charges plus complètes de la CPI contre Katanga et Ngudjolo nourrissent le sentiment que les Lendus ont commis plus de crimes et portent par conséquent une plus lourde responsabilité dans les crimes atroces perpétrés durant le conflit en Ituri, une perception qui est erronée.

Ce déséquilibre concernant les charges retenues est particulièrement problématique dans un environnement où les hostilités ethniques remontent à des temps lointains. Les divisions entre Hemas et Lendus sont en partie le résultat de différends historiques autour de la terre et de la représentation ethnique, différends qui ont été accentués à l’époque coloniale et postcoloniale lorsque les Hemas ont été favorisés par rapport aux Lendus, devenant ainsi l’élite administrative, terrienne et commerciale. Certes, on ne peut pas s’attendre à ce que la CPI traite tous les crimes infligés aux victimes et relevant de sa compétence, pas plus qu’il n’est réaliste de s’attendre à des charges identiques contre tous les représentants des groupes rivaux. Néanmoins, le décalage entre les charges portées contre Lubanga et Ntaganda et celles retenues contre Ngudjolo et Katanga vient alimenter le récit historique qui met en avant la supériorité hema en peignant les Lendus comme plus brutaux. Ceci pourrait avoir d’importantes conséquences négatives à long terme. Cela illustre une fois encore la nécessité pour le BdP d’examiner attentivement le paysage culturel et historique de la situation qui fait l’objet d’une enquête au moment de concevoir sa stratégie en matière de poursuites.

De surcroît, la stratégie du Bureau du Procureur de sélection des charges en Ituri signifie que la CPI n’a pas fait cas des souffrances des victimes lendues : les principales victimes des accusations portées par la CPI contre Lubanga sont des enfants hemas en raison de l’enrôlement et de la conscription par l’UPC d’enfants issus de la communauté hema, [213] tandis que les charges déposées contre Katanga et Ngudjolo sont également liées à des crimes présumés contre des victimes hemas. N’étant aucunement reliées aux crimes présumés relevant de la compétence de la CPI, les victimes lendues du conflit n’ont pas le droit de participer à la procédure. [214] L’exclusion complète d’une catégorie importante de victimes du processus judiciaire mis en place par la CPI constitue un autre facteur affaiblissant sérieusement la crédibilité de la CPI en Ituri.

Ici encore, nous comprenons que le Bureau du Procureur ne peut retenir des charges plus représentatives que lorsqu’il existe suffisamment d’éléments de preuve pour le faire. Les conséquences négatives découlant des affaires Lubanga et Ntaganda montrent une fois encore pourquoi il est indispensable de disposer d’équipes d’enquêtes comptant en leurs rangs suffisamment d’enquêteurs expérimentés afin de rassembler assez d’éléments de preuve pour porter des charges représentatives.

D. L’impact de la CPI dans les situations faisant l’objet d’une enquête

Le préambule du Statut de Rome reflète la vision des fondateurs de la CPI selon laquelle, en dispensant une certaine mesure de justice pour les crimes graves là où l’impunité régnait précédemment, la Cour peut contribuer à une imputabilité plus large de ces crimes et, en définitive, à leur prévention. [215] Il est évident que l’impact de la Cour et la durabilité de cet impact dépendent de nombreux facteurs, dont certains sont extrinsèques à la Cour. Il est encore beaucoup trop tôt pour évaluer en profondeur l’impact de la CPI dans l’ensemble des situations faisant l’objet d’une enquête. Néanmoins, plusieurs exemples isolés d’impact de la CPI dans les situations qui font l’objet d’une enquête sont ressortis de nos recherches.

En Ouganda, d’aucuns ont d’abord laissé entendre que la levée des scellés sur les mandats d’arrêt de la CPI en 2005 était, au départ, à l’origine d’attaques de l’ARS contre des travailleurs d’organisations humanitaires internationales. [216] Mais un certain nombre de personnes proches du tout dernier cycle de négociations de paix, qui a débuté en juillet 2006 et a eu lieu à Juba, dans le Sud Soudan, ont également mentionné les mandats de la CPI à l’encontre de Joseph Kony et d’autres commandants de l’ARS entre autres facteurs ayant contribué à pousser l’ARS à la table des négociations. [217] Bien que ces pourparlers aient chancelé après que Kony ne se soit pas présenté comme prévu pour signer un accord de paix définitif en avril 2008, le processus de paix a aussi concouru à accroître la stabilité dans le nord de l’Ouganda. [218] Les mandats d’arrêt de la CPI dans le nord de l’Ouganda ont également contribué d’une part, à mettre davantage l’accent sur le fait que la justice pour les atrocités passées était une composante centrale des pourparlers de paix et d’autre part, à reconnaître le besoin de poursuivre les crimes graves qui ont été perpétrés. [219] Cela a débouché sur des discussions et des concertations avec les victimes et l’ensemble de la population pour répondre à ce besoin de justice. L’ARS et la délégation du gouvernement ougandais ont alors signé un accord sur cette question qui, s’il est mis en œuvre, pourrait contribuer à renforcer l’État de droit en Ouganda. [220]

En RDC, Human Rights Watch a relevé plusieurs situations où la CPI avait eu un impact à court terme à des moments importants de la procédure. Lorsque le Bureau du Procureur a annoncé l’ouverture de l’enquête au Congo en juin 2004, avec pour cible initiale le district d’Ituri, les chercheurs de Human Rights Watch ont été informés que certains commandants de groupes armés avaient donné l’ordre à leurs soldats de s’abstenir d’attaquer les civils ou de commettre des violations des droits humains, peut-être par crainte de faire l’objet d’une enquête de la Cour. [221] Dans la foulée de la remise de Lubanga à la CPI en mars 2006, certains responsables présumés de crimes de guerre ont exprimé la crainte d’être arrêtés. Les chercheurs de Human Rights Watch, qui au moment de l’arrestation enquêtaient sur des violations graves des droits humains perpétrées dans la province du Katanga (à l’autre bout du pays, tout à fait à l’opposé de l’Ituri), se sont entretenus avec des commandants de l’armée congolaise et des rebelles maï maï qui leur ont confié qu’ils ne voulaient pas « finir comme Lubanga » et allaient dès lors commencer à investiguer sur les crimes commis par leurs soldats. [222]

Suite à la confirmation des charges contre Lubanga, il est ressorti que l’ensemble de la population en Ituri avait pris davantage conscience du fait que l’enrôlement, le recrutement et l’utilisation d’enfants soldats constituaient en fait des crimes. Cela a une importance particulière dans le cas des familles qui ont donné volontairement leurs enfants en signe de solidarité envers les milices concernées, ayant le sentiment qu’elles représentaient leurs intérêts. À cet égard, les agences de protection de l’enfance ont reconnu que l’affaire Lubanga semblait avoir touché les familles de la région beaucoup plus efficacement que les campagnes qu’elles menaient depuis des années. [223]

Un effet moins positif que nous avons relevé au moment de notre mission sur le terrain est que les chefs de milices en Ituri semblaient avoir modifié leur approche vis-à-vis des enfants soldats à cause des charges retenues contre Lubanga. Auparavant, ces dirigeants admettaient ouvertement qu’ils comptaient un certain nombre d’enfants au sein de leurs rangs et remettaient les enfants à la Mission de l’organisation des Nations unies en République démocratique du Congo (MONUC) et au Fonds des Nations unies pour l’enfance (UNICEF) dans le cadre du processus de démobilisation. [224] Mais suite à la confirmation des charges contre Lubanga, beaucoup ont démenti avoir des enfants sous leur commandement. Ils ont négocié la disposition sur les enfants soldats dans l’accord de paix de novembre 2006 afin qu’elle ne puisse être interprétée comme un aveu de cette pratique. [225] Les enfants ont été cachés ou chassés des rangs, et certains ont été abandonnés plutôt que d’être amenés à des cérémonies de démobilisation, ce qui est inquiétant.

Les enfants eux-mêmes semblaient avoir reçu pour instruction de leurs commandants de prétendre être plus âgés qu’ils ne l’étaient réellement. Une source appartenant à une organisation de protection de l’enfance que nous avons interrogée a signalé que beaucoup d’enfants refusaient d’admettre qu’ils avaient moins de 18 ans, disant « nous savons que vous voulez poursuivre notre commandant comme vous avez poursuivi Lubanga ». [226] Les responsables de la protection de l’enfance travaillant dans cette région qualifient ce phénomène de « syndrome Lubanga ». Des personnes travaillant dans le domaine de la protection de l’enfance ont également fait l’objet de menaces émanant de chefs de groupes armés suite à l’arrestation de Lubanga.

Ces développements constituent d’importants défis pour les agences travaillant dans le domaine de la protection de l’enfance dans la région. Mais ils sont aussi révélateurs du potentiel qu’a la CPI de provoquer un changement dans le comportement d’auteurs présumés par rapport aux crimes relevant de sa compétence. Au moment de notre mission, il était clair que les dirigeants des milices de l’est du Congo savaient que Lubanga était en voie d’être jugé pour des chefs d’accusation liés aux enfants soldats et ils n’étaient que trop conscients de leur propre vulnérabilité à des poursuites similaires. Il est bon de souligner que le Bureau du Procureur aurait pu accroître encore cet impact s’il avait retenu une série de charges plus représentatives contre Lubanga. De fait, un Procureur de Bunia a confié aux chercheurs de Human Rights Watch qu’il aurait voulu qu’un message fort soit envoyé également par rapport à la violence sexuelle, car de nombreux cas de viols continuent de lui être rapportés au quotidien. [227] Malheureusement, le déclenchement des violences au Nord-Kivu en 2007, marqué par des crimes graves ainsi que par le recrutement et l’utilisation d’enfants soldats par toutes les parties au conflit, y compris les forces affiliées à Bosco Ntaganda, souligne la nature fragile et limitée de l’impact de la Cour. [228]

Nous estimons que les développements décrits plus haut montrent que le potentiel de la CPI d’avoir un impact sur la lutte contre l’impunité est à la fois réel et considérable. Le Bureau du Procureur devrait s’atteler à maximiser l’impact de ses activités ; il a lui-même identifié cet objectif comme étant un principe directeur de la stratégie en matière de poursuites. [229] Comme il est noté plus haut, la sélection des affaires par le BdP—entre autres des charges—est déterminante sur ce plan. Comme il est expliqué plus loin dans la partie V, il est également capital pour le BdP et la Cour en général de mettre au point une stratégie efficace de sensibilisation et de communication avec les communautés affectées dans les situations qui font l’objet d’une enquête. Cela aidera à préserver à plus long terme une influence sinon éphémère. Il s’agit notamment de communiquer de façon soutenue et déterminée au sujet des enquêtes en cours et de la perspective de mandats d’arrêt supplémentaires et d’élever la voix lorsque des crimes sont commis, rappelant aux parties la compétence de la Cour. Les États parties ont eux aussi un rôle essentiel à jouer pour renforcer l’impact de la Cour : ils doivent peser de tout leur poids politique pour soutenir le mandat de la Cour et faire appliquer ses mandats d’arrêt et autres décisions. [230] C’est une condition essentielle pour renforcer le rôle de la CPI en tant qu’institution crédible dans le combat pour la justice.

Par ailleurs, le Bureau du Procureur et les autres organes de la CPI devraient explorer comment optimiser l’impact de la Cour en lui permettant de faire office de catalyseur pour les poursuites au niveau national. En effet, en raison de ses ressources et de son mandat limités, la Cour ne jugera probablement qu’un nombre relativement réduit de personnes portant la plus lourde responsabilité dans les crimes généralisés commis dans chacune des situations faisant l’objet d’une enquête. Il s’avérera indispensable d’encourager les poursuites sur le plan national afin d’assurer l’imputabilité des crimes de façon plus large, de renforcer le respect de l’État de droit et, par conséquent, de contribuer à dissuader la commission de crimes futurs.

Le rôle qu’a la CPI d’encourager les poursuites sur le plan national est au centre du concept de « complémentarité positive » que le Procureur a présenté pour la première fois à l’occasion d’une audience publique lors de son entrée en fonction en juin 2003. [231] Comme nous l’avons expliqué plus haut, la « complémentarité » est un principe objectif qui se trouve au cœur du Statut de Rome, lequel précise que la CPI ne peut exercer sa compétence que lorsque les pays se trouvent dans l’incapacité d’agir ou n’ont pas la volonté de le faire. [232] Par contre, la « complémentarité positive » est, elle, un concept dynamique qui consiste à ce que la CPI encourage activement les enquêtes et poursuites de crimes graves au niveau national. Le Procureur a déclaré que la complémentarité positive constituait l’un des trois principes fondamentaux orientant sa stratégie. [233] Néanmoins, la définition et les plans du Bureau concernant la complémentarité positive ne sont pas clairs.

Bien qu’une analyse exhaustive de la complémentarité positive sorte du cadre du présent rapport, Human Rights Watch estime que le rôle du BdP est particulièrement important dans deux cas de figure. En premier lieu, dans les situations faisant l’objet d’un examen, le Bureau peut être en contact avec les autorités nationales et se servir de déclarations publiques pour faire pression sur les États concernés afin qu’ils assument leurs responsabilités au niveau des enquêtes et des poursuites des crimes. Le Bureau a récemment modifié sa politique relative aux situations en examen en tenant compte de cette approche recommandée. Par exemple, le Procureur a joué un rôle positif en poussant les autorités colombiennes à améliorer leurs enquêtes sur les crimes commis dans leur pays et relevant de la compétence de la CPI. Suite aux récents événements survenus au Kenya, [234] il a également fait savoir publiquement qu’il suivait de près tous les crimes présumés relevant de la compétence de la CPI, indépendamment du groupe ou de la personne qui les aurait commis. [235] Il est envisagé de déployer des efforts similaires par rapport à la situation en Afghanistan. [236] Nous nous félicitons et soutenons ces développements.

En second lieu, dans les pays actuellement visés par une enquête de la CPI, nous jugeons que le Bureau pourrait prendre des initiatives ciblées visant à accroître la capacité des tribunaux nationaux des pays concernés afin qu’ils poursuivent les crimes graves qu’il ne traitera pas lui-même. Nos recherches révèlent qu’à ce jour, le BdP n’a pris d’initiatives en ce sens dans aucune des situations qui font l’objet d’une enquête. [237] Nous reconnaissons que le Bureau du Procureur est soumis à des contraintes de ressources et nous comprenons bien qu’il ne peut et ne devrait pas partager d’informations sensibles à propos de ses enquêtes ou témoins en l’absence de solides garanties de confidentialité. Il n’en demeure pas moins qu’il existe un certain nombre de stratégies particulières, non confidentielles et peu onéreuses que le Bureau du Procureur pourrait explorer. Par exemple, lors des missions d’enquête sur le terrain, le personnel du BdP pourrait faire profiter ses homologues du pays concerné de son expertise au sujet de questions juridiques relatives aux poursuites de crimes relevant de la compétence de la CPI, notamment les modes de responsabilité, les éléments des crimes et les moyens de défense. Le personnel du BdP pourrait également conseiller les Procureurs nationaux dans le domaine des techniques d’enquête. [238]

Le principe de complémentarité positive s’étend aussi à d’autres organes de la Cour. En Ouganda, par exemple, les fonctionnaires gouvernementaux ont relevé qu’il pouvait être utile de travailler avec la CPI pour développer la capacité nationale dans le domaine de la protection des témoins en vue de poursuites menées dans le pays. [239] Nous recommandons vivement au BdP, ainsi qu’aux autres organes de la CPI, de commencer à travailler sur une stratégie commune ciblée pour encourager les poursuites au niveau national. Ce processus devrait être public et impliquer divers acteurs. Il sera important pour les États parties de soutenir les efforts de la CPI visant à encourager des enquêtes et procès sérieux au niveau national pour les crimes graves qui ont été perpétrés.

III. La Défense

A. Présentation générale

Pour être crédibles, les procès devant la Cour pénale internationale doivent être équitables. Dès lors, le respect absolu des droits de l’accusé à tous les stades de la procédure est, d’une importance capitale. Le Pacte international relatif aux droits civils et politiques énonce les garanties minimales qui doivent être octroyées aux accusés dans le cadre de procédures pénales. [240] Conformément à ces normes, le Statut de Rome assure aux accusés un certain nombre de droits au cours de la procédure devant la CPI, notamment : 1) le droit d’être présents à leur procès ; 2) la présomption d’innocence ; 3) le droit à ce que leur cause soit entendue publiquement ; 4) le droit de disposer du temps et des facilités nécessaires à la préparation de leur défense ; 5) le droit d’être assistés par un avocat ; 6) le droit d’être jugés sans retard excessif ; 7) le droit d’interroger et de convoquer des témoins ; 8) le droit à une interprétation et à des traductions ; et 9) le droit de garder le silence. [241] Ces droits sont également consacrés dans les statuts d’autres tribunaux internationaux et ont été incorporés dans un certain nombre de régimes juridiques nationaux. [242]

Honorer le droit d’un accusé à un procès équitable signifie dans la pratique que la CPI doit veiller à ce que le principe d’ « égalité des armes » soit toujours respecté. En vertu de ce principe, toute partie à la procédure doit se voir offrir une possibilité raisonnable d'exposer sa cause dans des conditions qui ne la désavantagent pas d'une manière appréciable vis-à-vis de la partie adverse. [243] En interprétant le principe de l’égalité des armes, les juges de la Chambre de première instance I de la CPI ont souligné dans l’affaire Lubanga que « les garanties minimales doivent être interprétées de façon très large » de manière à protéger le droit de l’accusé à un procès équitable. [244]

L’égalité des armes ne requiert pas une égalité des ressources entre l’accusation et la défense. [245] En effet, la Chambre de première instance a relevé qu’il est « impossible de créer une situation d’égalité des armes absolue » entre l’accusation et la défense. [246] À cet égard, il est important de rappeler que le Procureur a la charge de la preuve dans chacune des affaires présentées aux fins d’un procès. En outre, aux termes du Statut de Rome, le Procureur est tenu d’enquêter tant à charge qu’à décharge. [247] Le défi est de s’assurer que les deux parties se voient offrir une égalité des armes de façon à ce que les conditions du procès ne soient pas de nature à « placer injustement l’accusé dans une situation désavantageuse ». [248]

À la CPI, l’évaluation de l’égalité des armes doit par ailleurs tenir compte de l’impact sur la défense des victimes qui participent aux procédures. Cela comprend non seulement les procédures lors des affaires individuelles mais également celles lors de la phase de situation. [249] Comme il a été analysé précédemment dans la partie I.C.1, pour représenter et protéger les intérêts de la défense lors de la phase de situation (avant qu’il y ait un accusé précis), la Cour a nommé un conseil ad hoc chargé des questions susceptibles de se poser. [250] Le défi auquel est confrontée la Cour est de rendre la participation des victimes significative tout en protégeant le droit des accusés à un procès équitable.

Eu égard à la nature de la procédure et à la gravité des crimes visés, il est indispensable que la représentation des accusés lors des procédures devant la Cour soit de première qualité. Une représentation efficace de la défense permet de protéger comme il convient les droits des accusés et encourage des procès équitables. Elle améliore également l’efficacité des procédures et aide la Cour à constituer, de manière générale, une jurisprudence solide. Afin d’assurer aux accusés une représentation de haut niveau, la CPI a adopté des critères stricts auxquels tous les conseils de la défense et leurs assistants doivent répondre pour exercer devant la Cour. [251]

Les premières procédures engagées devant la CPI montrent les efforts faits par les juges de la Cour pour respecter le droit des accusés à un procès équitable. Jusqu’à présent, la Cour a émis un certain nombre de décisions importantes visant à préserver l’égalité des armes au profit des accusés. Par exemple, la procédure a été ajournée à plusieurs reprises tant dans l’affaire Lubanga que dans l’affaire Katanga et Ngudjolo, en partie pour s’assurer que les accusés disposaient de suffisamment de temps pour préparer une défense convenable. [252] Par ailleurs, en juin 2008, comme il a déjà été relevé, la Chambre de première instance I a suspendu la procédure contre Thomas Lubanga car l’incapacité de l’accusation à communiquer à la Cour les pièces susceptibles de servir d’éléments à décharge et rassemblées en application de l’article 54(3)(e) du Statut de Rome a suscité l’inquiétude que Lubanga ne bénéficierait pas d’un procès équitable. [253]

L’appui institutionnel aux droits de la défense s’avère particulièrement important eu égard aux ressources et à l’assistance considérables dont dispose l’accusation. Le Statut de Rome ne dit rien au sujet du l’appui institutionnel à la défense, omission qui a été critiquée par les défenseurs des droits des accusés au moment de son approbation en juillet 1998. [254] Depuis lors, la structure institutionnelle de la CPI a été conçue pour faciliter la représentation effective des intérêts de la défense par le truchement de petits bureaux se consacrant exclusivement à épauler la défense à la CPI : le Bureau du conseil public pour la Défense (BCPD) et la Section d’appui à la Défense (SAD).

En outre, s’inspirant de l’expérience d’autres tribunaux internationaux, ainsi que de sa propre expérience acquise au cours des premières procédures, la CPI a conçu un système novateur d’aide judiciaire pour les accusés indigents. Le mandat complet du BCPD et de la SAD, et entre autres, les préoccupations quant au personnel limité dont dispose le BCPD, est analysé plus loin, au même titre que le système d’aide judiciaire de la Cour.

B. L’appui institution nel à la défense

Fournir un soutien institutionnel approprié à la défense dans le cadre des procédures judiciaires internationales est un principe qui a considérablement évolué au fil du temps. Dans le cas des Tribunaux pénaux internationaux pour le Rwanda et l’ex-Yougoslavie, la défense n’a pas été créée en tant qu’organe interne des tribunaux, les conseils de la défense ont dû se démener pour obtenir un statut et des moyens, notamment en passant par des associations indépendantes de conseils. [255] Avec le temps, on en est venu à reconnaître que, pour que les procès pour crimes de guerre, crimes contre l’humanité et génocide aient lieu dans des conditions d’équité et d’efficacité, les accusés avaient besoin d’un appui institutionnel pour préparer une défense solide.

En conséquence, le Tribunal spécial pour la Sierra Leone, la Section Spéciale pour les crimes de guerre (dite Chambre Spéciale pour les crimes de guerre) en Bosnie ainsi que les Chambres extraordinaires au sein des tribunaux cambodgiens comprennent tous un bureau permanent chargé de fournir aux équipes de conseils de la défense un soutien logistique et administratif ainsi qu’une assistance juridique sur les questions de fond dans les affaires portées devant chacune de ces juridictions. [256] Canaliser l’assistance par le biais d’un bureau permanent peut contribuer à mettre en œuvre dans la pratique le principe de l’égalité des armes—et par extension, à garantir un procès équitable.

En bref, à la CPI, le Bureau du conseil public pour la Défense apporte un soutien à toutes les équipes de conseils de la défense sur les questions de fond et opère indépendamment du Greffe. [257] En revanche, la Section d’appui à la Défense, en tant que branche du Greffe, exécute des tâches administratives associées à la représentation de la défense ; cela comprend la gestion de l’aide judiciaire pour les accusés indigents. Cette séparation des fonctions administratives et de l’assistance sur les questions de fond sert les intérêts de la défense et reflète d’importants « enseignements tirés » de l’expérience d’autres tribunaux, tels que le Tribunal spécial pour la Sierra Leone. Puisque le BCPD est indépendant du Greffe, il est beaucoup mieux placé pour intervenir dans le cas où la gestion par le Greffe du système d’aide judiciaire ou d’autres questions en lien avec la défense lèserait les droits des accusés. [258] Par ailleurs, sur le plan pratique, administrer le paiement des honoraires des conseils d’accusés indigents peut générer des conflits et provoquer des tensions dans les relations avec les conseils. [259] Décharger le BCPD de cette responsabilité signifie que son personnel peut se concentrer sur des questions de fond liées à la défense. Cela aide également les membres de son personnel à éviter d’être perçus comme des agents du Greffe, limités dans leurs actions par les intérêts généraux de l’institution.

1. Le Bureau du conseil public pour la défense

a. Un mandat imposant à exécuter

Le Bureau du conseil public pour la Défense a pour mandat d’apporter un soutien à la défense sur les questions de fond dans les procédures devant la CPI et autres sujets connexes. Ce mandat est exécuté principalement de trois façons : en épaulant les conseils de la défense qui plaident devant la Cour ; en soutenant et, dans certains cas, en représentant les intérêts de la défense lors de la phase de situation de la procédure ; et en promouvant les droits de la défense à l’intérieur et à l’extérieur de la CPI. [260] Pour remplir ces fonctions, le bureau emploie peu de personnel : actuellement, le BCPD est composé du chef du bureau, de trois employés et de deux stagiaires. [261]

i. Aider les conseils de la défense dans la procédure devant la CPI

Comme il est noté plus haut, assurer une représentation de première qualité des accusés dans le cadre des procédures devant la CPI est indispensable pour garantir des procès équitables et efficaces. À cette fin, le BCPD a été conçu pour renforcer, et non pour supplanter, les conseils de la défense dans les procédures. [262] Le bureau fournit une assistance précieuse aux conseils de la défense pour les recherches sur les questions juridiques de fond qui peuvent être soulevées. Par exemple, le personnel du bureau a préparé des mémorandums sur des questions telles que la participation des victimes, la mise en liberté provisoire, la divulgation d’informations et la compétence de la CPI. [263] Cette aide est particulièrement importante dans la mesure où les avocats, qui répondent pourtant à des critères professionnels stricts pour exercer devant la CPI peuvent ne pas avoir d’expérience en matière de procès pour crimes de guerre, crimes contre l’humanité et génocide. [264]

Le BCPD conserve une mémoire institutionnelle des questions relatives à la défense, qui peut être partagée avec de multiples équipes d’avocats de la défense. Ce rôle est d’autant plus important qu’il n’est pas réaliste de disposer d’une équipe spécialisée d’avocats de la défense qui exercent exclusivement devant la CPI. [265] Le BCPD peut aider les nouveaux conseils de la défense à combler des lacunes, en particulier dans les stades initiaux de la représentation, en fournissant des modèles de requêtes relatives à des questions procédurales standards qui se présentent lors des procédures. Afin de faciliter davantage cette assistance, le BCPD a préparé une base de données de ces modèles de requêtes pour les conseils de la défense qui interviennent dans les affaires portées devant la CPI. [266] La mémoire institutionnelle du BCPD est d’une grande utilité à la Cour car de cette façon, les équipes de défense ne doivent pas « réinventer la roue » pour des questions qui reviennent régulièrement, ce qui améliore l’efficacité des procédures. Dans le cas où les conseils représentent des accusés indigents, cela peut permettre à la Cour d’économiser les fonds alloués à l’aide judiciaire.

L’assistance du BCPD est disponible pour tous les conseils de la défense, y compris les conseils des accusés indigents qui bénéficient de l’aide judiciaire ainsi que les conseils ad hoc nommés pour représenter les intérêts de la défense pendant la phase de situation. Bien que tous les conseils de la défense puissent bénéficier de cette assistance, ils ne sont nullement obligés d’y recourir. [267] La capacité qu’a le BCPD d’apporter de l’aide dépend de sa charge de travail. Le BCPD et les conseils doivent s’accorder sur un délai dans lequel le travail peut être accompli avant que le bureau n’accepte d’intervenir afin de préserver la qualité et la ponctualité de l’assistance fournie. [268]

Le bureau a également préparé un manuel exposant brièvement les droits des suspects. Ce manuel est remis aux suspects à leur arrivée en détention. [269] Lorsqu’une aide judiciaire urgente est requise, le chef de le BCPD, qui est actuellement le seul membre du personnel répondant aux critères pour exercer devant la Cour, peut représenter directement les accusés particuliers en tant que conseil de permanence dans le cadre de la procédure. [270] Jusqu’à présent, cela ne s’est avéré nécessaire que lors de la comparution initiale d’un suspect de la CPI, Germain Katanga. [271] Utiliser le BCPD de cette manière devrait être l’exception plutôt que la règle. [272] Comme il est expliqué plus loin, recourir régulièrement au bureau pour représenter directement des accusés particuliers risque sérieusement de compromettre le mandat du BCPD qui consiste à fournir une aide judiciaire de qualité à toutes les équipes de défense plaidant devant la CPI.

Il conviendrait de noter que la Cour a rejeté un modèle de bureau qui serait l’équivalent d’un «défenseur public», et assurerait la défense intégrale des accusés, considérant que ce modèle ne serait pas rentable à long terme. [273] Compter en permanence au sein du personnel employé par la Cour un groupe d’avocats de la défense de premier ordre—même en période creuse lorsqu’il y a relativement peu d’accusés devant la Cour—peut se révéler un moyen inefficace d’utiliser les ressources de l’institution. Au-delà des considérations financières, accorder à certains conseils l’exclusivité de l’exercice devant la Cour risque de décourager la participation dynamique et active de conseils de différents pays et régions du monde au travail et à l’évolution de la Cour. [274] Le Bureau n’a tout simplement pas été conçu pour faire face aux lourdes obligations, notamment les obligations financières, qui vont de pair avec la défense individuelle des accusés.

Utiliser le BCPD pour représenter régulièrement des accusés particuliers comporte d’autres inconvénients considérables. Par exemple, le risque est réel que les autres aspects importants du mandat du BCPD—fournir une assistance à la défense pendant la phase de situation et promouvoir les droits de la défense à l’intérieur et à l’extérieur de la CPI—en pâtissent. Qui plus est, recourir au même bureau pour représenter nombre d’accusés différents peut entraîner de sérieux conflits d’intérêts, affaiblissant ainsi la défense des accusés dans le cadre des procédures devant la CPI.

Par ailleurs, nos recherches effectuées sur le terrain dans les pays où des situations font l’objet d’une enquête ont révélé que l’utilisation d’avocats du BCPD pour intervenir en tant que conseils des accusés n’est, à la limite, pas souhaitable. En effet, en RDC et en Ouganda, nous avons été confrontés à un certain nombre de perceptions négatives quant à l’indépendance et l’impartialité de la Cour (ou de son manque d’indépendance et d’impartialité), ce que nous avons exposé dans d’autres chapitres du présent rapport. [275] . Bien que le BCPD soit en principe indépendant du Greffe en ce qui concerne ses activités, les membres de son personnel n’en demeurent pas moins des employés de la Cour. Le fait que des « avocats employés » par la CPI représentent des accusés particuliers dans des actions en justice intentées par cette même institution risque d’alimenter les perceptions négatives des observateurs extérieurs quant au caractère équitable des procès. En revanche, l’indépendance d’avocats privés qui représentent les accusés, même ceux qui bénéficient d’une aide judiciaire de la Cour, prête moins à controverse puisque ces avocats n’opèrent pas sous l’égide de la Cour. Cela met la Cour dans une bien meilleure position pour expliquer aux accusés—ou à leurs représentants, comme dans le cas de la rencontre qui s’est tenue récemment avec une délégation de l’Armée de résistance du Seigneur—qu’ils seront en mesure de préparer une défense indépendante dans le cadre de la procédure devant la CPI. [276]

ii. L’assistance du BCPD pendant la phase de situation

Comme il est expliqué plus haut dans la partie I.C.1, la Cour a l’habitude de nommer des conseils ad hoc chargés de protéger les intérêts de la défense pendant la phase de situation. Lorsque des accusés particuliers n’ont pas encore été identifiés, il est néanmoins important de protéger les intérêts généraux de la défense étant donné que les actions engagées à ce stade peuvent en fin de compte avoir des implications pour les accusés désignés dans les affaires. Le BCPD fournit une assistance aux avocats et, si besoin est, assument le rôle de conseil ad hoc.

Mettre en œuvre le régime de participation des victimes soulève un certain nombre de défis complexes pour la défense pendant la phase de situation. Aux termes de l’article 68(3) du Statut de Rome, les victimes participant à la procédure peuvent exposer leurs « vues et préoccupations » lorsque la Cour l’estime approprié. La participation à la phase de situation peut avoir des implications pour les futurs accusés. Par exemple, il est possible qu’au moment d’exposer ses « vues et préoccupations » concernant la situation, une victime participant à la procédure cite le nom d’une personne qui pourrait être impliquée en tant qu’accusé à un stade ultérieur de la procédure de la CPI. [277]

En mars 2008, il y avait 104 demandes de participation aux procédures émanant de victimes au Congo et 21 au Darfour. En qualité de conseil ad hoc pour la défense, le BCPD a déposé 20 requêtes pour la situation au Congo et 13 pour la situation au Darfour en lien avec ces demandes. [278] Ces chiffres incluent quatre pourvois en appel préparés par le Bureau qui soulèvent un certain nombre de questions juridiques complexes relatives aux modalités de participation des victimes à la procédure pendant la phase de situation.

Confier au BCPD le rôle de conseil ad hoc pendant la phase de situation présente des avantages certains. La mémoire institutionnelle du BCPD fait qu’il est bien placé pour identifier, analyser et répondre aux scénarios qui se mettent en place pendant la phase de situation et peuvent avoir des ramifications pour la défense. De surcroît, en intervenant à ce titre, le BCPD permet au Greffe d’épargner de l’argent qui, autrement, aurait été versé à des conseils de la défense extérieurs avec des fonds provenant du budget alloué à l’aide judiciaire. [279] Néanmoins, l’examen des nombreuses demandes et l’analyse de leur impact sur les droits de la défense dans les situations au Darfour et au Congo ont crée une charge de travail considérable pour le personnel de le BCPD.

iii. Le rôle institutionnel du BCPD : Promouvoir les intérêts de la défense au sein et en dehors de la CPI

Outre l’assistance qu’il procure dans les procédures lors des phases de situations et d’affaires, le BCPD a pour mandat de promouvoir les intérêts de la défense dans les politiques institutionnelles et le travail de sensibilisation externe. Au niveau interne, le BCPD a par exemple représenté les intérêts de la défense lors de discussions concernant l’aménagement des locaux permanents de la CPI. [280] Il a également formulé des recommandations au nom de la défense lors de la révision du système d’aide judiciaire et a apporté ses idées au nom de la défense pour le Plan stratégique de la CPI et sa stratégie plus détaillée relative aux conseils.

Au niveau externe, le BCPD devrait réaliser un travail de sensibilisation sur les aspects substantiels des droits et du mandat de la défense. Il s’agirait non seulement de décrire dans les grandes lignes le mandat du BCPD mais également d’expliquer les droits des accusés à un procès équitable, tels que la présomption d’innocence, l’importance de bénéficier d’un procès impartial, ainsi que les droits dont disposent les accusés en détention. Transmettre efficacement des informations sur les droits des accusés peut aider les membres des communautés les plus affectées à comprendre l’importance d’un procès équitable. Cela peut renforcer leur compréhension de l’état de droit et soutenir les efforts de sensibilisation déployés par la Cour pour expliquer les délais qui s’avèrent parfois nécessaires dans les procédures, par exemple pour protéger les droits de la défense. Par ailleurs, le Bureau pourrait représenter les intérêts de la défense à l’occasion des conférences de presse de la CPI lorsque des suspects ont été arrêtés (et avant que leurs conseils particuliers ne soient désignés). Malheureusement, les ressources limitées du BCPD ont restreint sa capacité à mener avec régularité cet important travail de sensibilisation.

Toutefois, le BCPD ne peut être le seul responsable du travail de sensibilisation au nom de la défense. En effet, compte tenu de ses nombreuses autres responsabilités et même si le Bureau disposait de ressources supplémentaires, il y a des limites à la quantité de travail de sensibilisation qu’il pourrait réaliser au nom de la défense. Il est dès lors crucial d’assurer une coordination effective entre le BCPD et l’Unité de sensibilisation de la Cour, par exemple par l’échange régulier d’informations clés concernant la défense avant tout événement de sensibilisation. Cependant, il semble que cette collaboration effective ait parfois fait défaut.

Par exemple, le BCPD a rédigé une version finalisée d’une « fiche d’informations » en anglais et en français expliquant son mandat ainsi que le droit des accusés à un procès équitable, fiche qui devait être publiée et diffusée par l’Unité de sensibilisation de la Cour en juillet 2007. Au moment de la rédaction du présent rapport, la Section de l’information et de la documentation n’avait pas encore publié ce document, ni fourni d’explications quant à ce retard au Bureau. Bien que le BCPD ait été invité à participer à plusieurs événements de sensibilisation pour discuter des questions relatives à la défense, ces invitations ont été sporadiques. Par exemple, lors d’un événement de ce genre qui s’est tenu à Kampala, le conseil principal du BCPD n’a été invité à parler de questions de fond relatives à la défense qu’après que le chef de la Section d’appui à la Défense se fut décommandé à la dernière minute. [281]

Par ailleurs, le BCPD s’est dit intéressé par l’insertion, sur le site web de la Cour, d’une page qui expliquerait son mandat et fournirait des informations générales sur des questions relatives à la défense, à l’image de la page existant actuellement sur le Bureau du conseil public pour les victimes (BCPV), un organe indépendant comme le BCPD mais chargé de représenter les intérêts des victimes. [282] Bien que le Greffe ait exprimé sa volonté de créer cette page, à ce jour rien n’a été accompli en ce sens. [283] Nous savons que le Greffe travaille depuis quelque temps avec un consultant externe en vue de lancer une version améliorée du site web de la Cour. Cependant, le retard dans le lancement d’une page sur la défense ne s’explique pas vraiment dans la mesure où le Greffe avait été en mesure de créer une page web sur la sensibilisation dans un délai relativement court. [284]

Le Bureau dispose d’un budget réduit pour effectuer un travail de sensibilisation dans les pays dont la situation est examinée par la Cour. Toutefois, l’année dernière, cet argent a été en fait dû être utilisé pour financer un poste de chargé de la gestion des dossiers. Cela s’avérait nécessaire pour permettre au Bureau de traiter les demandes de participation des victimes dans la situation, comme le lui avait demandé la Chambre préliminaire. [285] Le budget du Bureau pour la sensibilisation a de nouveau été affecté au financement de ce poste en 2008. [286] En outre, le BCPD ne dispose que d’un modeste budget pour ses déplacements destinés à assister à des événements externes de sensibilisation. Cela semble indiquer que les ressources financières et humaines du Bureau sont tout simplement insuffisantes pour mener plus efficacement le travail de sensibilisation.

b. Un besoin de ressources supplémentaires

Comme il a été noté plus haut, le personnel du BCPD compte quatre membres (y compris le chef du Bureau) et deux stagiaires. Les projections qui ont amené au nombre d’effectifs actuel du bureau ne tenaient pas compte de la nomination du Bureau en tant que conseil ad hoc dans deux situations. [287] De surcroît, ces projections supposaient qu’une seule affaire serait plaidée à la CPI ; c’est ainsi que le soutien du BCPD aux équipes de la défense de Katanga et Ngudjolo ne rentre pas dans cette estimation initiale. [288] Le fait que le Bureau ait utilisé les fonds normalement affectés à la sensibilisation pour engager du personnel supplémentaire afin de faire face à la charge de travail actuelle indique qu’il peine déjà à remplir efficacement son mandat. La hausse du nombre et de l’intensité des procédures devant la CPI, ainsi que les sollicitations supplémentaires du Bureau dans la phase de situation décrites précédemment, implique que le volume de travail du bureau va augmenter. Human Rights Watch s’inquiète du fait que si le BCPD ne dispose pas de suffisamment de ressources pour relever les défis futurs, sa capacité à exécuter son mandat, notamment sa capacité à fournir une assistance absolument nécessaire aux accusés et à leurs équipes de défense, sera compromise.

Dans ce contexte, il convient de noter que le besoin en ressources supplémentaire évalué par le BCPD est modeste : l’année dernière, une demande a été introduite à l’Assemblée des États parties pour financer un autre poste de fonctionnaire de rang supérieur (P-4) au sein du Bureau. [289] En plus de l’aide qu’il apporterait au Bureau dans la gestion de la charge de travail, un autre fonctionnaire de rang supérieur pourrait plaider à la Cour s’il y a lieu, pourvu que les autres conditions pour le faire soient réunies. Human Rights Watch et d’autres organisations non gouvernementales ont fortement appuyé cette demande. [290] Malheureusement, sur recommandation du Comité du budget et des finances, l’AEP a refusé ce poste. [291] Nous voudrions souligner que les nombreuses responsabilités du Bureau ainsi que sa lourde charge de travail, combinées aux projections surannées relatives aux effectifs nécessaires pour exécuter ces responsabilités, semblent nettement indiquer que le BCPD a besoin de personnel supplémentaire. À l’avenir, nous encourageons vivement les États parties à réserver un accueil favorable aux demandes présentées par le Bureau en vue de l’obtention de ressources supplémentaires. Nous prions également le Greffe de bien vouloir continuer à affecter des stagiaires et autre de soutien au Bureau en fonction des besoins.

2. La Section d’appui à la défense

La Section d’appui à la Défense (SAD) opère sous l’égide de la Division des victimes et des conseils du Greffe et est chargée de l’assistance administrative à la défense. [292] Le personnel du bureau compte trois personnes, dont le chef de la section. Le directeur de la Division des victimes et des conseils supervise le travail de la section. Une des responsabilités de la section consiste à gérer les listes de conseils et d’assistants des conseils remplissant les critères pour exercer devant la CPI, ainsi que la liste des enquêteurs professionnels. Il s’agit notamment de contacter les États parties et d’établir des relations avec les associations nationales de barreaux afin de diffuser largement les conditions d’inscription sur les listes et d’encourager les professionnels satisfaisant aux conditions requises à postuler. [293] Les personnes qui remplissent les critères requis pour exercer devant la Cour sont inscrites sur les listes correspondantes. [294] En janvier 2008, la liste des conseils comptait 236 personnes originaires de différents pays, dont 189 hommes et 47 femmes. [295]

La Section est également chargée d’administrer le système d’aide judiciaire destiné aux accusés indigents à la CPI. Actuellement c’est elle qui, au nom du Greffe, décide au départ si un accusé satisfait le seuil d’indigence fixé pour pouvoir bénéficier de l’aide judiciaire. La SAD entretient un contact régulier avec les conseils et les représentants compétents au sein du Greffe afin d’aider les conseils à améliorer l’usage des fonds de l’aide judiciaire qui leur ont été alloués. [296] Il s’agit notamment d’informer les conseils des accusés indigents au sujet des procédures de paiement et de l’assistance que le BCPD peut apporter. En cas de contestation des décisions relatives à l’aide judiciaire (par exemple si un accusé souhaite faire appel de la décision du Greffe de ne pas accorder d’aide judiciaire), la SAD rédige les dépositions au nom du Greffe. [297]

Outre la gestion du système d’aide judiciaire, la SAD traite les questions institutionnelles concernant tous les conseils—y compris les conseils des victimes—exerçant devant la CPI. Par exemple, elle a élaboré récemment la stratégie relative aux conseils, laquelle vise à établir une vision partagée par la Cour et les conseils et fixe les priorités en la matière pour les cinq prochaines années. [298] Les autres domaines dans lesquels la SAD fournit une assistance sont notamment l’aide apportée aux conseils pour qu’ils aient accès aux informations importantes, telles que les dépositions, les différents éléments de leurs dossiers et autres documents en rapport avec la procédure, et pour qu’ils puissent utiliser la technologie disponible (le protocole électronique de la Cour, dit « e-Court protocol »). À cette fin, la SAD fournit le matériel informatique, les logiciels et les formations nécessaires. [299]

Par ailleurs, la SAD effectue un travail de sensibilisation, notamment en apportant aux conseils une formation sur les questions relatives à la défense. À ce jour, les efforts de la SAD dans le domaine de la sensibilisation ont consisté à diffuser la liste des conseils et à encourager les candidatures dans les pays dont la situation a été saisie par la Cour et dans d’autres pays. [300]

Sur le plan de la formation, la SAD organise le séminaire annuel de la Cour qui se tient à La Haye à l’intention des conseils et participe aux événements organisés par d’autres institutions. [301] Pour le séminaire de 2007 destiné aux conseils, la SAD est parvenue à obtenir un financement d’un État partie pour amener des conseils d’Afrique à participer. [302] Amener des conseils originaires des pays faisant l’objet d’une enquête est particulièrement important et nous encourageons à poursuivre cette pratique à l’avenir. Toutefois, vu les ressources limitées de la Cour, la formation des avocats exerçant devant la CPI devrait être considérée comme prioritaire. Il sera peut-être nécessaire d’établir des partenariats avec des organisations externes pour qu’elles assurent des formations analogues aux autres conseils sur la liste ou aux avocats qui ne remplissent pas encore les critères pour exercer devant la Cour.

Ces efforts sont importants. Nous souhaitons néanmoins mettre en lumière certains domaines qui font double emploi avec le mandat du BCPD en matière de sensibilisation, ce qui non seulement crée une confusion quant au rôle respectif des deux bureaux mais peut également entraîner un gaspillage des ressources. Étant donné que le mandat du BCPD porte sur les questions de fond (alors que la SAD a une fonction administrative), il semble plus approprié que le BCPD assume bon nombre des tâches de sensibilisation sur le fond—y compris la formation—en rapport avec la défense. [303] L’expérience qu’a le BCPD de fournir ce type d’assistance à des conseils de la défense et de représenter les intérêts généraux de la défense dans la procédure donnent fortement à penser qu’il est mieux placé pour cela. Afin de remplir plus efficacement ce rôle, nous recommandons vivement à la Cour d’allouer des ressources supplémentaires au BCPD (en plus du poste P-4 mentionné précédemment) et nous encourageons les États parties à répondre favorablement aux demandes de ressources supplémentaires présentées par la Cour.

La SAD apporte également un soutien à des accusés individuels dans des circonstances particulières. Notamment, du personnel de la SAD reçoit les accusés à leur arrivée à l’unité de détention et leur explique leurs droits, les implications de leur première comparution et leur fournit la liste des conseils. [304]

Cela semble être un autre exemple de double emploi avec le BCPD. Comme il a été expliqué précédemment, le BCPD a préparé un manuel décrivant dans les grandes lignes les droits des suspects. Ce manuel est remis aux accusés à leur arrivée en détention. Étant donné que le BCPD a pour mandat d’apporter un soutien sur les questions de fond, il semble plus logique que ce soit lui qui reçoive les accusés et leur fournisse toutes ces informations à ce stade initial. De fait, vu le caractère inédit de certaines procédures utilisées devant la CPI, il serait préférable d’expliquer en personne le contenu de ce manuel afin de dissiper toute ambigüité. Par ailleurs, étant donné que le BCPD est fondamentalement indépendant du Greffe et ne peut être nommé en tant que conseil permanent, Human Rights Watch estime qu’il est plus à même de donner un avis impartial concernant les droits de l’accusé au regard du système d’aide judiciaire du Greffe.

C. Garantir une représentation de qualité aux accusés indigents : Le syst ème d’aide judiciaire de la CPI

Dans toute procédure pénale, le droit d’un accusé de se faire assister par le conseil de la défense de son choix est une composante fondamentale d’un procès équitable. Un accusé qui n’a pas les moyens de payer sa défense est autorisé à bénéficier d’une assistance financière afin qu’il puisse exercer ce droit. [305] Il incombe à la Cour de fournir l’assistance financière à ces accusés indigents. [306] Fournir des moyens suffisants est capital car, comme il a été souligné précédemment, le fait d’attirer des conseils de la défense de tout premier rang pour exercer devant la CPI profite non seulement aux accusés mais également à l’ensemble de l’institution. En même temps, la Cour doit conserver un système d’aide judiciaire financièrement réaliste.

Lors de la conception du système d’aide judiciaire, le Greffe a tenu compte des systèmes en vigueur au TPIY et au TPIR, ainsi qu’au Tribunal spécial pour la Sierra Leone. [307] En se fondant sur leur expérience, la CPI a introduit son propre système de paiement mensuel des équipes de la défense. Le système initial a été proposé en 2004 et a depuis lors été amendé à deux reprises (en 2006 et 2007) à la lumière de l’expérience acquise lors des procédures initiales dans les situations respectives et dans le cadre de l’affaire Lubanga. [308]

En 2007, le Comité du budget et des finances, qui fait des recommandations à l’AEP sur les questions budgétaires, a déclaré qu’il soutenait le système en cours (et implicitement, les calculs relatifs à l’indigence sur lequel il est basé), le qualifiant de « structure valable » pour l’aide judiciaire. [309] Cependant, à sa session suivante, en examinant la révision du budget qui suivait la mise en œuvre du nouveau système, le CBF a relevé que l’aide judiciaire était un domaine « dans lequel la Cour s’exposait à des risques considérables sur le plan financier et du point de vue de sa réputation » et a refusé d’octroyer les fonds supplémentaires sollicités. [310] La préoccupation première du CBF à cet égard est de gérer avec prudence le système d’aide judiciaire « pour éviter les abus et contenir les coûts ». [311]

Nous comprenons la prudence dont fait preuve le CBF en ce qui concerne le coût de l’assistance judiciaire et les risques financiers qu’implique son déboursement, en particulier à la lumière des abus survenus lors des phases initiales du fonctionnement du système d’aide judiciaire tant au TPIY qu’au TPIR. Par exemple, les allégations de partage des honoraires (lorsqu’un accusé engage un avocat à condition que l’avocat accepte de partager avec l’accusé les honoraires qui lui sont versés par la Cour), ont contribué aux difficultés qui touchent l’administration de l’aide judiciaire dans ces deux tribunaux. [312] Nous notons que le Greffe de la CPI a conçu un système de « contrôles et contrepoids » visant à se prémunir contre de tels abus. Ce système est également analysé plus loin.

Par ailleurs, nous souhaitons souligner les risques auxquels pourrait se voir exposée la crédibilité de la Cour en raison d'insuffisances réelles ou perçues dans le financement de l’aide judiciaire allouée aux accusés indigents. La réputation de la Cour en tant qu’institution équitable et impartiale peut être ternie s’il y a des raisons de croire que ces accusés sont lésés dans l’assistance qu’ils reçoivent de la Cour pour préparer une défense efficace. Les États parties doivent reconnaître que le coût à payer par la Cour à cet égard—notamment l’image du caractère équitable de ses procès—peut être beaucoup plus important que les dépenses réelles associées au fonctionnement du système d’aide judiciaire.

1. Détermination de l’éligibilité à l’aide judiciaire : Calcul de l’indigence

Pour avoir droit à l'aide judiciaire, le demandeur doit montrer qu’il n’a pas les moyens de payer sa représentation légale. Afin de comprendre le seuil fixé pour déterminer l’indigence d’un accusé, il est utile d’examiner l’estimation des coûts de la représentation lors de la procédure. Ce montant est réparti différemment entre la phase préalable au procès, la phase du procès et la phase de l’appel, l’indigence étant évaluée à chacune de ces phases. [313] Par exemple, le coût mensuel estimé lors de la phase préalable au procès varie entre 12 410€ (19 508$US) (de l’enquête à la comparution initiale) et 19 864€ (31 225$) (de la comparution initiale à la confirmation des chefs d’accusation) ; lors de la phase du procès, le coût mensuel maximum estimé est de 36 509€ (57 389$) de la confirmation des chefs d’accusation à la fin des plaidoiries, avec un montant mensuel estimé de 12 410€ (19 506$) après cela jusqu’au prononcé des décisions ; le coût mensuel estimé lors de la phase d’appel s’élève à 21 023€ (33 046$). [314] Ces montants couvrent, entre autres choses, les coûts d’enquête ainsi que les salaires, déplacements et faux frais des membres de l’équipe de la défense.

Une personne sera considérée indigente si elle se trouve dans l’incapacité de couvrir les coûts associés à la phase particulière de la procédure concernée. Au moment de prendre une décision au sujet de l’indigence, le greffier tiendra compte des « ressources financières directes ou indirectes » dont le demandeur « dispose librement. Ces ressources comprennent, sans s’y limiter, les revenus directs, les comptes bancaires, les propriétés immobilières ou personnelles, les retraites, les actions, les obligations ou autres actifs détenus ». Le greffier tiendra également compte des obligations de la personne envers des personnes à charge. [315] Il peut également prendre en considération « tout transfert de biens qu’elle effectue et que le Greffier estime pertinent », en plus de son « mode de vie apparent ». Toute allocation familiale ou sociale dont la personne peut être bénéficiaire est exclue de cette évaluation. [316] Puisque l’indigence est calculée à chaque phase, la Cour peut régulièrement tenir compte des changements survenus dans la situation du bénéficiaire et peut maintenir une certaine flexibilité dans le déboursement des ressources. [317]

Toute personne qui souhaite bénéficier de l’aide judiciaire doit compléter un formulaire d’informations financières, qui comprend des données sur ses revenus et avoirs, et elle s’engage à coopérer avec le Greffe en vue de déterminer l’indigence. Comme il est expliqué plus loin, avec le recrutement d’un enquêteur financier, le Greffe est entrain de renforcer ses capacités pour vérifier ces informations. La SAD recueille toutes les informations utiles, entre autres le formulaire d’informations financières du demandeur et les renseignements rassemblés par l’enquêteur financier—avec qui la SAD travaille en étroite collaboration—et fait une recommandation au greffier au sujet de l’indigence du demandeur. [318] Le greffier statue dans un délai d’un mois. [319] Lorsqu’il prend une décision positive, le greffier peut décider qu’un accusé est indigent ou partiellement indigent. [320] À ce jour, trois des accusés détenus par la CPI à la Haye ont été jugés indigents et ont dès lors droit à une aide judiciaire.

2. L’assistance financière pour les accusés éligibles

a. La représentation légale

Afin de préparer une défense efficace dans une procédure de la CPI, il faut non seulement un conseil principal efficace mais également une solide équipe de conseils de la défense. Par exemple, les co-conseils peuvent partager la responsabilité des plaidoiries devant la Cour et peuvent fournir une assistance précieuse dans la définition d’une stratégie sur la façon de présenter la meilleure défense possible. Un avocat moins expérimenté peut aider à passer en revue le dossier de l’accusation et peut contribuer au travail de recherche pour répondre aux questions juridiques soulevées pendant la procédure. Un chargé de la gestion des dossiers peut organiser les documents souvent nombreux communiqués par l’accusation, mettant ainsi ces informations à la disposition de l’équipe entière à tous les stades de la procédure. Le fait de garantir une équipe bien pourvue en personnel place la défense dans une meilleure position pour répondre comme il convient aux allégations de l’accusation et l’efficacité de la procédure s’en trouve globalement améliorée.

Conformément au système d’aide judiciaire actuel, un accusé choisit un conseil principal dans la liste des conseils, lequel intervient seul jusqu’à la première comparution de l’accusé devant la Chambre préliminaire. Après la première comparution, le conseil principal reçoit un financement pour un assistant juridique et un chargé de la gestion des dossiers (l’ « équipe de base »). Un co-conseil supplémentaire est nommé pour la phase de procès, intervenant « dès que la décision sur la confirmation des charges [est] définitive ». [321] L’équipe de la défense est composée de l’équipe de base et du conseil associé jusqu’à la fin des plaidoiries. Le conseil principal intervient seul jusqu’au prononcé du jugement. Lors de la phase d’appel, le conseil principal intervient à nouveau avec l’équipe de base (assistant juridique et chargé de la gestion des dossiers). Les salaires de tous les membres de l’équipe de la défense correspondent aux salaires du personnel du Bureau du Procureur. [322]

Si le conseil principal a besoin de ressources supplémentaires, il peut introduire une demande auprès du greffier et si ladite demande est rejetée, elle peut être soumise à l’examen de la chambre. [323] En vertu du système d’aide judiciaire, des fonds supplémentaires de l’aide judiciaire sont aussi disponibles automatiquement lorsque certains facteurs se présentent. Par exemple, un « équivalent plein temps » supplémentaire peut être accordé dans chacune des situations suivantes : pour 40 chefs d’accusation supplémentaires contre l’accusé ; pour 200 demandes supplémentaires de participation à la procédure en tant que victimes ; pour 50 demandes de victimes acceptées ; pour 30 000 pages supplémentaires versées au dossier par d’autres participants ; ou pour 30 000 pages supplémentaires versées au dossier par le BdP. [324] Ces ressources sont soumises à une limite non encore fixée et à un réexamen si les circonstances de l’affaire viennent à changer.

Cette façon d’allouer des ressources supplémentaires illustre la flexibilité inhérente au système d’aide judiciaire, ce qui constitue un développement positif. Néanmoins, il faudrait encore davantage de flexibilité. Jusqu’à présent, l’expérience des demandes de participation des victimes auxquelles il faut répondre a montré l’énorme volume de travail que supposent leur examen et leur analyse. Fixer à 200 demandes de participation de victimes le seuil nécessaire pour « déclencher » l’octroi de ressources supplémentaires risque de priver l’équipe légale d’un accusé du soutien nécessaire pour traiter la tâche considérable qui lui incombe de passer en revue et d’analyser ces demandes juste avant que ce seuil élevé soit atteint. Plutôt que d’établir arbitrairement une autre série de chiffres, il serait peut-être plus réaliste de faire dépendre l’allocation de ressources supplémentaires à des facteurs liés à la complexité de l’affaire (tels que le nombre de chefs d’accusation ou le type de charges considérées). [325] Le Greffe a indiqué qu’il réfléchissait à cette approche mais il est encore trop tôt pour décider si ces types de facteurs devraient influencer l’allocation des ressources et dans quelle mesure. [326] Nous encourageons vivement le Greffe à réexaminer cette question dans le futur.

Il est un fait que les procédures de la Cour—et le fonctionnement de son système d’aide judiciaire—en sont encore à un stade initial. Il est dès lors difficile d’évaluer si les ressources allouées suffiront. Nous notons que l’audience de confirmation des charges dans l’affaire Lubanga, la première dans l’histoire de la Cour, a généré un volume de travail inattendu pour l’équipe de défense de Lubanga afin d’y participer pleinement. Elle a également révélé des lacunes dans l’allocation des ressources du système d’aide judiciaire à cette phase de la procédure. L’allocation actuelle des ressources dans le cadre du système d’aide judiciaire reflète par conséquent, en partie, certains des « enseignements tirés » de l’expérience acquise lors de la phase préliminaire de l’affaire Lubanga en ce qui concerne les ressources nécessaires à la défense. [327] Nous saluons l’approche adoptée par le Greffe à cet égard.

Cependant, plusieurs observateurs que nous avons interrogés se sont inquiétés du manque de ressources disponibles pour recruter un co-conseil au cours de la phase préliminaire. [328] L’audience de confirmation des charges de Lubanga a fonctionné tel un « mini-procès ». En même temps, nous constatons les efforts déployés par la chambre préliminaire pour limiter l’ampleur de l’audience dans l’affaire Katanga et Ngudjolo. [329] Le Greffe a indiqué qu’à l’avenir, il pourrait y avoir de nouvelles révisions du système d’aide judiciaire à mesure que la Cour acquiert davantage d’expérience en ce qui concerne les besoins des accusés indigents (ainsi que des victimes indigentes). [330] En conséquence, nous recommandons vivement au Greffe d’examiner l’impact qu’auront sur la défense les futures procédures de confirmation de charges afin de déterminer si des ressources supplémentaires sont nécessaires lors la phase préliminaire.

b. Les enquêtes

Les enquêteurs jouent un rôle essentiel en aidant l’équipe légale à préparer une défense efficace. Par exemple, ils peuvent localiser et interroger les témoins sur le terrain, enquêter sur des allégations précises se trouvant dans le dossier de l’accusation et suivre de nouvelles pistes de preuves. Tout au long de l’affaire, l’assistance d’enquêteurs pour réagir face aux événements survenant au fur et à mesure de l’affaire—entre autres pour localiser des témoins qui auraient pu ne pas être disponibles précédemment et pour exploiter des pistes qui pourraient mettre au jour des preuves à décharge—est indispensable. Cette assistance est nécessaire pour garantir que l’accusé ne se trouve pas dans des conditions qui le désavantagent par rapport à l’accusation.

Pour un accusé indigent, le système d’aide judiciaire fournit des fonds permettant de couvrir l’équivalent, sur toute la durée de l’affaire, de 90 jours de travail effectués par un « enquêteur professionnel » (niveau P-4), y compris ses déplacements et frais. [331] Pour être remboursé au niveau P-4, un enquêteur doit avoir, entre autres, 10 années d’expérience et être choisi sur la liste des enquêteurs professionnels de la Cour. [332] En dehors de cela, une certaine flexibilité est de mise en ce qui concerne la façon d’utiliser ces fonds : par exemple, le conseil principal pourrait recruter trois enquêteurs de rang inférieur (niveau P-1). [333] Cette flexibilité dans la façon d’utiliser les fonds destinés au recrutement des enquêteurs est importante car le nombre d’enquêteurs professionnels sur la liste de la Cour est relativement restreint.

Par ailleurs, le système d’aide judiciaire fournit les fonds pour recruter une « personne-ressource » (assistant enquêteur) pour la même période de 90 jours, déplacements et frais compris. [334] Il pourrait s’agir d’un avocat du pays dont la situation fait l’objet d’une enquête, ce qui peut constituer un avantage dans la mesure où il parle couramment la langue locale, connaît la culture et l’histoire du pays et est au courant des exigences légales en matière de preuves dans un procès pénal. [335] Le budget « de base » pour les enquêtes s’élève à 70 138€ (110 533$). [336]

Il est indispensable de maintenir une certaine flexibilité dans l’allocation des ressources pour les enquêtes de la défense, en particulier pour faire face aux développements associés aux témoins supplémentaires. Le pouvoir qu’a l’accusation de modifier sa liste de témoins signifie que la défense pourrait, de façon compréhensible, utiliser ses ressources pour enquêter sur des témoins qui, en dernier ressort, pourrait ne pas être appelés à comparaître au procès. Mettre des fonds supplémentaires à la disposition d’un accusé indigent aide son équipe de conseils à « s’adapter » aux changements opérés dans la liste de témoins de l’accusation. (Le pouvoir de l’accusation dans ce domaine est néanmoins limité : dans l’affaire Lubanga, la Chambre de première instance a établi qu’une fois la date du procès dépassée, des témoins pouvaient être retirés mais tout ajout serait traité « avec beaucoup de dédain ». [337] )

3. Se prémunir contre les abus : Les contrôles et contrepoids dans le système d’aide judiciaire

Le Greffe a mis en place plusieurs mécanismes de supervision visant à prévenir les abus relatifs aux fonds alloués à l’aide judiciaire. Comme il a été expliqué précédemment, la Cour évalue l’indigence invoquée par un accusé à chaque phase de la procédure. En outre, la Cour dispose d’un budget pour recruter un enquêteur financier chargé de vérifier les informations fournies par un accusé demandant à bénéficier de l’aide judiciaire. [338] Cela peut contribuer à éviter d’allouer injustement des fonds de l’aide judiciaire à des personnes qui pourraient sinon se permettre de payer les frais de représentation.

Les conseils de la défense sont également tenus de préparer et de remettre un plan d’action au Greffe tous les six mois en fournissant des informations concernant le travail prévu. Bien que ce plan ne puisse prévoir les écritures qui pourraient être déposées de manière inattendue en cours de procédure, il peut fournir à la Cour un aperçu de la façon dont la défense entend utiliser ses fonds et permet donc de mesurer la responsabilité financière de la défense dans l’utilisation concrète des fonds. Dans l’éventualité d’un litige à propos du plan, le greffier ou l’équipe légale peut soumettre l’affaire aux commissaires à l’aide judiciaire de la Cour qui détermineront si les moyens demandés sont nécessaires à la représentation efficace de l’accusé. [339]

Par ailleurs, la Cour a adopté un système de paiement différé, où 75 pour cent des honoraires des conseils sont versés à la réception des relevés d’heures de travail, les 25 pour cent restants étant versés à la fin de chaque phase et au moins tous les six mois. [340] Ce système de paiement différé permet au Greffe d’exercer un contrôle sur l’utilisation des fonds versés aux équipes légales, de garantir le recouvrement des sommes indûment acquittées aux membres et, dans le cas où un conseil se retire de l’affaire, de s’assurer de la restitution du dossier. [341] Il ne s’applique qu’aux conseils et aux conseils associés ; tous les autres membres de l’équipe perçoivent la totalité de leurs rémunérations pendant toute la procédure. [342]

D. Rester attentifs aux défis futurs

La CPI a emboîté le pas aux tribunaux ad hoc en utilisant des systèmes de travail électroniques afin de rationaliser et d’augmenter l’efficacité des audiences et du processus de gestion des affaires. En particulier, le « e-court protocol » (protocole électronique de la Cour) est un système électronique qui vise à « assurer la gestion électronique tant de son fonctionnement judiciaire et administratif quotidien que de ses audiences ». [343] Lors des phases initiales du travail de la CPI, les conseils de la défense et autres ont fait part des difficultés rencontrées avec ces outils électroniques. Le Greffe a reconnu qu’il était important de veiller à ce que les conseils reçoivent une formation appropriée sur le protocole électronique. [344] Nous avons hâte de voir si à l’avenir, les difficultés identifiées précédemment persisteront en dépit de la formation complémentaire dispensée par le Greffe.

Dans l’attente du premier procès de la Cour et vu qu’à ce jour, les procédures préliminaires restent limitées, il est prématuré d’évaluer de façon circonstanciée les résultats obtenus par la Cour dans la protection du droit à un procès équitable. Au moment de la rédaction du présent rapport, un certain nombre de points importants font l’objet d’une contestation devant la Cour, points qui pourraient avoir un impact sur les droits de la défense. Dans l’affaire Lubanga, la Cour a pris un certain nombre de décisions concernant la divulgation à la défense des éléments de preuve en possession du Procureur. Certaines décisions relatives à la protection des témoins ont été prises suite à une procédure ex parte dont la défense est exclue. [345] Il est indispensable que la Cour reste vigilante et fasse en sorte que les audiences ex parte demeurent l’exception plutôt que la règle car le cumul d’audiences de ce type utilisées irrationnellement risquerait de mettre à mal le droit de l’accusé à un procès équitable. [346] Nous continuerons à suivre de près ces questions parmi d’autres afin de nous assurer que les droits des accusés sont respectés comme il se doit dans les procédures de la CPI. Par ailleurs, en dehors de ces développements judiciaires, nous trouvons encourageant le fait que le Greffe ait pris l’habitude d’organiser de vastes consultations annuelles avec les conseils de la défense remplissant les critères pour exercer devant la CPI, ainsi qu’avec les associations de conseils et les organisations non gouvernementales sur des questions qui affectent les intérêts de la défense, notamment la conception du système d’aide judiciaire.


 

IV. L’engagement sur le terrain

A. Présentation générale

La résonance qu’a la Cour auprès des communautés affectées est déterminante pour sa réussite. Le fait de veiller à ce que les victimes obtiennent réparation et de contribuer à améliorer le respect de l’état de droit, en particulier dans les sociétés déchirées par la guerre, peut servir les intérêts de la justice de manière incommensurable. Mais ce ne sera le cas que si les efforts fournis pour réclamer des comptes aux criminels sont compris et appréciés à leur juste valeur par les communautés affectées. En même temps, la Cour pénale internationale étant basée loin des lieux où ont été perpétrés les crimes qu’elle juge, elle risque de paraître éloignée et de peu d’importance aux yeux des communautés les plus affectées.

Dans ce contexte, les efforts que déploie la CPI pour se mettre à la portée des communautés affectées et leur faire comprendre l’importance de son travail sont primordiaux. Le fait que la Cour ne tiendra qu’un nombre limité de procès dans chaque situation sur laquelle elle enquête rend ces efforts d’autant plus importants. Il existe toute une série d’activités spécifiques décrites dans d’autres parties du présent rapport, au moyen desquelles la CPI peut optimiser efficacement son impact auprès des populations locales. Il s’agit notamment des activités de sensibilisation et de communication et de la participation des victimes à la procédure judiciaire. [347] Un des moyens capitaux pour faciliter ces activités et combler le fossé entre la CPI à La Haye et les communautés affectées est « l’engagement sur le terrain ». L’engagement sur le terrain suppose d’une part une présence importante et soutenue de la CPI dans les pays dont la situation fait l’objet d’une enquête (ou aussi près que possible de ces pays) et d’autre part, une approche globale de la CPI qui, dans sa politique et sa pratique, donne priorité à une interaction effective avec les communautés affectées.

Aussi important soit-il, l’engagement sur le terrain se heurte à des difficultés majeurs sur le plan logistique et sécuritaire : situation éloignée des communautés cibles par rapport aux bureaux extérieurs, manque d’infrastructures, piètres possibilités de transport, réseaux de communication limités et insécurité générale qui règne dans les situations touchées par un conflit. Le fait que la Cour ne soit pas aussi connue des communautés affectées qu’un tribunal national constitue un défi supplémentaire. [348] La CPI opérant dans des communautés polarisées qui sont au cœur ou se remettent d’un conflit, on peut s’attendre à ce que les personnes qu’elle menace fassent tout leur possible pour ternir son image. Outre le besoin de réagir face aux informations erronées, l’hostilité à l’égard du travail de la Cour peut également créer des risques pour la sécurité de ses effectifs et des autres personnes associées à la CPI. Ces différents défis sont encore intensifiés par l’engagement sans précédent de la Cour simultanément dans plusieurs situations complexes. [349]

Depuis sa création, la CPI a amélioré de façon progressive mais très constructive sa politique et sa pratique d’engagement sur le terrain. D’autres améliorations sont toutefois nécessaires. Les défis à relever vont probablement exiger des efforts à plus long terme. Le soutien politique et financier des États parties est également essentiel. La section suivante analyse les développements liés à l’engagement actuel de la Cour sur le terrain et formule des recommandations là où nous estimons que des changements particuliers devraient avoir lieu.

B. Les bureaux extérieurs : Un élément clé pour le contact de la CPI avec les communautés affectées

Human Rights Watch estime qu’un des moyens les plus importants d’assurer un échange approprié entre la CPI et les communautés affectées est de mettre en place des bureaux de la CPI dans les pays dont la situation est examinée par la Cour, de préférence à la fois dans la capitale et plus près des communautés affectées. Si cela se révèle impossible en raison des conditions de sécurité, ces bureaux devraient être situés aussi près que possible des pays en question.

Les bureaux extérieurs peuvent apporter un soutien au personnel de la CPI basé à La Haye lorsqu’il se rend dans le pays et lui permettre travailler efficacement. Mais ils peuvent également améliorer d’une façon spectaculaire la portée et la qualité des activités de la CPI dans les communautés affectées. Étant donné la diversité et la complexité des cultures, langues et contextes qu’englobent les pays où la CPI opère simultanément, une approche unifiée ne sera pas efficace. En même temps, il n’est tout simplement pas possible pour le personnel se trouvant au siège d’acquérir une connaissance approfondie de chaque situation dont est saisie la Cour. Les bureaux extérieurs sont dès lors un élément essentiel permettant d’élaborer des stratégies bien adaptées à chaque situation. [350] Le personnel basé sur le terrain, en particulier le personnel national, peut avoir une compréhension plus nuancée de l’environnement propre à chaque pays. Il peut également mener des activités plus régulièrement que lorsque le personnel de La Haye est seul responsable du travail.

Les bureaux extérieurs peuvent par ailleurs servir de « visage de la CPI », visage dont la Cour a tant besoin dans les pays dont elle examine la situation. En tant qu’endroits où les communautés affectées peuvent s’adresser pour obtenir des informations élémentaires sur la CPI et en tant que points de contact avec la Cour, les bureaux extérieurs peuvent aider à faire en sorte que la CPI devienne une notion moins abstraite, moins éloignée. Ils seront également bien placés pour contribuer aux efforts que la Cour fournira pour laisser un héritage dans les pays où elle est active, notamment par le biais d’initiatives ciblées visant à promouvoir la complémentarité positive. [351]

1. La mise en place et le fonctionnement des bureaux extérieurs : Un début laborieux

Au départ, beaucoup à la CPI pensaient que les bureaux extérieurs n’étaient pas nécessaires. Au sein du Bureau du Procureur en particulier, le sentiment qui prévalait était que les activités d’enquête dans les pays pouvaient être accomplies efficacement en effectuant des déplacements depuis La Haye. On estimait aussi que les enquêteurs allaient passer relativement vite d’une enquête dans une situation à une autre ailleurs, les bureaux extérieurs représentant dès lors des dépenses inutiles. On estimait par ailleurs qu’en donnant une trop grande visibilité à la Cour, une présence permanente sur le terrain pourrait compromettre le travail confidentiel et sensible que sont les enquêtes et la protection des témoins. Afin d’éviter ces possibles effets néfastes, le BdP a préféré que la CPI garde un « profil bas » pendant les enquêtes, ce qui signifiait entre autres éviter une présence sur le terrain. [352] En conséquence, les bureaux extérieurs n’ont été proposés dans aucun des budgets initiaux de la CPI. [353]

L’opinion du BdP a toutefois commencé à changer lorsque la conduite des opérations sans une présence et un soutien continus sur place est devenue manifestement difficile. La nécessité d’avoir une capacité de réagir rapidement face aux développements sur le terrain—par exemple dans le cadre des enquêtes et de la protection des témoins—a fini par être considéré comme l’un des éléments importants justifiant l’existence de bureaux extérieurs. Les missions de reconnaissance conjointes menées en août 2004 par le BdP et le Greffe en République démocratique du Congo et en Ouganda semblent avoir contribué à renforcer la position du BdP en faveur des bureaux extérieurs.

Suite à ce revirement, les premiers bureaux extérieurs de la CPI ont été mis en place à partir de 2005. Bien que ces bureaux n’aient pas été inclus dans le projet de budget de la Cour pour 2005, le Greffe a préparé une proposition budgétaire de dernière minute suite aux missions de reconnaissance. [354] Étant donné la présentation tardive de la demande, celle-ci n’a pas été approuvée par l’Assemblée des États parties. Cependant, l’Assemblée a signalé que le « Fonds en cas d’imprévus » récemment créé par la Cour pouvait être utilisé à cet effet, ouvrant la voie à la mise en place des bureaux extérieurs. [355] Une section pour les opérations hors du siège a également été créée au Greffe en 2005. [356]

Grâce au travail rigoureux effectué par le personnel du Greffe, des bureaux extérieurs ont pu être établis en dépit d’énormes obstacles logistiques, parmi lesquels le défi de déménager le matériel et d’établir des réseaux de communication dans des zones parfois reculées. Pour le nord de l’Ouganda et la République démocratique du Congo, des bureaux ont été mis en place dans les capitales nationales respectives, Kampala et Kinshasa. Pour le Darfour, il n’a pas été possible d’ouvrir un bureau extérieur au Soudan et par conséquent, il a été installé à Abeché, au Tchad, pays voisin où ont fui de nombreux réfugiés du conflit darfourien. D’autres bureaux ont ensuite été mis en place à Bunia, en RDC, et à N’djamena, au Tchad. Plus récemment, en octobre 2007, la CPI a ouvert un bureau extérieur à Bangui, en République centrafricaine, pour sa quatrième situation.

Au départ, les bureaux extérieurs étaient considérés principalement comme un moyen d’appuyer les activités sensibles, à savoir les enquêtes et la protection des témoins. Cependant, le travail effectué par le personnel basé sur le terrain a pris, au fil du temps, davantage d’ampleur. Ceci est, en partie, dû d’une part au soutien accru des États parties au Greffe pour son rôle primordial dans la gestion des besoins administratifs et logistiques de la Cour sur le terrain et d’autre part, à la reconnaissance de l’importance de la sensibilisation dans les pays dont la situation fait l’objet d’une enquête. [357] En conséquence, la Cour a progressivement recruté du personnel de terrain national et international pour travailler dans les bureaux extérieurs dans les domaines suivants : la sensibilisation ; la participation des victimes ; le Fonds au profit des victimes ; la protection des témoins ; le soutien aux enquêtes ; ainsi que l’assistance apportée aux membres du personnel de la CPI qui se déplacent depuis La Haye, notamment les hauts responsables. Un administrateur international de bureau extérieur et des agents de sécurité internationaux qui opèrent par roulement travaillent également dans chacun des bureaux extérieurs.

Les efforts visant à mettre en place les bureaux ont démarré lentement et à l’origine, les activités et les effectifs étaient très restreints. Même si du personnel a été engagé en 2006, ce n’est qu’en 2007 que le nombre d’effectifs est devenu plus important, ceci en partie parce que les fonds destinés à certains postes et sollicités dans le budget de 2006 n’ont été disponibles qu’à la mi-2006. Le financement d’autres postes n’a pas été demandé avant le budget 2007, et trouver du personnel qualifié pour les postes de terrain s’est révélé difficile. [358]

L’ouverture des bureaux extérieurs a eu de nombreux effets positifs. Pour ne citer que deux exemples, le personnel basé sur le terrain a été d’une aide précieuse pour distribuer et rassembler les formulaires de participation des victimes et prendre contact avec des personnes susceptibles de participer en tant que victimes. [359] Il a également été une source d’informations capitale en ce qui concerne les questions susceptibles d’être soulevées par les populations locales à propos de la participation des victimes et des activités de sensibilisation de la Cour.

Malheureusement, les bureaux extérieurs n’ont pas toujours été assez visibles. Conformément à « l’approche profil bas » préconisée par le Bureau du Procureur et à cause des préoccupations sur le plan de la sécurité du personnel de la Cour, les bureaux extérieurs ont opéré plutôt discrètement jusqu’à récemment. La Cour n’a pas rendu publique leur existence ni signalé clairement les endroits où ils étaient situés. [360] Nous comprenons évidemment le besoin légitime de mener des enquêtes confidentielles et d’assurer la sécurité du personnel de la CPI et des témoins ou personnes pouvant être associées à la CPI. La volonté d’être en contact ave les communautés affectées est difficilement conciliable avec le désir de maintenir une présence discrète sur le terrain.

Le manque de visibilité publique des bureaux extérieurs a toutefois constitué une vive inquiétude pour la société civile locale. À Bunia par exemple, en avril 2007, certains représentants d’organisations non gouvernementales nous ont dit que le bureau extérieur de la CPI sur place était surnommé « Guantanamo » à cause de sa nature secrète, de son isolement et d’une attitude qui passait pour être trop défensive. [361] Au Tchad, la stratégie du profil bas était à ce point suivie qu’à la mi-2007, les réfugiés et même le personnel humanitaire travaillant dans les camps de réfugiés n’étaient généralement pas au courant de l’existence d’un bureau extérieur de la CPI à Abeché. [362] À Kampala, en mars 2007, la société civile et les journalistes ont fait part de leur désarroi et de leur frustration face à ce qu’ils percevaient comme une approche indûment protectrice et confidentielle des opérations de la CPI en Ouganda. [363]

Au fil du temps, le Bureau du Procureur en est heureusement venu à accepter l’idée que la fonction des bureaux extérieurs de la CPI devait être plus publique. Ceci en partie parce qu’avec un éventail plus large de personnel travaillant dans les bureaux extérieurs et remplissant une variété de fonctions (telles que la sensibilisation), il est devenu plus difficile d’y mener des activités confidentielles. Il est aussi de plus en plus reconnu que les activités confidentielles, si elles sont conduites toujours au même endroit, risquent d’être plus facilement l’objet d’une surveillance extérieure. [364] Le personnel de la Cour a opéré quelques ajustements afin de faciliter la conduite concomitante d’activités publiques et confidentielles dans les mêmes bâtiments, principalement en divisant certains espaces. Néanmoins, l’idée que les activités particulièrement confidentielles ou sensibles devraient être menées à l’extérieur du bureau dans des lieux privés et variés est généralement bien acceptée. [365]

2. Améliorer la contribution et l’efficacité des bureaux extérieurs

L’installation de bureaux extérieurs dans les pays dont la situation fait l’objet d’une enquête ou à proximité de ces pays est aujourd’hui devenu une constante dans la politique et la pratique de la CPI. Cette démarche est extrêmement positive. Plus tôt dans l’existence de la Cour, certains avaient suggéré que des bureaux régionaux pourraient constituer une approche satisfaisante (par exemple un bureau de terrain pour la région des Grands Lacs en Afrique). Étant donné le contexte unique de chaque situation dont est saisie la Cour, le fait de disposer d’un bureau extérieur pour chaque situation constitue, à nos yeux, un bien meilleur moyen pour la CPI de répondre à ses besoins.

En partant de l’expérience acquise à ce jour, la Section des opérations hors siège du Greffe a élaboré un « modèle générique » visant à faciliter et guider la mise en place de nouveaux bureaux. Le modèle aide clairement à rationaliser le processus d’identification des emplacements adaptés et à rendre les bureaux opérationnels. [366] La mise en place récemment par la Cour d’un bureau extérieur en République centrafricaine a pu ainsi se faire très rapidement. [367]

Human Rights Watch retire de cette expérience que des mesures complémentaires sont nécessaires afin de rendre les bureaux encore plus fonctionnels, notamment : l’amélioration de l’accès aux bureaux sur le terrain, la nomination de véritables directeurs de bureaux extérieurs et le développement d’une participation accrue du personnel de terrain à la conceptualisation et la mise en œuvre des politiques et pratiques de la Cour. Ces idées sont reprises ci-dessous.

Par ailleurs, il est important de souligner qu’il faut des ressources suffisantes pour la mise en place et le bon fonctionnement des bureaux extérieurs. Des financements sont nécessaires non seulement pour que le personnel remplisse les tâches prévues mais également pour se doter de matériel, employer du personnel de soutien et aménager des infrastructures convenables. Les bureaux extérieurs exigent également une certaine flexibilité budgétaire afin de réagir aux développements difficilement prévisibles. Par exemple, le bureau de N’djamena a récemment été victime d’un pillage suite à la situation d’instabilité au Tchad et il a dès lors besoin de nouveau matériel. [368] Comme c’est actuellement le cas en RCA, il peut également y avoir d’importantes fluctuations dans le prix des services élémentaires fournis aux bureaux extérieurs, tels que l’électricité, ce qui peut aussi affecter le budget des opérations.

a. Créer davantage d’espaces accessibles au public

Se servir des bureaux extérieurs de la CPI pour en faire le « visage de la CPI » dans les pays dont la situation fait l’objet d’une enquête est un développement important. Ainsi, le Plan stratégique d’information et de sensibilisation de la Cour note qu’ « aux fins des activités d’information et de sensibilisation, le bureau extérieur doit être visible et accessible au grand public et aux groupes différents  » . [369] Néanmoins, bien que la CPI dispose de bureaux extérieurs dans, ou à proximité de, tous les pays dont la situation fait l’objet d’une enquête, la plupart sont situés loin des communautés affectées. En Ouganda, où le seul bureau extérieur se trouve dans la capitale, les crimes ont été commis dans la partie nord du pays et c’est là que sont basées la plupart des victimes. Étant donné la pauvreté généralisée qui règne dans les camps de déplacés où les communautés affectées ont tendance à vivre, et compte tenu que le trajet en véhicule jusqu’à Kampala prend plusieurs heures, il est très peu probable que les gens ordinaires se déplacent jusqu’au bureau extérieur de la Cour. Autre problème : les bureaux des capitales ont tendance à être situés dans les zones résidentielles plus calmes des villes, qui sont plus difficiles d’accès que les centres-villes. De plus, les visites sans rendez-vous ne sont pas encouragées. [370]

Les restrictions touchant les lieux et l’organisation des visites sont dûes à des préoccupations sécuritaires ou autres bien légitimes. Il est beaucoup plus facile d’évacuer des bureaux dans des capitales que dans des lieux reculés. [371] Les bureaux situés dans les capitales ou à proximité de celles-ci constituent également une importante base d’opérations pour les relations avec les responsables gouvernementaux, élément essentiel pour obtenir la coopération nécessaire dans le cadre des activités de la Cour. [372] Les bureaux qui ne se trouvent pas à proximité des lieux où les exactions ont été perpétrées sont également moins exposés aux menaces venant de personnes hostiles aux activités de la CPI. Par ailleurs, dans les centres-villes, il peut s’avérer difficile de trouver des installations répondant aux besoins de la Cour—entre autres, elle a besoin d’une grande propriété qui peut abriter non seulement un bureau extérieur central mais également des mobiles homes destinés aux activités confidentielles. En outre, assurer la sécurité dans les centres-villes peut aussi s’avérer plus difficile. [373] En raison de ces considérations, il peut se révéler impossible d’ouvrir des bureaux extérieurs plus près des communautés affectées.

Compte tenu de ces difficultés pratiques, nous encourageons le personnel de la CPI à réfléchir à des moyens créatifs de promouvoir une présence accessible sur le terrain, aussi proche que possible des communautés affectées. Une idée serait que le personnel de la CPI envisage d’ouvrir des petites antennes publiques à certains endroits afin de créer une présence publique plus forte, proche des communautés affectées, sans devoir affronter toute la gamme d’obstacles qui se posent lors de la mise en place d’un bureau complet. Ces antennes pourraient se focaliser sur des activités où la proximité avec les communautés affectées revêt la plus haute importance, par exemple la sensibilisation et la participation des victimes. Cette initiative serait particulièrement utile dans un endroit comme Gulu, la principale ville du nord de l’Ouganda. [374] Une autre possibilité serait d’élaborer un programme de visites régulières qui seraient effectuées par du personnel de la sensibilisation aux endroits où sont basées les communautés affectées, par exemple là où sont regroupés de nombreux camps de réfugiés au Tchad. Ce faisant, la nouvelle se répandra que le personnel de la CPI est disponible certains jours pour répondre aux questions, ce qui pourrait faciliter la démarche des personnes intéressées qui souhaitent entrer en contact avec eux. Des antennes séparées pourraient également s’avérer utiles aux endroits où un bureau extérieur est déjà en place mais où les considérations sécuritaires ne permettent ni l’accès du public ni les visites sans rendez-vous.

Nous encourageons également le personnel de la CPI à évaluer régulièrement les conditions de sécurité là où sont basées les communautés affectées et à revoir de temps à autres ses projets concernant des bureaux extérieurs à ces endroits. Lorsque la CPI démarre ses opérations de terrain dans un pays, il convient de procéder avec la plus grande prudence. Les évaluations peuvent toutefois changer à mesure que la situation sécuritaire s’améliore ou que le personnel acquiert une compréhension plus nuancée de l’environnement. Par exemple, un certain nombre de personnes avec lesquelles nous nous sommes entretenus en Ouganda en mars 2007 ont signalé une amélioration considérable de la situation sécuritaire à Gulu l’année précédente.

b. Accroître le rôle du personnel basé sur le terrain

Même si le personnel de terrain mène des activités cruciales, son autonomie et ses possibilités de faire preuve d’initiative peuvent être assez limitées. Les membres du personnel basés sur le terrain tendent à fonctionner davantage comme des personnes qui mettent en œuvre les politiques au lieu de conceptualiser et d’élaborer les plans, lesquels sont actuellement conçus au siège de la CPI à La Haye. [375]

Il est logique qu’une partie considérable de l’élaboration des politiques et de la prise de décisions se fasse à La Haye. Le personnel au plus haut niveau de la hiérarchie est basé au siège et le personnel de La Haye est mieux placé pour élaborer des analyses transversales à partir des activités qui ont lieu dans plusieurs situations. Le fait que les politiques et les initiatives émanent de La Haye contribue également à garantir une certaine cohérence entre les situations et à faire en sorte que les activités répondent aux conditions établies dans les décisions judiciaires (par exemple en ce qui concerne la participation des victimes).

Cependant, comme il a été expliqué plus haut dans cette section, une grande partie de l’activité de la Cour en rapport avec les communautés affectées requiert une approche spécialement adaptée sur le plan culturel et politique. Par exemple, le fait de faciliter la participation des victimes en Ouganda—pays qui a une tradition juridique de common law où, en règle générale, les victimes ne participent pas aux procédures judiciaires—exige une stratégie très différente de celle adoptée en RDC, pays à tradition juridique basée sur le droit civil, où les victimes peuvent participer activement. [376] Le personnel de terrain est mieux placé pour appréhender les éléments du contexte local, ce qui lui permet d’avoir des idées pouvant influencer l’efficacité des programmes. Ceci s’applique non seulement à la sensibilisation et à la participation des victimes mais également à un éventail complet d’activités de la Cour sur le terrain, entre autres les enquêtes et la protection des témoins.

Dans ce contexte, Human Rights Watch estime que les idées relatives aux politiques et aux pratiques de la Cour devraient davantage circuler dans les deux sens entre le personnel de La Haye et celui sur le terrain. Nous nous réjouissons de certains efforts faits récemment pour permettre au personnel de terrain de contribuer davantage sur le fond. Par exemple, nous savons que le personnel de l’unité de sensibilisation basé à La Haye s’adresse à ses collègues présents sur le terrain pour qu’ils l’aident à élaborer des plans de sensibilisation propres à la situation et basés sur des consultations avec la société civile locale. [377] C’est précisément le type d’approche qui s’avère nécessaire ; nous recommandons vivement aux responsables de la CPI d’envisager renforcer la participation du personnel de terrain à l’élaboration des stratégies non seulement dans le domaine de la sensibilisation mais aussi dans d’autres domaines.

Bien entendu, une décentralisation efficace requiert un dialogue accru et stratégique entre La Haye et les bureaux extérieurs, ce qui n’est pas forcément facile à mettre en place. Une interaction coordonnée et efficace ne pourra sans doute se développer qu’au fil du temps et elle gagnerait à l’élaboration de protocoles guidant la concertation et la prise de décision. Une interaction effective peut également être renforcée grâce à des visites occasionnelles du personnel de terrain à La Haye et des visites régulières des superviseurs de La Haye sur le terrain. Il faudrait par ailleurs se préoccuper d’améliorer la capacité de réaction du siège face aux communications provenant du terrain ; nous croyons comprendre que le personnel présent sur le terrain a parfois dû attendre longtemps avant de recevoir une réponse concernant de possibles projets. Une réaction relativement rapide est nécessaire pour progresser efficacement dans le travail.

Il est évident que le centre opérationnel de la Cour devrait rester à La Haye. Les membres du personnel basés sur le terrain pourraient toutefois constituer une force motrice importante en ce qui concerne l’élaboration de plans efficaces propres à chaque situation et visant à avancer les objectifs de leurs sections respectives. Dans certaines circonstances, cela pourrait être facilité par le recrutement de personnel d’un rang plus élevé pour les postes basés sur le terrain.

c. Disposer d’un directeur de bureau

Human Rights Watch estime que les bureaux extérieurs gagneraient aussi beaucoup à avoir un véritable « directeur de bureau ». Actuellement, chaque bureau extérieur dispose d’un administrateur. Les administrateurs de bureau extérieur sont actuellement des postes de rang moyen (niveau P-3.) [378] Leurs fonctions touchent principalement aux questions logistiques et opérationnelles. [379] Certains membres du personnel de la CPI se sont montrés intéressés par l’idée de disposer d’un véritable directeur pour chacun des bureaux extérieurs, qui pourrait davantage jouer un rôle de représentation pour la Cour et un rôle d’analyste par rapport aux développements politiques dans la situation. À ce jour, les administrateurs de bureau extérieur n’ont, pour la plupart, pas rempli ces fonctions, apparemment en partie à cause du rang insuffisamment élevé auquel correspond ce poste, du profil et de l’expérience des administrateurs, ainsi que de l’absence d’accord à la Cour au sujet d’un poste de directeur davantage substantiel.

Sur la base de nos recherches sur le terrain, Human Rights Watch soutient fortement la création d’un poste de directeur de bureau pour les bureaux extérieurs. Un directeur de bureau serait mieux placé pour remplir des fonctions qui s’avèrent nécessaires en plus du soutien administratif et logistique fourni actuellement. Par exemple, il aurait davantage de pouvoir pour coordonner efficacement le personnel de terrain représentant différentes unités et différents organes à La Haye. À ce jour, les canaux de communication pour le personnel basé sur le terrain ont, en règle générale, été « verticaux » : les membres du personnel de terrain communiquent presque exclusivement avec les collègues et les superviseurs de leurs départements respectifs à La Haye. Même lorsque des problèmes de coordination liés au bureau surgissent inévitablement entre différents organes sur le terrain, les communications vont jusqu’à La Haye et redescendent ensuite au personnel de terrain. [380] Le problème s’est posé à diverses reprises lorsqu’il a fallu partager le nombre restreint de véhicules dont dispose chaque bureau pour différentes activités et à l’occasion de visites simultanées de nombreux membres du personnel de La Haye. Bien que ce problème de véhicules puisse paraître insignifiant, il peut avoir de lourdes implications pour la planification, l’exécution et la bonne réalisation d’importantes activités telles que les enquêtes ou les visites sur place aux communautés affectées. Un directeur de bureau ne jouerait aucun rôle de fond dans le travail du personnel de terrain mais aurait plutôt le pouvoir de résoudre rapidement ce type de problèmes pratiques dès qu’ils surviennent.

Un directeur de bureau devrait également avoir le pouvoir de prendre des mesures visant à éviter certains problèmes en général, tels que ceux créés lorsque plusieurs missions sont effectuées simultanément par du personnel de La Haye. Il serait également plus à même d’aider à résoudre les défis logistiques et autres qui, comme on peut s’y attendre, se posent au personnel de terrain essayant de s’y retrouver dans les rouages complexes de l’institution à La Haye. Nous saluons les efforts qui sont actuellement entrepris pour résoudre ces problèmes, notamment garantir des conditions d’emploi satisfaisantes au personnel local, par exemple en assurant leur sécurité en cas d’évacuation (les politiques en matière d’évacuation ne s’appliquent pour l’instant qu’au personnel international [381] ). Un directeur de bureau pourrait néanmoins aider à faire en sorte que ces questions soient traitées de manière efficace et satisfaisante.

Plus important peut-être, un directeur de bureau pourrait communiquer plus amplement avec les représentants pertinents pour la Cour sur le terrain, à savoir les représentants gouvernementaux, les diplomates, les agences des Nations Unies, les autres organisations intergouvernementales et les acteurs humanitaires, ainsi que les prestataires de services. Entretenir des relations à un haut niveau avec des interlocuteurs compétents pourrait contribuer à améliorer le dialogue et la coordination de ces acteurs avec la CPI. Cela pourrait ensuite amener à une meilleure perception de la Cour, qui, aux yeux du personnel des organisations intergouvernementales et des agences humanitaires opérant sur le terrain, peut apparaître comme une institution complexe, difficile à appréhender. En entretenant des relations avec ces acteurs, un directeur de bureau pourrait également obtenir les informations nécessaires pour faciliter les demandes de coopération de la CPI, entre autres être avisé des changements de personnel opérés au sein des ministères du gouvernement national. Par ailleurs, les solides contacts, tant formels qu’informels, qui ne peuvent être assurés de manière véritablement efficace depuis La Haye, pourraient contribuer à résoudre certains problèmes spécifiques. [382]

Pour accomplir ces tâches, un directeur de bureau devrait non seulement avoir une expérience en gestion et en administration mais également une envergure et des compétences suffisantes pour établir des relations essentielles avec ces partenaires sur le terrain. Bien entendu, les différents organes de la Cour ont des mandats différents et certains pourraient s’inquiéter du fait d’avoir une seule personne qui les représente tous. Néanmoins, comme c’est le cas pour le bureau de liaison de la Cour à l’ONU, il est possible d’avoir un directeur de bureau qui satisfasse tous les organes. [383] Il serait utile de se baser sur l’expérience du bureau de liaison à New York au moment de créer un poste de directeur de bureau pour les bureaux extérieurs. Bien entendu, le Bureau du Procureur, qui dispose d’une division spécifiquement dédiée à la coopération, pourrait continuer à opérer indépendamment. [384]

C. Les procédures in situ

Le Statut de Rome prévoit explicitement la possibilité de tenir une partie de procès ailleurs qu’au siège de la Cour à La Haye. [385] Nous considérons que tenir une partie de procès dans les pays dont la situation fait l’objet d’une enquête (procédures in situ), est un moyen capital d’avancer la réalisation d’un ensemble d’objectifs importants pour la Cour en rapport avec les communautés affectées : avoir une couverture médiatique des activités de la CPI, attirer l’attention et provoquer le débat sur les travaux de la Cour, faire comprendre en quoi consiste la procédure et susciter un plus grand respect de l’état de droit et des droits humains.

Human Rights Watch a constaté dans le travail des tribunaux hybrides, tels que le Tribunal spécial pour la Sierra Leone, que le fait qu’un tribunal soit proche du lieu où les crimes ont été commis peut accroître considérablement l’intérêt de la population locale et l’attention des médias et du public. Ceci en dépit du nombre finalement relativement peu élevé de personnes qui assistent en personne aux audiences. En même temps, la tenue de procédures in situ peut entraîner toute une série de nouveaux défis logistiques et sécuritaires qu’il faut relever.

L’idée de tenir une partie de procès in situ semblait très abstraite au cours des premières années d’existence de la CPI, d’autant plus qu’aucun procès n’était près d’avoir lieu à La Haye. Pourtant, la Cour et les États parties ont de plus en plus reconnu l’importance des procédures in situ et la Cour a pris des mesures en ce sens. Lors de la session de l’Assemblée des Etats Parties en 2005, les États parties africains ont fait valoir que « les procès devraient, dans la mesure du possible, se dérouler aux endroits ou dans la région où les crimes ont eu lieu ». [386] Le Plan stratégique de la CPI publié à la mi-2006 a également reconnu, à juste titre, que « la tenue des procès en un lieu plus proche des situations dans lesquelles les crimes ont été perpétrés peut faciliter l'accès aux procédures des populations concernées, améliorer l'efficacité des différentes activités de la Cour et accroître la mesure dans laquelle elle peut accomplir sa mission ». [387] Le projet de budget-programme de la CPI pour 2007 a aussi inclus pour la première fois une analyse des coûts éventuels associés à la tenue d’audiences sur place. [388]

Il faut noter qu’un certain nombre de mesures doivent être prises pour tenir des procédures in situ. Aux termes de la règle 100 du Règlement de procédure et de preuve de la Cour, il faut d’abord que le Procureur, la Défense ou la majorité des juges adressent une demande ou une recommandation au président de la CPI. La Présidence doit ensuite consulter l’État où la Cour a l’intention de siéger. Si l’État donne son accord, la décision de tenir la procédure in situ doit alors être prise par les juges à la majorité des deux tiers. [389]

Récemment, la Cour a pris des dispositions concrètes en vue de tenir certaines audiences in situ dans le procès de Thomas Lubanga. [390] La Chambre de première instance I, devant laquelle se tiendra le procès, a commandé une étude de faisabilité concernant la tenue d’une partie du procès en République démocratique du Congo. [391] Les juges ont également invité l’Accusation et la Défense à faire part de leur avis sur la question. Il est à noter que le BdP s’est montré favorable à la tenue de certaines audiences in situ et que la Défense ne s’y est pas opposée à condition de traiter certains points de manière satisfaisante, à savoir : s’assurer de la présence de l’accusé, laisser la Défense avoir accès aux éléments de preuve et éviter les retards. [392]

Nous croyons comprendre que suite à ces dépositions, la Cour a commencé à envisager de plus en plus sérieusement d’organiser l’ouverture du procès Lubanga in situ. Ainsi, le Greffe a effectué un certain nombre de missions de reconnaissance afin de repérer un endroit approprié et a élaboré un protocole pour mener les audiences de la Cour in situ. [393] Cette possibilité a toutefois été écartée lorsque le ministre de la justice de la RDC a écrit à la Cour que la CPI ne pouvait pas tenir une partie du procès à l’endroit proposé car cela « risqu[ait] de mener à des tensions ethniques dans une zone qui est estimée comme étant potentiellement instable ». [394]

Nous saluons les efforts déployés par la Cour pour tenir certaines audiences in situ dans le procès Lubanga. La démarche entreprise de bonne foi par les Chambres et le personnel du Greffe est aussi extrêmement utile dans le sens où elle pose les jalons de futures initiatives in situ. À cet égard, nous encourageons la CPI et la RDC à tirer les enseignements de cette initiative d’audience sur place dans le procès Lubanga afin d’orienter les futurs efforts visant à engager des procédures in situ dans le cadre de cette affaires ou d’autres. Par exemple, il pourrait être nécessaire de se concerter davantage avec les responsables gouvernementaux dans les pays dont la situation fait l’objet d’une enquête afin d’arriver à un consensus sur un endroit précis et d’obtenir un soutien politique pour les procédures in situ. Nous encourageons également les juges de la CPI à réfléchir activement aux moments opportuns pour tenir des procédures in situ à l’avenir, entre autres dans le procès Lubanga.

D. Les visites de hauts responsables de la CPI sur le terrain

Outre les mesures décrites ci-dessus, les visites de hauts responsables de la CPI constituent un aspect important de l’engagement sur le terrain. Ces visites permettent une évaluation adéquate des opérations de la Cour sur le terrain. Elles contribuent également à façonner le visage public de la CPI grâce à la couverture médiatique qu’elles entraînent. Elles contribuent par ailleurs à démontrer aux communautés affectées que la Cour est attentive à leurs points de vue et expériences.

En 2006, le Greffier de la CPI à l’époque, Monsieur Cathala, a lancé la pratique des visites sur le terrain. Il s’est tout d’abord rendu au Tchad et en Ouganda, où il a rencontré une série d’acteurs, notamment des groupes de la société civile, des chefs traditionnels et religieux ainsi que les médias. [395] En 2007, il est retourné au Tchad et s’est également rendu en RDC en compagnie du procureur adjoint. [396] Au cours de cette mission, les activités ont été élargies de façon à inclure un travail de sensibilisation directe auprès des communautés affectées dans les camps de réfugiés de l’est du Tchad. En 2006, le Procureur de la CPI a aussi effectué une visite en RDC, où il a rencontré différents interlocuteurs, parmi lesquels de hauts responsables du gouvernement et des représentants de la société civile locale. [397] L’année dernière, le Greffier de la CPI et le Procureur se sont rendus chacun en République centrafricaine. [398] Le directeur exécutif du Fonds au profit des victimes de la CPI s’est également rendu en Ouganda et en RDC. [399] Au moment de la rédaction du présent rapport, Silvana Arbia, nouveau Greffier de la CPI, avait déjà effectué des visites en Ouganda et en RDC quelques semaines après son entrée en fonction en avril 2008 ; Human Rights Watch salue son initiative à cet égard.

Ces visites ont été extrêmement bénéfiques. La société civile locale ainsi que les médias les ont suivies de près et les membres du grand public qui ont participé aux événements associés à ces visites ont exprimé un vif intérêt pour les travaux de la CPI. Par exemple, quand le Procureur est arrivé à Bangui lors de sa visite d’avril 2008 en République centrafricaine, il a été accueilli par les acclamations de la foule. Plus de 250 personnes, pour la plupart des citoyens intéressés, ont assisté à la rencontre pour poser des questions concernant la procédure et le rôle de la CPI. Beaucoup venaient des provinces et avaient parcouru de longues distances pour le voir, certains ayant même fait le trajet deux fois car la date de la rencontre prévue à l’origine avait été reportée. [400] Ces visites interactives devraient avoir lieu régulièrement et être considérées comme une autre composante importante d’un réel engagement sur le terrain.


 

V. Sensibilisation du public et Communication

A. Présentation générale

La mission principale de la Cour pénale internationale est de juger de manière équitable et efficace les auteurs présumés de violations graves du droit international. Toutefois, afin d’avoir un impact, le travail de la CPI doit être compris au sein des communautés les plus affectées par les crimes relevant de sa compétence. À cet égard, il est primordial de mettre en œuvre une stratégie solide de sensibilisation du public et de communication pour que ces communautés perçoivent pleinement l’utilité et la pertinence des procédures. La « sensibilisation » suppose l’instauration d’un « dialogue » et durable entre la CPI et les populations concernées afin de mieux faire comprendre le travail de la Cour. Le terme « communication » désigne les relations établies par la Cour avec les médias locaux et internationaux, à savoir la presse écrite, la radio, et la télévision, ainsi qu’à l’utilisation qu’elle fait de ces médias. [401] L’objectif fondamental de la stratégie de sensibilisation et de communication de la Cour devrait être de mieux faire comprendre le mandat et les activités de la CPI aux membres des communautés affectées en diffusant des informations objectives afin qu’ils puissent se forger leur propre opinion au sujet du travail de la Cour. [402]

Les difficultés auxquelles il faut faire face pour mener à bien le travail de sensibilisation ne doivent pas être sous-estimées. [403] À l’instar de nombreuses autres activités réalisées par la Cour dans les pays qui font l’objet d’une enquête, les défis logistiques, la polarisation des communautés affectées ainsi qu’une mesure de franche hostilité à l’égard de la CPI créent des obstacles considérables pour son travail. [404]

Bien qu’une stratégie efficace soit capitale, il y a des limites à ce que peut accomplir la sensibilisation. Il est tout simplement irréaliste de s’attendre à ce que la mise en œuvre d’une stratégie de sensibilisation du public mène à un soutien unanime du travail de la Cour par les communautés affectées. Par exemple, la sensibilisation ne peut remédier aux lacunes de la stratégie du Procureur ni aux imperfections des décisions judiciaires, deux éléments qui peuvent évidemment contribuer à un sentiment de mécontentement. [405] Par ailleurs, étant donné ses activités dans des communautés ravagées par un conflit et parfois marquées par de profonds clivages politiques et ethniques, le travail de la Cour laisse celle-ci exposée à des manipulations politiques de la part de ceux qui ont tout intérêt à la voir échouer. La CPI ne peut, par le seul biais de sa campagne de sensibilisation, faire entendre raison après des années de haine répandue par les extrémistes. Mais elle peut atteindre et informer la masse au sein des communautés affectées qui, sans quoi, seraient plus vulnérable à ces discours déformés. La Cour peut utiliser sa stratégie de sensibilisation pour mettre des informations objectives à la disposition des membres des communautés affectées et, si cela est fait efficacement, prévenir certaines perceptions erronées qui, dans le cas contraire, pourraient apparaître. En fin de compte, cela accroîtra l’impact général de la Cour dans les communautés affectées.

Dans ce contexte, nous voudrions souligner que la stratégie de la CPI en matière de sensibilisation et de communication ne devrait pas être conçue comme un outil de « propagande » visant uniquement à rallier du soutien. Fournir des informations partiales dans ce but ne ferait qu’encourager les efforts de ceux qui tentent de contester l’indépendance et l’impartialité de la Cour. Le meilleur moyen pour la CPI de combattre la désinformation est de diffuser des informations objectives sur les efforts qu’elle déploie pour mettre un terme à l’impunité, et même sur ses limites en la matière. Faire cela efficacement requiert de la créativité, de la cohérence et, comme mentionné plus haut, un « dialogue » ouvert avec les communautés affectées afin de veiller à ce que les messages transmis par la Cour répondent à des préoccupations réelles. Alors seulement les messages de la Cour seront-ils plus susceptibles d’avoir un retentissement au sein des populations affectées et de contribuer à poser les bases d’une compréhension, voire d’un soutien pour son travail.

Par exemple, la sensibilisation peut créer une prise de conscience et un intérêt pour les procédures judiciaires et, en renforçant les connaissances des crimes qui relèvent de la compétence de la CPI, elle peut conduire à un plus grand respect de l’état de droit et des droits humains. La diffusion d’informations relatives aux procès de la CPI pourrait influencer positivement la volonté nationale de juger des crimes similaires et, ce faisant, de mettre en œuvre des normes de procès équitable. Par ailleurs, le fait de créer un climat de compréhension et de connaissance du travail de la Cour peut également permettre de donner à la population la volonté de coopérer et d’aider la CPI à mener son travail sur le terrain.

La vision qu’a la Cour de la sensibilisation a considérablement évolué depuis le début de ses activités. Initialement, la Cour n’accordait pas de priorité à la sensibilisation du public. Ceci a fait place à une meilleure compréhension de l’importance de la sensibilisation pour l’exécution du mandat de la Cour. La coordination entre les différents organes de la Cour a également fait l’objet d’améliorations de façon à assurer une approche plus cohérente pour mener à bien la sensibilisation, diffuser les informations au public et nouer des relations extérieures. La Cour a également engagé davantage de personnel, tant à la Haye que sur le terrain, pour mieux élaborer et mettre en œuvre sa stratégie de sensibilisation dans les communautés affectées. Nous décrivons en détail cette évolution ci-après.

Enfin, nous voudrions souligner qu’un travail de sensibilisation dans quatre situations différentes ne peut être réalisé efficacement « avec un budget au rabais ». À ce jour, la Cour a opéré avec un nombre très limité d’effectifs tant à son siège que dans ses bureaux extérieurs. La mise en œuvre d’un projet pertinent de campagne de sensibilisation plus adaptée et plus ciblée—nécessaire pour améliorer l’impact de la CPI sur le terrain—exige des efforts plus importants de sa part et requerra très probablement des ressources supplémentaires. Nous énumérons ces besoins dans l’analyse qui suit et nous recommandons vivement aux États parties de fournir des fonds supplémentaires tels que sollicités par la CPI.

B. L’évolutio n de l’approche de la CPI en matière de sensibilisation et de communication

1. Un départ excessivement lent

La période suivant la création de la Cour a été marquée par l’échec d’élaborer une stratégie de sensibilisation efficace dans les situations faisant l’objet d’une enquête. Ceci en dépit des importantes expériences précédentes au Tribunal pénal international pour l’ex-Yougoslavie, au Tribunal pénal international pour le Rwanda et au Tribunal spécial pour la Sierra Leone, qui ont toutes mis en évidence l’importance de communiquer efficacement et dès le départ avec les populations affectées. Comme ce fut le cas avec l’ouverture des bureaux extérieurs, que nous avons déjà analysée dans la partie IV, ce départ laborieux était en partie dû à la priorité accordée à la volonté du Bureau du Procureur d’adopter une approche « profil bas », ce qui signifiait une présence de la Cour la plus discrète possible sur le terrain. [406] La crainte était que le travail de sensibilisation mette en péril ces efforts en créant une présence trop visible. Dans cette approche, nous pouvons voir un certain manque de reconnaissance du rôle central de la sensibilisation dans l’exécution du mandat général de la CPI.

Les faibles ressources allouées initialement par le Greffe au travail de sensibilisation montrent bien que cette activité n’était pas une priorité. En 2004, l’Unité de l’information de la Section de l’information et de la documentation de la Cour n’employait que trois professionnels basés à la Haye pour exécuter ses nombreuses fonctions, entre autres la sensibilisation. [407] En dépit d’un accroissement des activités de la Cour, notamment l’ouverture d’enquêtes en République démocratique du Congo et en Ouganda en 2004 et par conséquent le besoin d’un travail efficace de sensibilisation dans ces deux situations, la CPI n’a pas sollicité de personnel supplémentaire dans son projet de budget pour 2005. Ceci parce qu’elle espérait à l’époque que les réseaux d’organisations non gouvernementales internationales et locales et les partenaires dans les médias pourraient réaliser la plupart des fonctions de sensibilisation de la Cour ; selon cette approche, des ressources supplémentaires n’étaient pas nécessaires car le rôle principal de la Section de l’information et de la documentation serait limité à la coordination de ces efforts. [408] Comme il est expliqué plus loin, cette approche n’a pas produit les résultats escomptés.

Au départ, il existait également des désaccords graves entre les organes de la Cour à propos de quel organe devrait mettre en œuvre la sensibilisation et des messages clés à transmettre. En 2004, le Comité du budget et des finances s’est effectivement inquiété de l’absence de stratégie cohérente entre les organes de la Cour en matière d’information, de sensibilisation et de communication. [409] Le manque de coordination interne a ajouté aux obstacles, paralysant tout progrès. Dans son rapport, le CBF a demandé à la Cour de concevoir une stratégie intégrée unique en matière d’information et de sensibilisation du public. [410]

La Cour a répondu à cette demande en 2005 en élaborant une stratégie intégrée en matière de relations extérieures, d’information et de sensibilisation du public pour la Présidence, le Bureau du Procureur et le Greffe. Cette stratégie vise à coordonner efficacement les diverses activités de communication de ces organes par un plan commun qui rassemble des messages, des initiatives et des objectifs complémentaires. [411] Elle a mené à la création du groupe de travail inter-organes sur les relations extérieures, constitué de représentants des trois organes et visant à faciliter la mise en œuvre de la stratégie, comme nous l’expliquons plus bas. L’adoption d’une approche plus coordonnée entre les divers organes a favorisé la reconnaissance du mandat légitime du Greffe de prendre l’initiative dans la conception et la mise en œuvre de la stratégie générale de sensibilisation de la CPI.

Un autre développement important s’est produit en 2005 lors de la quatrième session de l’Assemblée des États parties, lorsque ces derniers se sont mobilisés pour insister auprès de la Cour sur l’importance de la sensibilisation. [412] Une discussion informelle a été organisée conjointement par les États parties et les ONG pendant l’AEP pour discuter des plans de sensibilisation avec le Greffier de la CPI et le personnel de la Cour. Dans sa résolution générale, l’AEP a inclus un paragraphe soulignant l’importance de la sensibilisation, encourageant la Cour à intensifier ses efforts et demandant qu’elle présente un plan stratégique détaillé préalablement à la prochaine session de l’AEP. [413]

Avec cette manifestation explicite de soutien de la part des États parties, le Greffe a élaboré et présenté à la cinquième session de l’AEP en 2006 un plan stratégique de sensibilisation et de communication. Ce document comprenait notamment des plans spécifiques pour chacune des situations faisant l’objet d’une enquête à l’époque (l’Ouganda, la République démocratique du Congo et le Darfour au Soudan). Cette stratégie reconnaissait l’importance de la sensibilisation pour le travail de la Cour ainsi que le besoin d’amorcer dès que possible les activités dans les situations faisant l’objet d’une enquête et elle notait que la responsabilité principale des activités de sensibilisation incombait au Greffe, en collaboration avec d’autres organes—tels que le Bureau du Procureur —et avec la Défense. [414] La stratégie proposait également la création d’une Unité spécialisée de l’information et de la sensibilisation, [415] que l’AEP a approuvée en novembre 2006 (voir plus loin). Human Rights Watch a exprimé son soutien à ce plan et a soumis plusieurs recommandations constructives visant à améliorer son efficacité. [416] Il est prévu d’actualiser la stratégie générale de sensibilisation ainsi que les approches spécifiques pour chaque situation dont est saisie la Cour plus tard cette année. La Section de l’information et de la documentation organise des consultations avec les ONG locales et internationales à cet effet et Human Rights Watch espère qu’elle présentera la stratégie révisée lors de la septième session de l’AEP en novembre 2008.

2. Des améliorations dans le soutien institutionnel

Le groupe de travail inter-organes sur les relations extérieures, qui comprend des représentants de la Présidence, du Bureau du Procureur et du Greffe, se réunit régulièrement pour discuter d’une stratégie cohérente de la Cour en matière de sensibilisation et de communication. Ses membres coordonnent les messages de leurs organes respectifs à l’occasion d’événements importants tels que l’ouverture de l’AEP. Ils préparent également ensemble les réunions d’information à l’intention du corps diplomatique organisées (plusieurs fois par an) à La Haye et à Bruxelles, les conférences de presse ainsi que d’autres réunions d’information des États parties et ils coordonnent les messages pour la Lettre d’information de la CPI.

Par ailleurs, les représentants communiquent entre eux au sujet des développements judiciaires confidentiels ; par exemple, le représentant du Bureau du Procureur peut informer son homologue du Greffe avant d’ouvrir une nouvelle enquête afin qu’ils puissent coordonner leurs efforts pour mettre au point une stratégie de communication appropriée. De plus, ce groupe constitue un espace important pour discuter des plans généraux de sensibilisation et des efforts prévus pour leur mise en œuvre. Fondamentalement, le travail de ce groupe facilite grandement la coordination et l’échange d’information entre les organes de la Cour. Cela favorise la cohérence dans l’élaboration et la transmission des messages clés de la Cour.

Nous constatons toutefois que le Fonds au profit des victimes n’a actuellement aucun représentant au sein du groupe de travail inter-organes sur les relations extérieures. Le Fonds a été créé par le Statut de Rome et il finance ou met en œuvre des projets visant à aider ou à accorder des réparations aux victimes de crimes de guerre, de crimes contre l’humanité et de génocide dans les situations faisant l’objet d’une enquête. [417] Bien qu’il opère indépendamment de la Cour, ses activités influenceront l’image de la Cour sur le terrain. Inclure périodiquement un représentant du Fonds au sein du groupe de travail pourrait aider le Fonds et les autres organes de la CPI à partager leurs stratégies respectives en matière de communication et à réduire au minimum la confusion qui, autrement, pourrait naître autour de l’exécution de leurs mandats respectifs.

Comme nous l’avons mentionné ci-dessus, l’une des particularités essentielles du Plan stratégique 2006 d’information et de sensibilisation de la Cour était la proposition de création d’une Unité de l’information et de la sensibilisation au sein de la Section de l’information et de la documentation. En novembre 2006, l’AEP a approuvé la création de l’Unité de l’information et de la sensibilisation, qui a été mise en place en 2007. Trois membres du personnel sont basés à La Haye : le chef de l’Unité, un administrateur chargé de la sensibilisation et un juriste chargé de la sensibilisation. L’AEP ayant approuvé la création de l’Unité en novembre 2006, le financement des deux derniers postes à La Haye n’est devenu disponible qu’à la mi-2007 et le recrutement a été achevé plus tard encore.

En plus du personnel basé à La Haye, il est prévu au budget que chaque bureau extérieur dispose de quelques effectifs supplémentaires (dont du personnel recruté au niveau local) chargés de se concentrer sur la sensibilisation du public. [418] Il s’agit notamment d’un « coordinateur chargé de la sensibilisation sur le terrain » (niveau P-2) dans chaque bureau. [419] Les coordinateurs de chaque bureau sont supposés, entre autres tâches, diriger et superviser le travail des équipes chargées de la sensibilisation sur le terrain et tenir le rôle de porte-parole au bureau extérieur où ils sont affectés. [420] Néanmoins, à ce jour, seul le coordinateur pour l’Ouganda a été recruté ; il a commencé à travailler à Kampala en février 2008. En règle générale, le nombre d’effectifs chargés de la sensibilisation dans toutes les situations dont est saisie la Cour est très modeste eu égard à l’énorme tâche qui leur incombe.

La création du groupe de travail et de l’Unité de l’information et de la sensibilisation marque une amélioration dans l’importance institutionnelle accordée à la sensibilisation. Nous notons toutefois l’absence continue de porte-paroles officiels de la Cour et du Bureau du Procureur. Un porte-parole actif peut concourir à informer l’opinion publique en expliquant aux médias le travail de la Cour. Une participation régulière à un débat constructif avec les médias pourrait contribuer à réduire au minimum la diffusion d’informations erronées.

Bien que la CPI compte un poste de porte-parole au sein de la Section de l’information et de la documentation, ce poste n’est pas occupé depuis près de deux ans à cause de difficultés de recrutement. Cela peut être en partie dû au fait que le niveau P-3 associé au poste ne reflète pas nécessairement l’expérience et les compétences qui s’avèrent nécessaires pour remplir cette fonction délicate : capacité de parler couramment plusieurs langues, expérience avec la presse, compréhension et connaissance approfondie de procédures juridiques complexes, sensibilité politique. [421] En outre, aucun budget n’est prévu pour un assistant du porte-parole de la Cour en vue de répondre aux exigences du poste, notamment suivre les questions et les commentaires traitant de la CPI dans la presse locale et internationale au moins dans les quatre situations dont est saisie la Cour, rester en contact avec les divers organes de la Cour à propos des développements institutionnels ainsi que conceptualiser et mettre en œuvre une stratégie appropriée en ce qui concerne la presse. [422]

Afin de préserver l’indépendance perçue et réelle du Bureau du Procureur, il conviendrait de nommer un porte-parole séparé qui remplirait les mêmes fonctions au sein du Bureau. Mais le BdP n’a pas affecté de ressources à un poste de porte-parole. Il dispose d’une unité d’information au sein du Cabinet du Procureur, laquelle est chargée des relations avec les médias. [423] Plusieurs fonctionnaires de rang supérieur du BdP accordent sporadiquement des interviews mais il est évident qu’en raison des autres responsabilités importantes qui leur incombent, ils ne peuvent se focaliser sur l’élaboration et la mise en œuvre d’une stratégie visant à interagir régulièrement avec les journalistes. En règle générale, l’absence de porte-parole officiel a conduit à une interaction moins fréquente du Bureau avec les médias locaux et internationaux.

Nous estimons que les porte-paroles tant de la Cour que du BdP pourraient améliorer la qualité de l’interaction avec les médias et nous recommandons vivement à la Cour et au Bureau de recruter chacun un porte-parole dans les plus brefs délais.

3. Le programme d’information et de sensibilisation de la CPI s’intensifie en 2007

Jusqu’en 2007, en partie à cause du manque de ressources, le travail de sensibilisation de la CPI en RDC et en Ouganda a consisté principalement à organiser des séminaires ou des ateliers visant des groupes particuliers tels que les ONG locales, les journalistes, les parlementaires et l’appareil judiciaire. Comme il est expliqué plus loin dans la présente section, même si l’intention est que les informations fournies à ces acteurs soient diffusées par la suite auprès de segments plus larges de la population, ce n’est pas toujours le cas. [424] Au départ, la Cour s’est jointe la plupart du temps à des événements organisés par les ONG locales et internationales plutôt que d’organiser son propre programme. Aucune activité de sensibilisation n’a eu lieu pour la situation au Darfour avant 2007, alors que le Conseil de sécurité avait déféré la situation en mars 2005.

Début 2007, le travail a commencé à enregistrer quelques améliorations. Avec la création de l’Unité de l’information et de la sensibilisation, une augmentation des effectifs à La Haye et sur le terrain, un accroissement du budget destiné aux activités ainsi qu’une approche plus coordonnée au sein des organes de la Cour, il semble que le programme de sensibilisation de la CPI ait amélioré le contact avec les communautés affectées. Certes, il est encore trop tôt pour évaluer pleinement l’efficacité générale de la stratégie de la Cour au sein de ces communautés, mais des améliorations sensibles se sont déjà produites.

Par exemple, dans toutes les situations dont est saisie la Cour, celle-ci s’emploie à être en contact avec les communautés affectées (auparavant, elle essayait principalement d’établir le contact au travers des dirigeants de ces communautés et autres personnes, principalement par le biais d’ateliers). En RDC, les premières activités de sensibilisation en Ituri ont eu lieu début 2007, lorsque la Cour a diffusé sur les chaînes télévisées congolaises et sur Internet l’audience de confirmation des charges contre Thomas Lubanga et a invité les ONG et les journalistes présents à Bunia à regarder le prononcé de la décision dans un café de la ville. Par ailleurs, le personnel chargé de la sensibilisation a préparé du matériel d’information et a établi des contacts avec les journalistes locaux afin d’améliorer la qualité et la quantité de la couverture médiatique de ces audiences au Congo, notamment en invitant quelques journalistes congolais à la Haye. [425] À partir du mois de mars et pendant tout l’été 2007, la Cour a tenu des réunions de sensibilisation dans les différentes communautés de Bunia. Avec l’affectation permanente d’un responsable de la sensibilisation à Bunia à la fin de l’été 2007, la Cour a commencé à orienter ses efforts vers les petits villages à l’extérieur de Bunia vers la fin 2007 et en 2008. [426]

En Ouganda, où la mise en œuvre de la sensibilisation est probablement la plus avancée des quatre situations, la Cour s’emploie à être en contact plus directement avec les personnes déplacées dans les camps du nord et à faciliter la diffusion d’informations à la radio ; le recrutement récent d’un coordinateur chargé de la sensibilisation sur le terrain devrait encore améliorer le niveau d’engagement de la Cour sur place. En RDC et en Ouganda, grâce à un accroissement des ressources et des effectifs, les activités de sensibilisation sont également menées à un rythme accéléré, permettant ainsi une interaction plus régulière avec les communautés affectées. En 2007, la CPI a aussi organisé quelques événements de sensibilisation de grande envergure dans les camps de réfugiés de l’est du Tchad. [427]

Les efforts déployés en 2007 par la Section de l’information et de la sensibilisation pour une plus grande transparence autour de ses activités de sensibilisation méritent également d’être mentionnés. En 2007, la Cour a préparé un rapport sur les activités de sensibilisation pour la sixième session de l’AEP, résumant les initiatives prises en 2007, mettant en lumière les aspects à améliorer et dégageant des objectifs pour les activités de sensibilisation en 2008. [428] Ce rapport a été présenté et discuté lors d’une réunion interactive informelle organisée avec des diplomates et des ONG pendant la session de l’AEP. Le Greffe a également préparé des rapports mensuels (postés sur le site internet) sur les activités de sensibilisation pour fournir des mises à jour concernant son programme dans chacune des situations faisant l’objet d’une enquête et a régulièrement inclus des présentations sur ses activités de sensibilisation lors des réunions d’information organisées par la Cour à La Haye et Bruxelles à l’intention du corps diplomatique. [429] . Ces efforts sont indispensables pour encourager la transparence autour des initiatives prises par la Cour en matière de sensibilisation et pour obtenir des États parties le financement d’un programme solide.

En dépit de ces progrès considérables, les recherches que nous avons effectuées sur le terrain en RDC, en Ouganda et au Tchad ont révélé que la désinformation et les perceptions négatives entourant le travail de la CPI sont profondément enracinées et requerront des efforts plus intenses et plus créatifs de la part de la Cour pour traiter efficacement ces problèmes. Un accroissement des activités judiciaires signifie que tant les besoins de la Cour que les demandes qui lui sont faites de répéter des messages clés et de fournir des informations actualisées seront encore plus fortes. En tenant compte de l’évolution de l’approche de la CPI en matière de sensibilisation, nous utilisons ci-après nos recherches sur le terrain pour mettre en lumière quelques-uns des « enseignements tirés » en ce qui concerne l’élaboration et la mise en œuvre d’une stratégie de sensibilisation efficace. En partant de cette analyse, nous formulons ensuite certaines recommandations à l’intention de la Cour afin de relever les défis qui vont de pair avec une intensification de ses efforts, notamment le besoin de ressources supplémentaires.

C. La mise en œuvre des activités de sensibilisation dans les communautés les plus affectées : Enseignements

1. Commencer tôt et gérer les attentes

L’expérience des tribunaux ad hoc a montré à quel point il était important de commencer au plus tôt les activités de sensibilisation. Le Tribunal pénal international pour l’ex-Yougoslavie a émis ses premiers actes d’accusation fin 1994 et début 1995. Malheureusement, le programme de sensibilisation—qui n’a jamais été inclus dans le budget normal du tribunal—n’a pas été mis en route avant l’automne 1999 lorsque le tribunal s’est rendu compte qu’il était très mal perçu dans les pays de l’ex-Yougoslavie. Des bureaux régionaux de sensibilisation ont finalement été ouverts en 2000 et 2001 et les membres du personnel ont dû énormément travailler pour atteindre une opinion publique qui avait déjà subi l’influence défavorable de médias nationaux tendancieux. [430] De même, le Tribunal pénal international pour le Rwanda a émis ses premiers actes d’accusation en 1995 mais un programme limité de sensibilisation n’a été lancé que fin 1998. À ce moment-là, la perception qu’avait la population rwandaise du tribunal avait déjà été influencée négativement par les critiques émanant du gouvernement. [431] Le Tribunal spécial pour la Sierra Leone a mis en œuvre très tôt un programme de sensibilisation solide afin d’éviter les écueils expérimentés par les tribunaux ad hoc.

Être en contact direct et constant avec les populations affectées devrait être considéré comme une priorité qui va de pair avec le fait d’entamer rapidement les activités de sensibilisation. Il s’agit notamment de maintenir un flux constant d’informations à l’intention des communautés affectées sur les aspects importants du travail de la Cour. Cela signifie également qu’il faut répéter ces informations pour veiller à ce qu’elles soient pleinement comprises par le plus de personnes possible dans le public cible. L’élément clé est d’éviter les longs intervalles entre les événements de sensibilisation, entre autres les événements médiatiques, car c’est précisément pendant ces moments que les rumeurs négatives et les perceptions dommageables peuvent se répandre. Il se peut que les efforts doivent être intensifiés pour réagir face aux événements importants qui surviennent dans les procédures de la CPI afin de rester réellement en prise avec les communautés locales.

Malheureusement, il a fallu du temps à la CPI pour tirer ces enseignements importants. En Ouganda, les représentants de la société civile ont critiqué le niveau limité de contacts de la Cour avec les communautés affectées lors de la phase initiale de l’engagement de la CPI dans le nord. Par ailleurs, aux yeux de certains représentants, des explications claires fournies dès le départ sur le travail de la Cour auraient pu contribuer à éviter au moins en partie l’hostilité qui s’est développée à l’égard de la CPI. [432] Comme l’a déclaré un représentant de la société civile, « le secret engendre le soupçon ». [433]

En RDC, on peut noter que Thomas Lubanga avait été détenu par la CPI depuis près d’un an pour des charges relatives aux enfants soldats avant que la Cour ne mène une campagne de sensibilisation à Bunia, la capitale de l’Ituri. L’absence de communication claire de la CPI transmettant les informations élémentaires sur la Cour suite à l’arrestation de Lubanga a donné lieu à de nombreuses rumeurs préjudiciables à propos de son travail. Le travail de sensibilisation aujourd’hui nécessaire pour remédier à ces incompréhensions est beaucoup plus important qu’il n’aurait fallu si une approche proactive avait été adoptée plus tôt.

Par exemple, comme il a été indiqué précédemment dans notre analyse de la sélection des affaires par le Procureur, [434] beaucoup en Ituri ne considéraient pas l’utilisation d’enfants soldats comme un acte illégal ou un crime particulièrement grave. Toutes les milices basées en Ituri avaient utilisé des enfants comme soldats et beaucoup se souvenaient que le renversement de l’ex-dictateur congolais Mobutu Sese Seko par les forces de Laurent Kabila en 1996 avaient été en grande partie mené par des « kadogas » ou enfants soldats. De nombreuses personnes croyaient donc qu’il devait y avoir quelque chose de « plus grave » pour justifier les poursuites engagées par la CPI contre Thomas Lubanga, la première personne arrêtée par la Cour. En conséquence, une rumeur s’est répandue selon laquelle la véritable raison pour laquelle seul Lubanga avait été arrêté était qu’il était tenu responsable de la mort de « blancs » (c’est-à-dire de casques bleus des Nations unies). [435] D’autres rumeurs disaient aussi que les mandats d’arrêt de la CPI nécessitaient l’approbation du gouvernement congolais et que la Cour ne poursuivait donc que les « ennemis de Kabila ». [436] Dans la communauté hema, la participation des autorités françaises au transfert de Lubanga de Kinshasa à La Haye suite à son arrestation a été vue comme corroborant la rumeur selon laquelle l’arrestation de Lubanga (un Hema—groupe ethnique lié aux Tutsis) par la Cour faisait partie d’un complot de la communauté internationale contre le peuple tutsi. [437] En attaquant les principes qui sont au cœur même du fonctionnement de la Cour—son indépendance et son impartialité—, ces rumeurs amoindrissent la légitimité de la CPI dans les communautés qu’elle est censée servir.

Le personnel de la Cour a reconnu qu’une solide campagne de sensibilisation sur le mandat de la CPI et ses valeurs fondamentales aurait dû être menée avant même de délivrer le mandat d’arrêt contre Lubanga. [438]

Fournir des informations élémentaires dès le départ peut également contribuer à atténuer certaines perceptions négatives qui pourraient autrement émerger lorsque des attentes irréalistes ne sont pas satisfaites. Nos recherches au Tchad semblent indiquer que la Cour aurait pu faire davantage dans ce sens. Après que le Conseil de sécurité ait déféré la situation du Darfour à la CPI en mars 2005, des sources sur le terrain ont confié aux chercheurs de Human Rights Watch que les habitants du Darfour et du Tchad étaient enchantés à l’idée que justice soit faite. [439] Ils voyaient dans ce renvoi la première action décisive de la communauté internationale menée depuis longtemps pour répondre à leurs souffrances. Les personnes avec lesquelles nous nous sommes entretenues avaient toutefois une idée extrêmement irréaliste du rythme auquel la CPI pourrait mener ses enquêtes et délivrer ses mandats d’arrêt.

Lors de notre mission au Tchad en juillet 2007, nous avons constaté qu’il régnait une grande confusion à propos du mandat de la Cour. Plus de deux ans après l’ouverture de l’enquête, certains des réfugiés que nous avons interrogés pensaient que la CPI allait déployer des troupes internationales au Darfour pour rétablir la paix. [440] Ceux qui comprenaient mieux le mandat de la CPI croyaient qu’elle poursuivrait 51 personnes (chiffre faisant référence à la liste de suspects de la Commission d’enquête de l’ONU), voire 100 personnes. [441] Il est probable que ces idées erronées et d’autres abondent dans les camps de personnes déplacées au Darfour. Certes, certaines attentes irréalistes risquent de demeurer même avec davantage d’informations sur le mandat de la Cour. Néanmoins, la mise en œuvre d’une stratégie efficace de sensibilisation dès le départ peut contribuer à réduire au minimum la prévalence de ces attentes et les conséquences négatives de toute déception.

L’enquête en République centrafricaine offre à la Cour l’occasion de montrer à quel point elle a assimilé la leçon sur le besoin de commencer très tôt la sensibilisation. La mise en place d’un bureau extérieur à Bangui en octobre 2007, soit cinq mois seulement après que le Procureur ait annoncé l’ouverture d’une enquête en RCA, semble indiquer que la Cour est prête à commencer son travail de sensibilisation ici beaucoup plus tôt qu’elle ne l’a fait dans d’autres situations. Depuis l’ouverture du bureau, la CPI a organisé deux séries d’événements de sensibilisation à Bangui : des ateliers à l’intention des journalistes locaux ont eu lieu en octobre 2007 et d’autres visant les ONG locales, les chefs religieux et d’autres acteurs de la société civile se sont tenus en janvier 2008. Par ailleurs, le Procureur s’est rendu à Bangui en février 2008 et a profité de cette occasion pour y organiser un premier « débat public ». [442]

Pour sa campagne de sensibilisation, la Cour projette également de mener une « étude sur la perception de la CPI » en RCA en 2008 afin de déterminer ce que la population sait à propos de la Cour et l’opinion qu’elle en a. [443] Bien qu’il s’agisse d’un développement positif, l’exécution de cette étude est prévue en juin 2008, soit plus d’un an après l’ouverture d’une enquête par le BdP. Nous sommes conscients que la Section de l’information et de la sensibilisation n’a reçu des fonds ne permettant d’engager qu’un coordinateur chargé de la sensibilisation pour le bureau extérieur de Bangui (et, par conséquent, pour réaliser l’étude) et cela seulement suite à l’AEP de décembre 2007. Il n’en est pas moins regrettable que ladite Section n’ait pas été en mesure de réaliser cette précieuse enquête plus tôt en raison de contraintes administratives. Cela montre bien pourquoi il est important que la Section de l’information et de la sensibilisation fasse preuve d’une certaine flexibilité dans la gestion de ses ressources afin qu’elle puisse prendre les mesures nécessaires pour entamer des activités particulières de sensibilisation dans les plus brefs délais.

2. Adapter le travail de sensibilisation : Instaurer un dialogue

Bien que la fréquence des événements soit importante, l’impact de la stratégie de la Cour en matière de sensibilisation ne peut être mesuré en additionnant simplement le nombre d’événements prévus et organisés. C’est la capacité de ces événements à répondre efficacement aux questions et préoccupations réelles des populations affectées qui déterminera, en grande partie, le succès de la stratégie de la Cour. Cela suppose que la Cour instaure un véritable dialogue avec les habitants de ces communautés afin qu’elle puisse évaluer en permanence la façon dont son travail est perçu et adapter ensuite sa stratégie en conséquence. La sensibilisation devrait dès lors être considérée comme un processus en constante évolution : les perceptions des membres des communautés affectées peuvent changer avec les développements politiques et judiciaires et la stratégie de la Cour en matière de sensibilisation doit être prête à réagir en fonction de ces évolutions. Comme décrit ci-après, cela exige une connaissance approfondie de divers aspects du contexte national ainsi que d’intenses efforts pour traduire cette connaissance en action ciblée.

La Cour a reconnu l’importance d’une interaction « à double sens » avec les communautés affectées afin de mieux comprendre leurs préoccupations et de clarifier et répondre à leurs perceptions erronées. [444] Cependant, cet engagement n’est pas toujours apparu clairement dans le programme de sensibilisation de la Cour. Par exemple, elle avait organisé quelques événements à Bunia avant notre mission de mai 2007 mais les activistes locaux se sont plaints du fait que les intervenants de la CPI se préoccupaient plus de suivre leur propre ordre du jour que de répondre aux questions et aux préoccupations du public. Les participants ont signalé aux chercheurs de Human Rights Watch que le contenu était trop juridique et peu accessible. La brochure de la Cour intitulée « Comprendre la CPI » a été perçue de la même façon. [445] Les personnes ayant participé à des activités de sensibilisation en Ouganda ont émis des critiques analogues. [446]

Les plus récents efforts de la Cour reflètent sa volonté de mieux comprendre les perceptions et leurs évolutions à travers un dialogue avec les populations affectées. La CPI a fourni des exemples de « questions fréquemment posées » recueillies par le personnel de sensibilisation parmi les communautés affectées en Ouganda, en RDC, au Darfour et en RCA. [447] Ces exemples de questions reflètent une évolution de la compréhension de la CPI au sein de ces communautés depuis le moment où a commencé son engagement dans chacune des situations respectives jusqu’à la fin de l’année 2007. En identifiant les réelles questions posées au sujet de la Cour, dont certaines très complexes sur l’intersection entre la justice et les négociations de paix, il semble que la Cour commence à prendre note, tout au moins dans une certaine mesure, des véritables préoccupations de membres des communautés affectées.

Il reste néanmoins à voir à quel point ces questions et préoccupations modèleront la direction, le contenu et la mise en œuvre générale de la stratégie de la CPI en matière de sensibilisation. Nous analysons ci-après un certain nombre de perceptions à l’égard de la Cour que nous avons notées lors de nos missions de terrain en RDC, en Ouganda et au Tchad en 2007. En nous servant de ces informations, nous avons formulé des recommandations à l’intention de la CPI afin qu’à l’avenir elle relève le défi d’être davantage en relation avec les communautés affectées. En présentant ces recommandations, nous souhaitons souligner encore une fois que l’on ne peut et ne devrait pas s’attendre à ce que la stratégie de sensibilisation de la CPI efface tout mécontentement légitime qui peut émerger. Il ne faudrait pas davantage s’attendre à ce qu’elle rallie un soutien universel en faveur de la Cour. Une stratégie de sensibilisation bien adaptée peut toutefois contribuer à une meilleure compréhension du travail de la Cour et accroître son impact de manière générale.

a. Répondre de manière appropriée aux perceptions préjudiciables

Bon nombre de préoccupations des populations affectées que nous avons interrogées étaient liées à la stratégie du Procureur lors de la sélection des affaires et des charges, car au moment de notre mission, il s’agissait, pour les communautés affectées, du « repère » le plus visible du travail de la CPI. En résumé, la plupart des personnes avec lesquelles nous nous sommes entretenus ont expliqué qu’au commencement de l’enquête de la Cour, elles avaient ressenti un énorme optimisme et beaucoup d’excitation. Cependant, une certaine désillusion s’est développée au fil du temps, la Cour étant perçue comme une institution partiale. De même, les sources que nous avons interrogées en Ouganda semblaient indiquer que la CPI était largement considérée comme un « instrument de Museveni », perception aggravée par l’absence de communication efficace du Bureau du Procureur avec les communautés affectées à propos de son travail sur les crimes commis par les Forces de défense du peuple ougandais. Dans notre analyse du Bureau du Procureur, dans la partie II.B.2-C.2, nous avons mentionné les différentes perceptions erronées de la capacité de la Cour à rendre une justice impartiale et équilibrée. Ces perceptions naissent de malentendus, mais aussi du mécontentement légitime, qui entourent les stratégies adoptées par le Procureur pour la sélection des situations et des affaires.

Certes, comme nous l’avons également indiqué précédemment dans la partie II, le Bureau du Procureur est responsable de la mise en œuvre de sa propre stratégie de sensibilisation et de communication. Néanmoins, une collaboration étroite avec la section de la sensibilisation de la Cour est importante pour intensifier ces efforts et répéter certains messages clés. Le personnel de l’Unité de la sensibilisation a indiqué qu’il travaillait avec le BdP à cette fin. En Ouganda et en RDC, par exemple, le personnel du BdP a participé à de nombreux événements organisés par le Greffe pour fournir des informations pertinentes et répondre aux questions. [448]

Afin d’améliorer cette collaboration, nous recommandons vivement au Bureau du Procureur de fournir plus régulièrement au personnel de sensibilisation les messages clés permettant de répondre aux questions récurrentes soulevées dans le cadre du dialogue de la Cour avec les communautés locales. [449] Le personnel chargé de la sensibilisation peut également fournir des informations plus générales sur la stratégie de la CPI en matière de poursuites et devrait ainsi continuer à expliquer le mandat du Procureur de poursuivre « les personnes qui portent la responsabilité la plus lourde », concept qui est assez mal compris, comme nous l’avons découvert lors de nos missions sur le terrain. Outre le fait de s’attaquer aux perceptions erronées, une stratégie efficace devrait être proactive, exploitant les occasions de présenter des informations importantes sur le travail de la Cour. [450]

Au cours de nos missions sur le terrain, nous avons relevé d’autres préoccupations plus générales auxquelles le personnel chargé de la sensibilisation peut répondre. Par exemple, en RDC, il règne un sentiment général de frustration face aux enquêtes et aux poursuites qui avancent au ralenti. [451] Des préoccupations concernant la lenteur de la CPI ont également été exprimées par les personnes interrogées au Tchad. Ces frustrations semblent indiquer que le personnel chargé de la sensibilisation devrait déployer davantage d’efforts pour expliquer certains retards inhérents aux procédures judiciaires, entre autres les types de défis sécuritaires et logistiques auxquels est confrontée la Cour lors de la conduite d’enquêtes dans les situations dont elle est saisie. Dans le cadre du travail de sensibilisation, il s’agirait également de fournir plus d’informations sur les droits des accusés et d’expliquer pourquoi il est capital pour la CPI de se conformer aux normes internationales relatives au procès équitable, ce qui peut déboucher sur d’inévitables retards.

Ce ne sont que quelques exemples du type de perceptions qui existent actuellement à propos de la Cour dans les diverses situations dont elle est saisie. Ils mettent tous en évidence le fait que le programme de sensibilisation doit mener des campagnes thématiques ciblées visant à combattre ces perceptions.

b. Comprendre le contexte afin de mieux anticiper les défis

Outre le fait de répondre aux développements qui surviennent, la Cour doit également situer son dialogue avec les communautés locales dans le contexte historique, culturel et politique des membres des groupes affectés. Ce cadre-ci influencera inévitablement la façon dont ces communautés perçoivent la CPI.

Par exemple, les rumeurs nuisibles que nous avons relevées lors de nos missions en Ituri et à Kinshasa à propos de l’indépendance de la Cour avaient probablement été influencées par la perception répandue en RDC selon laquelle le système judiciaire n’est qu’un simple instrument manipulé par ceux au pouvoir. Sans éléments concrets prouvant le contraire, la majorité des gens vont probablement considérer la CPI et son travail de la même manière. Par exemple, certaines personnes interrogées par Human Rights Watch estimaient que la décision du Procureur d’ouvrir une enquête en RCA en mai 2007, soit près de trois ans après que la RCA eut déféré cette situation à la CPI, visait à poursuivre Jean-Pierre Bemba, rival politique du Président Kabila battu aux élections présidentielles de 2006. [452] Même s’il s’agit de développements dont il faut se réjouir, la récente arrestation de Bemba en Belgique en vertu d’un mandat d’arrêt délivré par la CPI ainsi que son transfert à La Haye, continuent d’alimenter ces perceptions. À cet égard, nous recommandons vivement à la Cour d’intensifier ses efforts de sensibilisation en RDC afin d’y remédier.

Comme nous l’avons mentionné précédemment, en RCA, dans le cadre de sa campagne de sensibilisation, la Cour projette de mener en 2008 une « étude sur la perception de la CPI » afin de déterminer l’étendue des connaissances du public sur la Cour et l’opinion qu’elle en a. [453] La Cour envisage de réaliser une étude similaire en Ituri en 2008, ce qui constitue un développement positif même s’il a lieu longtemps après le début de l’engagement de la CPI dans cette situation. [454] Nous encourageons vivement la Cour à donner suite à ces projets dans les plus brefs délais.

c. Identif ier les publics cibles et adapter les messages

Comme le reconnaît le Greffe dans la stratégie de sensibilisation de la Cour, un travail de sensibilisation réellement adapté suppose également d’identifier les publics cibles de la CPI. [455] Pourtant, telles qu’elles sont élaborées aujourd’hui, les stratégies propres à chaque pays n’incluent pas de détails concernant des plans visant à aborder le problème de l’hétérogénéité des divers publics cibles. La Cour doit effectivement être prête à répondre aux besoins de différentes catégories de victimes au sein des communautés affectées.

Ceci est particulièrement important dans les sociétés divisées par des clivages ethniques ou politiques et où les allégations de crimes relevant de la compétence de la CPI visent plus d’un groupe. Par exemple, nos recherches en Ituri ont révélé que la communauté Lendu n’était pas aussi bien informée du travail de la Cour que la communauté Hema. Étant donné le nombre important de victimes Lendu des crimes présumés (notamment les meurtres, actes de torture et viols) commis par le groupe hema de Thomas Lubanga et Bosco Ntaganda, alors que ceux-ci ne sont pas poursuivis pour ces crimes par le Procureur, il s’agit-là d’un problème majeur qu’il convient de régler. [456]

La fréquence prévue des contacts avec les groupes de victimes au sein des communautés affectées devrait également influencer le contenu du message de la Cour. Dans les zones où l’accès aux informations relatives à la CPI est meilleur, la population pourrait souhaiter recevoir des informations actualisées sur l’évolution des procédures à la Cour. En revanche, les occasions limitées qu’a la CPI de réaliser un travail de sensibilisation dans les communautés reculées peuvent l’obliger à adapter le contenu de ses activités de sensibilisation. Par exemple, fournir des informations sur le but du droit international humanitaire—protéger les civils pendant les conflits armés—et sur le rôle de la CPI dans la poursuite de ceux qui portent la responsabilité la plus lourde pour certaines violations peut avoir plus d’impact dans ces communautés que des renseignements circonstanciés sur les décisions judiciaires prises à La Haye.

d. Utiliser les bureaux extérieurs et leurs personnels plus efficacement

Le personnel chargé de la sensibilisation basé dans les bureaux extérieurs de la CPI peut améliorer considérablement la qualité et l’impact de la stratégie de sensibilisation de la Cour. [457] Comme expliqué plus haut à propos de l’importance de l’engagement de la CPI sur le terrain, une meilleure utilisation des bureaux extérieurs de la CPI et la participation du personnel de ces bureaux à l’élaboration des politiques et stratégies sont essentiels pour les activités de la Cour à tous les niveaux ; cela est particulièrement vrai pour le personnel de terrain chargé de la sensibilisation. Le bureau et son personnel sont le « visage » de la CPI sur le terrain et peuvent faire office de point focal pour que les personnes se trouvant dans le pays puissent avoir accès aux informations relatives au travail de la Cour. [458]

Lors de nos missions sur le terrain à Kampala et Kinshasa, nous avons été impressionnés par le dévouement et l’engagement des membres du personnel des bureaux extérieurs que nous avons rencontrés pour maintenir le contact avec les communautés affectées. Ils étaient convaincus de l’importance de cette activité et opéraient des progrès dans la mise en œuvre de la stratégie de la Cour. En même temps, il semblait que l’énorme potentiel que constituent ces employés n’était pas pleinement mis à profit. Ils n’avaient tout simplement pas les moyens ni le temps de coordonner systématiquement leurs expériences entre eux et avec le personnel de La Haye pour garantir l’approche la mieux adaptée en matière de sensibilisation. Il faut noter qu’au moment de nos missions sur le terrain, aucun des postes de « coordinateur chargé de la sensibilisation sur le terrain »—créés pour mener sur le terrain le travail de conception de la stratégie de sensibilisation de la Cour—n’avait été pourvu.

En RDC, les plans de sensibilisation de la Cour montrent une intensification opportune des efforts pour cibler et maintenir un contact avec les communautés affectées. Cela peut être en partie attribué à l’affectation permanente d’un responsable de la sensibilisation à Bunia vers la fin de l’été 2007. Cependant, à mesure que les procédures se dérouleront à La Haye, les demandes d’informations pertinentes de la part des communautés affectées de RDC se multiplieront ; cette réalité ajoute aux tâches déjà lourdes supportées par le personnel chargé de la sensibilisation. Cela souligne pourquoi il est indispensable que la Cour poursuive ses efforts en vue de recruter un coordinateur chargé de la sensibilisation sur le terrain en RDC.

En Ouganda, suite au recrutement du coordinateur chargé de la sensibilisation sur le terrain à Kampala en février 2008, le nombre d’événements de sensibilisation par mois a augmenté. Par ailleurs, les plans de la Cour révèlent une approche plus systématique de la planification, de l’organisation et de l’évaluation des activités de sensibilisation. [459] Cela semble indiquer que, grâce à la présence du coordinateur, la CPI est plus à même d’adapter son travail de sensibilisation en fonction de l’évolution des besoins.

En règle générale, les avis du personnel de sensibilisation sur le terrain devraient être prioritaires lors de la conception des stratégies nationales de la Cour car ce sont eux qui ont le plus de compétences en ce qui concerne le type d’informations nécessaires et la meilleure façon de les diffuser. Il est indispensable de décentraliser certains aspects des plans de sensibilisation afin que la stratégie de la Cour en la matière reste flexible et dès lors efficace. [460] De même, comme la Cour commence à le reconnaître, le personnel basé sur le terrain devrait se voir confier la gestion des communications avec les médias locaux au nom de la CPI.

Outre le fait d’octroyer au personnel de terrain une plus grande autonomie, la Cour devrait saisir toute occasion de l’impliquer davantage dans les discussions internes qui ont lieu à La Haye et peuvent avoir un impact sur la stratégie de sensibilisation. Par exemple, leur permettre de participer, par conférence téléphonique, aux réunions pertinentes du groupe de travail inter-organes sur les relations extérieures mentionné précédemment peut contribuer à les intégrer pleinement dans les « relations de travail » à La Haye et à se mettre au courant en temps voulu des développements judiciaires et autres. [461] Une meilleure intégration du personnel de sensibilisation sur le terrain permettrait à ce dernier de mieux aborder ces développements avec les communautés affectées. Par ailleurs, la Section de l’information et de la documentation a récemment nommé plusieurs « points focaux » à La Haye pour suivre les développements judiciaires et informer le personnel chargé de la sensibilisation sur le terrain. Il s’agit d’une pratique importante qu’il faudrait renforcer, en particulier en ce qui concerne la RDC, une situation où les procédures judiciaires vont s’intensifier. [462]

Faire venir occasionnellement le personnel de terrain à La Haye pour assister à des événements officiels de la CPI viendrait compléter ces efforts. En effet, la participation du personnel de sensibilisation basé sur le terrain à la sixième session de l’AEP en décembre 2007 a enrichi la présentation faite par la Cour de ses plans de sensibilisation et les États parties ont montré un plus grand intérêt aux explications données. Cette pratique devrait être renouvelée.

3. Di ffuser les informations efficacement

a. Commun iquer directement avec les populations affectées

Une solide stratégie de sensibilisation requiert une diffusion efficace des principaux messages de la Cour. La participation directe du personnel de la CPI au travail de sensibilisation est une garantie que les informations transmises seront totalement conformes au message que la Cour cherche à communiquer. Cela est particulièrement important en ce qui concerne les questions sensibles qui risquent d’influencer la perception sur le travail de la Cour. Cela fait également comprendre aux membres des communautés affectées que la CPI s’engage à rendre, dans une certaine mesure, justice pour les souffrances qu’elles ont endurées, ce qui peut aider la Cour à promouvoir la confiance et à accroître sa crédibilité. Comme le reconnaissent aujourd’hui les responsables de la CPI, il y a effectivement certains messages qui ne peuvent et ne devraient émaner que de la Cour.

Comme il est mentionné précédemment, les efforts de la Cour pour être en contact direct avec les populations affectées se sont intensifiés en 2007 et l’approche de la CPI par rapport à un engagement direct a connu un revirement positif. En RDC, la Cour déploie davantage d’efforts pour être en contact direct avec les communautés affectées de l’est du Congo, en plus des séminaires ciblés qu’elle organise. Elle organise notamment davantage de débats publics et de séances d’information dans les écoles de diverses villes sur tout le territoire de l’Ituri. [463] En Ouganda, la CPI fournit plus d’efforts pour toucher directement les communautés affectées en organisant des événements dans les camps de déplacés dans le nord. Le personnel chargé de la sensibilisation s’est également appliqué à rendre les sessions de sensibilisation généralement plus interactives. [464]

Au Tchad, la Cour a organisé deux cycles de réunions dans trois camps, avec approximativement 20 dirigeants de camps lors de chaque rencontre. Lors du premier cycle de réunions, une discussion générale a eu lieu sur les problèmes au Darfour, tandis que le second cycle (auquel participait le Greffier de la CPI) était principalement destiné à expliquer les mandats d’arrêt délivrés par la CPI contre les suspects soudanais Ahmed Haroun et Ali Kosheib. Les participants que nous avons interrogés étaient plutôt satisfaits de ces rencontres et en souhaitaient d’autres à l’avenir. [465] Le personnel de l’Agence des Nations Unies pour les réfugiés ainsi que les administrateurs des camps nous ont fait part de leur volonté de faciliter les rencontres de la CPI dans les camps et nous recommandons vivement à la Cour de saisir cette opportunité. [466]

Les procédures à La Haye et autres développements (dont les développements politiques qui risquent d’avoir un impact sur la Cour) continueront de s’intensifier. La CPI devrait répondre aux demandes croissantes d’informations en multipliant le nombre d’événements au cours desquels des responsables de la Cour interagissent directement avec les membres des communautés affectées. Du personnel supplémentaire sera probablement nécessaire pour réaliser ce travail de façon efficace. À cet égard, nous voudrions souligner l’importance de continuer à faire participer occasionnellement des hauts responsables de la CPI (tels que le Procureur et le Greffier de la Cour) aux activités de sensibilisation. [467] Bon nombre des personnes que nous avons interrogées en RDC, en Ouganda et au Tchad ont évoqué l’impact positif des visites de ces responsables et ont insisté sur le besoin de poursuivre cette pratique à l’avenir.

b. Renforcer les réseaux et les partenariats locaux

Bien que la participation directe des responsables de la Cour aux activités de sensibilisation soit indispensable, compte tenu de l’énormité de la tâche à accomplir, il n’est pas réaliste que le personnel de la Cour participe à chaque événement. Par conséquent, il faut que la CPI améliore la pratique émergente qui consiste à recourir à des moyens alternatifs pour diffuser ses messages à grande échelle. L’utilisation stratégique des médias locaux, en particulier de la radio, est essentielle et est analysée plus en détail ci-après. Néanmoins, la portée de la radio est limitée : ainsi, il a été signalé à Human Rights Watch que beaucoup d’habitants des villages de l’est du Congo n’avaient pas de radios car ils n’avaient tout simplement pas les moyens d’acheter les piles nécessaires à leur fonctionnement. [468]

Pour combler ce vide, l’assistance des groupes locaux, notamment des ONG et des associations locales, ainsi que des chefs religieux et des chefs de village, peut être très précieuse. Ils peuvent aider la Cour à toucher un public plus large avec ses messages tout en préservant un certain niveau d’engagement personnel dans leur diffusion. La confiance que ces acteurs locaux ont cultivée parmi les membres de leurs communautés signifie qu’ils sont souvent bien placés pour appuyer le mandat de la Cour en matière de sensibilisation. Ils peuvent également être plus à même d’avoir accès à des communautés reculées, n’étant probablement pas confrontés aux mêmes menaces que le personnel de la Cour sur le plan de la sécurité. La CPI doit soigneusement cultiver ses relations avec les partenaires locaux, notamment en développant une méthodologie de travail avec eux, afin de tirer pleinement profit de leur assistance et de leur expertise.

i. Fournir un soutien sur le fond

La nécessité de fournir continuellement des informations sur son travail est centrale au développement d’une partenariat efficace entre la Cour et les partenaires locaux. Compte tenu de la nature complexe des procédures de la CPI, celle-ci devrait prévoir des contacts directs réguliers avec les acteurs locaux, entre autres pour répondre aux questions qui surgiront inévitablement et pour expliquer les développements récents. Nos recherches en Ouganda, en RDC et au Tchad indiquent que davantage pourrait être fait sur ce plan.

Les ateliers de « formation pour formateurs » constituent à ce jour le principal moyen de la CPI d’être en prise avec ses partenaires locaux en Ouganda, en RDC et en rapport avec la situation au Darfour. Les participants sont choisis dans différents secteurs de la société, par exemple parmi les représentants du gouvernement local, les chefs religieux, les avocats, les représentants des ONG et des associations locales et les journalistes. [469] Dans ces ateliers, les responsables de la Cour fournissent des informations élémentaires au sujet de la CPI, entre autres sur sa structure, le rôle des victimes et les poursuites. L’objectif est que ces informations soient ensuite diffusées auprès communautés affectées par le biais des représentants qui assistent aux ateliers.

Les participants des ateliers avec lesquels nous nous sommes entretenus en Ouganda ont toutefois attiré l’attention sur un certain nombre de difficultés auxquelles ils se heurtent pour diffuser ces informations. Certains ont expliqué qu’ils ne seraient pas en mesure de diffuser les informations sur la CPI car la priorité de leurs organisations était la paix et la Cour était considérée comme un éventuel obstacle à son instauration. [470] Bien que la sensibilisation de ces organisations s’avère en soi essentielle, la Cour devrait envisager de procéder plus soigneusement à la sélection des partenaires locaux pour les ateliers de « formation de formateurs » si elle souhaite que son approche soit un moyen efficace de diffuser les informations.

Dans le même ordre d’idées, d’autres participants ont signalé qu’étant donné que la CPI était une question sensible, ils ressentaient le besoin d’en discuter plus en profondeur avant de diffuser des informations à son sujet. Par ailleurs, des sources que nous avons interrogées estimaient que la Cour était trop complexe pour qu’elles transmettent des informations sur elle à d’autres en n’ayant assisté qu’à une seule session de formation. [471] Ces difficultés indiquent que les responsables de la Cour doivent développer des contacts plus approfondis avec les participants aux ateliers. Le désir de recevoir des informations supplémentaires de la Cour a été reflété au Tchad, où du personnel de terrain de l’ONU a déclaré que des informations complémentaires sur la CPI lui serait utile pour pouvoir répondre aux éventuelles questions. Par ailleurs, l’Agence des Nations Unies pour les réfugiés et les administrateurs des camps nous ont exprimé leur volonté d’inclure les questions relatives à la CPI dans leurs propres formations éducative, plus générales. [472] De plus amples informations sur la Cour pourraient contribuer à encourager les efforts en ce sens.

Presque tous les représentants des ONG avec lesquels nous avons parlé à Kinshasa étaient d’accord pour dire qu’il serait extrêmement avantageux pour le personnel chargé de la sensibilisation sur le terrain d’organiser des rencontres mensuelles avec la société civile afin de discuter des développements survenus à La Haye en lien avec la CPI. Nous encourageons dès lors vivement la Cour à agir en ce sens à Kinshasa et soulignons l’importance d’initiatives analogues à Bunia afin de répondre aux questions et préoccupations de ceux qui ont un accès direct aux communautés affectées. Cela est particulièrement important à l’heure où la CPI se prépare à son tout premier procès et à la deuxième audience de confirmation des charges pour des crimes présumés commis en Ituri. Plus généralement, nous recommandons à la Cour d’accroître son niveau d’engagement auprès des partenaires locaux—notamment en organisant des rencontres régulières—dans les quatre situations dont est saisie la Cour afin de leur fournir les informations dont ils ont besoin sur les développements touchant la CPI.

ii. Clarif ier le rôle des acteurs locaux et de l’assistance financière

Hormis un besoin de soutien plus important sur le fond, les sources avec lesquelles nous nous sommes entretenus en Ouganda et en RDC ont évoqué la nécessité de clarifier les relations entre les représentants de la CPI chargés de la sensibilisation et les ONG locales en précisant leurs rôles respectifs dans le domaine de la sensibilisation. À Kinshasa et à Kampala, les représentants des ONG que nous avons interrogés ont signalé que leurs organisations pouvaient aider la Cour à intensifier ses efforts de sensibilisation. Toutefois, ils avaient le sentiment que la CPI n’avait pas de plan pour travailler avec les ONG et exploiter au maximum leur potentiel. Les relations entre la Cour et les ONG semblaient quelque peu tendues, en partie à cause de certains malentendus à propos de leurs rôles respectifs dans le travail de sensibilisation. Cela montre qu’il faut clarifier le rôle de ces organisations dans la stratégie de sensibilisation de la Cour afin de tempérer les attentes en ce qui concerne de possibles points litigieux tels que les remboursements et compensations financières.

En effet, tant en Ouganda qu’en RDC, beaucoup d’ONG et d’acteurs locaux se sont plaints des attentes irréalistes de la Cour à propos de ce qu’ils pouvaient réaliser sans assistance financière. Étant donné les conditions économiques des communautés affectées dans les situations faisant l’objet d’une enquête, ce n’est guère surprenant. À Bunia, par exemple, un présentateur radio qui travaillait de toute évidence avec des moyens très limités nous a confié que la Cour lui avait demandé de l’aider à traduire un message publicitaire pour la radio dans les différentes langues locales, de faire des copies sur CD et de les distribuer aux autres radios locales, tout cela gratuitement. [473]

À cet égard, il faudrait faire une distinction entre, d’une part, les organisations et acteurs locaux avec lesquels la Cour travaille en étroit partenariat pour transmettre des messages spécifiques aux communautés affectées et, d’autre part, ceux qui opèrent indépendamment en diffusant des informations concernant la Cour (et expriment des opinions sur son travail). [474] Les premiers contribuent directement aux activités de la CPI, faisant office d’ « extension » du programme de sensibilisation de la Cour. Ils devraient avoir droit dans une certaine mesure à une assistance de la CPI pour couvrir les frais de leur action. Nous recommandons vivement à la Cour d’instaurer des lignes directrices transparentes à ce propos et de les appliquer invariablement. Par exemple, en RDC, la Commission électorale indépendante a mis en place des pratiques efficaces dans ce domaine. [475]

Pour ce qui est des acteurs locaux qui opèrent indépendamment de la Cour, les États parties et autres bailleurs de fonds devraient envisager de financer leurs initiatives visant à organiser des événements indépendants pour diffuser des informations sur la CPI. Nous encourageons fortement les États parties et autres donateurs à réagir favorablement à ces efforts dans la mesure du possible.

c. Développer des outils créatifs pour transmettre les messages clés

Une stratégie de sensibilisation efficace devrait avoir pour priorité la conception et l’utilisation de moyens créatifs, entre autres, mais pas seulement, des affiches, des bandes dessinées et des représentations théâtrales, pour transmettre des informations importantes concernant la Cour. L’utilisation de ces outils peut aider la CPI à surmonter quelques-uns des obstacles qui peuvent surgir en essayant de communiquer avec les communautés affectées, tels que le faible taux d’alphabétisation et les problèmes de langues. Ces outils sont également culturellement mieux adaptés aux communautés affectées. Au fur et à mesure que la position générale de la CPI à l’égard de la sensibilisation a évolué, son approche par rapport à l’utilisation d’outils créatifs dans sa stratégie a pris le même chemin : alors qu’au départ, ils n’étaient pas prévus au programme, le personnel de la Section de l’information et de la sensibilisation a de plus en plus reconnu l’utilité de ces outils dans la transmission d’informations cruciales.

Par exemple, l’année dernière en RDC, la Cour a organisé la production et l’enregistrement vidéo de sketches sur la CPI, qui ont ensuite été diffusés sur deux chaînes de télévision pendant plusieurs mois. [476] Cette année, la Cour projette d’organiser un spectacle simulant un procès sur des crimes de sa compétence afin d’améliorer la compréhension de la Cour, en particulier par les analphabètes. [477] De même, dans le nord de l’Ouganda, la Cour a diffusé à la radio une pièce de théâtre sur la CPI et elle envisage d’organiser des représentations mensuelles dans les camps de déplacés. [478] Au Tchad, elle a également recruté pour le bureau d’Abeché un assistant chargé de la sensibilisation, responsable de la formation de troupes de théâtre qui donneront des représentations sur le travail de la Cour dans les camps de réfugiés une fois que les conditions de sécurité se seront améliorées. [479]

Nous encourageons la Cour à réfléchir à d’autres moyens créatifs qui permettraient d’inclure les membres des communautés affectées dans leur conception. Jusqu’à présent, la Cour a exploré un moyen d’y parvenir en Ituri : elle projette d’organiser un concours de chansons en français ou en swahili sur la CPI pour faire participer les jeunes et les artistes. Cette idée est d’autant plus bienvenue qu’un projet antérieur visant à organiser un concours d’affiches en RDC ne s’était pas concrétisé à cause du manque d’effectifs de la Section de l’information et de la sensibilisation. Ces activités sont particulièrement efficaces car elles remplissent deux fonctions importantes de la sensibilisation : la Cour se met davantage en prise avec les personnes engagées dans le processus tout en créant un produit adapté qui aura un puissant impact. Elle devrait sérieusement explorer d’autres possibilités interactives du même genre dans les quatre situations dont elle est saisie.

Nous attendons avec impatience la mise en œuvre des projets décrits ci-dessus ainsi que le développement d’autres initiatives créatives au cours de l’année 2008. À ce propos, nous notons que la Section de l’information et de la sensibilisation a éprouvé des difficultés à concevoir de nouveaux outils créatifs et à les mettre en œuvre au moment opportun, en partie à cause d’un manque d’effectifs. Nous exhortons dès lors les États parties à répondre favorablement aux demandes émanant de la Cour en vue de l’obtention de ressources supplémentaires à cet effet.

d. Utiliser les médias pour toucher un public plus large

i. La Cour et les médias locaux, une occasion manquée

En raison de leur pouvoir d’informer et d’influencer éventuellement la perception de la population à propos de la CPI, la participation des media locaux constitue une composante cruciale d’une stratégie de sensibilisation efficace. Il faudrait, autant que faire se peut, inclure la radio, la presse écrite et les médias visuels. La radio en particulier est largement reconnue comme étant un moyen important de diffusion de l’information dans les quatre pays faisant l’objet d’une enquête. Dans certaines régions, elle s’avère être le principal moyen dont disposent les communautés affectées pour obtenir des nouvelles et des informations, notamment dans le nord de l’Ouganda. [480]

Malheureusement, jusqu’à il y a peu, l’utilisation des medias de masse par la CPI était soit sporadique, comme en RDC, soit très limitée, comme en Ouganda et au Tchad. En RDC, la Cour semblait travailler avec Radio Okapi (la principale station radiophonique d’Ituri) pour diffuser régulièrement des informations générales sur la Cour. Néanmoins, les personnes avec lesquelles nous avons parlé ont signalé que l’émission était trop courte et peu fréquente. [481] Les militants et journalistes locaux que nous avons interrogés en Ituri et dans les Kivus ont expliqué que la liste de distribution pour les communiqués de presse de La Haye semblait être limitée. [482] Cela faisait partie des difficultés générales qu’ils ont rencontrées pour obtenir des informations sur la Cour. En règle générale, la CPI ne semblait pas avoir élaboré de stratégie sérieuse en vue de cibler les médias locaux.

En Ouganda, la CPI n’a pas eu non plus une présence active à la radio. Elle s’est par contre efforcée d’utiliser la radio lors de l’émission des mandats d’arrêt contre les dirigeants de l’Armée de résistance du Seigneur en 2005. Mais il s’agissait pour ainsi dire d’un effort isolé ; la plupart du temps, il semblerait que la CPI n’ait pas produit ses propres programmes. Le vide laissé suite au silence radiophonique de la Cour a été habilement comblé par ceux qui avaient des agendas différents et souvent contraires : selon les ONG, les associations locales et les sources journalistiques que nous avons consultées, les dirigeants de l’ARS et des responsables locaux du nord de l’Ouganda se sont servis de la radio pour diffuser leurs points de vue sur la CPI. [483]

La stratégie de la Cour consistant à utiliser les médias pour toucher les membres des communautés affectées du Darfour a également été décevante. Les conditions de sécurité précaires qui règnent tant au Darfour qu’au Tchad voisin limitent la capacité qu’a la Cour de réaliser un travail de sensibilisation en personne, ce qui rend l’élaboration d’une stratégie efficace pour utiliser la radio d’autant plus indispensable. Au Tchad, les stations internationales Internews, Radio Monte Carlo et la BBC sont les premières radios à fournir des nouvelles aux camps. Internews, en particulier, est désireuse de travailler avec la CPI mais au moment de notre visite, peu avait été fait en ce sens. La Cour a contacté pour la première fois Internews en mai 2007—presque deux ans après l’ouverture de l’enquête sur le Darfour—lorsqu’elle a envoyé une proposition d’annonce relative aux mandats d’arrêt. [484] Cependant, Internews avait le sentiment que sans complément d’information, le contenu était trop flou pour les réfugiés et elle a proposé des changements. [485] Bien que la CPI se soit montrée réceptive à ces suggestions et ait opéré des modifications, il est décevant de constater qu’elle ne s’est pas employée à travailler plus tôt avec Internews en vue d’adapter ses efforts. Du travail supplémentaire est nécessaire à l’avenir pour multiplier les émissions de la Cour sur Internews, Radio Monte Carlo et d’autres stations.

ii. Exploiter au maximum les récentes améliorations

La Cour semble déployer davantage d’efforts pour faire participer les médias locaux. En Ouganda par exemple, au cours de l’année 2008, elle projette de participer à deux différents débats radiodiffusés d’une heure visant les communautés affectées et le grand public. Le but est de répondre aux questions et de contrecarrer les idées fausses relatives au mandat et au travail de la CPI. [486] L’initiative est encourageante et nous recommandons vivement à la Cour de veiller à ce que ces émissions soient suffisamment fréquentes et interactives pour répondre en permanence aux questions et aux perceptions erronées.

En RDC, la Cour vient également de commencer à travailler avec un certain nombre de radios en Ituri en vue de diffuser deux émissions en quatre langues locales. [487] Par ailleurs, exploitant une idée et des réseaux mis sur pied par les organisations de développement locales et utilisés auparavant par la Radio Interactive pour la Justice, [488] la CPI est en train de créer des « clubs d’écoute » dans les communautés villageoises sur tout le territoire de l’Ituri. Chaque « club d’écoute » compte de 50 à 100 membres qui se servent du matériel qui leur est fourni pour écouter les émissions radiophoniques sur la CPI. L’idée est que les auditeurs réagissent à ces programmes en enregistrant et en envoyant à la Cour leurs questions et leurs préoccupations. [489]

En général, en RDC, tout comme en Ouganda, les efforts plus récents de la Cour constituent d’heureux progrès mais ils devraient s’inscrire dans une stratégie plus large et plus intensive visant à mieux tirer parti des médias. Outre le fait d’augmenter sans cesse sa présence à la radio et de produire des émissions supplémentaires, il s’agirait également de cultiver et d’améliorer les relations de la Cour avec les journalistes locaux. Un examen des projets de la CPI en RDC pour le premier semestre 2008 permet de voir qu’elle a pris au moins une fois l’initiative de rencontrer des journalistes et des animateurs de radio pour discuter des clubs d’écoute et autres développements. [490] Cependant, nos recherches semblent indiquer que des contacts plus fréquents sont nécessaires. Les journalistes que nous avons interrogés tant en Ituri qu’à Kinshasa se sont montrés intéressés par des rencontres régulières avec des responsables de la Cour afin d’être tenus au courant des développements à La Haye et de rester plus impliqués dans le travail de la CPI. [491] Nous recommandons vivement à la Cour d’agir en ce sens.

En renforçant ses relations avec les journalistes, la Cour serait mieux placée pour encourager une couverture adaptée et plus fréquente de son travail dans tous les médias, y compris la presse écrite. Un défi majeur à relever pour que la CPI puisse accroître la couverture médiatique par les agences de presse indépendantes est d’identifier « l’intérêt médiatique » des événements qui se produisent à La Haye. Cela peut nécessiter une réflexion sur la stratégie à mettre en place pour présenter des informations objectives sur le travail de la Cour tout en répondant à cet intérêt médiatique. Par exemple, les retards importants affectant le procès Lubanga pourraient donner l’impression qu’il n’ya pas beaucoup d’activité à La Haye ; fournir des informations objectives pour placer ces retards dans leur contexte pourrait aider les journalistes à identifier et à rendre compte de sujets intéressants qui, sans quoi, risqueraient de passer inaperçus. Le fait demeure que dans les moments de « moindre » activité, la Cour devra concevoir ses propres messages et rémunérer les journaux et radios locaux pour les diffuser. [492]

Comme il a été expliqué précédemment, la CPI a déployé des efforts importants pour la confirmation des charges contre Lubanga et elle devrait en faire de même pour l’audience de confirmation des charges contre Ngudjolo et Katanga. Des efforts similaires devraient être faits pour le prochain procès de Lubanga. Les résumés vidéo et audio du procès produits par la Cour et qui pourront être diffusés en RDC revêtiront une importance particulière. [493] Nous croyons comprendre que la Section de l’information et de la sensibilisation dispose actuellement de ressources techniques et humaines limitées pour produire ces résumés. Nous recommandons vivement à la Cour de solliciter les ressources supplémentaires nécessaires et prions les États parties de financer ces activités importantes. À l’avenir, il faudrait également que les bailleurs de fonds apportent des financements pour faciliter la participation des journalistes locaux aux procédures qui ont lieu à La Haye. [494]

4. Un besoin de ressources supplémentaires pour intensifier les efforts

Depuis 2007, la Cour a sans nul doute fait des progrès dans son travail de sensibilisation dans chacune des situations dont elle est saisie. Nos recherches au Congo, en Ouganda et au Tchad ont révélé que ces efforts ont été appréciés et ont déjà contribué à une amélioration de la perception de la Cour au sein des communautés affectées. Cependant, nos recherches semblent également indiquer que ces efforts doivent être intensifiés pour que la stratégie de sensibilisation de la CPI ait un impact durable sur les communautés affectées.

Les recommandations émises tout au long de la présente section en vue d’améliorer les efforts de la Cour en matière de sensibilisation mettent clairement en lumière le besoin de ressources supplémentaires pour relever les défis futurs. Ces défis ne feront effectivement qu’augmenter au fil du temps avec la multiplication des procédures à La Haye. L’AEP ne peut tout simplement pas exiger que la CPI mette en œuvre une stratégie ciblée, adaptée et créative en matière de sensibilisation sans renforcer le nombre très limité d’effectifs qui exécutent actuellement ces fonctions complexes. Nous recommandons dès lors vivement aux États parties de répondre favorablement aux demandes émanant de la Cour en vue d’obtenir des ressources supplémentaires qui lui permettront de relever ces défis.

Outre le fait d’intensifier ses activités de sensibilisation grâce à ces ressources supplémentaires, il incombe à la Cour de poursuivre les efforts visant à élaborer des outils d’évaluation pour mesurer l’efficacité de son travail sur le fond. Compte tenu de l’énormité de la tâche à réaliser ainsi que des inévitables difficultés auxquelles la CPI devra faire face lors de la conception et de la mise en œuvre de ses stratégies respectives dans chacune des quatre situations dont elle est saisie, il est inéluctable que des erreurs soient commises. L’important, c’est la façon dont la Cour tirera les enseignements de ces erreurs et adaptera sa stratégie de sensibilisation afin d’accroître son impact. Partager les résultats de ses efforts et discuter des difficultés avec les États parties en toute franchise et objectivité aidera la Cour à bâtir des bases solides qui lui permettront de rallier le soutien ferme et continu des États parties en faveur de son programme de sensibilisation.

VI. L’appui et la protection des victimes et témoins

A. Présentation générale

L’expérience des Tribunaux pénaux internationaux pour le Rwanda et l’ex-Yougoslavie ainsi que du Tribunal spécial pour la Sierra Leone donne fortement à penser que les personnes qui sont associées aux travaux de la Cour pénale internationale, que ce soit en tant que témoins ou, en vertu des dispositions novatrices du Statut de Rome, en tant que victimes, risquent de devoir faire face à d’importants problèmes liés à leur sécurité, et leur bien-être psychologique et physique. Dans le cadre des diverses responsabilités partagées entre ses organes, la Cour est tenue aux termes de l’article 68(1) du Statut de Rome de pourvoir à la protection des victimes et des témoins qui comparaissent devant elle, entre autres en garantissant leur sécurité, leur dignité, leur vie privée ainsi que leur bien-être physique et psychologique. [495] Cette obligation s’étend à tous les témoins—qu’ils soient témoins de l’Accusation ou de la Défense—et à toutes les victimes.

Pour que les obligations de la Cour soient remplies, Human Rights Watch estime que la protection physique et psychologique doit être garantie depuis les échanges initiaux avec la CPI jusqu’au procès et au-delà de celui-ci. La capacité de la Cour à assurer une protection et un appui suffisants déterminera probablement le degré de coopération des témoins avec la Cour et le degré de participation des victimes à la procédure. La coopération des témoins et la participation des victimes sont, clairement, des facteurs essentiels pour la réussite finale de la CPI.

La garantie d’une protection et d’un appui suffisants aux victimes et témoins soulève pour la CPI des défis évidents. Les autorités nationales des pays dont la situation est examinée par la Cour sont souvent incapables d’aider à assurer une protection sérieuse ou sont peu disposées à le faire. Celles qui disposent potentiellement des moyens de garantir une protection risquent toutefois d’être confrontées à des obstacles si elles ont perdu la confiance de la population locale au cours d’un conflit ou en d’autres circonstances. [496]

En même temps, l’efficacité des systèmes de protection des témoins et victimes est d’autant plus importante lorsque la CPI opère dans le cadre d’un conflit en cours qui présente de sérieux risques pour la sécurité quotidienne des civils, des militants des droits humains et du personnel des organisations internationales dont peuvent dépendre les enquêtes de la Cour. Par ailleurs, les obstacles logistiques à l’accès par la route ou autres moyens de communication dans les endroits reculés où peuvent vivre les témoins et les victimes rendent extrêmement difficiles les opérations de protection et la rapidité de réaction nécessaire face aux menaces sécuritaires. Ce problème est encore exacerbé par la capacité de la CPI et les contraintes auxquelles elle est soumises sur le plan financier.

Malgré ce contexte délicat, la CPI a opéré des progrès considérables dans la mise en place de systèmes efficaces d’appui et de protection des victimes et témoins. La protection et l’appui aux témoins et aux victimes ont constamment bénéficié d’un haut degré d’attention de la part de tous les organes de la Cour. Nos recherches révèlent que depuis le début des opérations de la CPI sur le terrain, les incidents significatifs survenus sur le plan sécuritaire sont rares, voire inexistants. Eu égard aux situations de conflit dans lesquelles sont menées les activités de la Cour, il s’agit d’un résultat particulièrement impressionnant. La CPI peut s’enorgueillir des programmes d’appui et de protection qu’elle a mis en place. Ils lui permettent d’asseoir les bases de programmes nationaux futurs dans les pays dont elle examine la situation grâce au travail qu’elle réalise avec les partenaires locaux et les autorités.

Cependant, le programme de protection de la CPI (PPCPI) n’a pas encore été soumis à un réel test : les risques vont probablement s’accroître à mesure que les procès auront lieu et que les témoins et victimes seront davantage exposés à cause de leur association avec la Cour. Les recherches de Human Rights Watch révèlent, par exemple, que les menaces se sont intensifiées en République démocratique du Congo suite à l’audience de confirmation des charges contre Thomas Lubanga. [497] Pour continuer à édifier un système de protection et d’appui aux témoins et aux victimes capable de répondre aux besoins de la Cour, il faudra faire face à des difficultés considérables. Par exemple, comme nous l’expliquons ci-après, les ressources de la Division d’aide aux victimes et aux témoins (DAVT) du Greffe sont insuffisantes et des problèmes de coordination se sont posés récemment entre le Bureau du Procureur et la DAVT, semblant indiquer que les stratégies de protection et d’appui de la Cour doivent s’adapter aux besoins posés par une diversité et un nombre croissant de dossiers.

B. Protection et appui, une responsabilité partagée entre les organes de la Cour

Aux termes de l’article 68(1), le Statut de Rome confie à « la Cour » la responsabilité générale du bien-être physique et psychologique des victimes et des témoins. D’autres dispositions du Statut de la Cour, du Règlement de la Cour, ainsi que du Règlement de procédure et de preuve, délèguent aux différents organes de la Cour des responsabilités et pouvoirs spécifiques en matière de protection et d’appui aux victimes et aux témoins.

1. La Division d’aide aux victimes et aux témoins

Le Statut de Rome crée une Division d’aide aux victimes et aux témoins au sein du Greffe. La DAVT est chargée, « en consultation avec le Bureau du Procureur, de conseiller et d'aider de toute manière appropriée les témoins, les victimes qui comparaissent devant la Cour et les autres personnes auxquelles les dépositions de ces témoins peuvent faire courir un risque, ainsi que de prévoir les mesures et les dispositions à prendre pour assurer leur protection et leur sécurité », [498] et de conseiller la Cour sur l’opportunité de telles mesures. [499] Par ailleurs, le personnel de la DAVT « comprend des spécialistes en traumatologie, y compris de traumatismes consécutifs à des violences sexuelles » . [500]

La DAVT compte actuellement 38 effectifs permanents et quatre postes financés par l’Assistance générale temporaire (AGT). Dix-sept personnes sont basées à La Haye et 25 sont affectées en République centrafricaine, en RDC, au Tchad et en Ouganda. Récemment, la DAVT a été autorisée à recruter quatre personnes supplémentaires dans le cadre de l’AGT qui seront basées sur le terrain pendant six mois. Le personnel est organisé en trois divisions : opérations, protection et appui. En général, le personnel responsable des opérations est chargé de la mise en œuvre et de la logistique tandis que les membres du personnel responsables de la protection et de l’appui procèdent à des évaluations et formulent des recommandations dans le cadre de leurs compétences respectives. Dans la pratique cependant, et compte tenu du personnel limité de l’ensemble de la DAVT, les effectifs des différentes divisions collaborent souvent pour remplir leur mandat collectif. [501]

a. La protection sur le terrain

La DAVT n’a cessé de souligner à quel point il était important que le personnel de la Cour et les intermédiaires—c’est-à-dire les personnes ou organisations qui facilitent la coopération des victimes et des témoins avec la Cour—se comportent de manière à réduire au minimum ou à éviter les risques sur le plan de la sécurité, considérant qu’il s’agit-là du principal moyen d’exécuter le mandat de protection de la Cour. [502] À cette fin, la DAVT coopère à « l’évaluation des risques » qui précède les missions d’enquête du Bureau du Procureur et identifie les besoins et mesures de protection et d’appui à prendre en lien avec les enquêtes. [503] La DAVT et le BdP ont conçu ensemble des protocoles de sécurité pour chaque situation faisant l’objet d’une enquête afin de guider le travail des enquêteurs et autres acteurs de la CPI qui contactent les victimes et témoins potentiels. [504] S’il y a lieu, des mécanismes spéciaux de protection sont mis en place. Sur le terrain, le personnel de la DAVT a également commencé à organiser des présentations à l’intention des intermédiaires sur les meilleures pratiques afin de réduire les risques liés à la sécurité. [505]

La DAVT a mis au point deux dispositifs dans le cas où des mesures de protection sont requises. Tout d’abord, elle a établi une ligne téléphonique d’urgence—le Système de réponse initiale (SRI)—qui permet aux personnes se trouvant dans un périmètre géographique déterminé de réclamer de l’aide à tout moment si leur sécurité est menacée. [506] Un appel à la ligne d’urgence met en action un réseau de partenaires locaux capables d’intervenir et de placer une personne en lieu sûr en cas de menace imminente ; [507] ce risque est ensuite évalué par les membres de la DAVT chargés de la protection afin de déterminer si des mesures de protection étendue s’avèrent nécessaires. [508] L’identité des utilisateurs potentiels de la ligne d’urgence n’est révélée à ces partenaires locaux que lorsqu’une action s’impose ; l’implication de partenaires locaux se limite la plupart du temps à suivre un protocole préétabli qui consiste à amener la personne menacée dans un endroit sûr. [509]

Dans la pratique toutefois, la prise en charge des frais engendrés par les mesures d’urgence temporaires n’est pas très clairement établie. Les mesures de protection nécessitent souvent une assistance matérielle, en particulier lorsqu’une personne est réinstallée et éloignée de sa source de revenus. Mais lorsqu’une assistance matérielle est fournie directement par une partie à un témoin, cela peut créer de réels problèmes de parti pris et de crédibilité pour le témoin potentiel ou, tout au moins, donner le sentiment que ces problèmes existent. Comme nous l’expliquons plus loin, il serait préférable que les mesures d’urgence temporaires soient totalement financées par le Greffe. [510]

Ensuite, la DAVT a mis en place un programme de protection de la CPI (PPCPI). L’évaluation en vue d’une participation au PPCPI est effectuée lorsque l’Accusation, les conseils ou, dans le cas des victimes, leur(s) représentant(s) légal/légaux déposent une demande en ce sens. [511] La DAVT n’entame aucune évaluation de sa propre initiative pour qui que ce soit. Suite au renvoi d’un cas devant la DAVT, les membres du personnel de la division chargés de la protection et de l’appui procèdent alors à une évaluation conjointe, soumettant leurs recommandations concernant la participation de l’individu concerné au PPCPI au Greffier, lequel prend la décision finale relative à l’admissibilité d’une personne au programme. [512] Le processus d’évaluation est long ; il dure en moyenne de deux à trois mois, [513] pendant lesquels certaines mesures de protection temporaires peuvent être prises, notamment une réinstallation temporaire. [514]

Les détails précis concernant le PPCPI sont confidentiels, [515] à l’instar des critères exacts de participation. [516] Toutefois en règle générale, pour qu’un témoin soit admis au PPCPI, la DAVT exige « une forte probabilité que le témoin subira un préjudice ou sera tué si des mesures ne sont pas prises » et elle considère que « l’obligation d’assurer une protection concerne uniquement les risques entraînés par l’interaction avec la Cour ». [517] La DAVT a signalé que son modèle d’évaluation des risques « correspond aux modèles généralement utilisés et approuvés dans le cadre des programmes de protection de témoins ». [518] Cette norme est devenue un sujet de polémique entre la DAVT et le BdP, comme nous l’expliquons plus loin. [519]

Il est néanmoins clair que le programme de protection est extrêmement intensif. Il nécessite de la part de la Cour un investissement soutenu en personnel et en ressources financières tout en imposant des exigences pénibles aux participants. Par exemple, la participation au PPCPI entraîne généralement un déplacement et une réinstallation soit dans le pays, soit, beaucoup moins fréquemment, à l’étranger. [520] Les participants doivent signer un mémorandum d’accord avec la DAVT, dans lequel ils acceptent de garder confidentiels les renseignements relatifs à la mise en œuvre du programme et d’éviter de communiquer avec leur famille et amis si ce n’est par l’intermédiaire du personnel de la DAVT. Une fois qu’ils sont admis au programme, les participants reçoivent une protection physique et une assistance matérielle et psychosociale de la Cour destinées à les rendre finalement autonomes. Le personnel de la DAVT chargé de la protection et de l’appui maintient des contacts étroits et réguliers avec les participants. [521]

Les informations relatives à la fréquence de l’utilisation du SRI et du PPCPI sont également confidentielles. Nos recherches sur le terrain semblent indiquer qu’aucun incident sur le plan de la sécurité n’est survenu dans le cadre des programmes de protection de la Cour et que les principales difficultés qui se sont posées jusqu’à présent étaient liées au manque d’effectifs sur le terrain. Human Rights Watch recommande à la DAVT d’étudier la possibilité d’organiser des programmes de formation à l’intention des autorités locales afin de contribuer à la mise en place de programmes nationaux de protection de témoins, lesquels sont pratiquement inexistants dans les pays dont la situation est examinée par la CPI ; cela serait une façon de transmettre l’héritage de la Cour dans les situations faisant l’objet d’une enquête. [522]

Hormis quelques mesures temporaires occasionnelles telles que la réinstallation temporaire, le PPCPI est l’unique moyen d’assurer une protection sur le terrain. [523] Bien que l’évaluation des risques prenne forcément du temps—par exemple, il faut organiser des entretiens avec la personne en danger et analyser la crédibilité des menaces eu égard au contexte plus général—, le délai de deux mois alloué pour prendre des décisions quant à l’admission au PPCPI est généralement perçu comme problématique. Les évaluations sont en grande partie réalisées par le personnel de la DAVT basé à La Haye.

Les retards dans la prise des décisions relatives à l’admission d’une personne au PPCPI peuvent entraîner des lacunes sur le plan de la protection des témoins et créer chez eux un sentiment d’incertitude. Ils risquent à leur tour de retarder les procédures de la Cour qui dépendent de la mise en place préalable de mesures de protection en faveur des témoins et des victimes. Des retards de ce genre se sont déjà produits à l’approche du procès Lubanga et de l’audience de confirmation des charges dans l’affaire Katanga et Ngudjolo. Là, un problème annexe a été soulevé : le Bureau du Procureur a cherché à assumer le rôle qui revient au Greffe en évaluant lui-même si une personne devrait être admise au PPCPI. Comme nous l’expliquons plus loin, Human Rights Watch a la ferme conviction que la DAVT devrait conserver le contrôle de l’évaluation des risques et de l’application des mesures de protection. Toutefois, le désaccord naissant entre la DAVT et le BdP soulève des questions plus larges quant à la nécessité éventuelle d’étendre les programmes de protection de façon à garantir une flexibilité suffisante pour répondre aux besoins de la CPI.

b. Les programmes d’assistance sur le terrain

Outre la protection physique, la DAVT est chargée de « conseiller et d'aider de toute manière appropriée les témoins, les victimes qui comparaissent devant la Cour et les autres personnes auxquelles les dépositions de ces témoins peuvent faire courir un risque ». [524] Le personnel de la division d’appui de la DAVT comprend actuellement 13 personnes ayant une expérience en expertise psychosociale, dont sept sont basées à La Haye et six sont affectées dans les bureaux extérieurs en Ouganda, au Tchad et au Congo. [525]

Comme pour l’admission au PPCPI, l’admissibilité à une assistance—qui peut aller des soins médicaux de base et des vêtements à une prise en charge psychosociale de longue durée, en passant par des traitements médicaux avancés—est déclenchée lors du renvoi d’une personne par l’Accusation ou la Défense dans le cas d’un témoin, ou par un représentant légal, dans le cas d’une victime. [526] Le personnel de la DAVT procède à une évaluation des besoins et présente des recommandations concernant l’assistance au Greffier, qui décide en dernier ressort si un soutien sera fourni et lequel. [527] Bien qu’une évaluation des besoins d’assistance soit réalisée en lien avec chaque renvoi au PPCPI et qu’une assistance soit fournie dans le cadre du PPCPI, une personne ne doit pas nécessairement participer au PPCPI pour bénéficier de l’assistance de la Cour. [528] La DAVT s’appuie sur des réseaux locaux de prestataires qui fournissent l’assistance. Elle prescrit un soutien qui est proportionné aux services habituellement disponibles au sein de la communauté à laquelle appartient la personne concernée. [529]

c. La sécurité et l’appui lors des procédures à la Cour

La responsabilité qui incombe à la DAVT en ce qui concerne la sécurité et l’appui aux

victimes et aux témoins lors du procès est considérable. [530] La DAVT a élaboré un protocole détaillé pour amener les personnes à La Haye et pour leur prodiguer une assistance avant, pendant et après leur déposition. Human Rights Watch croit comprendre que le protocole couvre de manière détaillée la plupart des points qui pourraient poser problème, par exemple, les questions d’immigration, le transport, le logement, l’habillement approprié, les soins aux personnes à charge ainsi qu’une assistance et un soutien permanents en dehors de la salle d’audience, en particulier immédiatement avant et après que les personnes témoignent. [531]

La DAVT demande aux parties de lui fournir les informations nécessaires pour prendre ces dispositions 35 jours avant la comparution de la personne devant la Cour [532] et elle demande également aux parties de lui notifier dans les plus brefs délais le cas de tout témoin particulièrement vulnérable afin de veiller à ce que les services d’appui adéquats soient mis en place. [533] Aux termes du Règlement du Greffe, certains témoins peuvent être autorisés à venir avec des personnes accompagnatrices, [534] auquel cas la DAVT est également chargée de prendre des dispositions pour ces personnes.

Une fois qu’un témoin se trouve à La Haye, la DAVT est chargée de sa « familiarisation », c’est-à-dire de le familiariser avec la salle d’audience et les autres personnes participant au procès, ainsi qu’avec son rôle dans la procédure—entre autres l’obligation de dire la vérité lors de sa déposition—et elle est également chargée de discuter de tout problème de sécurité susceptible de nécessiter des mesures de protection préalablement à sa déposition. [535] Les mesures de protection qui peuvent être ordonnées par la Chambre sont analysées plus loin. En vertu du Règlement de la Cour, la DAVT est habilitée à porter à l’attention d’une chambre tout besoin de prendre ce type de mesures. [536] Dans le procès Lubanga, la DAVT aura également la responsabilité de fournir aux témoins des copies de leurs dépositions afin de leur rafraîchir la mémoire. [537] Ce rôle de la DAVT n’était pas prévu à l’origine.

Enfin, la Chambre de première instance a également chargé la DAVT d’organiser une équipe d’assistants présents à l’audience—psychologues et autres professionnels—qui peuvent être disponibles pour accompagner les témoins vulnérables dans la salle d’audience. [538] L’idée est que les assistants présents à l’audience augmenteront le sentiment de « sécurité émotionnelle » du témoin et aideront la chambre à prendre toute mesure qui s’impose pour réduire au minimum le traumatisme provoqué par le fait de témoigner. [539]

Il est clair que la DAVT a mis au point un programme d’appui détaillé concernant la comparution des témoins ou des victimes devant la Cour. Cependant, comme l’a souligné la Chambre de première instance dans l’affaire Lubanga, les parties, les autres participants et les magistrats eux-mêmes partagent la responsabilité du bien-être des témoins. [540] Le succès des plans élaborés par la DAVT dépendra en partie de la coopération entre toutes les parties, les participants et les magistrats, notamment dans la façon d’interroger les témoins à la barre.

2. Le Bureau du Procureur

Le Statut de Rome impose au Bureau du Procureur certaines obligations précises en ce qui concerne la protection des témoins. Outre le fait de consulter la DAVT sur les mesures de protection et d’introduire des renvois aux fins de protection et d’appui, [541] le BdP doit prendre des mesures au stade de l’enquête et du procès pour garantir le bien-être des victimes et des témoins. [542] Le Procureur peut également présenter une requête auprès d’une chambre afin que celle-ci ordonne des mesures de protection lors de la procédure devant la Cour. [543]

Le BdP a adopté un certain nombre de stratégies visant à réduire au minimum les risques encourus par les témoins du fait de ses enquêtes. Pour l’essentiel, le Bureau observe un « devoir de diligence » général envers toute personne que le fait de travailler avec la Cour expose à un danger. [544] Tout d’abord, il s’efforce avant tout de limiter le nombre de témoins requis, entre autres en utilisant toutes les sources alternatives de preuves (par exemple des experts, des criminels de second plan comparaissant comme témoins, des communications interceptées et des images satellites). Cela évite de créer de nouveaux risques sur le plan de la sécurité et de nouveaux traumatismes pour une catégorie plus large de personnes. [545]

Ensuite, comme il est indiqué plus haut, les missions d’enquête sont précédées d’évaluations des risques, tandis que des protocoles relatifs aux meilleures pratiques régissent les contacts entre les enquêteurs et les témoins et victimes sur le terrain. Les enquêteurs peuvent demander une évaluation psychosociale d’un témoin sur le terrain préalable à l’interrogatoire ; cette évaluation est obligatoire dans le cas des enfants témoins et des victimes de crimes sexuels. [546] L’évaluation—qui prend comme base les indices universels de traumatisme et de traumatisme causé par la guerre [547] —est réalisée soit par un membre du personnel de l’Unité violences sexistes et enfants (UVSE) du BdP, soit par un psychologue choisi sur une liste de collaborateurs externes tenue par l’UVSE. [548]

La liste externe comporte actuellement neuf psychologues et psychiatres d’horizons variés ; l’UVSE cherche à étendre la liste à 14 ou 15 experts afin d’être plus flexible pour répondre à la demande. Les enquêteurs ne sont pas autorisés à procéder à un interrogatoire lorsque l’évaluation psychosociale le contre-indique. L’évaluation ne vaut cependant que pour un moment donné, et une réévaluation peut avoir lieu par la suite afin de déterminer si le témoin est prêt à être interrogé. Même lorsque l’autorisation a été accordée et qu’un interrogatoire a eu lieu, des réévaluations peuvent également être demandées par les enquêteurs afin de contrôler le bien-être du témoin. [549]

L’UVSE n’est pas chargée de prendre l’initiative du renvoi d’un témoin vers le programme d’assistance de la DAVT ; elle ne fait que transmettre à la DAVT les demandes des enquêteurs, documents à l’appui. [550] Par conséquent, il n’existe aucun lien direct entre l’évaluation psychosociale de l’UVSE et un renvoi ultérieur en vue d’une assistance. Afin qu’une évaluation psychosociale préalable à l’interrogatoire soit davantage bénéfique pour le témoin, Human Rights Watch propose que le personnel ou les experts externes de l’UVSE émettent également une recommandation au cas par cas quant à la nécessité d’orienter le témoin vers une assistance. Les enquêteurs pourraient alors se conformer à cette recommandation.

Le mandat de l’UVSE ne se limite pas aux évaluations psychosociales, il inclut : la participation aux équipes conjointes d’enquête du BdP pour contribuer au rassemblement et à l’analyse d’éléments de preuve en lien avec des crimes sexuels et des crimes contre des enfants ; le soutien aux équipes d’avocats présents au procès et la coordination des formations. L’USVE a également mis au point une présentation spécialement adaptée aux enfants, qui peut être utilisée par les enquêteurs sur le terrain pour présenter la CPI. [551] L’une des formations coordonnées récemment par l’UVSE était destinée à l’équipe d’avocats du procès Lubanga et portait sur l’interrogatoire des enfants témoins et sur les techniques d’interrogatoire des victimes de violence sexuelle. [552]

Bien que le BdP offre une formation interne annuelle aux nouveaux enquêteurs, celle-ci ne comprend pas de module sur l’interrogatoire des victimes. Bien que des experts psychosociaux puissent assister aux interrogatoires si une requête est faite en ce sens et qu’ils puissent offrir des conseils aux enquêteurs concernant l’interrogatoire et demander qu’un interrogatoire soit suspendu, ils n’effectuent pas eux-mêmes les interrogatoires de témoins. [553] Nous recommandons dès lors que le BdP mette en place une formation à l’interrogatoire pour tous ses enquêteurs en vue de mieux préserver le bien-être des témoins. Ces formations devraient avoir lieu plusieurs fois par an afin d’offrir une formation aux enquêteurs dès qu’ils sont engagés.

Étant donné le caractère délicat des informations relatives aux enquêtes, Human Rights Watch n’est pas au courant de tous les détails concernant le travail des enquêteurs dans les pays dont la situation est examinée par la Cour. [554] Comme il a été expliqué plus haut dans la partie II, nous croyons savoir que les enquêteurs du BdP se sont employés à agir avec tact et discrétion dans leurs enquêtes sur les crimes sexuels et les crimes contre des enfants et qu’en règle générale, leur travail est fort apprécié dans les pays dont la situation est examinée par la Cour.

Néanmoins, il n’est guère surprenant que des représentants de la société civile aient fait remarquer que les entretiens avec les enquêteurs de la CPI pouvaient évoquer de pénibles souvenirs pour les victimes. [555] Il se peut que les enquêteurs—qui ne sont pas basés sur le terrain—ne soient pas présents le lendemain d’un interrogatoire, lorsqu’un témoin commence à ressentir son réel impact émotionnel. Même si les enquêteurs sont en contact régulièrement avec les témoins par téléphone pour vérifier leur état d’esprit, un certain laps de temps peut s’écouler avant que des problèmes émotionnels soient identifiés par la Cour et que les personnes soient orientées vers une assistance. Human Rights Watch estime qu’il est encourageant de voir que les enquêteurs ont, dans certains cas, demandé des réévaluations psychosociales pour des témoins qui avaient déjà été interrogés, montrant clairement qu’ils continuaient à se préoccuper de leur bien-être. [556] Néanmoins, cela souligne, à nos yeux, l’importance de la présence d’enquêteurs sur le terrain, jouant un rôle de correspondant permanent auprès des témoins et des victimes pour répondre à leurs préoccupations. [557]

Tandis que le BdP semble avoir adopté des politiques rationnelles pour guider le travail de ses enquêteurs sur le terrain, son approche du travail dans le cadre général des programmes de protection de la Cour s’avère problématique.

Tout d’abord, dans l’affaire Lubanga, l’Accusation a attendu septembre 2007 pour orienter vers la DAVT la majorité des témoins qui, à son avis, avaient besoin de mesures de protection. [558] Bien qu’attribués par l’Accusation à l’évolution des conditions de sécurité en RDC, surtout à l’approche de la date du procès prévu en décembre 2007, [559] ces renvois en masse—24 témoins—vers la DAVT ont probablement entraîné des retards dans les évaluations au sein de cette division, vu surtout le nombre important de renvois dans l’affaire Katanga et Ngudjolo pendant les mois qui ont suivi. [560] . Huit autres témoins ont ensuite été orientés par le BdP vers une protection au cours des deux premières semaines de décembre 2007. [561] Ces renvois tardifs et les décisions pendantes du Greffier sur la nécessité des mesures de protection ont contribué au retard du début du procès Lubanga. [562]

Ensuite, comme il a été expliqué plus haut, le BdP a, de sa propre initiative, réinstallé des témoins totalement en dehors des structures prévues par la DAVT, apparemment en raison d’un désaccord avec celle-ci au sujet de la détermination de l’éligibilité ou non de participer au PPCPI. Le litige né de ce désaccord—qui à son tour, a été un facteur de retard pour le procès Lubanga et pour l’audience de confirmation des charges contre Katanga et Ngudjolo—a donné lieu à des approches légèrement différentes de la Chambre de première instance I et de la Chambre préliminaire I. Human Rights Watch estime qu’il est indispensable que la DAVT, en tant qu’unique organe de la Cour disposant d’une expertise en matière de protection, conserve la responsabilité des programmes de protection de la CPI.

3. Les Chambres

À l’image des autres organes de la Cour, les Chambres ont aussi des responsabilités spécifiques en ce qui concerne la protection et l’appui aux victimes et témoins.

Pendant les enquêtes, les Chambres préliminaires sont responsables de la protection des témoins et des victimes en vertu de l’article 57(3)(c) du Statut de Rome. Comme il est expliqué dans une autre section du présent rapport, les Chambres préliminaires ont invoqué l’article 57(3)(c) pour convoquer une conférence de mise en état sur la protection des témoins dans la situation en RDC et encourager les observations d’amici curiae sur la protection des témoins dans la situation au Darfour. [563]

Les Chambres préliminaires et de première instance ont l’obligation de fournir une protection aux témoins et aux victimes pendant la procédure devant la Cour et peuvent le faire au moyen d’une variété de mesures « spéciales » et de mesures « de protection ».

Les « mesures de protection » peuvent notamment consister à supprimer des procès-verbaux publics le nom de la personne ou toute indication pouvant permettre son identification ; interdire aux parties ou à toute personne participant à la procédure de révéler de telles informations ; et recourir à la présentation électronique d’éléments de preuve, à des moyens techniques permettant l’altération de l’image ou de la voix, à des pseudonymes ainsi qu’à des procédures à huis clos. Ces mesures peuvent être prises par la Chambre soit d’office, soit à la demande de la victime ou du témoin, ou de son représentant légal, soit sur requête de l’Accusation ou de l’avocat de la Défense. [564]

Une Chambre peut ordonner des « mesures spéciales » en vue de faciliter la déposition de témoins vulnérables et de victimes, notamment en autorisant un psychologue, un membre de la famille ou une autre personne à assister à la déposition de la victime ou du témoin et en contrôlant la manière dont l’interrogatoire des témoins vulnérables est mené lors du procès. [565]

Ces mesures de protection à l’audience n’ont en grande partie pas encore été testées. Comme il a été mentionné plus haut, la Chambre de première instance I a toutefois déjà pris des mesures dans le procès Lubanga prévoyant la présence d’experts lors de la déposition de témoins vulnérables. Elle a indiqué que même si elle statuera sur les demandes de mesures de protection ou spéciales au cas par cas, elle « veillera à ce que des mesures appropriées soient prises pour garantir la protection de toutes les victimes et de tous les témoins, en particulier ceux qui ont subi un traumatisme ou se trouvent dans une situation de vulnérabilité ». [566] La Chambre de première instance I et la Chambre préliminaire I ont également octroyé aux victimes participant à la procédure le droit de garder l’anonymat. [567]

Le rôle que jouent les Chambres dans l’instauration de règles régissant la communication des informations entre les parties au procès est également une composante de la protection des témoins. La communication d’informations—en règle générale, l’échange de données détenues par l’Accusation et la Défense préalablement au procès—est prévue aux termes du Statut de la Cour et du Règlement de procédure et de preuve [568] mais s’est révélée difficile dans la pratique. Cela peut être en partie dû aux différences existant entre les pratiques de divulgation des traditions de common law et de droit civil, ainsi qu’au besoin de mettre en place un système de communication d’informations propre à la CPI. [569] Bien qu’une analyse complète des pratiques de communication mises en place à ce jour par la Cour sorte du cadre du présent rapport, nous faisons remarquer que ces pratiques risquent d’avoir des incidences sur toute une gamme de questions essentielles, notamment la protection des témoins, la participation des victimes, l’efficacité des procédures et, point tout aussi important, les droits des accusés.

En fait, lors de la mise en place par la Cour des pratiques de communication d’informations, des difficultés sont apparues quant à l’équilibre à établir entre, d’une part, le droit d’un accusé à connaître le dossier constitué à son encontre et, d’autre part, la protection qu’il faut garantir aux victimes, aux témoins et autres personnes. Le Statut de la Cour et le Règlement de procédure et de preuve encadrent tant le moment que la manière de communiquer les informations. D’une importance capitale, la règle 81(4) du Règlement les grandes lignes les critères pour les expurgations habilite la Chambre saisie de l’affaire à prendre, d’office ou à la demande de l’Accusation, de la Défense ou de tout État, les « mesures nécessaires » pour « assurer la sécurité des témoins, des victimes et des membres de leur famille conformément à l’article 68, notamment en autorisant la non-divulgation de l’identité de ces personnes avant le début du procès ».

Pendant les procédures préliminaires, la Chambre préliminaire I a invoqué la Règle 81(4) pour autoriser des expurgations et l’utilisation de résumés d’éléments de preuve sans divulguer l’identité des témoins à la Défense, avec certaines limites. [570] Une décision récente de la Chambre d’appel a autorisé des expurgations pour la protection des « tiers innocents »—à savoir « les personnes autres que les ‘victimes, témoins ou sources actuels ou potentiels de l’Accusation, ou les membres de leurs familles’ »—ainsi que des membres du personnel du BdP et de la DAVT. [571] Bien que la question soit en appel au moment de la rédaction du présent rapport, la Chambre de première instance I a indiqué que l’identité des témoins pouvait, dans des cas exceptionnels, ne pas être divulguée pendant la durée du procès lorsque des requêtes tardives émanant de la Défense aux fins de leur communication rendraient impossible la mise en place de mesures de protection suffisantes. [572] Par ailleurs, les Chambres ont autorisé des prolongements de délais pour la communication (et autorisé des expurgations temporaires dans l’intervalle) et ont dès lors reporté le début des procédures afin de faire en sorte que des mesures de protection adéquates soient prises avant que l’identité des témoins ne soit révélée à la Défense. [573]

Enfin, aux termes du Statut de Rome, l’intimidation et la subordination de témoins sont constitutives d’atteintes à l’administration de la justice qui relèvent de la compétence de la Cour. [574]

C. Mesures requises pour renforcer les programmes de protection et d’appui

Des progrès considérables ont été opérés par les organes de la Cour pour remplir la fonction qui leur incombe d’assurer la protection et le bien-être des témoins et des victimes. Mais étant donné l’ampleur de la tâche, il n’est pas surprenant que des défis demeurent. Comme nous l’expliquons ci-après, il s’agit notamment : de veiller à ce que les victimes et les intermédiaires soient inclus comme il convient dans les programmes de protection et d’appui de la Cour ; de préserver l’indépendance des programmes de protection et d’appui de la Cour administrés par la DAVT ; de mettre au point des approches de terrain flexibles venant compléter les programmes de protection existants ; d’intensifier la prise en charge psychologique des témoins et des victimes ; et de faire en sorte que les États parties fournissent les ressources suffisantes pour la protection, entre autres en augmentant le nombre d’effectifs basés sur le terrain.

1. Accroître l’appui et la protection des victimes et des intermédiaires

Bien que le Statut de Rome fasse référence à l’obligation de la DAVT de protéger « les témoins, les victimes qui comparaissent devant la Cour et les autres personnes auxquelles les dépositions de ces témoins peuvent faire courir un risque », la protection des victimes a fait l’objet de controverses. Jusqu’à il y a peu, la position du Greffe était que l’expression « victimes qui comparaissent devant la Cour » limitait la DAVT à assurer uniquement la protection des « victimes participant à la procédure et dont le statut est, par conséquent, reconnu par une Chambre ». [575] Suite à une récente décision de la Chambre de première instance I interprétant le mandat de la DAVT comme s’étendant aux personnes ayant demandé à participer aux procédures en tant que victimes au même titre que les participants, [576] la DAVT a commencé à élaborer de nouveaux plans de protection des victimes à un stade plus précoce de leur interaction avec la Cour. [577]

Le fait d’assurer une protection et un appui adéquats aux victimes n’est pas seulement requis par le Statut de Rome mais s’avère également indispensable pour faire de la participation des victimes à la Cour une réalité. [578] Les recherches effectuées par Human Rights Watch dans les pays dont la situation est examinée par la CPI révèlent que des menaces réelles ont été proférées à l’encontre de victimes participant aux procédures et des intermédiaires qui facilitent leur interaction avec la Cour. [579] Les risques auxquels s’exposent les témoins qui comparaissent devant d’autres tribunaux internationaux mettent également en lumière l’enjeu que représente une interaction avec ces tribunaux. Les acteurs de la Cour doivent se montrer vigilants et limiter les risques associés à la participation des victimes et, lorsque celles-ci sont confrontées à de graves menaces dues à leur interaction avec la Cour, elles devraient avoir droit à une protection fournie par celle-ci.

Toutefois, compte tenu de ses effectifs limités, la DAVT n’est pas actuellement en mesure de mettre en œuvre des plans élargissant la protection aux personnes ayant demandé à participer aux procédures en tant que victimes ni d’améliorer les programmes existants de protection et d’appui aux victimes. Des ressources devraient être affectées à l’amélioration des programmes d’appui et de protection des victimes. Par ailleurs, nous notons que la Chambre de première instance I a signalé que cette obligation envers les personnes qui ont demandé à participer aux procédures en tant que victimes devait être remplie lorsqu’« une protection peut réalistement être accordée par la Cour pendant le processus de demande ». [580] Avec suffisamment de personnel, la DAVT pourrait prendre certaines dispositions réalistes visant à étendre les mesures de protection aux personnes ayant demandé à participer aux procédures en tant que victimes. Elle pourrait notamment évaluer les risques pour les victimes ou groupes de victimes, fournir aux victimes les coordonnées de membres de son personnel qui peuvent aider à évaluer toute menace particulière et multiplier les contacts réguliers entre son personnel et les intermédiaires afin de sensibiliser davantage ceux-ci aux précautions qu’il conviendrait de prendre pour prévenir les risques.

Enfin, nous constatons qu’une réflexion et un travail plus poussés sont nécessaires pour veiller à ce que les intermédiaires—entre autres les représentants d’organisations non gouvernementales locales—dont la Cour dépend directement pour son travail et qui peuvent donc s’exposer à des risques, bénéficient également d’un certain degré de protection de la Cour. Nous pouvons comprendre que la CPI n’a pas les moyens de protéger les défenseurs des droits humains dans les pays dont elle examine la situation mais lorsque la vie d’intermédiaires est mise en danger à cause de leur implication directe dans les travaux de la CPI, le Greffe devrait faire preuve de flexibilité et évaluer leur situation au cas par cas afin de déterminer si des mesures de protection doivent être adoptées par la Cour. Des mesures innovatrices et moins dispendieuses, similaires à celles proposées plus haut pour les personnes qui ont demandé à participer aux procédures en tant que victimes, pourraient aussi s’appliquer aux intermédiaires.

2. Préserver l’indépendance et la neutralité du programme de protection

Invoquant un désaccord avec la DAVT à propos des critères à utiliser pour procéder aux évaluations des risques, le BdP a récemment cherché à imposer l’inclusion de témoins dans le Programme de protection de la CPI géré par le Greffe.

Comme il est indiqué plus haut, pour qu’un témoin soit admis au PPCPI, la DAVT a requis « une forte probabilité que le témoin subira un préjudice ou sera tué si des mesures ne sont pas prises ». [581] Le BdP, par contre, a émis l’opinion que le critère de la Cour en matière de protection « devrait être l’élimination de tout risque prévisible ». [582] Il a insisté sur le fait qu’il fallait autoriser une « évaluation indépendante des risques affectant ses témoins et de la protection dont ils avaient besoin », réduisant le rôle de la DAVT à un rôle de mise en œuvre. [583] Lorsque la DAVT a rejeté des renvois vers le PPCPI faits par le Bureau du Procureur, ce dernier a demandé aux Chambres d’enjoindre la DAVT de protéger certains témoins [584] et, dans l’affaire Katanga et Ngudjolo, il a même réinstallé au moins cinq témoins par des moyens qui sortaient totalement du cadre des programmes de protection établis par la Cour et qu’il a qualifiés de « réinstallations préventives ». [585]

Ce désaccord entre le BdP et la DAVT a abouti devant la Chambre de première instance I dans l’affaire Lubanga et devant la Chambre préliminaire I dans l’affaire Katanga et Ngudjolo. Avec quelques différences substantielles, les décisions des Chambres ont en grande partie rejeté les arguments du Procureur.

Dans l’affaire Lubanga, la Chambre de première instance I a estimé que l’approche proposée par le Procureur consistant à éliminer tous les risques équivalait à présumer que « tout témoin vivant dans les régions concernées de la République démocratique du Congo et n’étant pas inclus dans le programme de protection risquait de subir un préjudice », alors que la détermination des risques devrait « tenir compte des faits plutôt que … de reposer sur un automatisme ou des méthodes prédéfinies ». Bien qu’elle ait averti que la DAVT devait appliquer ses critères d’une « manière suffisamment flexible et calculée pour garantir une protection appropriée », elle a établi que la DAVT « abordait et s’acquittait de ses tâches importantes avec compétence et soin » et que « son approche globale … avait été la bonne. » [586]

Par contre, la Chambre préliminaire I a mis en doute le fait que la DAVT avait réellement appliqué de manière cohérente les critères d’admission au PPCPI et lui a ainsi ordonné de protéger un témoin à qui la Division avait précédemment refusé l’admission au PPCPI. [587] Néanmoins, elle a clairement affirmé que le Statut de la Cour et le Règlement du Greffe créent un seul et unique PPCPI devant être géré par le Greffier, lequel « a la compétence de décider quels témoins sont acceptés dans le cadre du programme et de mettre en œuvre les mesures de protection accordées à ces témoins ». [588] L’article 68(1) n’octroie à aucun organe de la Cour « le pouvoir de prendre toutes les mesures de protection que l’organe concerné pourrait juger nécessaires pour protéger un témoin donné », mais il impose plutôt « à chaque organe de la Cour l’obligation de prêter une attention particulière aux besoins des témoins dans l’exercice de ses fonctions et de coopérer, s’il y a lieu, avec les organes de la Cour qui sont compétents pour adopter des mesures de protection spécifiques telles que la réinstallation des témoins ». [589] En procédant à des réinstallations préventives, le Procureur , aux yeux de la Chambre préliminaire, « ne sort pas seulement du cadre du mandat qui lui est conféré en vertu du Statut et du Règlement de procédure et de preuve mais il abuse de son mandat en vue de transférer de facto du Greffe à l’Accusation le pouvoir de décider de la réinstallation d’un témoin déterminé ». [590] La Chambre préliminaire a décidé que « l’Accusation devra immédiatement mettre un terme à la pratique de réinstallation préventive de témoins ». [591]

Human Rights Watch se réjouit des efforts des Chambres pour assurer de façon prétorienne la coordination nécessaire entre les organes de la Cour dans le domaine de la protection des témoins. Étant donné que les critères de la DAVT relatifs à l’admission au PPCPI n’ont pas été rendus publics dans leur intégralité, nous ne sommes pas en mesure d’exprimer un avis sur la pertinence des critères ni de dire s’ils ont été appliqués de façon cohérente par la DAVT lors de ses évaluations des besoins de protection. Nous encourageons la DAVT à rendre publics ses critères généraux et nous serions heureux d’avoir l’opportunité de commenter lesdits critères à la lumière de notre expérience de terrain dans les pays dont la situation est examinée par la Cour.

Human Rights Watch estime indispensable que la responsabilité de l’évaluation des mesures de protection nécessaires et de la mise en œuvre de ces mesures continue d’incomber à la DAVT. Comme le BdP l’a reconnu dans ses écritures dans l’affaire Lubanga, il est clair que les rédacteurs du Statut de Rome ont soigneusement confié la responsabilité de la protection au Greffe en sa qualité d’organe neutre. [592] Comme l’a affirmé la Chambre préliminaire I, cette neutralité garantit un traitement égal à tous les témoins, qu’ils soient appelés par l’Accusation ou par la Défense, et évite dès lors de compromettre leur crédibilité. [593] Lorsqu’une assistance matérielle en lien avec une réinstallation ou d’autres mesures de protection est fournie à un témoin, il est particulièrement important que cette aide ne soit pas perçue par la suite comme un signe de parti pris. Ceci ne peut être garanti que si cette aide—ainsi que la détermination de qui a droit à cette aide—est contrôlée par un organe neutre.

Dans l’affaire Katanga et Ngudjolo, à titre de mesure corrective suite aux « réinstallations préventives » décidées par le Procureur, la Chambre préliminaire a au départ exclu l’utilisation de déclarations, de notes et de transcriptions d’interrogatoires de deux des trois témoins qui avaient été réinstallés par l’Accusation. [594] La Chambre préliminaire a vraisemblablement estimé que parce qu’aucune mesure de protection autre que celles fournies par le Procureur n’était disponible pour les deux témoins, leurs déclarations expurgées ne pouvaient être communiquées à la Défense dans les délais établis pour la divulgation. [595] Le Procureur a alors retiré le chef d’accusation d’esclavage sexuel qui apparaissait dans les mandats d’arrêt contre Katanga et Ngudjolo, apparemment incapable d’étayer ladite charge sans ces témoins. [596] Par la suite, le Greffe a accepté d’admettre les deux témoins dans le PPCPI et, au moment de la rédaction du présent rapport, on s’attendait à ce que le Procureur rétablisse le chef d’accusation d’esclavage sexuel et y ajoute ceux de viol et d’outrage à la dignité personnelle. [597] Il est important de noter que la décision du Greffe d’inclure les deux témoins dans le PPCPI semble avoir découlé non pas d’un réexamen de l’évaluation originale des risques mais plutôt de nouvelles préoccupations en matière de sécurité suscitées suite aux « réinstallations préventives » du Procureur. [598]

L’impossibilité pour le Procureur de maintenir le chef d’accusation de crimes de violence sexuelle dans l’affaire Katanga et Ngudjolo aurait mis en déroute les efforts déployés pour garantir que les crimes poursuivis devant la Cour soient représentatifs de ceux perpétrés dans la situation concernée : des violences sexuelles généralisées ont été perpétrées pendant le conflit dans le district d’Ituri, au Congo. Cela aurait également infligé un revers aux longs efforts menés pour persuader le Procureur de l’importance de viser de façon spécifique les crimes de genre dans les procès. [599] La décision initiale de la Chambre préliminaire d’exclure les éléments de preuve provenant des témoins illégalement réinstallés par le Procureur met en évidence les risques que prend la Cour si un programme de protection neutre et indépendant n’est pas pleinement appuyé et appliqué par l’ensemble de l’institution.

À cet égard, Human Rights Watch s’inquiète du fait que la décision de la Chambre de première instance I dans l’affaire Lubanga semble avoir laissé la voie libre à l’Accusation pour prendre des mesures de protection en faveur de témoins après le rejet d’une demande par la DAVT. Malgré l’opinion dissidente du Juge Blattman, la Chambre préliminaire « a souligné que si la [DAVT] évalue correctement et rejette les renvois vers le programme de protection, c’est à la partie qui renvoie qu’il incombe par la suite de décider d’apporter toute autre solution qu’elle juge appropriée pour assurer une protection ». [600] Toutefois, pour toutes les raisons susmentionnées, nous recommandons vivement à la Chambre d’éviter d’encourager le BdP à mettre en œuvre des mesures de protection indépendantes de celles offertes par la DAVT. Comme il est expliqué ci-après, il est néanmoins capital que la DAVT élabore des mesures de protection supplémentaires en dehors du PPCPI, qui doteront la Cour de la flexibilité nécessaire pour répondre aux besoins tout à fait réels de protection des victimes, des témoins et autres personnes interagissant avec la Cour.

Nous jugeons également utiles les décisions des Chambres dans le sens où elles rappellent aux parties que dans des cas exceptionnels, la décision du Greffier de rejeter une demande de mesures de protection peut faire l’objet d’une révision judiciaire. [601] Nous estimons que cela contribuera à garantir la cohérence dans la pratique de la DAVT et que ceci est en adéquation avec la responsabilité que partagent les Chambres, en tant qu’organe de la Cour, d’assurer le bien-être et la sécurité des témoins.

3. Le besoin de flexibilit é dans les mesures de protection pour faire face à l’envergure du mandat de protection

Le désaccord entre la DAVT et le BdP concernant les critères de participation au PPCPI met en lumière une question plus profonde qui est de savoir si le PPCPI, à lui seul, suffit pour répondre aux besoins de protection de la Cour.

Il y a de bonnes raisons pour que l’admission au PPCPI reste exceptionnelle et que la barre fixée par la DAVT pour être admis au PPCPI soit placée très haut. La réinstallation a des effets extrêmement perturbateurs sur la personne concernée et sa famille. Effectivement, à la connaissance de Human Rights Watch, c’est pour cette raison que certains témoins ont refusé de participer au PPCPI. Ce programme est également coûteux en termes de ressources pour la Cour.

Mais le non-soutien de la Cour aux personnes qui ne sont pas admises au PPCPI ne peut en aucun cas signifier l’absence de toute mesure de protection sur le terrain, en particulier lorsque ces mesures peuvent s’avérer urgentes mais temporaires. Dans sa récente décision—analysée à l’instant ci-dessus—relative aux « réinstallations préventives » décidées par l’Accusation dans l’affaire Katanga et Ngudjolo, la Chambre préliminaire I semble avoir identifié une lacune dans le système de protection de la Cour pour les personnes en attente de l’évaluation d’un renvoi vers la DAVT en vue d’une admission au PPCPI. La Chambre a vivement recommandé que la DAVT élabore des « mesures provisoires » pouvant être prises en faveur d’un témoin ou d’un témoin potentiel « exposé à une menace sérieuse de préjudice imminent liée à sa coopération avec la Cour » mais ceci avant une évaluation complète de la demande d’admission du témoin au PPCPI introduite par l’Accusation ou la Défense. [602] Selon la Chambre préliminaire I, « à moins que les allégations de l’Accusation [de menace sérieuse de préjudice imminent] soient, à première vue, totalement infondées, […] dans ces types de situations exceptionnelles, le besoin de mesures provisoires immédiates de protection prévaut sur le besoin d’une réévaluation circonstanciée, par le Greffier, de la déclaration de l’Accusation portant sur l’existence d’une menace sérieuse de préjudice imminent pour un témoin ou un témoin potentiel ». [603]

Bien qu’à la connaissance de Human Rights Watch, la réinstallation provisoire soit une mesure qui ait été prise par la DAVT en certaines occasions [604] et qui a de toute évidence été prise par le BdP en dehors du cadre des programmes de la DAVT, nous appuyons la recommandation formulée par la Chambre préliminaire en faveur d’une régularisation de ce système. L’adoption officielle de ces mesures provisoires assurerait le contrôle de la DAVT sur les mesures de protection, résoudrait les conflits entre la DAVT et le BdP (qui, nous croyons savoir, sont apparus dans le passé) à propos de l’organe chargé de supporter les coûts des mesures provisoires [605] et étendrait la protection qui peut exister dans le cadre du Système de Réponse Initiale aux personnes se trouvant à l’extérieur du périmètre géographique de ce système.

Certes, un tel système répondrait aux besoins de protection provisoire dans l’attente du résultat d’un renvoi au PPCPI mais à nos yeux, il faut œuvrer davantage pour adapter les programmes de protection de la Cour à la diversité des besoins de protection existants. La DAVT a récemment fait remarquer que le refus d’inclure une personne dans le PPCPI ne laissait pas cette personne sans protection mais reflétait plutôt son évaluation selon laquelle « la personne est suffisamment protégée sans l’intervention du PPCPI. » [606] Nous estimons toutefois qu’il y a probablement des victimes, des personnes ayant demandé à participer à la procédure en tant que victimes, des témoins et des intermédiaires qui ne sont pas exposés à des menaces méritant une protection au sein du PPCPI ou qui sortent du cadre géographique du SRI mais qui risquent néanmoins d’être exposés à des menaces qui, si elles ne sont pas prises en compte, les mettraient personnellement en danger et empêcheraient leur interaction avec la Cour. Pour faire face à ces menaces, des mesures de protection temporaires pourraient être mises en place, par exemple le paiement d’un billet de bus pour que la personne aille loger chez des parents pendant quelques jours, un changement de numéro de téléphone ou simplement un point de contact au sein de la DAVT pour discuter et évaluer la crédibilité des menaces.

Human Rights Watch recommande à la DAVT d’élaborer un éventail de mesures de protection de ce type à appliquer avec flexibilité. A l’instar du PPCPI, ces mesures de moindre envergure pourraient continuer à être demandées par l’Accusation, la Défense ou les représentants légaux au moyen d’un renvoi, la décision finale étant prise par le Greffier. Compte tenu de la portée limitée des mesures, les décisions du Greffier pourraient, selon toute vraisemblance, être prises dans un bref délai.

4. Améliorer la prise en charge psychologique des victimes et des témoins

La DAVT a mis au point d’impressionnants programmes de soutien, notamment une assistance complète visant à assurer le bien-être des participants au PPCPI. Néanmoins, à mesure que le nombre de dossiers traités par la Cour continuera de se multiplier, la capacité de la DAVT à répondre aux besoins légitimes de prise en charge d’un nombre croissant de témoins et de victimes sera mise à l’épreuve. En effet, aucun service de prise en charge n’a encore été mis à la disposition des victimes, [607] probablement beaucoup plus nombreuses que les seuls témoins, et les recherches effectuées par Human Rights Watch sur le terrain semblent indiquer que dans le cadre des services d’assistance fournis aux participants du PPCPI, les services psychologiques sont très limités. [608]

Human Rights Watch reconnaît que la DAVT est soumises à de sérieuses contraintes, surtout en ce qui concerne l’apport d’une assistance psychologique. Elle dispose d’un personnel réduit à La Haye pour élaborer des programmes, de peu d’effectifs sur le terrain pour mettre en œuvre les mesures, et opère dans des pays où les services de prise en charge psychologique sont limités. Par ailleurs, nos recherches révèlent que les rares effectifs de la DAVT présents sur le terrain et compétents en la matière peuvent être affectés à des tâches telles que le soutien aux participants du PPCPI dans leur vie quotidienne plutôt que d’être utilisés pour leur expertise en psychologie.

Pourtant, au sein des communautés affectées, les besoins psychologiques sont réels et pressants. Un membre du personnel d’une ONG opérant dans un pays dont la situation est examinée par la CPI et où les services de santé mentale et la sensibilisation à ce problème sont limités, a confié aux chercheurs de Human Rights Watch que certaines victimes souffrant par exemple de cauchemars et de pensées récurrentes supposent qu’elles perdent la raison alors même qu’elles manifestent les symptômes courants du syndrome de stress post-traumatique. [609]

L’amélioration des programmes de prise en charge psychologique de la Cour est une occasion capitale de répondre à ces besoins, de remplir les obligations qui incombent à la CPI aux termes de l’article 68(1) et, en travaillant par le biais de partenaires locaux, d’accroître la capacité à long terme des services psychologiques dans les pays dont la situation est examinée par la Cour. Nous recommandons à l’Assemblée des États parties d’approuver une augmentation du personnel d’appui au sein de la DAVT, entre autres des personnes qui se consacrent à la prise en charge des victimes. D’autres ressources institutionnelles pourraient également être mobilisées à plus long terme au service du mandat d’assistance de la Cour. Les projets financés par le Fonds au profit des victimes, par exemple, pourraient contribuer à développer les capacités locales et à attirer d’autres agences afin de procurer des services psychologiques dans des zones où ces services sont rares.

5. Garantir des ressources suffisantes pour les programmes d’appui et de protection

Comme l’établit clairement l’analyse qui précède, un programme efficace de protection et d’appui aux témoins et aux victimes exige d’importants investissements en personnel et autres ressources. Eu égard à l’importance cruciale de la protection et du soutien pour garantir la disponibilité des témoins et multiplier les chances de participation des victimes, l’Assemblée des États parties devrait veiller à ce que des ressources suffisantes soient prévues dans le budget de la Cour. Une attention particulière devrait être accordée à l’augmentation des effectifs au sein de la DAVT afin de répondre aux besoins de protection et d’assistance des victimes.

Par ailleurs, Human Rights Watch n’a cessé de souligner l’importance d’une présence accrue du personnel de protection basé sur le terrain dans le cadre d’une stratégie plus large d’ « engagement sur le terrain » de l’ensemble de la CPI (voir généralement plus haut, p artie IV) . Le personnel de la DAVT sur le terrain peut être une importante source d’informations pour les témoins et les victimes, notamment en expliquant aux personnes quelle protection est mise à leur disposition par la Cour ainsi que les limites de cette protection, afin de veiller à ce que toute participation aux enquêtes et aux procédures de la Cour soit acceptée en connaissance de cause. De plus, le personnel de terrain devrait jouer un rôle essentiel dans la mise au point d’une approche plus flexible et plus opportune de la protection. Human Rights Watch recommande à la DAVT de continuer à s’efforcer activement de déployer des effectifs dans les pays dont la situation est examinée par la CPI et à l’Assemblée des États parties de financer ces postes en conséquence.

VII. Le rôle des victimes dans les procédures de la CPI

A. Présentation générale

À la Cour pénale internationale, les victimes ont l’occasion d’exposer leurs intérêts dans les procédures en plus de témoigner pour les parties. Selon le Statut de Rome, les victimes qui remplissent les critères relatifs à la participation peuvent présenter leurs « vues et préoccupations » lors des procédures, pourvu que leur participation ne soit pas contraire aux droits des accusés. [610] Le régime de participation est proche mais distinct de la procédure de réparations en faveur des victimes (analysée en détail dans la partie VII.E). Cela montre bien que la participation des victimes aux procédures menées pour traduire en justice les auteurs de crimes est en elle-même très importante et ne sert pas uniquement à permettre aux victimes de réclamer des réparations.

L’implication des victimes en tant que participants constitue un changement positif par rapport aux Tribunaux pénaux internationaux pour l’ex-Yougoslavie et le Rwanda, où la victime est confinée dans un rôle de témoin. En octroyant aux victimes un rôle plus proactif dans les procédures, la CPI a la possibilité de faire le « lien » entre les procédures à La Haye et les membres des communautés affectées sur le terrain et de rendre ainsi les procédures de la Cour plus pertinentes à leurs yeux. La reconnaissance officielle des victimes en tant que participants peut entretenir leur volonté de s’investir dans les procédures de la CPI, à condition que le rôle qui leur est attribué soit significatif.

Cela ne signifie pas pour autant que faire participer des victimes aux procédures est une tâche aisée. La disposition du Statut de Rome autorisant la participation des victimes reflète l’influence des systèmes pénaux de tradition civiliste, qui permettent généralement aux victimes de jouer un rôle actif et central dans les poursuites. Néanmoins, la structure juridique de la CPI est un hybride des systèmes de justice pénale basés sur la common law d’une part, et sur le système civiliste d’autre part, ce qui signifie que le rôle des victimes et les droits qui leur sont accordés dans les procédures de la CPI sont plus modestes. Effectivement, contrairement à ce qui se passe dans de nombreuses juridictions de tradition civiliste, les victimes ne sont pas parties aux procédures de la Cour. [611] De plus, la nature hybride de la structure juridique de la CPI fait qu’il n’existe aucun précédent en ce qui concerne la manière dont cette participation peut et devrait avoir lieu. Il existe un certain nombre d’ambigüités dans le texte des instruments juridiques de la Cour, ce qui signifie que bon nombre des principes fondamentaux—notamment qui a le droit de participer ainsi que les modalités pour le faire—ont dû être instaurés par les Chambres en partant de zéro. La jurisprudence de la Cour qui en résulte est complexe et controversée, en particulier au sein de l’Accusation et de la Défense.

En plus de ces défis juridiques importants, la Cour est confrontée à des difficultés pratiques dans la mise en œuvre de la participation des victimes. Pour veiller à ce que l’objectif du régime de participation des victimes—à savoir donner aux victimes la possibilité de s’exprimer dans le cadre des procédures pénales—soit réellement atteint, le système doit, dans la pratique, être ouvert à tous. Cela présente des défis dans la gestion de la participation car, comme prévu par les rédacteurs du Statut de Rome, la nature des crimes relevant de la compétence de la CPI implique qu’il pourrait y avoir des centaines, voire des milliers de victimes dans une affaire déterminée (cette situation ne s’est toutefois pas encore présentée). Par ailleurs, compte tenu du nombre potentiellement élevé de victimes, la Cour doit gérer la tension entre le fait de leur assurer une participation significative et l’obligation de protéger le droit de l’accusé à un procès équitable et rapide.

Afin de faciliter son accès à la Cour et à ses procédures, une victime peut choisir d’avoir un représentant légal. [612] Bien qu’une représentation individuelle soit possible, afin d’assurer l’efficacité des procédures, la Cour peut demander aux victimes ou à un groupe particulier de victimes de « choisir un ou plusieurs représentants légaux communs ». [613] Dans le cas des victimes qui ont présenté une demande pour participer à la procédure, la Cour peut leur adresser cette requête lorsqu’elle statue sur leur demande. [614] Si les victimes ne sont pas en mesure de choisir un représentant, la Cour peut demander au Greffe de le faire [615] ou peut (avec l’aide du Greffe) en désigner un elle-même lorsque cela est dans « l’intérêt de la justice ». [616] Tant la Cour que le Greffe sont tenus de prendre des mesures afin d’éviter les conflits d’intérêt entre les victimes. [617] Une victime ou un groupe de victimes qui n’a pas les moyens de rémunérer un représentant légal commun « peut bénéficier d’une aide financière du Greffe ». [618]

La structure institutionnelle de la CPI reflète son engagement à faciliter l’exercice des droits des victimes dans les procédures. Le Greffe est chargé de traduire dans la pratique cette fonction cruciale. Deux bureaux principaux ont été mis en place pour appuyer la mise en œuvre des droits des victimes : la Section de la participation des victimes et des réparations (SPVR) et le Bureau du Conseil public pour les victimes (BCPV). [619] La SPVR joue un rôle central en s’acquittant de l’obligation qui incombe au Greffe de « jeter un pont » entre les victimes et la Cour en gérant le processus de demande de participation des victimes aux procédures. Elle aide également les victimes à organiser leur représentation légale devant la Cour, [620] notamment en leur communiquant la liste des conseils afin qu’elles puissent faire un choix. [621] Par ailleurs, la SPVR est responsable de s’acquitter de l’obligation du Greffe de faciliter la participation des victimes, par exemple en informant les victimes qui participent à la procédure des décisions de la Cour susceptibles d’affecter leurs intérêts et en prenant des mesures sexo-spécifiques pour faciliter la participation des victimes de violences sexuelles à toutes les phases de la procédure. [622]

Le Bureau du conseil public pour les victimes est un bureau indépendant qui relève du Greffe uniquement sur le plan administratif. [623] Sa tâche principale consiste à fournir aide et assistance aux victimes et à leurs représentants légaux, notamment en effectuant des recherches et en donnant des avis sur des questions juridiques ainsi qu’en comparaissant devant la Cour dans le cadre de problèmes spécifiques. [624] Cette aide peut s’étendre aux personnes non représentées qui demandent à participer en tant que victimes. [625] De plus, la Cour peut, en certaines circonstances, désigner un membre du BCPV pour agir en tant que représentant légal pour une ou plusieurs victimes. [626] Les rôles respectifs de la SPVR et du BCPV dans le régime de participation des victimes sont décrits plus en détail ci-après.

La présente section donne une vue d’ensemble du système complexe de participation des victimes actuellement en vigueur à la CPI. Nous décrivons également les possibilités pour les victimes, selon le Statut de Rome, de présenter des observations ad hoc dans le cadre des procédures même si elles ne se sont pas vu reconnaître la qualité de « victimes participant à la procédure ».

Par ailleurs, Human Rights Watch a quelques préoccupations en ce qui concerne la mise en œuvre effective des droits des victimes dans la pratique. Par exemple, en République démocratique du Congo, en Ouganda et au Tchad, à cause d’une stratégie de sensibilisation inadaptée, bon nombre de victimes ignorent qu’elles ont la possibilité de participer et parmi celles qui sont au courant de la participation des victimes, beaucoup sont mal informées à propos de son fonctionnement pratique. De surcroît, les intermédiaires (tels que les représentants d’organisations non gouvernementales locales) utilisés par la Cour pour transmettre les informations aux victimes sur le processus de demande ont besoin d’une assistance plus importante de la Cour—tant sur le plan financier que sur celui de la formation—pour rendre réellement opérationnel le régime complexe de participation au sein des communautés affectées. Ces préoccupations et les recommandations que nous formulons pour répondre à certaines d’entre elles sont exposées plus en détail ci-après.

B. Le régime juridique de participation des victimes

Pour participer à la procédure, une personne doit tout d’abord remplir les conditions requises pour être considérée comme « victime ». Plus précisément, la personne doit démontrer : 1) qu’elle est une personne physique ou représente d’une organisation satisfaisant aux conditions ; 2) qu’elle a subi un préjudice ; 3) que le crime à la base du préjudice relève de la compétence de la Cour ; et 4) que le préjudice a été subi du fait de la commission de ce crime. [627]

Selon la Chambre, le préjudice sera considéré comme « résultant de » l’incident présumé lorsque les circonstances de temps et de lieu dudit préjudice et la survenance de l’incident semblent coïncider, ou lorsqu’elles sont au moins compatibles ou ne laissent pas clairement apparaître d’incohérences. [628] Un seul préjudice suffit pour pouvoir obtenir le statut de victime et les preuves indirectes peuvent être acceptables. [629] La Cour n’évaluera pas la crédibilité du préjudice évoqué—en d’autres termes si le demandeur dit la vérité—mais vérifiera plutôt si le récit des événements fait par la victime concorde avec les informations consignées dans les rapports publics et officiels (en phase de situation) [630] ou avec les charges présumées (au stade de l’affaire). [631] La commission des crimes qui relèvent de la compétence de la CPI peut effectivement entrainer des centaines, voire des milliers de victimes ; évaluer de manière définitive la crédibilité ne fût-ce que d’une fraction des demandes de participation aux procédures pourrait rendre tout le processus irréalisable. De plus, la façon dont les juges enquêteraient sur la véracité des faits concernés n’est pas claire non plus.

Une fois qu’un demandeur remplit les conditions nécessaires pour que lui soit reconnu le statut de victime aux termes de la règle 85, la Cour doit alors évaluer si ses intérêts personnels sont affectés et, dans l’affirmative, si sa participation est appropriée. [632] Ces critères sont évalués différemment au stade de la situation ou de l’affaire. Nous présentons ci-après un bref résumé du régime de participation des victimes dans ces deux phases. À cet égard, nous constatons qu’un certain nombre d’éléments d’interprétation permettant d’établir les conditions de participation des victimes font l’objet d’appels. Le résultat de ces appels risque d’avoir des implications importantes pour le fonctionnement du régime tant dans la phase de situation qu’au stade de l’affaire. Nous revenons ci-après sur certaines de ces implications. En fonction des décisions prises sur ces questions, ces appels peuvent avoir comme impact de limiter la participation lors de la phase de situation et de l’accroître au stade de l’affaire, contrairement à la tendance établie à ce jour par les Chambres préliminaires. Au moment où sont écrites ces lignes, la Chambre d’appel n’a encore rendu aucune décision.

1. La phase de situation

L’article 68(3) du Statut de Rome confère à la Cour le pouvoir de déterminer à quel stade de la procédure et de quelle manière les victimes sont autorisées à participer afin d’exposer leurs « vues et préoccupations » en lien avec leurs intérêts personnels. [633] La Cour a invoqué ce pouvoir pour autoriser des victimes à participer à la phase de situation des procédures de la CPI (« victimes en phase de situation »). La phase de « situation », en ce qui concerne la participation des victimes, semble s’appliquer à la période qui suit le moment où le Procureur a ouvert une enquête et a dès lors procédé à une évaluation initiale concluant que les crimes présumés sont du ressort de la CPI (étant donné que pour être reconnu victime aux termes de la règle 85, le préjudice subi doit relever de la compétence de la Cour). [634] Pour l’instant, on compte 155 victimes autorisées à participer en phase de situation : 135 dans la situation en RDC, 9 dans la situation en Ouganda et 11 dans la situation au Darfour. [635]

a. Remplir les critères relatifs au préjudice et aux intérêts personnels

Pour être considéré comme victime lors de la phase de situation, la Chambre préliminaire doit avoir des « motifs de croire » que le demandeur a subi un préjudice du fait d’un crime relevant de la compétence de la CPI, commis dans les limites temporelles et géographiques de la situation considérée. [636] Pour réaliser cette évaluation, la Cour (de sa propre initiative) aura recours à des rapports officiels, tels que des rapports des Nations unies qui décrivent les incidents au cours desquels des crimes relevant de la compétence de la CPI pourraient avoir été perpétrés. [637] Les juges chercheront à établir si la description du préjudice mentionné dans la demande concorde généralement avec la chronologie de la victimisation dans un endroit et à un moment déterminés, telle qu’elle apparaît dans ces rapports internationaux indépendants.

Aucun des instruments juridiques de la CPI ne fournit une définition du terme « intérêts personnels ». À ce titre, le sens de cette expression a été esquissé par la Cour dans sa jurisprudence. Selon la Chambre, les intérêts personnels d’une victime sont « touchés » de manière générale au stade de l’enquête puisque la participation des victimes « permet de clarifier les faits, de sanctionner les responsables des crimes commis et de solliciter la réparation des préjudices subis ». [638] En substance, pour les personnes qui remplissent les critères relatifs au statut de victime, il semble y avoir présomption que leurs intérêts personnels sont concernés lors de la phase de situation.

De cette façon, une victime se voit octroyer un « statut procédural de victime », en d’autres termes, elle est acceptée en tant que victime participant de façon générale à la phase de situation. La Chambre préliminaire n’évalue pas ses intérêts personnels en dehors de cette évaluation initiale. Ceci ne veut toutefois pas dire qu’une personne qui a obtenu le « statut procédural de victime » peut automatiquement présenter ses « vues et préoccupations ». C’est à la Cour qu’il incombe d’examiner si sa participation est appropriée et, dans l’affirmative, de définir les modalités précises de manière à ne pas léser le droit de l’accusé à un procès équitable. La Cour a nommé des conseils ad hoc pour représenter et préserver les intérêts de la Défense par rapport à des questions particulières qui peuvent surgir lors de la phase de situation. [639]

b. Ex emples de modalités de participation

En ce qui concerne les modalités, la Chambre préliminaire a exposé plusieurs exemples précis de procédures dans la situation où des victimes pourraient participer. Tout en n’étant pas exhaustifs, ces exemples visent à faciliter la prévisibilité des procédures et en définitive, à acquérir plus de certitude quant à la participation effective des victimes. [640] Pour les victimes en phase de situation, la possibilité la plus grande de participer aux procédures est liée à la décision du Procureur de ne pas ouvrir d’enquête ou de ne pas engager de poursuites en vertu de l’article 53 du Statut de Rome.

La décision du Procureur prise en vertu dudit article peut être examinée par la Chambre préliminaire soit à la demande de l'État partie qui a déféré la situation, soit à la requête du Conseil de sécurité si c’est ce dernier qui a déféré la situation. Suivant cet examen, la Chambre peut demander au Procureur de reconsidérer sa décision. [641] La Chambre préliminaire peut également, de sa propre initiative, examiner la décision du Procureur de ne pas poursuivre si cette décision est fondée exclusivement sur les « intérêts de la justice » ; dans ce cas, la décision du Procureur n’a d’effet que si elle est confirmée par la Chambre préliminaire. [642] Les « vues et préoccupations » présentées par les victimes peuvent fournir à la Chambre une source alternative d’informations (en plus de celles fournies par le Procureur) pour déterminer s’il convient de demander au Procureur de reconsidérer sa décision [643] ou pour refuser de confirmer sa décision de ne pas poursuivre. [644]

Les victimes en phase de situation ont également un rôle dans d’autres procédures qui peuvent être engagées par la Chambre préliminaire. Par exemple, lorsqu’elle envisage l’adoption de mesures de protection pour les victimes participant à la procédure, la Cour peut solliciter leurs « vues et préoccupations » à propos de la nécessité de protection et de l’opportunité des mesures envisagées. A cet égard, toutes les victimes—que ce soit en phase de situation ou des affaires—ont fondamentalement intérêt à assurer leur sécurité. [645]

Selon la Chambre préliminaire II, les « vues et préoccupations » des victimes en phase de situation peuvent également s’avérer utiles pour l’évaluation par la Cour de la préservation des éléments de preuve. Aux termes de l’article 56(3), la Cour a le pouvoir de prendre des mesures afin de préserver des éléments de preuve qui risquent d’être détruits ou en tout cas rendus inutilisables. [646] Par ailleurs, l’article 57(3)(c) du Statut de Rome met l’accent sur le pouvoir qu’a la Cour de préserver les preuves « en cas de besoin ». [647] En décidant d’autoriser ou non le Procureur à prendre ces mesures, elle pourrait solliciter les « vues et préoccupations » des victimes en phase de situation, qui pourraient inclure des informations concernant les types de crimes qui ont été commis et leur gravité. Dans la mesure où ces informations se rapportent aux crimes relevant de la compétence de la CPI, elles peuvent s’avérer utiles pour tout réexamen ultérieur de la décision du Procureur de ne pas ouvrir d’enquête ou de ne pas engager de poursuites en vertu de l’article 53. [648]

L’interprétation de la Chambre selon laquelle les intérêts personnels sont concernés de manière générale lors de la phase de situation—ce qui confère aux victimes le « statut procédural de victimes »—a fait l’objet d’appels tant par le Bureau du conseil public pour la Défense (agissant en tant que conseil ad hoc pour la Défense en lien avec les demandes de participation des victimes à la phase de situation) que par le Bureau du Procureur dans les situations au Darfour et en RDC. [649] Les deux parties prônent une application plus stricte de l’interprétation des « intérêts personnels », où la Chambre évalue systématiquement les « intérêts personnels » des victimes dans le cadre de procédures spécifiques (par opposition à une seule évaluation au stade initial) afin de déterminer si leurs intérêts sont réellement affectés. Si tel est le cas, ce n’est qu’à ce moment que les victimes pourront être admises à participer aux procédures spécifiques. La Cour devra alors déterminer si leur participation est appropriée et, dans l’affirmative, elle devra en fixer les modalités précises. Au moment de la rédaction du présent rapport, aucune décision n’avait été rendue.

2. La participation dans le cadre d’une affaire

a. La procédure préliminaire

i. Satisfaire aux critères relatifs au préjudice et aux intérêts personnels

Les critères établis pour évaluer le préjudice en vue d’octroyer le statut de victime en vertu de la règle 85 sont différents pour les personnes qui veulent participer dans le cadre d’une affaire, c’est-à-dire la procédure qui suit la délivrance d’un mandat d’arrêt dans lequel des allégations spécifiques de crimes relevant de la compétence de la CPI ont été portées contre un accusé en particulier. La Chambre préliminaire exige que le demandeur démontre qu’il existe des « motifs raisonnables de croire » (par opposition à la norme « motifs de croire » utilisée dans la phase de situation tel que mentionné auparavant) que le préjudice subi est directement lié aux crimes contenus dans le mandat d’arrêt. [650] Les personnes dont la demande est recevable peuvent inclure les proches de la victime qui a subi un préjudice direct. [651] Dans la plupart des cas, une personne qui répond aux conditions nécessaires pour se voir accorder la qualité de victime en vertu de la règle 85 a démontré ses intérêts personnels en établissant un lien avec les crimes qu’aurait commis un accusé en particulier. [652] Au moment où sont écrites ces lignes, 73 victimes se sont vu accorder le droit de participer à la procédure au stade de l’affaire dans 3 affaires : 4 victimes dans l’affaire Lubanga, 55 victimes dans l’affaire Katanga et Ngudjolo, et 14 victimes dans l’affaire Kony, Otti, Odhiambo et Ongwen. [653]

ii. Exemples de modalités de participation : Audience de confirmation des charges

Le mode de participation des victimes aux procédures préliminaires est déterminé au cas par cas. Lors de l’audience de confirmation des charges dans l’affaire Lubanga en novembre 2006, quatre victimes se sont vu accorder le droit de participer. La Cour a autorisé toutes ces victimes à participer de manière anonyme, c’est-à-dire que leur identité n’a pas été divulguée au public ou à la Défense lors de l’audience de confirmation pour des raisons de sécurité. [654] Cependant, à cause de leur anonymat et par souci de préserver les droits de l’accusé, la Chambre a restreint la portée de leur participation. Les représentants légaux ont été autorisés à faire des déclarations au début et à la fin de l’audience en plus des observations écrites. [655] Les autres interventions orales nécessitaient la permission de la Chambre. [656] Par ailleurs, pendant la procédure, ces victimes anonymes n’ont pu avoir accès qu’aux documents publics. [657] Dans l’affaire Katanga et Ngudjolo, la Chambre préliminaire a adopté des modalités de participation similaires pour ses victimes anonymes lors de la confirmation des charges dans cette affaire, qui débutera en juin 2008. [658]

Dans l’affaire Katanga et Ngudjolo, la Chambre a également défini les modalités de participation pour les victimes non anonymes, c’est-à-dire les personnes participant en tant que victimes qui souhaitent cacher leur identité au public mais pas à la défense. Par exemple, les victimes non anonymes ont le droit d’avoir accès, avant et pendant l’audience de confirmation des charges, au dossier de l’affaire gardé par le Greffe, y compris aux éléments de preuve versés au dossier par l’Accusation et la défense. [659] Leurs autres droits comprennent notamment : le droit de présenter des observations sur toutes les questions liées à la recevabilité et à la valeur probante des éléments de preuve sur lesquels l’Accusation et la défense entendent se fonder lors de l’audience de confirmation des charges, ainsi que le droit d’examiner ces éléments de preuve ; le droit d’interroger des témoins (sous réserve de certaines restrictions) ; le droit d’assister à toutes les audiences publiques ; et le droit de présenter des requêtes orales ou écrites en rapport avec toutes les questions autres que celles dans lesquelles l’intervention des victimes a été exclue par le Statut et le Règlement de procédure et de preuve. [660]

b. Le proc ès

i. Satisf aire à la définition de victime et démontrer les intérêts personnels

Dans l’affaire Thomas Lubanga, qui, au moment de la rédaction du présent rapport, est la seule dans laquelle les charges ont été confirmées, la majorité des juges de la Chambre de première instance I se sont écartés des décisions initiales de la Chambre préliminaire I relatives à la participation au stade de l’affaire et ont adopté une approche plus extensive du lien de causalité entre le préjudice subi et les crimes présumés. Dans une décision rendue le 18 janvier 2008, les juges, dans leur majorité, ont établi que la règle 85 « n’a pas pour effet de restreindre la participation des victimes aux débats relatifs aux crimes visés dans les charges » confirmées par la Chambre préliminaire. [661] Il en ressort que « toute victime d’un crime relevant de la compétence de la Cour pourrait participer à la procédure ». [662] Ce critère est considérablement moins restrictif que celui articulé par la Chambre préliminaire qui, comme expliqué plus haut, exige un lien de causalité entre le préjudice spécifié et les crimes présumés contenus dans le mandat d’arrêt. [663]

Cependant, selon l’opinion majoritaire, les personnes qui remplissent les critères pour l’octroi du statut de victimes n’ont pas toutes le droit de participer. Une victime doit également démontrer que soit a) il existe un « véritable lien probant » entre elle et les preuves que la Cour examinera au cours du procès, permettant de conclure que les intérêts personnels de la victime sont concernés ; soit b) la victime est concernée par une question soulevée pendant le procès car celle-ci « a une réelle incidence sur ses intérêts personnels ». [664] Pour que la Chambre procède à cette évaluation, la victime sera tenue d’exposer, dans une demande écrite distincte, les raisons pour lesquelles ses intérêts sont concernés par les preuves ou les questions soulevées dans l’affaire, ainsi que la nature et l’ampleur de la participation qu’elle sollicite ; ces demandes seront examinées au cas par cas. [665] Elles doivent également être examinées en tenant compte du droit de l’accusé à un procès équitable. Tant la défense de Lubanga que le Bureau du Procureur ont interjeté appel de l’approche plus extensive proposée par la majorité des juges. Lors de la rédaction du présent rapport, la décision de la Chambre d’appel n’avait pas encore été rendue. [666]

La décision de la Chambre d’élargir la catégorie de victimes qui peuvent participer dans le cadre de l’affaire vise peut-être en partie à atténuer les conséquences négatives du caractère très limité des charges retenues dans l’affaire Thomas Lubanga (comme il est expliqué dans la partie II.C.2, Thomas Lubanga est accusé de l’enrôlement et de la conscription d’enfants soldats de moins de 15 ans ainsi que de leur utilisation pour participer activement aux hostilités dans le conflit en Ituri en 2002-2003). [667] Selon les critères de participation fixés par la chambre préliminaire, la catégorie de victimes pouvant participer dans le cadre de l’affaire est donc tout aussi restreinte—seuls les enfants soldats et leurs familles y ont droit. La décision de la Chambre de première instance semble, au contraire, ouvrir le régime de participation à une catégorie de victimes potentiellement plus large.

Human Rights Watch s’inquiète toutefois des zones d’ombre qui entourent la manière dont la Cour évaluera les intérêts personnels d’une victime : il n’existe aucune définition du « véritable lien probant » ni de la façon d’évaluer si les éléments de preuve présentés au procès « ont une réelle incidence » sur les intérêts personnels d’une victime. Les sources que nous avons interrogées en RDC et en Ouganda ont signalé que la participation des victimes était déjà difficile à organiser et à expliquer sur la base de la catégorisation des victimes établie par les Chambres préliminaires pour les stades de la situation et de l’affaire. [668] L’incertitude inhérente aux nouveaux critères risque d’ajouter à ces difficultés et peut, en définitive, avoir pour effet malencontreux de compromettre la mise en œuvre de la participation des victimes sur le terrain. [669] Par ailleurs, le fait d’exiger des victimes qu’elles introduisent une demande supplémentaire pour démontrer comment leurs intérêts personnels sont concernés aux différents stades de l’affaire ne fait qu’accroître la charge qui pèse sur elles dans ce qui est déjà considéré comme un processus de demande long et déroutant. En définitive, au lieu de permettre une participation plus ouverte, les nouveaux critères risquent, dans la pratique, de limiter les victimes dans l’exercice de leurs droits.

ii. Exemples de modalités de participation

Une fois que la Chambre de première instance a décidé qu’une victime remplit les critères de participation, elle détermine ensuite si sa participation est appropriée et non contraire au droit de l’accusé à un procès équitable. Par exemple, elle détermine si les victimes ont le droit de consulter le dossier de la procédure, y compris l’index, [670] et ont le droit d’être informées de toutes les audiences publiques de la Cour ainsi que des documents déposés auprès d’elle à titre public. [671] Les victimes peuvent, en certaines circonstances, avoir accès à des documents confidentiels. [672] Par ailleurs, la Chambre a établi que les victimes pouvaient également se voir autorisées à produire des éléments de preuve pouvant contribuer à « la manifestation de la vérité » en vertu de l’article 69(3) du Statut de Rome, notamment des preuves relatives à la culpabilité ou l’innocence de l’accusé. [673] Cette dernière modalité fait également l’objet d’un appel qui, comme nous l’avons mentionné précédemment, est toujours en instance au moment où sont écrites ces lignes.

Human Rights Watch soutient fermement les efforts déployés par la Chambre pour que la participation des victimes soit significative. Toutefois, nous nous inquiétons du fait que le droit conféré aux victimes de présenter des éléments de preuve, conjugué aux critères très généraux de participation décrits ci-dessus, risque de porter atteinte au droit des accusés à un procès équitable. Le danger est qu’en présentant à la Cour des preuves qui pourraient inclure des éléments se rapportant à la culpabilité ou à l’innocence de l’accusé, les victimes pourraient devenir des « seconds procureurs ». Ceci est particulièrement problématique car en vertu des critères de la Chambre exposés ci-dessus, les victimes qui n’ont pas de rapport direct avec les charges peuvent être autorisées à participer au procès.

Par exemple, une victime pourrait présenter des éléments de preuve montrant que l’un des présumés enfants soldats de Lubanga (« X ») l’a violée. Le lien probant pourrait être invoqué : les éléments de preuve de la victime démontrent que X était effectivement un enfant soldat. En même temps, les preuves démontrent d’autres « actes répréhensibles » pouvant être attribués à Lubanga. Ce dernier a, bien sûr, le droit de réagir à ces éléments de preuve préjudiciables mais cette tâche s’avère ardue puisque les preuves sortent du cadre des charges présumées. En fait, la décision de la Chambre semble créer plus d’occasions de porter préjudice à l’accusé.

À cet égard, la Chambre a souligné qu’elle « veillera à ce que cette manière de procéder ne la conduise pas à préjuger la question de la culpabilité ou de l’innocence de l’accusé, et qu’elle ne porte généralement pas atteinte au droit de l’accusé à un procès équitable ». [674] Néanmoins, Human Rights Watch s’inquiète du fait que, malgré les efforts fournis par la Chambre, l’accumulation d’éléments de preuve potentiellement préjudiciables présentés par les victimes pourrait, en définitive, nuire à l’équité réelle ou perçue du procès.

Par ailleurs, la décision risque de susciter des attentes en ce qui concerne les personnes qui seront autorisées à participer à la procédure. Dans la pratique cependant, le besoin de protéger les droits de l’accusé pourrait, en fin de compte, conduire à rendre cette participation malvenue ou insignifiante. Cela pourrait ajouter aux frustrations des victimes potentielles vivant dans les communautés affectées vis-à-vis de la participation.

C. Les droits des victim es dans le cadre des procédures en dehors du régime de participation

Le Statut de Rome prévoit d’autres occasions pour les victimes de présenter des observations dans le cadre des procédures en dehors du régime de participation. Aux termes de l’article 15(3), les victimes peuvent adresser des représentations à la Chambre préliminaire dans le cadre de la procédure découlant de l’utilisation par le Procureur de son pouvoir proprio motu pour conclure qu’il y a une base raisonnable pour ouvrir une enquête dans une situation et lorsqu’il présente à la Chambre une demande d’autorisation en ce sens. [675] Les représentations des victimes peuvent fournir des éléments de fait et de droit pour statuer sur l’autorisation d’enquêter dans la situation, dans la mesure où ces victimes affirment avoir subi un préjudice du fait de crimes relevant de la compétence de la CPI. [676] Le Procureur est tenu d’informer « les victimes qu’il connaît ou qui sont connues de la Division d’aide aux victimes et aux témoins, ou leurs représentants légaux  ». [677] Les victimes qui entrent dans cette catégorie sont notamment celles que le Procureur a rencontrées au cours de son enquête préliminaire, celles qui ont contacté la Division d’aide aux victimes et aux témoins pour des raisons de sécurité, ainsi que celles qui participent à la procédure.

Par ailleurs, la CPI est tenue d’informer une catégorie plus large de victimes « qui ont communiqué avec la Cour » au sujet d’une procédure spécifique. [678] En particulier, elle doit informer les victimes « qui ont communiqué avec la Cour » au sujet d’une situation déterminée (de la décision du Procureur de ne pas ouvrir d’enquête en vertu de l’article 53) et les victimes qui ont communiqué au sujet d’une affaire déterminée (de la décision du Procureur de ne pas engager de poursuites en vertu de l’article 53 ou de la décision de tenir une audience pour confirmer les charges contre un suspect). [679] Le but de cette notification est de permettre aux victimes de demander à participer. [680]

D. La mise en œuvre du régime de participation des victimes dans la pratique

La section qui précède décrit les difficultés juridiques associées à la mise en place d’un régime de participation significatif et gérable des victimes. La Cour est également confrontée à des défis majeurs en ce qui concerne l’élaboration des moyens pratiques nécessaires à la mise en œuvre du régime sur le terrain. Bon nombre de victimes issues des communautés affectées ont été déplacées en masse à cause du conflit qui les a touchées et risquent d’avoir perdu tous leurs documents et tous leurs biens. Certaines vivent dans des endroits reculés, où l’on peut difficilement les atteindre et où elles ont du mal à accéder aux informations relatives à la Cour. De réelles menaces peuvent également peser sur leur sécurité.

Malheureusement, au cours des cinq dernières années, le Greffe s’est heurté à de multiples difficultés internes et externes dans la mise en place d’un système visant à rendre opérationnels les droits des victimes. Par exemple, en partie parce qu’aucune décision judiciaire importante n’a été prise avant le début de l’année 2006 spécifiant quelles victimes pouvaient participer, la Section de la Participation des Victimes et des Réparations (SPVR) s’est trouvée aux prises avec la tâche délicate de réaliser un travail de sensibilisation sur les droits de participation sans créer de faux espoirs. Cette sensibilisation a, en tout cas, été limitée : comme il a été expliqué dans d’autres parties du présent rapport, la CPI n’était pas présente sur le terrain au cours de ses premières années d’existence et la SPVR n’a pas disposé de personnel sur le terrain avant 2006 tant en RDC qu’en Ouganda, ce qui a fortement handicapé les efforts de sensibilisation. [681] De plus, le formulaire de demande de participation n’a pas été finalisé avant début 2006.

Certains progrès ont toutefois été opérés depuis. Dans le cadre de son Plan stratégique, la Cour développe actuellement une stratégie en matière de victimes visant à orienter ses efforts pour promouvoir une participation significative. [682] De plus, même si à ce jour un nombre limité de victimes se sont vu reconnaître le droit de participer, leurs interventions ont eu un impact important. L’ouverture de l’audience de confirmation des charges dans l’affaire Lubanga a effectivement illustré tout ce que les victimes pouvaient apporter à la procédure en lui permettant de se fonder sur le vécu des victimes des crimes qui relèvent de la CPI et sur les souffrances qu’elles doivent endurer au quotidien à cause de ces crimes. Leur participation a vigoureusement rappelé à la Cour sa raison d’être : rendre justice aux victimes des crimes les plus graves.

1. La procédure de demande de participation des victimes

La Section de la participation des victimes et des réparations (SPVR) administre le processus de demande de participation des victimes. [683] Étant donné que la SPVR ne contacte pas directement les victimes dans ce processus, son personnel forme des représentants d’ONG locales et autres dirigeants des communautés sur les régimes de participation et de réparations afin qu’ils agissent comme intermédiaires auprès des victimes. Ces intermédiaires sont alors censés diffuser les informations utiles et les formulaires de demande respectifs aux membres des communautés affectées.

La SPVR a élaboré un formulaire pour faciliter la participation, qui a été approuvé par la Présidence en mars 2006. Il n’est pas obligatoire de l’utiliser pour introduire une demande de participation mais il est vivement conseillé de le faire car il contient toutes les informations utiles requises pour qu’une demande soit jugée complète. Le formulaire de participation réservé aux victimes, qui compte 17 pages, requiert entre autres des renseignements sur l’identité du demandeur (avec documents justificatifs), une description du préjudice subi et de l’incident qui l’a causé, ainsi que des informations sur la phase de la procédure au cours de laquelle la victime souhaite participer. [684] Les intermédiaires peuvent non seulement expliquer le formulaire mais également aider les victimes à le compléter.

Nous notons que le formulaire de demande et la brochure explicative qui l’accompagne sont uniquement disponibles en français et en anglais. [685] La SPVR étudie depuis quelque temps la possibilité de traduire les formulaires en langues locales. Ceci n’a pas été fait à ce jour pour une question de moyens : le traitement des demandes complétées en langues locales supposerait soit que la SPVR emploie davantage de personnel qui parle les langues locales, soit qu’elle dispose de plus de ressources sur le plan de la traduction, deux choses qui lui font défaut actuellement.

Human Rights Watch estime que la traduction en langues locales des formulaires et de la brochure explicative (même en demandant, du moins au départ, qu’ils soient remplis en anglais ou en français) est indispensable pour rendre le processus de demande plus accessible aux victimes et nous recommandons vivement à la SPVR d’agir en ce sens. Les représentants d’ONG locales que nous avons interrogés en Ituri et qui agissent en tant qu’intermédiaires pour la Cour sur la question de la participation des victimes, nous ont effectivement signalé qu’ils devaient souvent traduire les questions, parfois de manière approximative, pour les victimes qu’ils aident de toute façon. [686] Une autre source nous a confié que si les questions du formulaire étaient écrites dans une langue que les victimes pouvaient comprendre, cela améliorerait leur confiance dans le processus. [687]

Les intermédiaires rassemblent les formulaires complétés et les transmettent au représentant de la SPVR du bureau extérieur le plus proche dans le pays dont la situation est examinée par la Cour. Comme il a été signalé dans la section consacrée à l’engagement sur le terrain, ces bureaux extérieurs sont parfois situés loin des communautés affectées. Les demandes doivent donc parfois être envoyées par la poste. Cela peut poser des difficultés aux victimes et aux ONG locales qui n’ont pas les moyens de payer l’affranchissement (et le système postal est de toute manière peu fiable dans les situations en proie à un conflit). La SPVR s’est donc efforcée de faciliter le ramassage des formulaires en se rendant plusieurs fois par an dans les régions où vivent les communautés affectées afin de les rassembler. [688]

Si certaines informations élémentaires manquent sur le formulaire (telles que des renseignements sur l’identité ou des pièces justificatives), la SPVR consulte l’intermédiaire qui a remis le formulaire afin qu’il obtienne les informations complémentaires auprès de la victime. [689] Les formulaires sont ensuite envoyés aux membres du personnel de la SPVR à La Haye qui préparent un rapport sur les demandes. Au même moment, les demandes sont également communiquées à l’Accusation et à la défense. [690] Le rapport de la SPVR est présenté à la Chambre compétente, conjointement avec les demandes individuelles. [691] Ladite Chambre détermine si les demandes sont complètes et si les demandeurs sont acceptés en tant que participants. [692] Ceux qui voient leur demande rejetée peuvent présenter une nouvelle demande à un stade ultérieur de la procédure. [693]

Certains demandeurs peuvent déjà avoir un représentant légal au stade de la réception de la demande à La Haye, par exemple quelqu’un d’une ONG. [694] Pour les demandeurs non représentés, la Chambre préliminaire a désigné le Bureau du conseil public pour les victimes (BCPV) pour fournir appui et assistance. [695] Dans le cadre de cette fonction, le BCPV se rend sur le terrain pour rencontrer les intermédiaires et les victimes afin de fournir une assistance s’il y a lieu. Il continue d’apporter ce soutien jusqu’à ce que le demandeur se voie accorder le « statut procédural de victime », moment à partir duquel, s’il est indigent, il a droit à une aide financière payée par la Cour pour engager un représentant légal. [696]

2. Des lacunes dans la mise en œuvre des droits des victimes

a. Travail insuffi sant de la Cour en matière de sensibilisation : Confusion à propos de la participation des victimes

Nous notons que la pratique du Greffe est de ne pas solliciter les demandes de participation ou de réparations directement auprès des victimes potentielles. Nous voudrions néanmoins souligner que la Cour est pourtant tenue de fournir des informations objectives sur les régimes de participation et de réparations. Malheureusement, au cours de ses premières années d’existence, ces informations ont fait défaut et lors de nos visites en RDC, en Ouganda et au Tchad en 2007, il était évident que davantage pourrait être fait en la matière. [697]

En RDC, dans les villages aux alentours de Bunia, nous avons relevé un manque d’informations prononcé au sujet de la participation des victimes à la CPI et des réparations, même chez les personnes instruites. [698] Beaucoup de gens là-bas n’avaient jamais entendu parler de la possibilité d’une participation des victimes à la CPI et de réparations. À Bunia, des sources que nous avons interrogées faisaient courir le bruit que les ONG étaient payées pour trouver des victimes et qu’elles fabriqueraient des victimes s’il le fallait pour obtenir des fonds de la Cour ou des ONG internationales. [699] En Ouganda également existait un large manque de compréhension. Par ailleurs, au moins un responsable du gouvernement local a laissé entendre aux chercheurs de Human Rights Watch que la CPI utilisait la participation des victimes pour encourager les Ougandais à appuyer la Cour car la participation était un moyen d’obtenir des réparations ultérieurement. [700] Au Tchad, personne parmi les réfugiés, les représentants d’organisations internationales humanitaires ou les membres du personnel de l’Agence des Nations Unies pour les réfugiés avec lesquels nous nous sommes entretenus n’était au courant de la possibilité d’une participation des victimes. [701]

Il est clair que des efforts supplémentaires sont nécessaires dans toutes les situations examinées par la Cour pour fournir au grand public et aux victimes dans les communautés affectées des informations générales sur la participation des victimes. En Ouganda, par exemple, nous relevons que l’Unité de la sensibilisation de la Cour, conjointement avec la SPVR, a intensifié ses efforts en 2007 pour informer les populations locales au sujet de la participation des victimes et des réparations. À mesure que la Cour élève son niveau d’engagement auprès des communautés affectées dans toutes les situations qu’elle examine, nous recommandons vivement à la SPVR de poursuivre sa coordination avec l’Unité de la sensibilisation afin que les informations relatives à la participation des victimes soient intégrées de façon plus systématique et stratégique dans ses événements de sensibilisation.

b. Être davantage en prise directe avec les intermédiaires locaux

i. Appui sur le fond : Un besoin de formation complémentaire

Comme il a été mentionné précédemment, la Cour dépend fortement d’intermédiaires, tels que des représentants d’ONG locales, pour diffuser en son nom les informations relatives aux régimes de participation et de réparations. Ces intermédiaires aident également les demandeurs à compléter les formulaires respectifs. C’est important car dans bien des cas, la longueur et la complexité du formulaire risquerait autrement d’empêcher les victimes d’introduire une demande. Par ailleurs, les formulaires de demande n’étant disponibles qu’en français et en anglais, comme nous l’avons déjà fait remarquer, les intermédiaires fournissent une assistance indispensable aux membres de la population qui ne s’expriment qu’en langues locales.

Au moment de nos visites en RDC et en Ouganda, le personnel de la SPVR avait organisé des formations à l’intention des intermédiaires locaux pour expliquer plus en profondeur les régimes de participation et de réparations et fournir les formulaires respectifs. Nous avons toutefois noté qu’il régnait encore une certaine confusion autour de la participation des victimes chez les intermédiaires que nous avons interrogés. En RDC, par exemple, certains représentants d’ONG n’avaient pas clairement saisi certaines nuances fondamentales dans le régime compliqué de la participation, telles que la différence entre la participation à la phase de situation et la participation au stade de l’affaire. [702] D’autres se demandaient si le formulaire de demande serait communiqué à la défense, une incertitude qui pouvait clairement avoir des implications pour la sécurité des victimes auxquelles ils apportaient leur assistance. [703] La plupart des représentants avec lesquels nous nous sommes entretenus ont déclaré qu’ils avaient encore des questions sur certains aspects des formulaires et seraient heureux de recevoir une formation complémentaire. [704]

En Ouganda, nos discussions avec un certain nombre de représentants d’organisations non gouvernementales et d’associations locales ont révélé qu’ils n’avaient même pas tous entendu parler de la participation des victimes. Même parmi ceux qui en avaient entendu parler, une grande confusion régnait autour de ce que la participation des victimes impliquait réellement. Dans une certaine mesure, cette confusion est compréhensible car, en tant que pays de common law, l’Ouganda n’a pas l’expérience de l’implication des victimes dans les procédures judiciaires en dehors du rôle de témoins. Pourtant, en 2008, les plans de la Cour en matière de sensibilisation comprennent très peu d’événements visant à « faire mieux comprendre la CPI auprès des intermédiaires de [la] SPVR dans le nord de l’Ouganda ». [705] L’étendue de la désinformation et des opinions négatives concernant la participation des victimes, comme il est mentionné ci-dessus, suggère que la Cour devrait envisager d’intensifier ses efforts en la matière. [706]

Le résultat de cette confusion est qu’un nombre considérable de formulaires de demande ne sont pas remplis correctement. [707] Souvent, des détails clés, qui sont indispensables aux juges pour pouvoir statuer sur la recevabilité de la demande, sont omis. Par exemple, il arrive qu’une demandeuse déclare que son habitation a été pillée ou que son mari a été tué mais sans expliquer qu’un agresseur déterminé a mené une attaque contre son village à une date précise. [708] Comme il a été souligné précédemment, le personnel de la SPVR peut apporter son concours en procédant à un premier tri des formulaires et en contactant les intermédiaires à propos des informations de base manquantes. Cependant, il n’entre pas dans les compétences de la SPVR d’offrir des avis juridiques sur la façon de compléter le formulaire et elle n’en a pas les capacités. [709]

Bien que le BCPV ait été désigné pour apporter une aide aux demandeurs non représentés, cette assistance n’est disponible qu’après que les formulaires ont été renvoyés à La Haye, un temps important pouvant s’être écoulé dans l’intervalle depuis le moment où la demande a été complétée. Le temps qu’il faut pour retrouver l’intermédiaire, localiser la victime et chercher les informations complémentaires ou clarifier des détails existants fait que ce processus est long et nécessite beaucoup de ressources. À cet égard, nous notons que si le BCPV continue de fournir un soutien important aux personnes demandant à participer en tant que victimes, il aura probablement besoin de ressources supplémentaires, notamment de personnel sur le terrain ainsi que d’un budget accru pour les déplacements.

Afin de faire face à quelques-unes des difficultés susmentionnées, Human Rights Watch estime que la Cour devrait améliorer à la fois le contenu et la fréquence des formations qu’elle offre aux intermédiaires. En ce qui concerne le contenu, nous recommandons vivement à la SPVR d’envisager d’inclure dans sa formation un module qui fournirait des exemples de certaines erreurs commises fréquemment en complétant le formulaire et qui offrirait des conseils sur la façon de les éviter ou de les rectifier. De même, la SPVR pourrait élaborer un document concis facile à utiliser, qui pourrait servir de « check-list » pour les intermédiaires lorsqu’ils aident les demandeurs à remplir les parties de la demande concernant le fond, notamment à propos du préjudice subi. Cette liste de contrôle viendrait compléter utilement la brochure que la CPI a publiée sur la participation des victimes et qui offre peu d’explications à propos de cet aspect. [710] Pour l’élaboration de ce document, nous recommandons vivement à la SPVR de travailler en étroite collaboration avec le BCPV et les représentants légaux des victimes actuelles compte tenu de l’expérience qu’ils ont acquise en aidant les demandeurs à fournir les informations manquantes ou en facilitant le traitement de leurs demandes. Les renseignements fournis lors de la formation et dans la liste de contrôle proposée devraient être régulièrement actualisés et transmis aux intermédiaires.

Une formation complémentaire est nécessaire pour les intermédiaires sur d’autres aspects de la participation des victimes. Il est extrêmement important de définir « l’éthique » qui doit régir la facilitation de la participation des victimes et de communiquer aux intermédiaires une liste de certaines choses « à faire ou ne pas faire » dans le cadre de leur interaction avec les victimes. Par exemple, en RDC, une source a confié aux chercheurs de Human Rights Watch qu’elle jugeait nécessaire de « faire un petit geste »—c’est-à-dire d’offrir des cadeaux—pour encourager les victimes à participer. [711] Ces actions peuvent créer le sentiment que la CPI cherche à « acheter » des victimes dans les communautés affectées.

Nous constatons que le personnel de la SPVR a fait preuve d’un engagement impressionnant et s’est efforcé d’améliorer la mise en œuvre de la participation des victimes sur le terrain. En Ouganda par exemple, on nous a rapporté que le personnel de terrain s’était rendu disponible pour répondre aux questions sur la participation et les réparations. [712] De même, les chercheurs de Human Rights Watch ont été informés que le personnel de la SPVR à Kinshasa avait essayé d’identifier les erreurs récurrentes commises par le même intermédiaire et avaient convoqué les intermédiaires pour en discuter et remédier à ces problèmes. [713] Il s’agit de développements positifs qui devraient être poursuivis et reproduits dans toutes les situations examinées par la Cour, dans la mesure où ce n’est pas déjà le cas.

ii. Un besoin d’informations régulières sur l’état des demandes de participation

Un motif important de frustration relevé par les chercheurs de Human Rights Watch est le décalage entre le moment où les formulaires sont remplis et celui où les Chambres statuent sur les demandes. En RDC, des intermédiaires nous ont signalé que dans certains cas, un an et demi ou deux ans s’étaient écoulés depuis qu’ils avaient envoyé les formulaires de demande. [714] Nous recommandons dès lors vivement au personnel de la SPVR d’informer régulièrement les intermédiaires de l’état des demandes présentées, même si aucun développement nouveau n’est à signaler. Tenir les intermédiaires—et par conséquent les victimes—au courant peut contribuer à atténuer la déception et la frustration qui peuvent naître à juste titre au vu des longs délais nécessaires pour traiter les demandes de participation.

iii. Établir des lignes directrices relatives à l’appui financier

Les intermédiaires que nous avons interrogés en RDC et en Ouganda ont souvent mentionné un autre problème qui fait obstacle à leur travail d’assistance : il s’agit du manque de soutien financier de la Cour pour qu’ils mènent à bien cette tâche. Nous voudrions souligner que ce processus requiert beaucoup de temps et de moyens. Les intermédiaires doivent rendre visite aux victimes dans des lieux reculés, situés parfois à des heures de route. Afin de faire des copies des documents d’identité à joindre au formulaire, l’intermédiaire doit parfois faire un aller-retour jusqu’à un endroit où une photocopieuse est disponible, généralement la plus grande ville de la région. Au moment où nous avons effectué nos visites, la Cour ne remboursait pas ces frais. Comme l’a expliqué le représentant d’une ONG à Bunia, le sentiment général est qu’ « ils nous invitent toujours à travailler », signifiant que la CPI leur demande toujours de travailler gratuitement. [715] Les intermédiaires que nous avons interrogés en Ouganda se sont faits l’écho de cette critique. [716]

Tel que mentionné précédemment, la CPI dépend essentiellement de ces intermédiaires pour mettre en œuvre sur le terrain, en son nom, les régimes de participation des victimes et de réparations. En conséquence, ces intermédiaires font office d’ « extension » de la Cour, et Human Rights Watch estime qu’ils devraient avoir droit à une certaine assistance financière de la CPI afin de couvrir les frais encourus pour ce travail. Nous recommandons vivement à la Cour de définir des lignes directrices transparentes à cet égard et de les appliquer de manière constante.

iv. Assurer la sécurité des intermédiaires

La CPI opère dans des situations d’instabilité ou de conflit en cours, souvent dans des sociétés fortement polarisées où les sentiments par rapport au processus de justice sont tout aussi divisés. Dans ce contexte, ceux qui sont perçus comme collaborant avec la Cour, pour quelque tâche que ce soit, peuvent devenir la cible de menaces. [717]

La Cour devrait être attentive au fait que son étroite collaboration avec des intermédiaires peut compromettre la sécurité de ces derniers lorsqu’ils se retrouvent au milieu d’opposants de la CPI. En effet, les dangers et les menaces ne sont pas rhétoriques et doivent être pris au sérieux. Heureusement, aucun incident ayant entraîné un préjudice physique n’est à déplorer à ce jour. Cependant, en Ituri, plusieurs représentants d’ONG locales agissant en tant qu’intermédiaires de la Cour en lien avec la participation des victimes ont confié aux chercheurs de Human Rights Watch qu’ils avaient été menacés verbalement (en personne ou par téléphone). Ceci est dû en partie au fait que la communauté Hema d’Ituri a le sentiment que le travail effectué avec les victimes vise à rassembler des éléments de preuve contre Lubanga (un Hema). Par exemple, le représentant d’une ONG a rapporté qu’un chef de milice était venu chez lui pour lui dire qu’il valait mieux qu’il « laisse tomber ce qu’[il] était en train de faire parce que les blancs allaient partir et on resterait entre nous, Ituriens, et on règlerait nos comptes ». [718] Garantir la sécurité des intermédiaires peut dès lors impliquer que la Cour cherche de façon proactive à définir et à catalyser les efforts nécessaires pour protéger ces acteurs face aux menaces qui surgissent.

E. Les réparations et le Fonds au profit des victimes

Tant l’inclusion de la réparation en faveur des victimes dans le mandat de la CPI que la création du Fonds au profit des victimes constituent un important pas en avant pour la justice internationale. Aux termes du Statut de Rome, la réparation inclut, sans s’y limiter, la restitution, l’indemnisation et la réhabilitation. [719] À cette fin, la Cour peut ordonner à un accusé de payer la réparation, ou si l’accusé est indigent, utiliser les financements recueillis par le Fonds. Ce dernier, se basant sur son expertise, peut conseiller la Cour à propos de la meilleure façon de mettre en œuvre cette réparation. Par ailleurs, le Fonds peut apporter une assistance aux victimes avant la condamnation d’un accusé. La manière dont la réparation et l’assistance sont fournies aux victimes est traitée plus en détail ci-après.

1. Les réparations ordonnées par la Cour

Aux termes de l’article 75 du Statut de Rome, le processus d’obtention des réparations ordonnées par la Cour est généralement déclenché à la demande des victimes elles-mêmes. [720] Celles-ci peuvent inclure certaines organisations outre les personnes physiques. [721] Les victimes font leur demande en utilisant le formulaire de 19 pages élaboré par la SPVR. [722] Comme dans le cas des formulaires de participation, la SPVR n’établit pas de contact direct avec les victimes dans le cadre de ce processus. Dès lors, des membres de son personnel forment des représentants d’ONG locales et d’autres dirigeants des communautés de façon à ce qu’ils agissent en tant qu’intermédiaires auprès des victimes et qu’ils diffusent les informations utiles. En accord avec une recommandation précédente au sujet du régime de participation, Human Rights Watch estime que le formulaire de réparations devrait être traduit en langues locales afin qu’il soit plus accessible aux victimes. Nous voudrions également souligner qu’il est indispensable de procurer aux intermédiaires une formation, une assistance financière et une sécurité suffisantes pour pouvoir mener à bien cette tâche vitale au nom de la Cour.

Comme il a été mentionné précédemment, le régime de réparation est séparé et distinct de celui de la participation des victimes. Une victime participant à la procédure ne cherchera pas forcément à obtenir réparation et à l’inverse, il est possible de ne prendre part qu’aux audiences relatives aux réparations et pas au restant de la procédure. Dans la pratique toutefois, ces deux procédures peuvent coïncider. En effet, la Chambre de première instance I a indiqué que la procédure de réparations en faveur des victimes dans l’affaire Lubanga se tiendrait pendant le procès, en partie pour éviter que les témoins ne soient soumis inutilement à rude épreuve ou à une situation injuste en étant forcés de fournir des preuves deux fois. [723] Dans le cadre de la procédure de réparations, la Cour est tenue de prendre en considération les observations des victimes ou de leur représentant légal (ainsi que de la personne condamnée, des États et des autres personnes intéressées) et peut désigner des experts pour l’aider à déterminer l’ampleur du préjudice et le type de réparation approprié. [724]

Il est possible d’interjeter appel des ordonnances de réparation dans un délai de 30 jours. [725] La Cour est habilitée à solliciter différents types de coopération des États afin de garantir l’existence de fonds suffisants pour que les ordonnances de réparation puissent être appliquées. Elle peut notamment demander aux États de localiser, de geler ou de saisir les avoirs et les biens des accusés. [726] Toutefois dans la pratique, il est plus probable que la Cour ordonne des réparations à titre collectif étant donné qu’il risque d’y avoir des centaines, voire des milliers de victimes dans chaque affaire.

Afin de veiller à ce que les réparations parviennent aux bénéficiaires visés, la Cour a le pouvoir de faire usage du Fonds dans certains cas pour verser les réparations. Il peut notamment arriver qu’elle doive déposer le montant des réparations individuelles au Fonds si, au moment où elle statue, il est impossible ou irréaliste de le verser directement aux victimes. Cela peut également s’avérer nécessaire lorsque la CPI rend une ordonnance de réparation à titre collectif—par exemple au bénéfice d’une communauté entière—et qu’en raison de l’ampleur de la réparation ou de la forme qu’elle prend, il est plus approprié que le Fonds se charge de la mise en œuvre. [727]

2. L’assistance fournie par le Fonds aux victimes au moyen d’ « autres ressources »

Le Fonds dispose également « d’autres ressources », à savoir des fonds autres que ceux correspondant aux montants des réparations ou aux produits des amendes et des biens confisqués. Ces « autres ressources » sont des fonds provenant de contributions volontaires et ceux donnés par les États parties, les États non parties, les particuliers et les fondations (les dons de ces dernières présupposent que le mandat de l’organisation donatrice n’est pas en conflit avec celui du Fonds ou que par ailleurs, l’organisation n’est pas douteuse). [728] Les « autres ressources » du Fonds peuvent être utilisées pour compléter le produit des ordonnances de réparation mais également pour fournir une assistance temporaire aux victimes et à leurs familles qui ont subi un préjudice physique, psychologique ou matériel. [729] Contrairement aux réparations ordonnées par la Cour en vertu de l’article 75, l’assistance provenant des « autres ressources » n’est pas limitée aux victimes de crimes perpétrés par des accusés condamnés mais les victimes de tout crime relevant de la compétence de la CPI peuvent en bénéficier aussi. [730] Le Fonds jouit dès lors d’une flexibilité plus importante que s’il ne disposait que du montant des seules réparations et peut ainsi porter assistance à une catégorie plus large de victimes. Cette assistance peut s’avérer opportune étant donné que les victimes ne doivent pas attendre que des accusés déterminés soient condamnés par la CPI. [731]

a. Gérer la tension entre les mandats respectifs du Fonds et de la CPI

Le Fonds est, en règle générale, indépendant de la Cour pour décider de la forme et de l’ampleur de l’assistance fournie avec ses « autres ressources ». Néanmoins, le mandat qu’il a reçu d’assister spécifiquement les victimes de crimes relevant de la compétence de la CPI fait partie de ce qui le distingue des autres organisations et associations humanitaires dispensatrices d’aide. En tant que tel, le Fonds reste « lié » à la Cour et le fait qu’il verse une assistance provisoire peut avoir des conséquences pour les accusés dans les affaires dont connaît la CPI. Lorsque le Fonds identifie un groupe de victimes nécessitant une assistance, il transmet le message que des crimes ont été commis contre ce groupe et que ces crimes étaient d’une nature telle qu’ils relèvent de la compétence de la CPI. Par exemple, un projet du Fonds qui vient en aide aux victimes de viol dans une région déterminée d’un pays dont la situation est examinée par la Cour, ou aux ex-enfants soldats dans une autre région, peut donner l’impression que la CPI a déjà établi la légitimité des plaintes portées à l’encontre d’un accusé en lien avec ces crimes.

Pour éviter de nuire à la présomption d’innocence d’accusés spécifiques, le Conseil de direction du Fonds est tenu d’informer la Cour et de demander son approbation avant d’entreprendre de nouveaux projets ou de nouvelles activités. [732] Dans un délai déterminé, la Cour doit établir si le projet proposé préjugerait d’une question sur laquelle elle doit se prononcer, entre autres une question de compétence ou de recevabilité, ou violerait autrement la présomption d’innocence, ou si elle porterait atteinte ou serait contraire aux droits de l’accusé ainsi qu’à l’équité et à l’impartialité du procès. [733] Cet examen judiciaire reflète un important compromis entre le mandat qu’a le Fonds d’assister les victimes et l’obligation qui incombe à la Cour de garantir le droit des accusés à un procès équitable.

La possibilité de conflit met également en lumière la raison pour laquelle il est important que le Fonds élabore et mette en œuvre une stratégie solide en matière de sensibilisation afin de transmettre les aspects non confidentiels de son travail dans les situations où il opère. [734] Cela devrait notamment inclure un travail de sensibilisation pour expliquer les relations entre le Fonds et la Cour, ainsi que leurs mandats respectifs. Par ailleurs, nous recommandons vivement au Fonds de coordonner sa stratégie de sensibilisation avec celle de la CPI afin d’éliminer la possibilité de transmettre des messages incohérents aux membres des communautés affectées, ce qui pourrait compromettre la compréhension qu’ont ces communautés de ces deux organes.

b. Gérer prudemment les ressources du Fonds

Au moment de la rédaction du présent rapport, le Fonds avait présenté à la Cour deux conclusions relatives à des activités et projets proposés qui utilisaient ses « autres ressources » : l’un en Ouganda et l’autre en République démocratique du Congo. [735] . Dans les deux cas, la Cour a approuvé les projets.

Dans la décision sur la RDC, la Cour s’est toutefois inquiétée du fait que l’utilisation du montant des ressources du Fonds proposé pour les projets décrits risquait de laisser peu de moyens au Fonds pour financer les réparations ordonnées par la Cour à un stade ultérieur de la procédure. À cet égard, nous signalons qu’en vertu de la règle 56 du Règlement du Fonds au profit des victimes, ce dernier est tenu de faire tout ce qui est en son pouvoir pour gérer le Fonds en prenant en considération la nécessité de prévoir des ressources suffisantes pour compléter les réparations accordées et en tenant particulièrement compte des procédures judiciaires en cours pouvant déboucher sur l'octroi de telles réparations.

La Cour a signalé qu’en RDC, aucun avoir ni bien appartenant aux accusés n’avait encore été saisi dans la situation qui pourrait servir à financer les réparations ordonnées par la Cour. Dans ce cas, elle « recommandait vivement » qu’avant de mettre en œuvre d’autres activités ou projets, le Fonds « entreprenne une étude évaluant et prévoyant les ressources qui seraient nécessaires pour exécuter une éventuelle ordonnance de réparation » rendue en vertu de l’article 75 du Statut dans les affaires portées devant la Cour. [736]

La décision met en lumière les conflits que peuvent créer les demandes d’utilisation des ressources du Fonds. Gérer ces demandes concurrentes sera probablement une source continuelle de tensions. Le Conseil de direction du Fonds devrait s’employer à garantir que les projets et activités utilisant les « autres ressources » du Fonds ne compromettent pas sa capacité à contribuer au paiement des réparations ordonnées par la Cour. Par ailleurs, les bailleurs de fonds, en particulier les États parties, devraient fournir les ressources nécessaires au Fonds pour faire en sorte qu’il soit capable de fournir une assistance significative aux vastes catégories de victimes couvertes par son mandat.

c. Promo uvoir une plus grande transparence et concertation

La transparence dans le fonctionnement du Fonds est vitale pour conforter sa crédibilité, en particulier auprès des victimes et autres personnes dans les pays dont la situation est examinée par la Cour. Certes, des problèmes de sécurité peuvent, dans certaines circonstances, limiter les informations pouvant être fournies à propos de projets spécifiques. Toutefois, en règle générale, afin d’éviter de créer un sentiment de parti pris, le Fonds devrait prendre bien soin de rendre publics ses règles de fonctionnement, ses critères pour sélectionner certains projets et certaines communautés affectées, ainsi que ses décisions relatives à la sélection et à la mise en œuvre de projets.

Par exemple, l’enquête du Procureur sur des crimes perpétrés dans une région particulière peut susciter des attentes au sein des communautés affectées de cette région quant à l’intervention de la Cour pour s’attaquer aux crimes qu’elles ont subis. Elles peuvent s’attendre notamment à des réparations. Les attentes suscitées pourraient donner lieu à un ressentiment si le Fonds choisissait de mettre en œuvre des projets en dehors de la région où le Procureur a ouvert son enquête. Le fait de garantir la transparence dans la sélection, la conception et la mise en œuvre des projets contribuera d’une part à atténuer l’incompréhension qui pourrait naître par rapport aux motifs du Fonds et d’autre part, à désamorcer ces tensions.

À cet égard, le Fonds peut travailler avec des associations intermédiaires, entre autres des ONG nationales et internationales, pour mettre en œuvre des projets d’assistance ou verser des réparations. [737] Néanmoins, le risque existe que certaines de ces associations soient perçues comme ayant pris parti dans un conflit, ou simplement comme représentant les intérêts d’un groupe plus que ceux d’un autre groupe. La transparence sur le plan de l’appel d’offres et de la sélection des partenaires pour aider à la mise en œuvre, par exemple en rendant publics les critères relatifs aux projets, contribuera à éviter certains de ces problèmes. Human Rights Watch croit savoir que le Fonds envisage la mise en place d’un système d’offres publiques pour sélectionner ses partenaires. La décision finale pour mettre en place un tel système relève toutefois de son Conseil de direction, lequel n’a pas encore examiné cette proposition. [738] Nous encourageons le Fonds à adopter un tel système pour ses partenariats afin d’améliorer la transparence.

Lors de la sélection des communautés cibles et des projets, il est indispensable de consulter les victimes et les organisations locales. En effet, l’apport de ces sources, tout particulièrement des victimes, aidera le Fonds à établir une présence qui sera considérée comme équitable et qui correspondra au rôle unique que joue le Fonds en sa qualité d’organe offrant une assistance au nom d’une institution judiciaire. À cette fin, le Règlement du Fonds au profit des victimes permet au Conseil de direction de consulter les victimes, leurs représentants légaux, ainsi que des organisations et experts externes lors de la planification des activités et programmes du Fonds. [739] Le Conseil de direction peut également prendre en considération les avis de ces personnes pour déterminer l’ampleur des réparations ordonnées par la Cour à titre individuel et collectif, lorsque les bénéficiaires ne sont pas précisés par la Cour. [740] Afin d’exploiter au mieux ces consultations, nous recommandons vivement au Fonds de définir des lignes directrices et des procédures claires et transparentes pour garantir que les points de vue de toutes les parties intéressées puissent être entendus lors de la sélection, de la conception et de la mise en œuvre de projets et d’activités.

3. Un besoin de dons supplémentaires

Afin que le cadre établi par la CPI pour les réparations fonctionne comme prévu, les États parties ont un rôle important à jouer. Sans dons volontaires suffisants, le Fonds ne sera pas en mesure d’entreprendre des projets d’assistance aux victimes tout en aidant la Cour à financer les ordonnances de réparation. Les États ne devraient pas seulement verser régulièrement des dons mais également encourager les particuliers et les organisations qui obéissent à leur loi à faire de même, par exemple en instaurant une exonération fiscale pour ces dons. [741] Ils doivent aussi apporter leur concours pour l’exécution des ordonnances de la Cour relatives aux réparations ainsi que pour le versement des réparations et de l’aide. À ce propos, nous recommandons une nouvelle fois au Fonds de garantir, dans la mesure du possible, une plus grande transparence dans la sélection des projets, afin que les bailleurs de fonds puissent vérifier plus facilement comment leurs financements sont utilisés. Agir en ce sens peut accroître le soutien des donateurs aux activités du Fonds à plus long terme.

VIII. La coopération et le soutien

A. Présentation générale

La réussite de la Cour pénale internationale est directement liée à la volonté des États parties et des organisations intergouvernementales de lui accorder leur appui. Parce qu’elle ne dispose pas de sa propre force de police pour faciliter les enquêtes, localiser les témoins et appréhender les suspects, la CPI est tributaire de la coopération des États parties pour exécuter son mandat.

Le Statut de Rome énonce l’obligation expresse des États parties de coopérer avec la Cour, [742] et les responsables de la CPI doivent fournir des informations aux États parties sur le type de coopération requise dans des circonstances précises. Il est néanmoins capital que les États parties perçoivent leur coopération avec la Cour comme une obligation beaucoup plus large qu’une simple réponse aux demandes ciblées d’assistance. Cette Cour ne peut tout simplement pas réussir si les États parties ne s’engagent pas activement à aider la CPI à atteindre ses objectifs.

La Cour requiert coopération et soutien dans deux principaux domaines. En premier lieu, elle a besoin de coopération judiciaire et d’appui logistique, par exemple pour appréhender les suspects et localiser les témoins, comme cela est mentionné plus haut. Il faut également que les États parties mettent en place un cadre national afin de pouvoir répondre en temps voulu aux demandes de coopération émanant de la Cour. En second lieu, les États parties doivent apporter un soutien politique fort à la CPI. Cela suppose qu’ils placent le soutien à la Cour au cœur de toutes leurs relations diplomatiques, en particulier avec les pays dont la situation fait l’objet d’une enquête de la CPI. La présente section analyse ces deux domaines, en se focalisant sur les besoins de la Cour, les mesures prises par les États parties pour y répondre efficacement et les moyens d’intensifier ces efforts. Cette section se penche cependant d’abord sur l’Assemblée des États parties, eu égard au potentiel unique dont celle-ci dispose pour garantir à la Cour un appui et une assistance appropriés.

B. L’Assemblée des États parties

L’Assemblée des États parties est un organe qui a été créé par le Statut de Rome pour assurer le contrôle de l’administration de la Cour. L’AEP est composée de représentants de chaque État partie et est tenue de se réunir au moins une fois par an ; elle peut cependant se réunir plus souvent si les circonstances le nécessitent. [743] Parmi ses nombreuses fonctions, qui comprennent des responsabilités administratives telles que l’approbation du budget annuel de la Cour, l’AEP est chargée d’examiner toute question relative au refus d’un État partie de répondre à une demande de coopération émanant de la CPI. [744] Human Rights Watch estime que l’AEP peut contribuer de manière décisive à garantir à la CPI une coopération et un soutien suffisants des États mais ce uniquement si elle exerce son mandat de façon active et engagée.

Cette contribution peut notamment consister à suivre de près et à réagir aux actions de la CPI, tout en respectant son indépendance judiciaire, et à promouvoir un dialogue stratégique entre États parties et personnel de la Cour sur les besoins de coopération. Le contrôle des activités de la CPI est extrêmement utile pour perfectionner la Cour, surtout en cette phase initiale de ses travaux. A côté de ce dialogue stratégique, ce contrôle peut aider les États parties à mieux comprendre les activités de la Cour, leur permettant ainsi de mieux apprécier ses besoins sur le plan de la coopération, du soutien et du financement. L’AEP peut également encourager la réflexion et l’élaboration de stratégies au sein des États parties afin de garantir coopération et soutien, notamment par l’échange d’informations sur les meilleures pratiques et sur les enseignements tirés. Enfin, elle représente un espace où les États parties peuvent exprimer leur soutien politique solide à la CPI et, comme il est mentionné plus haut, examiner les cas de non-coopération.

Human Rights Watch a déjà souligné dans le passé à quel point il est important que l’AEP mène à bien ces tâches de façon « musclée ». [745] Comme il sera expliqué plus loin, l’AEP a adopté en ce sens des mesures importantes en renforçant ses procédures et en prenant des initiatives ciblées en matière de coopération. Pour qu’elle joue efficacement son rôle de centre de soutien actif et d’assistance à la CPI, il conviendrait de poursuivre et de consolider ces développements.

1. Renforcer les procédures de l’AEP

Au cours des quatre dernières années, l’AEP a adopté un éventail de mesures visant à renforcer son fonctionnement tant pendant ses sessions annuelles qu’en dehors. Par exemple, le Bureau de l’AEP a créé deux groupes de travail permanents, l’un à La Haye, l’autre à New York. Ces groupes de travail se réunissent tout au long de l’année et facilitent les discussions de fond sur les questions relatives à la CPI au moment où elles se présentent, en amont des sessions officielles de l’AEP. [746]

L’AEP a également augmenté la durée de ses sessions annuelles, ce qui permet d’approfondir le champ des discussions et de l’élargir à d’autres questions, en plus des points techniques, pouvant nécessiter une prise de décisions. De cette manière, elle dispose de davantage de temps pour étaler les réunions au fil de la session, réduisant ainsi les problèmes de programme et autres conflits (tels que la disponibilité des services de traduction) au minimum. Cela permet aux petites délégations de participer de manière plus effective. Plus récemment, les sessions de l’AEP ont été enrichies de plusieurs réunions informelles parallèles. Ces rencontres sont l’occasion de discuter d’un certain nombre de questions importantes qui peuvent ne pas se trouver à l’ordre du jour officiel, par exemple la sensibilisation et la communication, la participation des victimes, et la coopération. Ces réunions devraient être reconnues comme éléments du programme officiel des sessions de l’AEP.

L’ajout du débat général à l’ouverture des sessions de l’AEP est un développement particulièrement intéressant. Il offre une excellente plateforme aux États parties pour exprimer leur soutien à la Cour et soulever des questions primordiales concernant la CPI. Le débat général qui a eu lieu lors de la sixième session de l’AEP (2007) a donné un aperçu du type d’AEP qui, par sa vigueur, peut aider la Cour efficacement. Il a été marqué par des déclarations de soutien ferme et presque tous les pays ont mis l’accent sur l’importance de la coopération. Plus d’un tiers des déclarations ont par ailleurs souligné explicitement qu’il fallait que le Soudan arrête et remette à la CPI les personnes soupçonnées par la CPI. [747] Le débat a contribué à faire de la coopération le thème de la sixième session ; qui, à son tour, a permis la mobilisation et l’établissement des bases d’une action future visant à améliorer la coopération.

Les débats généraux peuvent susciter la contribution de hauts responsables et ainsi renforcer le soutien politique à la CPI et à son mandat. À cet égard, les interventions du Secrétaire général des Nations unies, de la Vice-premier ministre espagnole et de la Ministre sud-africaine de la justice lors de la sixième session de l’AEP ont été précieuses. [748]

2. Les initiatives ciblées en matière de coopération et de soutien

Le défi majeur en matière de coopération et de soutien est de convertir les grandes déclarations en plans d’action et en pratique.

Au cours des deux dernières années, l’AEP a lancé des initiatives visant à traduire en pratique les larges expressions de soutien. Lors de sa cinquième session, elle a désigné des facilitateurs à New York et à La Haye qui ont dirigé des consultations et préparé un rapport sur la coopération. [749] Ce rapport, qui a été approuvé par le Bureau de l’AEP, offre de précieux conseils aux États parties en identifiant un éventail de mesures qu’ils devraient adopter afin d’améliorer leur coopération et soutien à la CPI. Nous analysons un grand nombre des recommandations du Bureau ci-après.

Lors de sa sixième session, l’AEP a également nommé un point focal sur la coopération. [750] Basé à La Haye, le point focal, l’ambassadeur de Belgique auprès des organisations internationales aux Pays-Bas, peut jouer un rôle de promoteur de la coopération et du soutien en aidant à combler le fossé entre les besoins de la Cour et les connaissances et capacités dont disposent les États parties pour y répondre. Human Rights Watch estime que cela peut se faire de plusieurs façons. En premier lieu, le point focal peut améliorer la communication et la coordination entre les États parties et la CPI par le biais d’une interaction soutenue et informelle avec les diplomates et les responsables de la Cour. En deuxième lieu, il peut stimuler le débat et les échanges nécessaires entre les États parties autour des enseignements tirés de la coopération et du soutien à la Cour et il peut ensuite utiliser ces informations pour contribuer à diffuser les meilleures pratiques. En troisième lieu, il peut concourir à générer en temps voulu des réponses positives à des besoins particuliers de coopération, en mettant en contact les groupes d’États susceptibles d’être les plus à même de fournir l’assistance nécessaire. Ces efforts seraient bénéfiques pour tous les États parties, mais surtout pour ceux qui jouissent de moins d’expérience en matière de coopération avec les tribunaux ou qui s’inquiètent de devoir coopérer compte tenu de leurs ressources limitées. Nous croyons savoir que le point focal suit ou à l’intention de suivre la plupart de ces différentes axes d’action, ce dont nous nous réjouissons.

Pour être efficace, le point focal devra aussi se montrer actif et créatif. Il sera pour ce faire en contact régulier avec les responsables de la Cour et les diplomates à propos des besoins et défis de la CPI ; il identifiera et se focalisera sur diverses initiatives là où les besoins sont particulièrement importants et où une innovation au sein des États parties peut s’avérer nécessaire. À cet égard, nous nous réjouissons que le point focal se soit engagé à établir ce genre de communication et à travailler sur des questions telles que les accords relatifs à la réinstallation des témoins. Les efforts visant à faciliter la réinstallation des témoins dans des États qui manquent de ressources et d’expertise en la matière se révèlent être une initiative importante, que le point focal semble suivre attentivement et que nous analysons plus loin. [751]

Comme nous l’expliquons plus loin dans la présente section, l’ONU est une organisation intergouvernementale incomparable lorsqu’il s’agit d’obtenir une coopération et un soutien pour la CPI. Étant donné que le point focal sur la coopération est basé à La Haye, nous recommandons vivement au Bureau de l’AEP d’envisager également de nommer un point focal ou un sous-point focal sur la coopération basé à New York afin d’optimiser les occasions de promouvoir les objectifs de la CPI au siège de l’ONU.

C. La coopération judiciaire et le soutien logistique

La coopération judiciaire et le soutien logistique englobent toute une série d’actions décisives, notamment fournir des éléments de preuve, délivrer des documents, mener des perquisitions, protéger des témoins, geler des avoirs, remettre des suspects et emprisonner des condamnés. Il ne faut pas oublier que la coopération judiciaire comprend l’aide à la défense tout autant qu’à l’accusation.

Afin de garantir une coopération judiciaire et un soutien logistique, il est indispensable de mettre en place la base juridique et les dispositions pratiques appropriées pour réagir de façon efficace et opportune. Il est évident que la volonté politique se révèle essentielle pour poser les bases juridiques adéquates et pour fournir une coopération et un soutien pertinents.

Nous analysons ci-après une série de moyens à la disposition des États parties pour améliorer leur capacité à fournir coopération judiciaire et soutien logistique. Human Rights Watch encourage vivement les États parties à examiner ces moyens et à adopter sans délai les mesures qui s’imposent quand elles ne sont pas encore en place.

1. Mettre en œuvre la législation

Afin de donner effet à l’obligation générale des États parties de coopérer avec la Cour, l’article 88 du Statut de Rome dispose que les États parties « veillent à prévoir dans leur législation nationale les procédures qui permettent la réalisation de toutes les formes de coopération » aux termes du Statut. [752] Une législation visant à mettre en œuvre le Statut de Rome dans le droit national, souvent appelée « législation de mise en œuvre », est capitale pour répondre à cette exigence : elle pose une base nationale claire pour la coopération.

L’absence de législation de mise en œuvre ne dispense pas les États parties de leur obligation de coopérer avec la Cour mais elle rend cette coopération tributaire d’arrangements ad hoc, ce qui est beaucoup plus compliqué et plus astreignant pour la CPI. Malheureusement, beaucoup d’États parties doivent encore adopter une législation de mise en œuvre. Ces pays devraient prendre toutes les mesures nécessaires en ce sens. Pour faciliter ce processus, ils pourraient notamment entreprendre des consultations techniques avec des États parties qui ont des systèmes juridiques similaires (et dès lors des approches similaires pour aborder les questions juridiques susceptibles de se présenter), tant bilatéralement qu’au sein d’organisations régionales.

2. Les dispositions institutionnelles nationales

La mise en place d’un cadre institutionnel national efficace est, pour les États parties, un autre moyen important de faciliter une coopération effective avec la Cour. Comme l’indique le rapport du Bureau de l’AEP, le fait de disposer de procédures appropriées avant que des demandes soient adressées permet de répondre en temps opportun et de manière satisfaisante. [753] Pour les États parties qui n’ont pas coopéré antérieurement avec un tribunal pénal international, penser et planifier à l’avance est d’autant plus important. Bon nombre d’États parties ont déjà mis en place des cadres institutionnels pour faciliter la coopération et le soutien. Certains de ces dispositions, qui varient en complexité et en portée, sont analysés plus loin.

Il est évident que la CPI doit fournir aux États parties les informations nécessaires sur la coopération et le soutien dont elle a besoin. C’est particulièrement important pour les États qui ont moins d’expérience en matière de coopération avec des tribunaux et comprennent moins bien le type de coopération requise dans la pratique. [754] Nous signalons qu’en mars 2007, la CPI a préparé un rapport à l’intention des États parties détaillant certaines de ses demandes. [755]

a. Des points focaux nationaux

Une des dispositions de base que beaucoup d’États ont mis en place est la désignation d’un point focal national pour la coopération avec la CPI. [756] Ce point focal reçoit les demandes de coopération émanant de la Cour et les achemine vers l’organe compétent au sein des institutions nationales. Dans certains pays, il est chargé de suivre les développements à la CPI et de participer aux sessions de l’AEP. [757] Par ailleurs, les points focaux aident leurs gouvernements nationaux respectifs à définir des politiques relatives à des développements spécifiques dans les travaux de la Cour.

Bien que cela ne soit pas encore courant, [758] Human Rights Watch estime que ces points focaux nationaux devraient jouer un rôle supplémentaire : œuvrer de façon dynamique pour rallier un soutien aux problématiques existantes de la Cour et ce à tous les niveaux des institutions gouvernementales. [759] Cela permettrait aux gouvernements de mieux comprendre la CPI, favorisant ainsi une coopération plus efficace. Les efforts en ce sens pourraient inclure l’organisation de discussions et de rencontres sur la coopération ainsi que le partage d’informations avec les ministères compétents.

Travailler avec un point focal peut parfois augmenter le temps de réaction face aux demandes de coopération. Par exemple, le personnel de la CPI pourrait juger qu’il est plus efficace de contacter la police parisienne pour interroger un ressortissant congolais résidant à Paris qui est susceptible de déposer comme témoin dans l’enquête de la CPI en RDC. Cependant, Human Rights Watch s’est vu signaler que le fait de passer par une autorité centrale apportait une plus-value : cela garantit que la réponse reflète la position du gouvernement et non celle d’un fonctionnaire zélé qui risque de changer de poste peu de temps après. [760]

Dans un certain nombre d’États parties, le point focal national est nommé par le ministère des affaires étrangères, bien que ce soient les ministères de la justice qui tendent à se charger du travail pratique, à savoir répondre aux demandes de coopération. Pour d’autres États parties, le conseiller juridique de l’ambassade à La Haye occupe cette fonction, travaillant avec des contacts au sein des ministères. Afin de veiller à ce que les questions relatives à la coopération fassent l’objet de l’attention qui s’impose, il peut être nécessaire de désigner des points focaux jouissant d’une réputation établie au sein d’un gouvernement.

b. Les groupes de travail spéciaux interministériels

Certains États parties ont également mis en place des structures de coordination interne plus détaillées. Cela tend à être le cas dans les pays disposant de ressources plus importantes et ayant déjà coopéré auparavant avec des tribunaux internationaux. Une de ces structures est le groupe de travail spécial interministériel. [761] Un groupe de travail spécial interministériel—qui peut se réunir régulièrement ou lorsque cela s’avère nécessaire—peut favoriser une meilleure concertation et permettre les échanges d’informations entre les ministères compétents pour la coopération. Il peut aussi améliorer la visibilité de la CPI au sein d’un gouvernement.

L’une des unités les plus développées est la Belgian Task Force ICC-ICT (BTF). La BTF constitue un espace au sein duquel la coopération avec la CPI et les autres tribunaux internationaux est examinée et discutée. [762] Elle comprend des représentants de tout un éventail de ministères, dont celui des affaires étrangères, de la justice, de la défense et de l’intérieur, et se réunit deux ou trois fois par an. [763] Bien que la BTF ne traite pas les demandes ou projets spécifiques de coopération, elle constitue une plateforme où les autorités belges compétentes étudient et discutent de la coopération avec la CPI et les autres tribunaux internationaux et elle contribue à faire circuler les informations sur les demandes et projets de coopération. [764] Il faut mentionner que par l’intermédiaire de la BTF, chaque ministère désigne un point de contact. Cela peut faciliter les réponses aux demandes de coopération spécifiques concernant ces ministères dès qu’elles se présentent. Par ailleurs, alors qu’une unité nationale servant de point focal au sein du ministère de la justice aide à faire avancer les demandes spécifiques à travers les rouages de l’appareil étatique, un sous-groupe de la BTF composé des acteurs clés peut être convoqué pour apporter une aide sur des projets particuliers, telles que des négociations sur un accord de réinstallation d’un témoin.

Telle qu’elle se présente, l’approche reflétée par la BTF est précieuse dans le sens où elle contribue à faire en sorte que les responsables qui devraient être impliqués dans la coopération avec la CPI se trouvent bien « à la table ». Elle sensibilise également aux questions liées à la justice internationale et à la coopération judiciaire.

c. Des dispositions particulières pour les pays dont la situation est examinée
par la Cour

Pour les pays dont la situation est examinée par la Cour, la coopération implique une gamme plus étendue d’obligations que pour les autres États parties. Malheureusement, les responsables nationaux n’ont souvent pas appréhendé pleinement les besoins de la CPI et par conséquent, ils n’ont pas été en mesure de répondre de façon satisfaisante aux demandes de la Cour. L’identification de responsables nationaux compétents pour répondre aux demandes de la CPI a été particulièrement délicate, ceci probablement parce que la législation de mise en œuvre, qui traite en détail les questions de coopération, n’a, à ce jour, été adoptée dans aucun des pays dont la situation est examinée par la CPI. [765]

Dans le cadre des fonctions variées et parfois très terre-à-terre visant à faciliter les activités de la CPI dans les pays dont elle examine la situation, par exemple l’ouverture de comptes bancaires ou l’immatriculation de véhicules, le personnel de la Cour a souvent affaire à des fonctionnaires qui ne connaissent pas la CPI. [766] Dans ce contexte, bien que le ministère des affaires étrangères puisse ouvrir des portes et dégager le soutien dont a besoin la Cour, les groupes de travail spéciaux interministériels peuvent jouer un rôle clé dans la coopération en promouvant la concertation entre les acteurs compétents et en créant une mémoire institutionnelle de coopération, réduisant ainsi au minimum les blocages. [767]

Les responsables de la Cour ont également constaté que dans les pays dont la situation faisait l’objet d’un examen, les consultations en amont d’éventuelles demandes peuvent contribuer à garantir des réponses rapides et précises. Cela s’est fait par le biais d’arrangements de procédures opérationnelles standard (POS) élaborés avec les autorités nationales. Par exemple, un document de POS peut énumérer les dispositions potentiellement nécessaires avant et après la délivrance de mandats d’arrêt par la CPI. Parmi d’autres mesures très utiles prises par les responsables de la Cour dans les pays dont la situation fait l’objet d’un examen, nous citerons l’élaboration de documents sur les « enseignements tirés » de certaines pratiques telles que l’ouverture de comptes bancaires et l’aménagement de locaux. Les responsables de la Cour ont également organisé des formations sur les procédures décrites dans les documents de POS. [768]

3. Les accords-cadres

Il y a certains domaines—tels que le transport de suspects, la réinstallation de témoins, la remise en liberté conditionnelle d’accusés et l’application des peines—pour lesquels les accords passés préalablement aux demandes spécifiques de coopération sont particulièrement importants. [769] Ces demandes peuvent nécessiter une réaction rapide et peuvent se présenter à diverses reprises. Il serait tout simplement trop astreignant et inefficace de chaque fois « réinventer la roue ».

Les « accords-cadres » entre la CPI et les États parties constituent un moyen important de répondre à ces besoins de façon appropriée. Ils énoncent dans les grandes lignes les devoirs et responsabilités des États parties et sont la base à partir de laquelle les États peuvent réagir rapidement aux demandes de la Cour. [770] Il faut noter que les accords ne prédéterminent pas une réaction positive ou négative spécifique de l’État partie. Néanmoins, si la décision est positive, certains jalons sont déjà en place pour aller de l’avant.

Nous savons que certains accords-cadres ont été conclus mais leur nombre demeure bien trop insuffisant. [771] Il est vrai que l’assistance telle que la réinstallation de témoins et l’emprisonnement de condamnés implique des investissements financiers et une aide à long terme mais elle est fondamentale pour que la Cour puisse fonctionner. De plus, à mesure que le nombre d’affaires portées devant la Cour augmente, les demandes dans ces domaines vont certainement se multiplier. [772] Plus grand le nombre d’États parties signataires de ces accords-cadres, plus le fardeau peut être facilement réparti et assumé.

Nous exhortons tous les États parties à envisager de conclure des accords sur la réinstallation des témoins. Certes, réinstaller un témoin dans un environnement proche tant géographiquement que culturellement présente des avantages. Cependant, il se peut que les États qui remplissent ces critères n’aient pas les capacités ni les compétences nécessaires en ce domaine. [773] Comme il est mentionné plus haut et expliqué dans le rapport du Bureau de l’AEP sur la coopération, il serait utile d’explorer des pistes permettant aux États parties qui disposent de l’expérience et des ressources nécessaires d’aider ceux qui sont prêts à coopérer mais n’en ont pas la capacité. [774] Cela pourrait impliquer la création d’un fonds spécial que la Cour administrerait pour faciliter la réinstallation de témoins.

D’autres défis peuvent naître de l’interaction entre les besoins de réinstallation des témoins et d’exécution des peines, d’une part, et les exigences de la législation nationale, d’autre part. Ce problème est particulièrement prononcé dans les pays qui ont un système fédéral, où les allocations sociales peuvent provenir d’une entité provinciale ou étatique déterminée. [775] Le processus de négociation d’un accord-cadre dans ces États peut être un moyen précieux de réunir les acteurs importants en vue de résoudre les problèmes que pose la fourniture d’une assistance. Cela évite également que ces difficultés ne provoquent des blocages à répétition.

Le fait que certains responsables gouvernementaux croient que la population ne soutient pas ou peu l’idée d’assister la Cour en effectuant des tâches pratiques onéreuses constitue un obstacle général. En conséquence, certains États parties sont peu disposés à se retrouver liés par un accord-cadre. [776] Là où le soutien populaire peut sembler faire défaut, nous estimons que c’est aux responsables de mettre au point des stratégies visant à changer l’opinion publique. De surcroît, cette assistance devrait être présentée et entendue comme faisant partie intégrante de la lutte contre l’impunité et comme découlant du statut de membre de la CPI. Autrement, la Cour ne sera pas en mesure de fonctionner.

4. Les Nations unies et les organisations régionales

Les organisations intergouvernementales sont une autre source primordiale de coopération judiciaire et de soutien logistique. Cette aide a été jusqu’à aujourd’hui fournie principalement par les Nations Unies. [777] L’ONU est un partenaire naturel de la CPI en raison du mandat qui lui est confié de promouvoir la paix et le respect des droits humains, de sa présence dans tous les pays dont la situation est examinée par la CPI à ce jour, de sa considérable capacité à opérer dans des endroits reculés qui présentent de nombreux défis logistiques (comme c’est le cas dans les situations actuellement examinées par la CPI) et parce que le travail de nombreux organes et agences de l’ONU touche à des questions en lien avec la CPI. [778]

La coopération de l’ONU est également facilitée par l’accord conclu par la CPI avec l’organisation et qui régit leurs relations. [779] Il serait utile que la Cour passe également des accords de ce type avec toutes les principales organisations régionales. À cet égard, nous nous réjouissons de l’accord de coopération et d’assistance conclu entre la CPI et l’Union européenne (UE). [780] Compte tenu des enquêtes actuelles de la CPI en Afrique, un accord régissant les relations avec l’Union Africaine (UA) s’avère particulièrement important. En dépit de l’élaboration d’un projet d’accord et des déclarations favorables d’États parties africains, la conclusion de l’accord se heurte à l’opposition qui règne au sein des États membres de l’UA. Nous exhortons les États parties africains à réaffirmer leur soutien diplomatique à la coopération en soulevant à l’UA la possibilité d’un tel accord et en en promouvant la conclusion.

Un accord régissant les relations entre la CPI et l’Organisation des États américains revêtirait également une importance particulière, surtout compte tenu du fait que la Colombie est l’un des pays dont la situation est analysée par le Procureur. [781]

(Le besoin d’une plus grande intégration de la Cour dans le système des Nations unies et dans les organisations régionales est analysé plus loin.)

D. Un soutien diplomati que et politique

Compte tenu des défis auxquels est confrontée la CPI, le besoin d’un soutien diplomatique et politique ferme des États parties ne sera jamais suffisamment souligné. Comme le relève le rapport du Bureau de l’AEP sur la coopération, « [p]our que la Cour puisse remplir ses fonctions, il est indispensable que les États Parties lui apportent un soutien politique constant, résolu et durable ». [782] Le soutien diplomatique et politique peut s’avérer essentiel pour atteindre certains objectifs, tels que l’arrestation et la remise de suspects, ainsi que pour créer un climat généralement propice à la réalisation des travaux de la Cour.

Un appui diplomatique et politique actif est d’autant plus important que la CPI opère souvent dans des situations en proie à l’instabilité ou à un conflit. Les enquêtes et les procès de crimes commis dans ces situations sont particulièrement décisifs, une menace crédible de poursuites pouvant contribuer à réfréner de nouvelles exactions. Toutefois, dans ce type de contextes, les travaux de la Cour coexistent avec d’autres objectifs majeurs, tels que les négociations de paix et les opérations de maintien de la paix.

Human Rights Watch reconnaît que les intérêts des États parties dans les pays dont la situation est examinée par la CPI sont nombreux et variés. Mais le silence, l’ambivalence ou un soutien trop discret au mandat de la CPI dans ces situations envoie un message inacceptable à propos de la Cour et de la justice en général. Dans ces circonstances, les États parties doivent apporter un appui clair et constant à la CPI et souligner par ailleurs le rôle de la justice dans la construction d’une paix durable et le besoin d’un consensus final incluant ces deux objectifs. De plus, comme il est analysé plus loin, les autres occasions importantes que les États parties pourraient saisir pour affirmer leur soutien diplomatique et politique à la Cour sont nombreuses ; nous exhortons les États à les mettre à profit.

1. L’arre station et la remise des suspects

Sans arrestations, il ne peut y avoir de procès. Une certaine coopération existe déjà en matière d’arrestations : le gouvernement congolais a livré deux suspects qu’il détenait (ils étaient détenus en lien avec d’autres crimes) et en a arrêté un troisième, qui a rapidement été remis à la CPI. Plus récemment, les autorités belges ont arrêté l’ancien vice-président congolais, Jean-Pierre Bemba, en vertu d’un mandat d’arrêt de la CPI pour des crimes qu’il aurait commis en République centrafricaine et l’ont transféré à La Haye. Mais malheureusement, la situation à laquelle est actuellement confrontée la Cour en ce qui concerne l’arrestation et la remise des suspects est inquiétante. À ce jour, la plupart des mandats d’arrêt délivrés par la CPI n’ont pas été exécutés et plusieurs sont en attente d’exécution depuis des années. [783]

Contraindre un gouvernement récalcitrant à arrêter et à livrer des suspects est l’obstacle récurrent sur lequel bute la coopération. L’arrestation, en opposant l’ordre émanant de la Cour aux prérogatives de la souveraineté nationale, est le « talon d’Achille » de l’exécution des décisions, mettant ainsi en lumière les limites plus générales d’un système de justice internationale qui en est encore à ses débuts.

En dépit des difficultés, les quinze ans d’expérience pratique des tribunaux pénaux internationaux montrent que les efforts déployés par les États pour conjuguer leurs efforts sur le plan politique, diplomatique et économique peuvent s’avérer déterminants pour l’arrestation et la remise de suspects. Par exemple, au Tribunal pénal international pour l’ex-Yougoslavie, la remise par la Serbie de 20 inculpés en 2005 et de deux autres accusés en 2007 était directement liée aux pressions diplomatiques tournant autour de son adhésion à l’Union européenne. [784] En 2006, les pressions diplomatiques croissantes de certains États, dont le Royaume-Uni et les États-Unis, ont contribué à ce que l’ex-président libérien Charles Taylor soit livré au Tribunal spécial pour la Sierra Leone afin d’y être jugé. Malgré son inculpation pour crimes de guerre et crimes contre l’humanité, Taylor avait trouvé refuge au Nigeria.

Ces exemples soulignent l’utilité du recours actif à une diplomatie de principes. À cette fin, les États parties devraient régulièrement soulever la question de l’arrestation et de la remise des suspects dans leurs relations bilatérales avec les États non coopératifs, dans le cadre de leur interaction avec des États tiers influents, lors des réunions des organisations intergouvernementales régionales et internationales ainsi qu’aux sessions de l’AEP. [785] Les États parties devraient également faire preuve de créativité en identifiant et en actionnant s’il y a lieu les leviers politiques et économiques appropriés, tels que les sanctions. Il se peut que ces initiatives ne débouchent pas sur une action immédiate mais elles sont déterminante pour la stigmatisation et, à terme pour la remise des suspects.

2. Int égrer la Cour dans le système des Nations unies

Il est indispensable que la CPI soit solidement intégrée dans le système des Nations unies. En tant que la plus grande organisation intergouvernementale au monde, l’ONU est le principal espace multilatéral où les États parties peuvent diffuser leur soutien diplomatique et politique à la CPI. L’engagement de l’ONU dans tant de situations en proie à un conflit ou sortant d’un conflit, entre autres celles examinées par la Cour, signifie également que la position adoptée par les Nations unies joue souvent, et de façon déterminante, un rôle favorable ou préjudiciable au mandat de la CPI.

En dépit de relations généralement bonnes entre l’ONU et la CPI, une certaine résistance par rapport à la Cour s’est fait sentir et continue de se faire sentir au Secrétariat de l’ONU. Cette résistance est plus prononcée, ce qui n’a rien d’étonnant, là où la promotion du mandat de la CPI est perçue comme un éventuel obstacle aux progrès d’autres activités de l’ONU, telles que le maintien de la paix et les pourparlers de paix. Comme nous l’avons mentionné plus haut, cela ne fait que souligner le besoin pour les États parties de faire comprendre l’importance qu’ils attachent à la CPI dans le cadre de leurs interactions avec les hauts responsables de l’ONU.

Le rapport du Bureau de l’AEP souligne le rôle capital des Nations unies et énumère un certain nombre de moyens pour « ancrer » convenablement la CPI dans l’appareil onusien. Ces mesures, qui devraient être activement mises en œuvre par les États parties, sont les suivantes. Premièrement, les États parties devraient veiller à ce que la CPI soit suffisamment prise en compte dans l’action du Conseil de sécurité, entre autres pour ce qui a trait aux mandats pour le maintien de la paix, aux missions et aux sanctions. Deuxièmement, il faudrait faire référence à la Cour dans les résolutions de l’Assemblée générale et, le cas échéant, dans d’autres résolutions. Troisièmement, les États parties devraient rappeler aux États membres de l’ONU leur devoir de coopération et demander à ce qu’ils satisfassent à leurs obligations, notamment en matière d’arrestation et de remise des suspects. Quatrièmement, à l’occasion de l’examen des candidatures d’adhésion aux organes de l’ONU, les États Parties devraient tenir compte de la volonté et de la capacité qu’ont les candidats de ratifier le Statut de Rome et de coopérer avec la Cour. Cinquièmement, les groupes régionaux devraient garder suffisamment présents à l’esprit les besoins de la Cour. Sixièmement, les États parties devraient faire mieux connaître et appuyer la CPI dans les tribunes appropriées de l’ONU, entre autres lors des rencontres bilatérales avec des responsables de l’ONU et lors des débats au sein des différentes commissions de l’ONU . [786]

Par ailleurs, nous exhortons vivement les responsables et le personnel de l’ONU de fournir à la CPI un appui politique indispensable tant en privé que publiquement, notamment dans le cadre de discussions avec les États et groupes armés concernés engagés dans des pourparlers de paix et lors de réunions avec des organisations régionales. Deux principaux messages sont particulièrement importants : la justice doit être rendue là où des crimes graves ont été perpétrés et la justice est essentielle pour instaurer une paix durable. De plus, ces efforts s’inscrivent dans la continuité de la politique, de la pratique et des principes de l’ONU. [787]

Les responsables de la CPI doivent également jouer leur rôle en tenant l’ONU informée et engagée dans les travaux de la CPI. Comme nous l’expliquons plus loin, l’allocution annuelle du Président de la CPI devant l’Assemblée générale, les rapports du Procureur sur le Darfour à l’intention du Conseil de sécurité ainsi que l’ouverture d’un bureau de liaison de la CPI à l’ONU représentent un accomplissement notable à cet égard. [788]

Malheureusement, malgré l’importance que revêt le soutien actif des États membres de l’ONU en faveur de la CPI, ils ont laissé passer des occasions majeures de montrer leur appui, tout particulièrement dans le cas de l’obstruction faite par le Soudan. Le refus flagrant de Khartoum d’exécuter les mandats d’arrêt délivrés par la CPI début mai 2007 est un affront à la Cour. [789] Le mutisme dans lequel se sont ensuite enfermés pendant des mois les organes de l’ONU, comme lors de la mission du Conseil de sécurité effectuée au Soudan en juin 2007, [790] non seulement n’a pas permis de faire avancer la remise des suspects mais a également enhardi les dirigeants soudanais à faire fi de leurs obligations. Le silence continu des responsables de l’ONU suite à la mission a exacerbé cette situation. [791]

Reconnaissant que les mandats de la CPI étaient petit à petit passés au second plan dans l’ordre du jour alors qu’il n’existait aucun espoir de concessions de la part de Khartoum sur le déploiement d’une force de maintien de la paix, les États parties ont commencé à saisir plus sérieusement les occasions qui s’offraient à l’ONU à l’automne 2007 pour dénoncer le manque de coopération du Soudan. [792] Au moment où le Procureur a présenté son second rapport annuel sur le Darfour au Conseil de sécurité en décembre 2007, le changement de cap était évident. Les déclarations des membres des États parties au Conseil ont été très vigoureuses et ont appelé expressément le Soudan à coopérer. Lors du rapport, les États parties non membres du Conseil ont également donné un exemple éclatant du poids qu’ils peuvent exercer au sein de forums multilatéraux lorsqu’ils conjuguent leurs énergies. Ils se sont « entassés » dans la salle du Conseil de sécurité en signe de soutien. [793] Leur présence imposante a envoyé un message fort et a rendu furieux l’ambassadeur du Soudan à l’ONU.

Suite à l’effervescence autour du rapport présenté par le Procureur devant le Conseil de sécurité en décembre, le prix à payer par le Soudan sur le plan politique pour son obstruction à la justice a augmenté. [794] Il n’en demeure pas moins que la justice pourrait se voir écartée par opportunisme politique. Les États parties devraient dès lors maintenir et intensifier les pressions avec le temps ainsi que tirer quelques « enseignements » en faisant figurer la Cour parmi les points habituels à l’ordre du jour des futures discussions du Conseil. Lors de sa mission au Soudan en juin dernier, le Conseil a soulevé, entre autres questions urgentes, le problème de l’obstruction répétée de Khartoum à la justice et c’est tout à son honneur. En juin également, le Conseil de sécurité a adopté une Déclaration présidentielle appelant le Soudan à coopérer avec la Cour. Nous nous réjouissons de ces développements ; le Conseil de sécurité devrait cependant continuer à intensifier ses réponses face à la violation continue de la résolution 1593. [795]

L’effervescence qui a accompagné la présentation de rapports par les responsables de la CPI au siège de l’ONU souligne l’avantage que peuvent présenter des visites régulières de hauts responsables de la Cour pour rallier un soutien diplomatique et politique à la Cour. De plus, ces visites sont l’occasion d’engager avec les représentants des États parties des discussions stratégiques, surtout préalablement aux événements clés tels que la présentation de rapports devant le Conseil de sécurité. [796]

Bien qu’il existe de nombreuses tribunes à l’ONU où les États parties peuvent apporter un appui politique et diplomatique à la CPI, plusieurs événements annuels méritent d’être mentionnés tout spécialement. Il s’agit du Débat général de l’Assemblée générale, qui a vu de nombreuses discussions encourageantes sur la CPI en 2007 ; [797] la présentation du rapport du Président de la CPI à l’Assemblée générale ; et les négociations sur la résolution en faveur de la CPI par la Sixième Commission de l’Assemblée générale.

3. Int égrer la CPI dans l’action des organisations régionales

L’appui des organisations régionales à la CPI sur le plan diplomatique et politique est également très important. Ces organisations sont influentes et leur soutien explicite constitue, pour la Cour, un argument supplémentaire pour faire exécuter ses ordonnances et ancrer son mandat. Ce soutien est aussi un appui géographique pour la Cour, qui peut avoir des implications sur le plan de l’assistance pratique fournie à la CPI sur le terrain. Comme l’indique le rapport du Bureau de l’AEP, les États parties devraient favoriser, dans la mesure du possible, « l’intégration » des questions en rapport avec la Cour au cœur de ces organisations. [798] Eu égard aux activités de la CPI en Afrique et à son examen attentif de la situation en Colombie, le soutien politique et diplomatique accru de l’Union Africaine et de l’Organisation des États américains s’avère particulièrement nécessaire.

Le rapport de l’AEP propose des mesures spécifiques importantes que les États parties devraient mettre en œuvre en ce qui concerne les organisations régionales et que Human Rights Watch approuve pleinement. Il s’agit notamment de : faciliter et appuyer les déclarations communes et résolutions des organisations régionales destinées à promouvoir la Cour et ses activités et ce de façon générale ou en lien avec des situations ; promouvoir la conclusion d’accords de coopération entre les organisations régionales et la CPI ; appuyer la constitution de groupes de travail sur la CPI au sein des organisations régionales ; favoriser la tenue de rencontres dans l’enceinte des organisations régionales afin de mieux faire connaître la Cour et d’échanger des informations sur la coopération ; inscrire la CPI à l’ordre du jour des débats politiques à haut niveau au sein des organisations concernées. [799]

L’Union européenne est un modèle constructif en ce qui concerne le type de coopération qui s’impose avec les organisations régionales. Elle a adopté une position commune sur la CPI visant à orienter les 27 États membres dans leur action relative à la Cour tant au sein de l’UE que dans le cadre d’autres activités. [800] Conformément à cette position, l’UE a lancé de nombreuses initiatives destinées à appuyer la Cour. Elle a notamment entrepris des démarches, d’une part pour soulever la question de la CPI dans le cadre du dialogue politique et des sommets tenus avec des pays tiers et d’autre part, pour inclure une clause de reconnaissance et de soutien à la CPI dans les accords de coopération conclus avec des États non membres de l’UE. Le Parlement européen s’est également placé en fidèle partisan de la Cour depuis ses débuts. Par ailleurs, l’UE s’efforce d’intégrer le soutien à la CPI dans ses diverses activités. Nous citerons par exemple les mandats des représentants spéciaux de l’UE pour le Soudan et la région des Grands Lacs, qui sont chargés de la liaison avec la Cour dans leurs domaines de compétence respectifs. De plus, le Conseil des ministres des affaires étrangères de l’UE a publié de nombreuses conclusions dans lesquelles la CPI occupe une place importante. [801]

Pourtant, beaucoup reste à faire. L’UE s’est mobilisée avec succès autour du premier défi auquel s’est heurtée la CPI : se battre pour une ratification universelle. À cet égard, l’UE et les États membres de l’UE individuellement ont parcouru la planète en revêtant le costume d’ambassadeurs des valeurs consacrées dans le Statut de Rome. Cela a fortement contribué à convaincre certains pays d’y adhérer. L’UE s’est également opposée fermement à la campagne idéologique menée par les États-Unis à l’encontre de la Cour. Néanmoins, comme il a été mentionné plus haut, la CPI est aujourd’hui confrontée à ce qui est probablement la plus décisive des épreuves : l’arrestation des suspects ainsi que le respect de son mandat et de sa mission dans le cadre des situations où elle opère. Sur ce plan, il a été plus difficile pour l’UE de parler d’une seule voix et d’adopter constamment toutes les mesures à sa disposition pour appuyer la Cour.

L’UE doit poursuivre ses efforts visant à intégrer la CPI dans les activités mentionnées et d’autres encore, par exemple en axant l’aide au développement sur l’assistance aux systèmes judiciaires dans les pays dont la situation est examinée par la Cour et en encourageant les pays de l’UE à exercer leur compétence universelle sur les crimes qui sont du ressort de la CPI. Cela serait effectivement en accord avec le principe de complémentarité entériné dans le Statut de Rome. Les autres organisations régionales devraient prendre également ce type d’initiatives.

Résumé des recommandations clés

Chamb res

À la Présidence

  • Poursuivre les efforts déployés pour mobiliser le soutien en faveur de la cour et promouvoir la ratification universelle du Statut de Rome au moyen d’activités de représentation.
  • Continuer, par l’entremise du Conseil de coordination, à assurer une coordination interne entre les organes de la cour et à faciliter le développement d’une vision commune et partagée à long terme grâce au processus actuel de planification stratégique de la cour.

Aux Chambres

  • Articuler au maximum le raisonnement et la base juridique sous-tendant le rôle, en train d’être défini, de la chambre préliminaire dans l’exécution de son mandat de supervision judiciaire des enquêtes du procureur.
  • Accroître la transparence et la cohérence de la prise de décision judiciaire en faisant référence à des interprétations antérieures pertinentes et en articulant les bases de désaccord avec les décisions d’autres chambres.

Bureau du Procureur

À l’Assemblée des États parties

  • Examiner favorablement les demandes de ressources supplémentaires formulées par le Bureau du Procureur et par la cour afin que la CPI soit équipée pour enquêter et poursuivre les crimes les plus graves en fonction des besoins des affaires qui émergent.
  • Appuyer les efforts déployés par la CPI pour encourager et faciliter de véritables enquêtes et poursuites par les systèmes judiciaires nationaux pour les crimes graves (complémentarité positive.)

Au Bureau du Procureur

Structure du Bureau

  • Recruter un conseiller spécialisé dans les problèmes de genre directement affecté au cabinet du Procureur afin d’intensifier les efforts visant à intégrer dans la stratégie de l’accusation les questions relatives au genre, notamment les crimes de violence sexuelle.

« Intérêt de la justice »

  • Continuer à émettre des déclarations fermes soulignant qu’il ne peut y avoir de compromis politique sur la justice pour les crimes les plus graves dans le cadre des processus de paix.

Coopération avec les États et les organisations intergouvernementales

  • Continuer à faire pression sur les États et les organisations intergouvernementales afin qu’ils coopèrent avec le bureau et la cour et apportent le soutien nécessaire pour faire appliquer les ordonnances et décisions de la CPI.

Sélection de situations et d’affaires

  • Dans la sélection des situations, recourir dans la mesure du possible à des pistes alternatives au renvoi volontaire, telles que le pouvoir proprio motu du procureur.
  • Poursuivre les enquêtes dans toutes les situations dont la cour est saisie afin de rassembler suffisamment d’éléments de preuve pour traduire en justice les hauts dirigeants devant la CPI.

Communication, sensibilisation et information du public

  • Recruter un porte-parole pour le Bureau du Procureur dans les plus brefs délais et le doter des moyens nécessaires pour améliorer l’interaction du bureau avec les médias locaux et internationaux.
  • Faire des efforts plus concertés pour expliquer l’application des principes directeurs du bureau—indépendance, impartialité, objectivité et non-discrimination—dans le choix des situations, d’autant plus que la décision d’ouvrir une enquête peut susciter des questions sur l’indépendance et l’impartialité du procureur de la part de ceux qui cherchent à saper le travail de la cour.
  • Améliorer les initiatives visant à transmettre systématiquement aux communautés affectées des informations importantes relatives au travail du bureau, y compris au sujet de faits nouveaux non confidentiels qui ressortent des enquêtes et poursuites, afin de contribuer à répondre aux attentes et à combattre la désinformation. Ces informations peuvent notamment porter sur les efforts déployés pour recueillir des données relatives aux crimes relevant de la compétence de la CPI et commis par toutes les parties à un conflit, sur la politique appliquée par le bureau en matière de seuil de gravité dans le choix des affaires, ou encore sur les limites imposées par la juridiction temporelle de la cour. Il s’agira peut-être aussi de gérer les perceptions négatives qui pourraient découler des inévitables retards dans la conduite des enquêtes.
  • Souligner plus fermement que l’équilibre régional n’est pas un critère pour le choix des situations et continuer d’attirer l’attention sur les situations non africaines qui font l’objet d’un examen, notamment la Colombie et l’Afghanistan.
  • Continuer de travailler en étroite collaboration avec l’Unité de la sensibilisation de la Cour dans le greffe afin de renforcer les efforts de sensibilisation et de communication en lien avec la stratégie du Bureau du Procureur. Il faudrait notamment fournir plus régulièrement au personnel de l’Unité chargé de l’information et de la sensibilisation des points de discussion ciblés afin de répondre aux questions récurrentes et relatives à la stratégie du Bureau du Procureur soulevées dans le cadre du dialogue entretenu par la cour avec les communautés locales.

Enquêtes

  • Recruter des enquêteurs supplémentaires, y compris des enquêteurs expérimentés, dans les plus brefs délais et accorder la priorité à leur contribution dans la planification et la mise en œuvre de la stratégie de poursuites du bureau.
  • Considérer la possibilité de baser en permanence sur le terrain des membres des équipes d’enquête dans les situations où les conditions de sécurité permettent le fonctionnement d’un bureau extérieur de la CPI.
  • Présenter à l’Assemblée des États parties, préalablement à sa septième session, le projet de recruter un procureur adjoint pour les enquêtes.
  • Élargir l’application de l’approche séquentielle du bureau pour enquêter sur plus d’un groupe à la fois sur le terrain afin d’éviter de longs retards dans l’engagement de poursuites contre les groupes rivaux qui auraient commis des crimes relevant de la compétence de la CPI.
  • Rassembler suffisamment d’éléments de preuve pour inculper les suspects d’un éventail représentatif des crimes les plus graves qui auraient été perpétrés.

Catalyser les poursuites au niveau national (complémentarité positive)

  • Dans les situations faisant l’objet d’un examen, continuer d’entretenir des relations rapprochées avec les autorités nationales et recourir à l’utilisation de communications publiques et des medias pour exercer des pressions sur les États afin qu’ils assument la responsabilité qui leur incombe d’enquêter et de poursuivre pour les crimes de guerre, les crimes contre l’humanité et le génocide.
  • Dans les pays faisant actuellement l’objet d’une enquête de la CPI, lancer des initiatives ciblées visant à accroître la capacité des tribunaux nationaux pour poursuivre les crimes graves que la cour ne traitera pas elle-même. Ces initiatives pourraient notamment consister à partager l’expertise du Bureau du Procureur avec des homologues du pays concerné au sujet de questions juridiques internationales relatives aux enquêtes et aux poursuites de crimes relevant de la compétence de la CPI.
  • Commencer à travailler sur une stratégie commune ciblée conjointement avec le personnel des autres organes de la cour pour encourager les poursuites au niveau national. Ce processus devrait être public et englober les parties prenantes appropriées.

Défense

Aux États parties

  • Considérer favorablement les demandes de financement du système d’aide judiciaire et fournir des ressources supplémentaires au Bureau du Conseil public pour la Défense (OPCD).

Au Greffe

  • Affecter du personnel supplémentaire au Bureau du Conseil public pour la Défense, lequel devrait comprendre au moins un haut fonctionnaire (niveau P4) ainsi que d’autres professionnels nécessaires pour exécuter le mandat de l’OPCD.
  • Continuer de réviser, si nécessaire, et de mettre en œuvre le système d’aide judiciaire en faisant preuve de flexibilité afin que les accusés indigents disposent de moyens suffisants pour bâtir une défense adéquate.
  • Réexaminer les rôles respectifs de la Section d’appui à la Défense et du Bureau du Conseil public pour la Défense afin d’éliminer les duplications et s’assurer que l’OPCD soit investi de la responsabilité—et des moyens--de fournir un appui sur le fond aux accusés.

Engagement sur le terrain

À l’Assemblée des États parties

  • Garantir un financement adéquat pour les bureaux extérieurs (notamment pour le personnel, l’équipement et les infrastructures), des visites régulières de hauts responsables de la CPI dans les pays en situation, ainsi que des procédures in situ.
  • Autoriser une certaine flexibilité dans la budgétisation des dépenses des bureaux extérieurs de façon à ce que le personnel basé sur le terrain puisse disposer des ressources nécessaires pour faire face aux événements imprévus.

Au Greffe

  • Rendre les bureaux extérieurs plus accessibles aux communautés affectées,

notamment en établissant des bureaux extérieurs dans le proche voisinage des communautés affectées.

  • Lorsque des problèmes de sécurité ou autres empêchent l’accès direct du grand public aux bureaux de terrain, ouvrir de petites antennes publiques de la CPI qui accueilleraient uniquement les activités publiques de la cour ; ces antennes pourraient également être situées à proximité des communautés affectées lorsque l’ouverture d’un bureau extérieur proprement dit s’y révèle impossible.
  • Réexaminer périodiquement les évaluations en matière de sécurité afin de vérifier si l’installation d’un bureau extérieur plus près des communautés affectées est possible.
  • Donner davantage l’occasion au personnel basé sur le terrain d’aider à conceptualiser la politique et la pratique de la CPI, entre autres en l’invitant à contribuer davantage sur le fond, en particulier lorsqu’une planification propre à la situation s’avère nécessaire.
  • Nommer un « chef de bureau » pour chaque bureau extérieur, chargé de résoudre les problèmes de logistique et de coordination du personnel qui se présentent sur le terrain ; de l’interaction avec les interlocuteurs compétents sur le terrain, notamment le personnel des Nations Unies, les diplomates, les représentants d’agences humanitaires et les prestataires de services ; et de l’évaluation périodique des développements dans la situation qui sont susceptibles d’affecter les activités de la CPI.

Au Greffe et aux Chambres

  • Continuer de saisir activement toute occasion de tenir des procédures in situ.

Au greffier, au procureur et au président

  • Se rendre régulièrement dans les pays en situation et lors de ces visites, mener des activités ciblant les communautés affectées, notamment en participant à des activités de sensibilisation et en accordant des interviews à des journalistes du pays.

Sensibilisation et information du public

Aux États parties et à la communauté des bailleurs de fonds

  • Répondre favorablement aux demandes émanant d’acteurs locaux indépendants, tels que des représentants d’organisations non gouvernementales et d’associations locales ainsi que d’autres responsables locaux, pour financer des événements visant à diffuser des informations au sujet de la CPI.
  • Répondre favorablement aux demandes émanant de la Section d’information publique et de documentation (SIPD) pour obtenir des ressources supplémentaires, entre autres plus de personnel, afin qu’elle puisse véritablement répondre aux exigences de conception et de mise en œuvre d’une stratégie ciblée, adaptée et créative en matière de sensibilisation dans tous les pays où des situations font l’objet d’une enquête de la CPI.

À la Section d’information publique et de documentation du Greffe

Gérer efficacement les ressources

  • Gérer les ressources financières et humaines en faisant preuve de flexibilité afin que la cour puisse entamer des activités de sensibilisation —telles que les enquêtes de perception prévues en RCA et en RDC—dans les plus brefs délais après l’ouverture d’une enquête par le Bureau du Procureur.
  • Lorsque cela s’avère nécessaire, soumettre des demandes de ressources supplémentaires—notamment en personnel—en temps opportun et de façon transparente.
  • Poursuivre les efforts déployés pour mettre au point des outils d’évaluation permettant d’estimer l’efficacité de son travail, qui sera examiné par les États parties.

Adapter le travail de sensibilisation et d’information du public

  • Réagir de façon appropriée aux opinions préjudiciables à la CPI en adressant les perceptions erronées découlant de la stratégie de l’accusation par le biais d’une collaboration étroite et continue avec le Bureau du Procureur.
  • Entretenir un dialogue « réciproque » avec les communautés affectées afin de mieux comprendre leurs préoccupations et organiser des « mini campagnes » visant à s’attaquer aux perceptions erronées spécifiques et récurrentes.
  • Anticiper les défis en matière de sensibilisation en développant une meilleure compréhension du contexte historique de chaque situation susceptible d’influencer les perceptions que les communautés affectées ont de la cour, par exemple au moyen d’enquêtes de perception.
  • Adapter les messages, notamment leur degré de détail, en fonction des besoins du public visé, en prenant compte des différents groupes de victimes au sein des communautés affectées.
  • Utiliser les bureaux extérieurs et leur personnel plus efficacement, notamment en donnant suite à l’idée de recruter un coordinateur de la sensibilisation et de l’information du public sur le terrain dans chaque situation dont est saisie la cour ; en donnant la priorité aux avis du personnel de sensibilisation sur le terrain au moment d’élaborer les stratégies nationales de la cour, et en encourageant le personnel de terrain à gérer les communications avec les médias locaux.
  • Garder à La Haye les « points focaux » chargés de suivre les développements judiciaires, informer le personnel de sensibilisation sur le terrain, en particulier en ce qui concerne la RDC et les procédures judiciaires à venir, et amener, en en faisant une pratique courante, le personnel de sensibilisation sur le terrain à participer à la présentation du travail de sensibilisation et d’information de la cour à l’Assemblée des États parties et autres événements.

Diffuser les informations

  • Communiquer directement avec les populations affectées, en augmentant le nombre d’événements dans le cadre desquels le personnel de la CPI interagit directement avec les membres des communautés affectées et en continuant à faire participer occasionnellement des hauts responsables de la CPI (tels que le procureur et le greffier de la cour) à des événements de sensibilisation et d’information du public.
  • Renforcer les réseaux et partenaires locaux (tels que les représentants des ONG) en développant une méthodologie permettant de travailler plus efficacement avec eux dans toutes les situations dont est saisie la cour. Il s’agirait notamment de prévoir des contacts et échanges accrus avec les partenaires locaux et d’élaborer des lignes directrices pour un soutien financier éventuel.
  • Mettre au point des outils créatifs pour transmettre des messages clés, notamment au moyen des projets décrits dans les plans de sensibilisation de la cour pour 2008. Se concentrer sur les activités de type interactif—telles que le concours de chansons prévu pour la RDC—dans toutes les situations dont est saisie la cour.
  • Dans les quatre situations, continuer de mettre en œuvre les plans définis pour 2008 prévoyant d’utiliser les médias locaux, tout en développant une stratégie plus large et plus intensive afin de faire un meilleur usage des médias en général. Il faudrait notamment intensifier la présence à la radio de la cour en diffusant des émissions supplémentaires et en s’employant à cultiver et à améliorer les relations entre la cour et les journalistes locaux.
  • Donner suite aux projets visant à produire des résumés audiovisuels des procédures clés de la CPI relatives à la RDC, y compris le procès de Thomas Lubanga, résumés qui devraient être diffusés en RDC.

Au Fonds au profit des victimes

  • Participer, lorsque cela s’avère opportun, aux réunions du Groupe de Travail inter-organe sur les Relations Extérieures afin de coordonner les messages relatif aux mandats respectif du fonds et des autres organes de la cour dans le but de réduire au minimum la confusion parmi les membres des communautés affectées.

Appui et protection des victim es et témoins

À l’Assemblée des États parties

  • Garantir un financement adéquat des programmes de protection de la cour. Il s’agirait entre autres d’approuver une hausse des effectifs au sein de la Division d’aide aux victimes et aux témoins du Greffe pour les positions de terrain.
  • Accroître les ressources en personnel disponibles pour la Division d’aide aux victimes et aux témoins afin d’améliorer le soutien et la protection qu’elle apporte aux victimes et aux personnes sollicitant le statut de victime dans les procédures, tel que requis par les juges.

Aux organes de la Cour

  • Maintenir la responsabilité de la Division d’aide aux victimes et aux témoins pour les décisions relatives aux programmes de protection basés sur le terrain, notamment leur conception et mise en œuvre. Maintenir également sa responsabilité pour les cas qui lui sont référés par le Bureau du Procureur, le conseil de la défense et les représentants légaux des victimes.

Au Bureau du Procureur

  • Considérer la possibilité d’inclure, dans les évaluations psychosociales de témoins vulnérables effectuées avant l’interrogatoire, une recommandation à l’intention des enquêteurs mentionnant si les témoins devraient être orientés vers la Division d’aide aux victimes et aux témoins pour une prise en charge psychologique ou un soutien.
  • Pour tous les enquêteurs du Bureau du Procureur, mettre en place une formation sur les techniques d’interrogation des témoins directs des crimes (c’est-à-dire ceux présents sur le lieu du crime). Cette formation devrait avoir lieu plusieurs fois par an afin que les nouveaux enquêteurs engagés en cours d’année en bénéficient également.
  • Veiller à ce que l’orientation des personnes vers la Division d’aide aux victimes et aux témoins , pour une protection et un soutien, soit faite de façon à ce que la Division d’aide aux victimes et aux témoins dispose d’un temps suffisant pour procéder à son évaluation, et mettre en place les mesures de protection qui s’imposent, tout en permettant au Bureau du Procureur de remplir ses obligations en matière de divulgation des éléments de preuve.

À la Division d’aide aux victimes et aux témoins du Greffe

  • Accroître, dans la mesure du possible, la transparence des critères appliqués dans les évaluations de la Division d’aide aux victimes et aux témoins relatives aux renvois de personnes vers ses services pour l’obtention d’une protection. Associer des experts compétents et les parties prenantes à l’élaboration de ces critères.
  • Adopter une certaine flexibilité et étendre la portée des programmes de protection de la cour en élaborant un éventail de mesures qui ne nécessitent pas un déplacement et une réinstallation des témoins mais qui permettent de satisfaire des besoins de protection moindres, besoins auxquels il faut néanmoins répondre pour garantir l’interaction effective des témoins, victimes, intermédiaires et autres personnes avec la cour.
  • Améliorer les moyens de protection et d’appui mis à la disposition des victimes et des personnes sollicitant le statut de victimes dans la procédure, notamment en procédant à des évaluations de menaces à l’encontre des victimes ou des groupes de victimes, équivalentes à celles effectuées pour les témoins, et en fournissant aux victimes les coordonnées de contacts au sein de la Division d’aide aux victimes et aux témoins qui peuvent aider à évaluer toute menace particulière.
  • Accroître les relations régulières entre le personnel de la Division d’aide aux victimes et aux témoins et les intermédiaires afin de faire prendre davantage conscience à ces derniers des précautions qui devraient être prises pour éviter les risques.
  • Mettre les mesures de protection de la cour à la disposition des intermédiaires, c’est-à-dire des individus représentant des organisations locales non gouvernementales et des associations locales dont la cour dépend directement pour son travail et qui peuvent s’exposer à des risques du fait de leur interaction avec la cour.
  • Prendre des mesures visant à améliorer les programmes de prise en charge psychologique mis à la disposition des victimes et des témoins, par exemple en ajoutant du personnel de soutien supplémentaire au sein de la Division d’aide aux victimes et aux témoins , y compris du personnel qui se consacre à la prise en charge psychologique des victimes, et en étendant les réseaux de partenaires locaux.
  • Continuer d’augmenter le nombre d’effectifs de la Division d’aide aux victimes et aux témoins basés dans les pays en situation afin de faciliter l’application des mesures de protection et d’appui.
  • Offrir des programmes de formation aux autorités opérant dans les pays en situation, y compris l’ONU, afin de contribuer à l’élaboration de programmes nationaux de protection des témoins.

Participation des victimes

À la Section de la participation des victimes et des réparations

  • Dans chaque situation dont est saisie la cour, traduire en langues locales les formulaires de demande de participation des victimes et de demande en réparation, ainsi que le guide explicatif les accompagnant.
  • Dans toutes les situations dont est saisie la cour, continuer d’accroître les efforts de sensibilisation quant à la participation des victimes, tant au grand public qu’aux victimes appartenant aux communautés affectées. Continuer de coordonner le travail de la section avec l’unité de sensibilisation de la cour afin que les informations relatives à la participation des victimes soient incluses de façon plus systématique et stratégique dans ses activités de sensibilisation.
  • Améliorer tant le contenu que la fréquence des formations offertes aux intermédiaires sur les régimes de participation des victimes et de réparations, entre autres en donnant des exemples de quelques-unes des erreurs les plus fréquentes commises en complétant les formulaires respectifs, en apportant des conseils sur la façon d’éviter ou de corriger ces erreurs et en expliquant la manière « éthique » d’approcher les victimes et de leur apporter de l’aide pour remplir les formulaires de demande.
  • Informer régulièrement les intermédiaires de l’état des demandes introduites, même si aucun fait nouveau n’est à signaler.
  • Élaborer et appliquer invariablement des lignes directrices transparentes pour le remboursement des intermédiaires qui mettent en œuvre sur le terrain les régimes de participation et de réparations pour le compte de la cour.

Réparations

Aux États parties et autres bailleurs de fonds

  • Continuer de verser régulièrement des dons au Fonds au profit des victimes et encourager les particuliers et les organisations soumis à leurs lois à le faire également, par exemple en instaurant des exonérations fiscales pour ces dons.
  • Appliquer les ordonnances de la Cour relatives au gel des avoirs.

Au Fonds au profit des Victimes

  • Dans la mesure du possible, rendre publiques les décisions relatives à la sélection et à la mise en œuvre de projets afin d’éviter de faire naître un sentiment de partialité.
  • Veiller à ce que les projets et activités utilisant les « autres ressources » du Fonds au profit des Victimes ne compromettent pas sa capacité à aider à financer les réparations ordonnées par la cour.
  • Veiller à lancer un appel à la concurrence lors de la sélection des groupes d’intermédiaires, y compris parmi les ONG nationales et internationales, pour mettre en œuvre ses projets ou verser les réparations.
  • Établir des lignes directrices et des procédures claires et transparentes lors de la concertation avec les victimes et les organisations locales afin de veiller à ce que les avis de toutes les parties intéressées puissent être entendus lors de la sélection, la conception et la mise en œuvre des projets et activités.

Coopération et soutien

Aux États parties, y compris les pays en situation

  • Lorsque l’engagement de la CPI dans un conflit risque de prêter à controverse, apporter un soutien politique et diplomatique clair et constant à la CPI, notamment en promouvant son mandat et en soulignant l’importance que revêt la justice pour la paix.
  • Insister pour l’arrestation et la remise de suspects lors des contacts bilatéraux avec les États qui y font obstacle ; en interaction avec les États tiers influents ; lors des réunions avec les représentants des organisations régionales et intergouvernementales ; lors des sessions de l’Assemblée des états Parties ; et en recourant à des moyens de pression politiques et économiques appropriés, y compris des sanctions.
  • Œuvrer au niveau national pour l’adoption de la loi de mise en œuvre de la CPI si elle n’est pas encore en vigueur ; se concerter avec d’autres États parties et au sein des organisations régionales si besoin est.
  • Envisager de prendre des dispositions institutionnelles internes visant à promouvoir la coopération et le soutien à la cour, notamment la nomination d’un point focal national sur la coopération avec la CPI et la création d’un groupe de travail spécial interministériel.
  • Prendre des mesures pour conclure des accords-cadres avec la CPI, par exemple sur la réinstallation des témoins ou encore l’application des peines, et concevoir ces efforts comme une responsabilité inhérente à la lutte contre l’impunité et aux obligations incombant aux Etats parties à la CPI.

Aux fonctionnaires et au personnel des Nations Unies

  • Apporter en permanence un soutien politique et diplomatique à la CPI tant en public qu’en privé, par exemple lors des discussions avec les parties engagées dans des pourparlers de paix et lors des rencontres avec les organisations régionales.
  • Continuer de procurer une coopération judiciaire et une assistance logistique à la CPI.

Aux organisations régionales, notamment l’Union européenne, l’Union Africaine et l’Organisation des États Américains

  • Conclure des accords régissant les relations avec la CPI s’ils ne sont pas encore en vigueur.
  • Procurer une coopération judiciaire et une assistance logistique à la CPI.
  • Apporter un soutien diplomatique et politique clair et constant à la CPI en émettant des déclarations sur la cour ; en facilitant les groupes de travail sur la CPI ; en organisant des rencontres afin d’échanger des informations sur la coopération ; et en abordant la question de la CPI au niveau des hauts responsables politiques de l’organisation.

À l’Assemblée des États parties et au Bureau de l’Assemblée des États parties

  • Intensifier le travail afin de préparer l’AEP à remplir le mandat dont elle est investie aux termes de l’article 87 du Statut de Rome relatif au mode de réaction face à la non coopération avec la cour.

Au point focal de l’Assemblée des États parties sur la coopération

  • Définir un ensemble d’initiatives spécifiques pour travailler sur les besoins de coopération qui sont particulièrement importants et pour lesquels des innovations peuvent être requises pour répondre auxdits besoins, par exemple en matière d’application des peines, de partage des informations et des meilleures pratiques relatives à la coopération judiciaire, ou encore de réinstallation des témoins.

Au greffe, au président et au procureur

  • Fournir aux États parties des informations complètes et ponctuelles sur les besoins de la CPI en matière de coopération et de soutien.
  • Mettre régulièrement au courant les hauts fonctionnaires de l’ONU et les diplomates dans les missions de l’ONU au sujet des développements concernant la CPI de façon à ce qu’elle figure toujours à l’agenda de l’ONU.

Remerciements

Le présent rapport est le résultat d’une intense collaboration entre tous les membres du Programme de justice internationale de Human Rights Watch. Param-Preet Singh et Elizabeth Evenson, conseils au Programme de justice internationale, et Elise Keppler, conseil principal au Programme de justice internationale, ont rédigé le rapport. Joshua Franco, titulaire d’une bourse Leonard H. Sandler au Programme de justice internationale, ainsi que Caroline Baudot et Katherine Orlovsky, anciennes consultantes au Programme de justice internationale, ont également apporté leur concours à la rédaction de cet ouvrage.

Richard Dicker, directeur, et Géraldine Mattioli, directrice de campagne au Programme de justice internationale, ont fourni de nombreux conseils et ont contribué à la conception et à la révision de toutes les parties du rapport. Alison Des Forges, conseillère principale à la Division Afrique, Anneke Van Woudenberg et Leslie Lefkow, chercheuses principales à la Division Afrique, et Jo Becker, directrice de campagne à la Division des droits de l’enfant, ont revu certaines sections du rapport. James Ross, directeur du Bureau juridique et politique, et Ian Gorvin, chargé principal du programme au Bureau du programme, ont assuré la relecture respectivement pour le Bureau juridique et le Bureau du programme. Cassandra Mikicic, associée au Programme de justice internationale et à la Division des droits de l’enfant, ainsi que les stagiaires Julia Turvey, Jake Hirsch-Allen, Andrew Iliff et Camille Guiberteau ont apporté une aide précieuse dans les recherches. Sarah Jackson, associée à la Division Afrique, et Florence Ferrari, ancienne stagiaire, ont fourni un appui logistique lors de notre mission au Congo. Mia Psorn, associée au Programme de justice internationale, et Cassandra Mikicic ont apporté leur concours à la production. Grace Choi et Fitzroy Hepkins ont préparé le rapport en vue de sa publication. Le rapport a été traduit en français par Françoise Denayer ; la traduction a été revue par Caroline Barbot, stagiaire, Camille Guiberteau, Cassandra Mikicic et Géraldine Mattioli.

Les missions sur le terrain mentionnées dans le présent rapport ont été effectuées au cours de l’année 2007. En février-mars 2007, Elise Keppler et Richard Dicker ont réalisé des entretiens à Kampala et dans le nord de l’Ouganda ; en avril, mai et juillet 2007, Joanna Evans, ex-conseil au Programme de justice internationale, Géraldine Mattioli et Anneke Van Woudenberg ont réalisé des entretiens en Ituri, dans le Nord-Kivu, et à Kinshasa en RDC. En juillet 2007, Sara Darehshori, conseil principal au Programme de justice internationale, Aisling Reidy, conseillère juridique principale, et Olivier Bercault, conseil à la Division des urgences, ont réalisé des entretiens dans l’est du Tchad.

Human Rights Watch voudrait remercier les membres du personnel de la Cour pénale internationale à La Haye et dans les bureaux extérieurs qui se sont toujours montrés disponibles pour s’entretenir avec nous et ont consacré énormément de leur temps à répondre à nos nombreuses questions. Nous apprécions à leur juste valeur l’engagement dont font preuve les hauts responsables de la CPI pour maintenir la transparence dans les travaux de la Cour ainsi que leur réceptivité à nos idées, et nous espérons poursuivre notre interaction étroite avec le personnel de la CPI à l’avenir.

Human Rights Watch tient à remercier sincèrement toutes les personnes qui ont fourni des informations en vue du présent rapport, tout particulièrement les membres des communautés affectées qui ont généreusement partagé leur expérience avec nous. Nous voudrions également exprimer notre gratitude au cabinet d’avocats Weil, Gotshal et Manges LLP pour l’aide précieuse qu’il nous a apportée dans nos recherches, notamment pour les efforts importants qu’il a déployés afin de nous fournir des informations sur la jurisprudence de la CPI.

Le Programme de justice internationale voudrait exprimer toute sa reconnaissance à la Fondation John D. et Catherine T. MacArthur ainsi qu’à la Fondation JEHT pour leur généreux soutien à notre programme.


* AEP, « Projet de budget-programme pour 2008 de la Cour pénale internationale, » ICC-ASP/6/8, 25 juillet 2007, http://www.icc-cpi.int/library/asp/ICC-ASP-6-8_French.pdf (consulté le 11 juin 2008), p. 155.

[1] Statut de Rome de la Cour pénale internationale (Statut de Rome), Doc. ONU A/CONF.183/9, 17 juillet 1998, entré en vigueur le 1er juillet 2002, art. 126.

[2] L’Assemblée des États parties a été créée par le Statut de Rome afin de contribuer à certains aspects de la gestion de l’administration de la Cour. Voir l’analyse détaillée de l’AEP plus loin dans la partie VIII.B.

[3] Statut de Rome de la Cour pénale internationale, Doc. ONU A/CONF.183/9, 17 juillet 1998, entré en vigueur le 1er juillet 2002, arts. 34(b), 35(1), 36(1), 36(6)(a), 36(9)(a) (« Statut de Rome »).

[4] Ibid., arts. 34, 38.

[5] Ibid., arts. 7, 36(4)(b).

[6] Ibid., art. 36(8)(a).

[7] Ibid., art. 36(8)(b).

[8] Ibid., art. 36(3)(b).

[9] Ibid., art. 39(1).

[10] Il s’agit notamment de la préparation aux aspects pratiques des procédures, de la promotion de la Cour par le biais de voyages et de la finalisation des instruments importants pour le fonctionnement de la Cour, tels que le Règlement de la Cour, le Code d’éthique judiciaire ainsi que les formulaires standard de demande de participation à une procédure et de demande en réparation réservés aux victimes.

[11] Pour un aperçu des enquêtes en Cours et des mandats d’arrêt de la Cour, voir plus loin Partie II.A.2.

[12] La Présidence n’est pas chargée de l’administration du Bureau du Procureur ; elle agit en coordination avec le Procureur, dont elle recherche l'accord pour toutes les questions d'intérêt commun. Statut de Rome, art. 38(4).

[13] Ibid., art. 61(11) ; Règlement de la Cour, Cour pénale internationale, ICC-BD/01-02-07, amendé le 14 juin et le 14 novembre 2007, http://www.icc-cpi.int/library/about/officialjournal/ICC-BD-01-02-07-FRA.pdf (consulté le 11 juin 2008), norme 46 (« Règlement de la Cour »).

[14] Statut de Rome, art. 38, 39, 74 ; Règlement de la Cour, normes 12, 15.

[15] Règlement de la Cour, normes 44(1), 72(1) et (4).

[16] Ibid., norme 107.

[17] Ibid., norme 94.

[18] Statut de Rome, art. 10 ; Règlement de procédure et de preuve, Cour pénale internationale, ICC-ASP/1/3, http://www.icc-cpi.int/library/about/officialjournal/Rules_of_procedure_and_Evidence_French.pdf (consulté le 11 juin 2008), règle 199 (« Règlement de procédure et de preuve ») ; Règlement de la Cour, norme 113.

[19] Le point focal de l’AEP sur la coopération est analysé plus loin dans la Partie VIII.B.

[20] « Le Président de la CPI se rend au Mexique … Le juge Philippe Kirsch rencontre des hauts fonctionnaires mexicains », Regard sur la CPI, Coalition des ONG pour la CPI, décembre 2004, http://www.wfm.org/site/index.php?module=uploads&func=download&fileId=55 (consulté le 4 juin 2008), p. 3 ; « Le Mexique ratifie le Statut de Rome », communiqué de presse de la CPI, ICC-20051031-113-Fr , 31 octobre 2005, http://www.icc-cpi.int/press/pressreleases/117.html&l=fr (consulté le 4 juin 2008).

[21] Le CBF « s’est dit préoccupé par l’existence d’une certaine fragmentation entre les trois Organes et le manque apparent d’unanimité sur une stratégie visant à centraliser les tâches administratives au sein du Greffe, qui peut aboutir à une duplication des activités ». AEP, « Rapport du Comité du budget et des finances », ICC-ASP/3/22, 19 août 2004, http://www.icc-cpi.int/library/asp/ICC-ASP-3-22-_CBF_report_March_French.pdf (consulté le 26 juin 2008), para. 25.

[22] Pour une description du principe de « Cour unique », voir, par exemple, Quatrième réunion d’information de la Cour pénale internationale à l’intention du corps diplomatique, Bruxelles, 8 juin 2005, http://www.icc-cpi.int/library/organs/registry/DB200506_Info_Pack_Fr.pdf (consulté le 28 mai 2008).

[23] Le CBF a déclaré que ses membres « n’ont toutefois pas pu éviter d’avoir le sentiment qu’il subsiste encore un certain manque de cohérence entre les différents organes ». Il a également souligné qu’ « [a]ucune stratégie administrative commune n’a encore été vraiment adoptée et il existe encore des doubles emplois, y compris ailleurs que dans des domaines où ils pourraient se justifier par des impératifs d’indépendance. Le Comité attend de la Cour qu’elle continue, sous la direction de son Président, à lutter contre la fragmentation de ses services et à appliquer le principe ‘Une seule et même Cour’ ». AEP, « Rapport du Comité du budget et des finances », ICC-ASP/3/18, 13 août 2004, http://www.icc-cpi.int/library/statesparties/ICC-ASP-3-18_CBF_report_FRENCH_.pdf (consulté le 27 mai 2008), paras. 11-12.

[24] Human Rights Watch, Memorandum to States Members of the Assembly of State Parties, 2 septembre 2004, pp. 4-8.

[25] Voir Juge Philippe Kirsch, président de la CPI, déclaration à la troisième session de l’AEP, La Haye, 6 septembre 2004, http://www.icc-cpi.int/library/asp/PK_20040906_En_AD.pdf (consultée le 27 mai 2008), p. 3 (« Déclaration à la troisième session de l’AEP ») ; voir aussi Président Philippe Kirsch, « L’unité pour l’efficacité », La lettre de la CPI, octobre 2004, http://www.icc-cpi.int/library/about/newsletter/files/ICC-NL2-200410_Fr.pdf (consultée le 28 mai 2008), p. 1.

[26] Président Kirsch, Déclaration à la troisième session de l’AEP, p. 3.

[27] Règlement de la Cour, norme 3.

[28] Président Kirsch, « L’unité pour l’efficacité », La lettre de la CPI.

[29] Voir plus loin, Partie V.B.1.

[30] Voir Human Rights Watch, Memorandum on the Strategic Plan of the International Criminal Court, juillet 2006, http://hrw.org/backgrounder/ij/memo0706/ij0706.pdf, pp. 1-3.

[31] Certaines de ces stratégies sont analysées plus loin dans les sections du présent rapport s’y rapportant. Voir, par exemple, Partie III.B.2 (stratégie relative aux conseils) et Partie V.B (stratégie en matière de sensibilisation et d’information du public).

[32] Human Rights Watch, Mémorandum de Human Rights Watch pour la Sixième Session de l’Assemblée des États parties à la Cour pénale internationale, novembre 2007, http://www.hrw.org/backgrounder/ij/asp1107/asp1107frweb.pdf, p. 13.

[33] Les situations sont « généralement définies par des paramètres temporels, territoriaux et éventuellement personnels, … [elles] font l’objet de procédures prévues par le Statut afin de décider si une situation donnée doit faire l’objet d’une enquête pénale, et de l’enquête en tant que telle ». Situation en RDC, CPI, Affaire N° ICC-01/04, Décision sur les demandes de participation à la procédure de VPRS 1, VPRS 2, VPRS 3, VPRS 4, VPRS 5 et VPRS 6, 17 janvier 2006 (Version publique expurgée), para. 65 (« Décision RDC de janvier 2006 sur la participation des victimes »).

[34] Règlement de la Cour, normes 45, 46(2). Hormis certaines exceptions prévues dans le Statut de Rome et dans le Règlement de procédure et de preuve, il est possible qu’un seul juge de la Chambre préliminaire exerce les fonctions de ladite Chambre. Statut de Rome, art. 57(2).

[35] Une affaire est définie comme comprenant « des incidents spécifiques au cours desquels un ou plusieurs crimes de la compétence de la Cour semblent avoir été commis par un ou plusieurs suspects identifiés » et comme faisant l’objet de « procédures qui ont lieu après la délivrance d’un mandat d’arrêt ou d’une citation à comparaître ». Décision RDC de janvier 2006 sur la participation des victimes, para. 65.

[36] Voir Statut de Rome, art. 60 (procédure initiale), art. 61 (confirmation des charges avant le procès) ; Règlement de procédure et de preuve, règles 127-130 (clôture de la phase préliminaire et constitution de la Chambre de première instance).

[37]Situation en RCA, CPI, Affairen° ICC-01/05, Décision relative à l’assignation de la situation en République centrafricaine à la Chambre préliminaire III, 19 janvier 2005 ; Situation en RDC, CPI, Affaire n°ICC-01/04, Décision relative à l’assignation de la situation en République démocratique du Congo à la Chambre préliminaire I,5 juillet 2004 ; Situation en Ouganda, CPI, Affaire n° ICC-02/04, Décision relative à l’assignation de la situation en Ouganda à la Chambre préliminaire II, 5 juillet 2004 ; Situation au Darfour, CPI, Affaire n° ICC-02/05, Décision relative à l’assignation de la situation au Darfour (Soudan) à la Chambre préliminaire I, 21 avril 2004.

[38] Voir en général le Statut du Tribunal pénal international pour l’ex-Yougoslavie (Statut du TPIY), S.C. Res. 827, Doc. ONU S/RES/827 (1993), tel qu’amendé, http://www.un.org/icty/legaldoc-f/basic/statut/statute-feb08-f.pdf (consulté le 3 juin 2008) ; Statut du Tribunal pénal international pour le Rwanda (Statut du TPIR), S.C. Res. 955, Doc. ONU S/RES/955 (1994), tel qu’amendé, http://69.94.11.53/ENGLISH/basicdocs/statute.html (consulté le 3 juin 2008). Le Tribunal spécial hybride (national-international) pour la Sierra Leone a adopté le Règlement de procédure et de preuve du TPIR en vigueur au moment de la création du tribunal. Voir Statut du Tribunal spécial pour la Sierra Leone (Statut du TSSL), 16 janvier 2002, http://www.icrc.org/dih.nsf/FULL/605?OpenDocument (consulté le 3 juin 2008), art. 14. Les Chambres Extraordinaires au sein des Tribunaux Cambodgiens (CETC), tribunal hybride national-international mandaté pour poursuivre les crimes perpétrés sous le régime des Khmers rouges entre 1975 et 1979, créé en 2001 après l’adoption du Statut de Rome de 1998, disposent d’une Chambre préliminaire compétente pour statuer sur certains appels découlant des procédures préliminaires mais elles délèguent la conduite des enquêtes à des co-juges d’instruction. La Chambre préliminaire règle également les désaccords entre les co-juges d’instruction ou entre les co-procureurs. Voir l’Accord entre l’Organisation des Nations Unies et le Gouvernement royal cambodgien concernant la poursuite, conformément au droit cambodgien, des auteurs des crimes commis pendant la période du Kampuchea démocratique, 6 juin 2003, http://www.cambodia.gov.kh/krt/pdfs/
Agreement%20between%20UN%20and%20RGC.pdf (consulté le 13 juin 2008), art. 5 (rôle des juges d’instruction) ; et le règlement intérieur, CETC, tel que révisé le 1er février 2008, http://www.eccc.gov.kh/english/cabinet/fileUpload/28/
Internal_Rules_Revision1_01-02-08_fr.pdf (consulté le 10 juin 2008), règle 73 (compétence de la Chambre préliminaire).

[39] Statut de Rome, art. 58.

[40] Ibid., art. 60.

[41] Ibid., arts. 18(2), 19(6).

[42] Ibid., art. 57(3)(a).

[43] Ibid., art. 15(3)-(5).

[44] Ibid., art. 53(3)(a)-(b).

[45] Ibid., art. 53(3)(a). Le Conseil de sécurité et les États ne peuvent demander un examen des décisions de ne pas poursuivre que dans les cas où ils ont déféré la situation au Procureur en vertu, respectivement, de l’article 13 ou de l’article 14.

[46] Ibid., art. 53(3)(b). Si la Chambre préliminaire entame un examen, la décision du Procureur n’a d’effet que si elle est confirmée par ladite Chambre. Dans tous les cas, la Chambre préliminaire doit être informée de la décision du Procureur de ne pas procéder à une enquête ou de ne pas poursuivre. Ibid., art. 53(1)-(2). Les différentes voies par lesquelles la compétence de la CPI peut être enclenchée sont analysées plus loin dans la Partie II.B.1.

[47] Statut de Rome, art. 61(7).

[48] Ibid., art. 61(10).

[49] Ibid., arts. 57(3)(c) (Chambre préliminaire), 54(3)(f) (Bureau du Procureur).

[50] Ibid., art. 56(1).

[51] Ibid., art. 56(3)(a).

[52] Voir également Jérôme de Hemptinne et Francesco Rindi, « ICC Pre-Trial Chamber Allows Victims to Participate in the Investigation Phase of Proceedings », Journal of International Criminal Justice, vol. 4 (2006), pp. 349-50.

[53] Aux termes de l’article 56(1) du Statut de Rome, lorsque le Procureur cherche à préserver ou recueillir des éléments de preuve qui pourraient ne plus être disponibles par la suite au procès, la Chambre préliminaire peut prendre diverses mesures propres à assurer l’intégrité de la procédure et à protéger les droits de la Défense, y compris nommer un avocat de la défense. Voir également Règlement de la Cour, norme 76. À charge d’appel, la Chambre peut nommer un avocat même si elle passe outre la conclusion du Procureur sur la nécessité d’une telle mesure. Statut de Rome, art. 56(3)(a)-(b).

[54] Situation en RDC , CPI, Affaire n° ICC-02/05, Décision relative à la requête du Procureur aux fins de la prise de mesures en vertu de l’article 56, 26 avril 2005, pp. 3-4.

[55]Situation au Darfour, CPI, Affaire n° ICC-02/05, Décision invitant à la présentation d’observations en application de la règle 103 du Règlement de procédure et de preuve, 24 juillet 2006, pp. 5-6 (Décision sur le Darfour invitant aux observations en application de la règle 103). La Chambre préliminaire a apparemment jugé nécessaire de nommer un conseil de la défense étant donné que la règle 103(2) octroie tant à l’accusation qu’à la Défense un droit de réponse. Néanmoins, la Chambre préliminaire a refusé par la suite les tentatives du conseil ad hoc de participer à d’autres aspects du procès, entre autres de contester la recevabilité et la compétence, ainsi que sa requête visant à assister à toutes les procédures liées à la situation au Darfour. La Chambre préliminaire n’a trouvé aucun élément dans le Statut de Rome sur lequel se fonder pour admettre des contestations émanant du conseil ad hoc quant à la compétence de la cour et la recevabilité de la situation et elle a estimé que ses tentatives pour participer à toutes les procédures ne faisaient pas partie du mandat restreint pour lequel il avait été nommé au départ.Situation au Darfour, Affaire n° ICC-02/05, Décision relative aux conclusions aux fins d’exception d’incompétence et d’irrecevabilité, 22 novembre 2006, pp.3-4 ; Situation au Darfour, Affaire n° ICC-02/05, Décision relative à la requête déposée par le conseil ad hoc de la Défense le 18 décembre 2006, 2 février 2007, pp.5-6. Pour une description plus détaillée du rôle de la section préliminaire dans la protection des victimes et des témoins, voir Partie VI.B.3.

[56] Voir, par exemple , Situation au Darfour, CPI, Affaire n° ICC-02/05, Décision autorisant le dépôt d’observations sur les demandes de participation à la procédure a/0021/07, a/0023/07 à a/0033/07 et a/0035/07 à a/0038/07, 2007, p. 4 ; Situation en RDC, CPI, Affaire n° ICC-01/04, Décision désignant un conseil ad hoc et fixant un délai pour le dépôt par l’Accusation et le conseil ad hoc d’observations sur les demandes des demandeurs a/0001/06 à a/0003/06, 18 mai 2006, p. 4 ; Situation en Ouganda, Le Procureur c. Kony et al., CPI, Affaire n° ICC-02/04-01/05, Décision sur la représentation légale, la désignation d’un conseil de la Défense, les mesures de protection et les délais pour la présentation d’observations relatives aux demandes de participation a/0010/06, a/0064/06 à a/0070/06, a/0081/06 à a/0104/06 et a/0111/06 à a/0127/06, 1er février 2007, p. 19.

[57] Voir Situation en Ouganda, CPI, Affaire n° ICC-02/05, Decision on Observations on the Notification under Regulation 50 of the Regulations of the Trust Fund for Victims, 5 mars 2008, p. 5 ; Situation en RDC, CPI, Affaire n° ICC-01/04, Decision on the time limit for the filing of observations on the Notification by the Board of Directors of the Trust Fund for Victims, 5 février 2008, p. 4. Pour une analyse plus détaillée du Fonds au profit des Victimes, voir plus loin partie VII.E. D’autres efforts des Chambres visant à respecter les droits des accusés à un procès équitable sont analysés plus loin dans la partie III.A.

[58] Le Procureur c. Kony et al. , CPI, Affaire n° ICC-02/04-01/05, Request for Information from the Republic of Uganda on the Status of Execution of the Warrants of Arrest, 29 février 2008.

[59] Le Président ougandais, Yoweri Museveni, a semblé contredire les dispositions de l’accord lorsqu’il a indiqué dans des déclarations largement diffusées que les dirigeants de l’ARS, dont Joseph Kony, seraient soumis à des pratiques coutumières de réconciliation plutôt qu’à des procès en bonne et due forme. « Museveni refuses to hand over rebel leaders to war crimes court: Plan for local 'traditional' trials as part of peace deal: Move 'fatally damaging' to credibility of ICC », The Guardian (Londres), 13 mars 2008.

[60] Le Procureur c. Kony et al. , CPI, Affaire n° ICC-02/04-01/05, Report by the Registrar on the Execution of the « Request for Information from the Republic of Uganda on the Status of Execution of the Warrants of Arrest », 28 mars 2008 (annexant la réponse du gouvernement ougandais à la demande d’information de la Chambre). Au début des pourparlers de paix, en septembre 2006, la Chambre a demandé au Procureur et au Greffe de rendre compte de l’état de la coopération de l’Ouganda avec la Cour. Voir Le Procureur c. Kony et al., CPI, Affaire n° ICC-02/04-01/05, Ordonnance enjoignant au Greffier et au Procureur de présenter des informations sur les progrès réalisés dans l’exécution des mandats d’arrêt dans la situation en Ouganda, 15 septembre 2006.

[61] Statut de Rome, préambule. C’est ce qu’on appelle le principe de complémentarité.

[62] Le Procureur c. Lubanga , CPI, Affaire n° ICC-01/04-01/06, Décision relative à la Requête du Procureur aux fins de délivrance d’un mandat d’arrêt en vertu de l’article 58, 20 février 2006, para. 31 (italique ajouté) (« Décision sur le mandat d’arrêt contre Lubanga »).

[63] Ibid., paras. 62-63. Nous analysons plus loin l’approche du Procureur par rapport à la sélection des auteurs de crimes. Voir plus loin la partie II.C.2.a.

[64] Le Procureur c. Lubanga , CPI, Affaire n° ICC-01/04-01/06, Décision sur la confirmation des charges (Version publique expurgée), 29 janvier 2007, para. 39 (« Décision sur la confirmation des charges contre Lubanga »).

[65] Ibid., paras. 342-67. La décision de la Chambre de modifier les charges retenues contre Lubanga est analysée plus loin.

[66] Voir en général partie VII, plus loin.

[67] Statut de Rome, art. 68(3).

[68] Human Rights Watch, Un Résumé de la Jurisprudence de la Cour Pénale Internationale, mars 2007, http://hrw.org/french/
backgrounder/2007/icc0307/.

[69] Statut de Rome, art. 82.

[70] Bien que les décisions des Chambres ne soient pas liées entre elles, aux termes de l’article 21(2) du Statut de Rome, « [l]a Cour peut appliquer les principes et règles de droit tels qu'elle les a interprétés dans ses décisions antérieures ».

[71] Situation en DRC , CPI, Affaire n° ICC-01/04, Décision de convoquer une conférence de mise en état, 17 février 2005.

[72] Ibid., p. 2.

[73] Situation en RDC , CPI, Affaire n° ICC-01/04, Prosecutor’s Position on Pre-Trial Chamber I’s 17 February 2005 Decision to Convene a Status Conference (Version publique expurgée), 8 mars 2005, paras. 12-19. [Traduction de Human Rights Watch]

[74] Ibid., para. 3. Dans une deuxième décision, la Chambre a rejeté les conclusions du BdP pour des motifs procéduraux. Situation en RDC, CPI, Affaire n° ICC-01/04, Décision relative à la position du Procureur concernant la décision de convoquer une conférence de mise en état rendue par la Chambre préliminaire I le 17 février 2005, 9 mars 2005. Elle a rejeté par la suite une demande d’autorisation d’interjeter appel. Situation en RDC, CPI, Affaire n° ICC-01/04, Décision concernant la demande d’autorisation d’interjeter appel déposée par le Procureur, 14 mars 2005.

[75] Pour une analyse de l’approche du Procureur des « intérêts de la justice » conformément à l’article 53 du Statut de Rome, voir plus loin, Partie II.A.3.

[76] Le Procureur c. Kony et al. , CPI, Affaire n° ICC-02/04-01/05, Décision de convoquer une conférence de mise en état au sujet de l’application de l’article 53 à l’enquête sur la situation en Ouganda, 2 décembre 2005, paras. 8, 9, 11, 12, 13, 17.

[77] Le Procureur c. Kony et al. , CPI, Affaire n° ICC-02/04-01/05, OTP Submission Providing Information on Status of the Investigation in Anticipation of the Status Conference To Be Held on 13 January 2006, 11 janvier 2006, paras. 7-8.

[78] Cela pourrait être dû en partie aux affaires en instance dans le système judiciaire national centrafricain. Voir partie II.B.1.a.

[79] Situation en RCA, CPI, Affaire n° ICC-01/05, Decision Requesting Information on the Status of the Preliminary Examination of the Situation in the Central African Republic, 30 novembre 2006.

[80] Situation en RCA , CPI, Affaire n° ICC-01/05, Rapport de l’Accusation à la suite de la décision de la Chambre préliminaire III du 30 novembre 2006 sollicitant des informations sur l’état d’avancement de l’examen préliminaire de la situation en République centrafricaine, 15 décembre 2006, paras. 10-11.

[81] « Le Procureur ouvre une enquête en République centrafricaine », communiqué de presse du BdP, ICC-OTP-PR-20070522-220_FR, 22 mai 2007, http://www.icc-cpi.int/pressrelease_details&id=248&l=fr.html (consulté le 28 mai 2008).

[82] Voir BdP, « Troisième rapport du Procureur de la Cour pénale internationale au Conseil de sécurité des Nations Unies en application de la résolution 1593 (2005) », 14 juin 2006, http://www.icc-cpi.int/library/cases/OTP_ReportUNSC_3-Darfur_French.pdf (consulté le 28 mai 2008).

[83] Décision sur le Darfour invitant aux observations en application de la règle 103, p. 5.

[84] Situation au Darfour , CPI, Affaire n° ICC-02/05, Observations of the United Nations High Commissioner for Human Rights invited in Application of Rule 103 of the Rules of Procedure and Evidence, 10 octobre 2006, paras. 64-80 ; Situation au Darfour, CPI, Affaire n° ICC-02/05, Observations on Issues Concerning the Protection of Victims and the Preservation of Evidence in the Proceedings on Darfur Pending Before the ICC, 31 août 2006, pp. 5-6, 10-11 (« Observations de Cassese »).

[85] Observations de Cassese, pp. 3-4.

[86] Situation au Darfour , CPI, Affaire n° ICC-02/05, Prosecutor’s response to Arbour’s observations of the United Nations High Commission for Human Rights invited in Application of Rule 103 of the Rules of Procedure and Evidence, 19 octobre 2006 ; Situation au Darfour, CPI, Affaire n° ICC-02/05, Prosecutor’s Response to Cassese’s Observation on Issues Concerning the Protection of Victims and the Preservation of Evidence into the Proceedings on Darfur Pending before the ICC, 11 septembre 2006.

[87] Voir, par exemple, Situation en Ouganda, CPI, Affaire n° ICC-02/04, Decision on victims' applications for participation a/0010/06, a/0064/06 to a/0070/06, a/0081/06 to a/0104/06 and a/0111/06 to a/0127/06 (Version publique expurgée), 10 août 2007, para. 88 (« Décision d’août 2007 sur l’Ouganda relative à la participation des victimes ») ; Situation en RDC, CPI, Affaire n° ICC-01/04, Décision relative à la requête du Procureur sollicitant l’autorisation d’interjeter appel de la décision de la Chambre du 17 janvier 2006 sur les demandes de participation à la procédure de VPRS 1, VPRS 2, VPRS 3, VPRS 4, VPRS 5 et VPRS 6, 31 mars 2006, paras. 45-46.

[88] Le Procureur c. Kony et al. , CPI, Affaire n° ICC-02/04-01/05, Décision relative à la requête du Procureur sollicitant l’autorisation d’interjeter appel d’une partie de la décision relative à la requête du Procureur aux fins de délivrance de mandats d’arrêt en vertu de l’article 58, 19 août 2005, para. 10.

[89] Le Procureur c. Kony et al. , CPI, Affaire n° ICC-02/04-01/05, Décision relative à la requête du Procureur aux fins de délivrance de mandats d’arrêt en vertu de l’article 58, 8 juillet 2005, pp. 4-7.

[90] Le Procureur c. Kony et al. , CPI, Affaire n° ICC-02/04-01/05, Décision relative à la requête du Procureur sollicitant l’autorisation d’interjeter appel d’une partie de la décision relative à la requête du Procureur aux fins de délivrance de mandats d’arrêt en vertu de l’article 58, 19 août 2005.

[91] Décision sur la confirmation des charges contre Lubanga, para. 370.

[92] Human Rights Watch, Ituri – « Couvert de sang » : Violence ciblée sur certaines ethnies dans le Nord-Est de la RDC, vol. 15, no. 11(A), juillet 2003, http://www.hrw.org/french/reports/2003/ituri0703/, pp. 6-8.

[93] Statut de Rome, art. 61(7)(c)(ii). Dans l’affaire Lubanga, la Chambre préliminaire a toutefois considéré qu’il n’était pas nécessaire d’ajourner l’audience ni de donner aux parties la possibilité de présenter leurs observations car elle a établi que les deux articles criminalisaient le même comportement et que le groupe armé de Lubanga, bien que non gouvernemental, pouvait être considéré comme une « force armée nationale » dans le sens attribué à la charge requalifiée. Décision sur la confirmation des charges contre Lubanga, paras. 204, 268-85.

[94] Le Procureur c. Lubanga, CPI, Affaire n° ICC-01/04-01/06, Décision relative aux requêtes introduites par l’Accusation et la Défense sollicitant l’autorisation d’interjeter appel de la décision de confirmation des charges, 24 mai 2007, para. 44.

[95] Le Procureur c. Lubanga , CPI, Affaire n° ICC-01/04-01/06, Décision relative au statut, devant la Chambre de première instance, des témoignages entendus par la Chambre préliminaire et des décisions de la Chambre préliminaire dans le cadre des procédures de première instance, et aux modalités de présentation des éléments de preuve, 13 décembre 2007, paras. 47-50 (« Décision sur le statut des décisions de la Chambre préliminaire »).

[96] Voir, par exemple, le juge Adrian Fulford, « Reflections from the Bench », allocution à l’intention des Amis de la CPI, La Haye, 20 février 2008, http://www.britishembassy.gov.uk/servlet/Front?pagename=OpenMarket/Xcelerate/
ShowPage&c=Page&cid=1025627657266&a=KArticle&aid=1199215379245 (consulté le 3 juin 2008) : « (L’une des raisons pour lesquelles le début du procès de Lubanga connaît un retard] est que cette Cour,est inédite—chaque pas que nous faisons nous emmène sur une terre inexplorée. Nous n’avons pas de précédents internes ; nous construisons notre jurisprudence en partant de zéro… »). [Traduction de Human Rights Watch]

[97] La suspension du procès de Lubanga est traitée plus loin, dans la Partie II.C.1.

[98] Comparer, par exemple, Le Procureur c. Lubanga, CPI, Affaire n° ICC-01/04-01/06, Décision sur les demandes de participation à la procédure présentées par les Demandeurs VPRS 1 à VPRS 6 dans l'affaire Le Procureur c. Thomas Lubanga Dyilo (Version publique expurgée), 29 juin 2006, p. 7 (Décision de la Chambre préliminaire I établissant qu’ « au stade de l'affaire, les Demandeurs doivent démontrer qu'un lien de causalité suffisant existe entre le préjudice qu'ils ont subi et les crimes dont il y a des motifs raisonnables de croire que Thomas Lubanga Dyilo est responsable pénalement et pour la commission desquels la Chambre a délivré un mandat d'arrêt. ») avec Le Procureur c. Lubanga, CPI, Affaire n° ICC-01/04-01/05, Décision relative à la participation des victimes, 18 janvier 2008, para. 93 (« Décision du 18 janvier 2008 relative à la participation des victimes dans l’affaire Lubanga ») (Décision de la Chambre préliminaire I établissant que « la participation des victimes [n’est pas restreinte] aux crimes visés dans les charges confirmées par la Chambre préliminaire I … La règle 85(a) mentionne simplement le préjudice découlant de la commission d’un « crime relevant de la compétence de la Cour », et la proposition d’ajouter ce nouvel élément – à savoir qu’il doit s’agir des crimes reprochés à l’accusé – reviendrait donc à introduire une limitation qui n’apparaît nulle part dans le cadre réglementaire de la Cour. »). La jurisprudence de la Cour relative à la participation des victimes et les diverses approches adoptées par les Chambres sont analysées en détail plus loin dans la Partie VII.B.

[99] Comparer : Le Procureur c. Katanga et Ngudjolo, CPI, Affaire n° ICC-01/04-01/07, Corrigendum to the Decision on Evidentiary Scope of the Confirmation Hearing, Preventative Relocation, and Disclosure under Article 67(2) of the Statute and rule 77 of the Rules (Version publique expurgée), 25 avril 2008, paras. 22-34 ; et Le Procureur c. Lubanga, CPI, Affaire n° ICC-01/04-01/06, Opinion individuelle et dissidente du Juge Blattmann jointe à la Décision relative à des questions de communication, aux responsabilités concernant les mesures de protection et à d’autres points de procédure, 28 avril 2008, paras. 4-6 (« Opinion dissidente du juge Blattmann jointe à la décision relative à des questions de communication »), annexe 3 à « Decision issuing a confidential and a public redacted version of “Decision on disclosure issues, responsibilities for protective measures and other procedural matters », 8 mai 2008 (les programmes de protection de la Cour relèvent exclusivement de la responsabilité du Greffe) ; avec Le Procureur c. Lubanga, CPI, Affaire n° ICC-01/04-01/06, Decision on disclosure issues, responsibilities for protective measures and other procedural matters, 24 avril 2008, para. 80 (« Décision sur des questions de communication »), annexe 2 à « Decision issuing a confidential and a public redacted version of “Decision on disclosure issues, responsibilities for protective measures and other procedural matters », 8 mai 2008 (lorsque le Greffe ne prend pas les mesures de protection sollicitées par une partie, c’est à cette partie qu’il incombe de les prévoir). Ces décisions sont analysées dans la partie VI.C.2.

[100] Voir, par exemple, Opinion dissidente du juge Blattmann jointe à la décision relative à des questions de communication, paras. 11-18 (en désaccord avec la majorité sur divers points, entre autres sur le fait de savoir si des alternatives à la communication pleine et entière des pièces à décharge sont autorisées).

[101] Statut de Rome, art. 21(2).

[102] Voir, par exemple, Décision sur le statut des décisions de la Chambre préliminaire, para. 6 (« Ne fût-ce que par courtoisie entre juges, cette Chambre se ralliera aux avis de la Chambre préliminaire, à moins que cette approche ne se révèle inadéquate ») ; Décision d’août 2007 sur l’Ouganda au sujet de la participation des victimes, para. 5 (« Le juge unique tiendra compte, s’il y a lieu, des principes établis et de la pratique suivie jusque là par la Cour dans le domaine de la participation des victimes, en se concentrant particulièrement sur la jurisprudence de la Chambre préliminaire I dans la situation en République démocratique du Congo »). [Traduction de Human Rights Watch]

[103] Par exemple, la décision de la Chambre préliminaire I de réduire ses exigences en matière d’identité pour les personnes qui font une demande de participation en tant que victimes a apporté une approche plus cohérente de la preuve de l’identité à la Cour. Voir Situation en Ouganda, CPI, Affaire n° ICC-02/04, Decision on victims' applications for participation a/0010/06, a/0064/06 to a/0070/06, a/0081/06, a/0082/06, a/0084/06 to a/0089/06, a/0091/06 to a/0097/06, a/0099/06, a/0100/06, a/0102/06 to a/0104/06, a/0111/06, a/0113/06 to a/0117/06, a/0120/06, a/0121/06 and a/0123/06 to a/0127/06 (Version publique expurgée), 14 mars 2008, paras. 6-7.

[104] Voir, par exemple, Décision du 18 janvier 2008 relative à la participation des victimes dans l’affaire Lubanga, paras. 93-95.

[105] L’impact qu’a la sélection des charges sur la participation des victimes est analysé plus loin dans la Partie VII.B.2.

[106] Statut de Rome de la Cour pénale internationale, Doc. ONU A/CONF.183/9, 17 juillet 1998, entré en vigueur le 1er juillet 2002, art. 42(4) (« Statut de Rome »).

[107] Voir plus loin, partie VI.B.1.

[108] « Regulations of the Office of the Prosecutor », avant-projet de règlement du Bureau du Procureur en possession de Human Rights Watch, règle 7 (« Avant-projet de règlement du BdP »).

[109] Entretien de Human Rights Watch avec un membre du personnel du BdP, La Haye, 7 novembre 2007. Voir la partie II.C.1 de cette section pour une analyse plus circonstanciée des enquêtes de la CPI.

[110] Il y a actuellement 106 États parties au Statut de Rome.

[111] Avant-projet de règlement du BdP, règle 28.

[112] Pour une analyse des défis et de l’importance de la coopération des États, voir plus loin, partie VIII.C-D.

[113] Au départ, la CPI avait délivré cinq mandats d’arrêt contre des membres dirigeants de l’ARS. Cependant, un suspect a été tué. La CPI est en voie de vérifier si un deuxième suspect est décédé. De récentes informations émanant de la presse ont fait état de la possibilité qu’un troisième suspect ait également été tué dans le cadre des luttes intestines au sein de l’ARS.

[114] Statut de Rome, art. 53(3). La chambre préliminaire a demandé en vertu de l’article 53 des informations au Procureur sur l’état d’avancement de ses enquêtes dans les situations en Ouganda et en RCA. Voir plus haut, partie I.A.

[115] Human Rights Watch, The Meaning of « The Interests of Justice » in Article 53 of the Rome Statute, juin 2007, http://www.hrw.org/campaigns/icc/docs/ij070505.pdf.

[116] BdP, « Deuxième rapport du Procureur de la Cour pénale internationale, M. Luis Moreno Ocampo, au Conseil de sécurité des Nations unies en application de la résolution 1593 (2005) », 13 décembre 2005, http://www.icc-cpi.int/library/organs/otp/LMO_UNSC_ReportB_Fr.pdf (consulté le 10 juin 2008), p. 7.

[117] BdP, « Policy Paper on the Interests of Justice », septembre 2007, http://www.icc-cpi.int/library/organs/otp/ICC-OTP-InterestsOfJustice.pdf (consulté le 12 juin 2008), pp. 1, 8-9.

[118] Statut de Rome, art. 16.

[119] Luis Moreno-Ocampo, Procureur de la CPI, discours lors de la conférence internationale sur le thème de « Bâtir l’avenir sur la paix et la justice » Nuremberg, 25 juin 2007, http://www.peace-justice-conference.info/download/speech%20moreno.pdf [en anglais] (consulté le 13 juin 2008), p. 4 (« Discours de Nuremberg »).

[120] Human Rights Watch, The Meaning of « The Interests of Justice » in Article 53 of the Rome Statute, pp. 4-9.

[121] Moreno-Ocampo, discours de Nuremberg, pp. 4-5.

[122] Ibid., p. 4.

[123] Voir, par exemple, BdP, « Septième rapport du Procureur de la Cour pénale internationale au Conseil de sécurité des Nations unies en application de la Résolution 1593 (2005) », 5 juin 2008,

http://www.icc-cpi.int/library/organs/otp/UNSC_2008_FR.pdf (consulté le 13 juin 2008), paras. 9-10 (« Septième rapport au Conseil de sécurité de l’ONU »).

[124] Ibid., para. 18.

[125] Statut de Rome, art. 87(7).

[126] Nous analysons en détail l’importance d’une stratégie de sensibilisation et de communication pour l’ensemble de la Cour plus loin dans la partie V.

[127] Statut de Rome, art. 14(1).

[128] Ibid., art. 12(2).

[129] Conseil de sécurité des Nations unies, Résolution 1593 (2005), S/RES/1593 (2005), http://daccessdds.un.org/doc/UNDOC/GEN/N05/292/74/PDF/N0529274.pdf?OpenElement (consultée le 10 juin 2008).

[130] Statut de Rome, arts. 15(1), 15(4). Outre ces « éléments déclencheurs », il est également possible pour un État non partie d’accepter l’exercice de la compétence de la Cour en vertu de l’article 12 du Statut de Rome. En février 2005, le Greffe de la CPI a confirmé que la Côte d’Ivoire avait consenti à ce que la CPI exerce sa compétence pour les crimes commis sur son territoire depuis le 19 septembre 2002. Voir « Le Greffe a confirmé que la République de Côte d’Ivoire a accepté la compétence de la Cour », communiqué de presse de la CPI, 15 février 2005, http://www.icc-cpi.int/press/pressreleases/93.html&l=fr (consulté le 3 juin 2008).

[131] Statut de Rome, art. 53.

[132] BdP, « Criteria for Selection of Situations and Cases », avant-projet de document de politique générale en possession de Human Rights Watch, juin 2006, p. 5 (« Avant-projet de document de politique générale du BdP).

[133] En confirmant les charges contre Thomas Lubanga, la Chambre préliminaire I a offert son interprétation de ces critères de recevabilité. Voir plus haut, partie I.C.1.

[134] BdP, « Bilan des Communications Reçues par le Bureau du Procureur de la CPI », 10 février 2006, http://www.icc-cpi.int/library/organs/otp/OTP_Update_on_Communications_10_February_2006_Fr.pdf (consulté le 3 juin 2008), pp. 1-3.

[135] Statut de Rome, art. 53.

[136] Avant-projet de document de politique générale du BdP, pp. 1-2.

[137] Ibid., p. 1. [Traduction de Human Rights Watch]

[138] Statut de Rome, art. 13.

[139] La Chambre préliminaire III a réclamé des informations sur l’état d’avancement de l’analyse du Procureur en novembre 2006 alors que près de deux ans s’étaient écoulés sans qu’aucune décision soit prise sur l’ouverture d’une enquête. Voir plus haut, partie I.C.2.

[140] BdP, « Rapport sur les activités mises en œuvre au Cours des trois premières années (juin 2003 - juin 2006) », 12 septembre 2006, http://www.icc-cpi.int/library/organs/otp/OTP_3-year-report-20060914_French.pdf (consulté le 25 octobre 2007) (« Rapport d’activités du BdP »), p. 2.

[141] Voir Human Rights Watch, The Selection of Situations and Cases for Trial before the International Criminal Court: A Human Rights Watch Policy Paper, no. 1, octobre 2006, http://www.hrw.org/backgrounder/ij/ij1006/index.htm, pp. 2-4 (« Selection of Situations and Cases for Trial Policy Paper »).

[142] Voir « Le Procureur de la Cour pénale internationale ouvre une enquête sur le nord de l’Ouganda », communiqué de presse de la CPI, 29 juillet 2004, http://www.icc-cpi.int/press/pressreleases/33.html&l=fr (consulté le 4 juin 2008).

[143] Luis Moreno-Ocampo, Procureur de la CPI, « Statement by the Chief Prosecutor on the Uganda Arrest Warrants », La Haye, 14 octobre 2005, http://www.icc-cpi.int/library/organs/otp/speeches/LMO_20051014_English.pdf (consulté le 10 juin 2008).

[144] Luis Moreno-Ocampo, Procureur de la CPI, « Address to the Assembly of States Parties », New York, 30 novembre 2007, http://www.icc-cpi.int/library/asp/Statement_Prosecutor_en_30Nov2007.pdf (consulté le 6 juin 2008), p. 4. Les clarifications sur ce point ont également été suscitées par l’intervention de la Chambre préliminaire III. Voir plus haut, partie I.C.2.

[145] Entretiens séparés de Human Rights Watch avec sept représentants de la société civile ougandaise, Kampala, 27 février et 1er mars, Gulu, 7 mars, et Lira, 11 et 13 mars 2007.

[146] Entretiens séparés de Human Rights Watch avec un représentant de la société civile ougandaise et un membre du personnel de la CPI, New York, 4-5 décembre 2007.

[147] Statut de Rome, art. 15(1).

[148] Ibid., art. 15(3).

[149] « Le Bureau du Procureur de la Cour pénale internationale ouvre sa première enquête », communiqué de presse de la CPI, 23 juin 2004, http://www.icc-cpi.int/pressrelease_details&id=26&l=fr.html (consulté le 4 juin 2008).

[150] Rapport d’activités du BdP, p.2.

[151] Moreno-Ocampo, Discours de Nuremberg, p. 2.

[152] Human Rights Watch, État d’anarchie : Rébellions et exactions contre la population civile, vol. 19, no.14(A), septembre 2007, http://hrw.org/french/reports/2007/car0907/.

[153] Marlise Simons, « Gambian Defends the International Criminal Court’s Initial Focus on Africans », New York Times, 26 février 2007, http://www.nytimes.com/2007/02/26/world/africa/26hague.html?_r=1&oref=slogin (consulté le 10 juin 2008).

[154] BdP, « Annexe au Rapport sur les activités mises en œuvre au cours des trois premières années et au Rapport sur la stratégie en matière de poursuites », http://www.icc-cpi.int/library/organs/otp/OTP_Prosecutorial-Strategy-Annex_Fr.pdf (consultée le 5 juin 2008).

[155] Ibid.

[156] BdP, « Presentation by Mr. Luis Moreno-Ocampo, Prosecutor of the International Criminal Court – NGO Roundtable », document non publié en possession de Human Rights Watch, 13 mars 2008.

[157]Le Procureur c. Lubanga, CPI, Affaire n° ICC-01/04-01/06, Décision relative aux conséquences de la non-communication de pièces à décharge couvertes par les accords prévus à l’article 54-3-e du Statut, à la demande de suspension des poursuitesengagées contre l’accusé et à certaines autres questions soulevées lors de la conférence de mise en état du 10 juin 2008 (Décision sur l’Article 54(3)(e)), 13 juin 2008, para. 32.

[158] Statut de Rome, arts. 54(1)(a), 67(2).

[159]Décision sur l’article 54(3)(e), para. 91. Au moment de la rédaction du présent rapport, l’accusation avait introduit une requête aux fins d’autorisation d’interjeter appel de cette décision. Voir Le Procureur c. Lubanga, CPI, Affaire n° ICC-01/04-01/06, Requête de l’Accusation aux fins d’autorisation d’interjeter appel de la « Décision relative aux conséquences de la non-communication de pièces à décharge couvertes par les accords prévus à l’article 54-3-e du Statut, à la demande de suspension des poursuites engagées contre l’accusé et à certaines autres questions soulevées lors de la conférence de mise en état du 10 juin 2008 », 23 juin 2008.

[160] Avant-projet de document de politique générale du BdP, p. 12

[161] Human Rights Watch, Weighing the Evidence: Lessons from the Slobodan Milosevic Trial, vol. 18 no. 10(D), décembre 2006, http://www.hrw.org/reports/2006/milosevic1206/, p. 74.

[162] Avant-projet de règlement du BdP, règles 4 et 29.

[163] Avant-projet de règlement du BdP, règle 28.

[164] Le Procureur c. Lubanga, CPI, Affaire n° ICC-01/04-01/06, Prosecutor’s Information on Further Investigation (Document public formaté et expurgé), 28 juin 2006, paras. 7-8. Le BdP évalue les conditions de sécurité avant les missions d’enquête. Voir partie VI.B.2.

[165] Avant-projet de document de politique générale du BdP, pp. 12-13.

[166] Ibid.

[167] BdP, « Rapport relatif à la stratégie en matière de poursuites », 14 septembre 2006, http://www.icc-cpi.int/library/organs/otp/OTP_Prosecutorial-Strategy-20060914_French.pdf (consulté le 30 mai 2008), p. 5 (« Rapport relatif à la stratégie en matière de poursuites »).

[168] Avant-projet de document de politique générale du BdP, p. 10.

[169] Entretien de Human Rights Watch avec un membre du personnel du BdP, La Haye, 7 novembre 2007.

[170] Au cours du conflit, des groupes ethniques tels que les Nandes, les Biras et les Alurs, qui auparavant n’étaient associés à aucune des parties combattantes, ont été forcés de choisir un camp. Human Rights Watch, Ituri – « Couvert de sang » : Violence ciblée sur certaines ethnies dans le Nord-Est de la RDC, vol. 15, no. 11(A), juillet 2003, http://www.hrw.org/french/reports/2003/ituri0703/, p. 15 (« Couvert de sang »).

[171] Entretien de groupe effectué par Human Rights Watch avec des chefs de la communauté hema, Bunia, 2 mai, et entretiens séparés avec un chef de la communauté hema, Bunia, 8 mai, et un intellectuel hema, Goma, 9 mai 2007.

[172] Les efforts déployés par le Procureur en vue de réduire au minimum les risques pour les témoins et les victimes, notamment les activités de son Unité violences sexistes et enfants, sont analysés en détail plus loin dans la partie VI.B.2.

[173] AEP, « Rapport sur le Modèle de capacité de la Cour », ICC-ASP/5/10, 21 août 2006, http://www.icc-cpi.int/library/asp/ICC-ASP-5-10_French.pdf (consulté le 2 juin 2008).

[174] Rapport relatif à la stratégie en matière de poursuites, p. 3.

[175] Rapport d’activités du BdP, p. 11.

[176] Ibid., p. 15.

[177] Ibid., p. 19.

[178] Ces membres du personnel opérationnel appartiennent à l’Unité d’appui opérationnel de la Division des enquêtes. Pour une analyse plus détaillée des bureaux extérieurs de la Cour, voir plus loin, partie IV.B.

[179] Entretien de Human Rights Watch avec un membre du personnel du BdP, La Haye, 7 novembre 2007.

[180] Voir plus loin, partie VI.C.5.

[181] Entretien de Human Rights Watch avec du personnel du BdP, La Haye, 7 novembre 2007.

[182] Entretiens séparés de Human Rights Watch avec des représentants d’organisations non gouvernementales locales, Bunia, 30 avril, 5 mai et 7 mai 2007.

[183] Voir plus loin, partie IV.B.1.

[184] Entretiens séparés de Human Rights Watch avec des représentants de la société civile ougandaise, Kampala, 27 février et 2 mars, et Lira, 11 mars, et entretien de groupe avec des représentants de la société civile ougandaise, Gulu, 8 mars 2007.

[185] Entretiens séparés de Human Rights Watch avec des fonctionnaires du gouvernement ougandais, Kampala, 2 mars, et Gulu, 6 mars 2007.

[186] Entretiens séparés de Human Rights Watch avec deux représentants de la société civile ougandaise, Gulu, 7-8 mars 2007.

[187] Entretiens séparés de Human Rights Watch avec un fonctionnaire du gouvernement ougandais et un représentant de la société civile ougandaise, Gulu, 6-7 mars 2007.

[188] Entretien de Human Rights Watch avec un membre du personnel d’une organisation internationale, Kampala, 15 mars 2007.

[189] Voir plus haut, dans la partie I.C.1, l’analyse de l’interprétation des éléments fournis par la chambre préliminaire dans l’affaire Lubanga.

[190] Avant-projet de document de politique générale du BdP, pp. 5-6.

[191] BdP, « Communication relative à certaines questions de politique générale concernant le Bureau du Procureur», septembre 2003, http://www.icc-cpi.int/library/organs/otp/030908_Policy_Paper_FR.pdf (consultée le 2 juin 2008), p. 7.

[192] Voir Le Procureur c. Musema, TPIR, Affaire n° ICTR-96-13-T, Jugement (Chambre de première instance), 27 janvier 2000, para. 880 ; Le Procureur c. Kayishema, TPIR, Affaire n° ICTR-95-1, Jugement (Chambre de première instance), 21 mai 1999, paras. 501-504.

[193] Avant-projet de document de politique générale du BdP, p. 13. Nous avons déjà souligné ailleurs à quel point il était important de maintenir une approche flexible dans le cadre des poursuites engagées contre les personnes considérées comme portant « la responsabilité la plus lourde ». Il peut notamment s’agir de poursuivre des responsables de rang inférieur lorsqu’il s’avère, entre autres raisons, que cela pourrait dissuader des responsables de même rang de commettre des crimes relevant de la compétence de la CPI. Cela pourrait avoir un impact plus grand et plus immédiat pour les victimes sur le terrain. Voir Human Rights Watch, Selection of Situations and Cases for Trial Policy Paper.

[194] Statut de Rome, art. 27(1).

[195] Statut du Tribunal international militaire, art. 7, http://www.icrc.org/DIH.nsf/FULL/350?OpenDocument ; Statut du Tribunal pénal international pour l’ex-Yougoslavie (Statut du TPIY), S.C. Res. 827, Doc. ONU S/RES/827 (1993), tel qu’amendé, http://www.un.org/icty/legaldoc-f/basic/statut/statute-feb08-f.pdf (consulté le 3 juin 2008), art. 7(2) ; Statut du Tribunal pénal international pour le Rwanda (Statut du TPIR), S.C. Res. 955, Doc. ONU S/RES/955 (1994), tel qu’amendé, http://69.94.11.53/ENGLISH/basicdocs/statute/2007.pdf (consulté le 3 juin 2008), art. 6(2) ; Statut du Tribunal spécial pour la Sierra Leone (Statut du TSSL), 16 janvier 2002, http://www.icrc.org/dih.nsf/FULL/605?OpenDocument (consulté le 3 juin 2008), art. 6(2).

[196] Entretiens séparés de Human Rights Watch avec des représentants d’organisations non gouvernementales locales, des observateurs internationaux et des journalistes locaux, Bunia, 1-3, 5 et 7 mai 2007.

[197] Nous prenons note de la lettre publique de Floribert Njabu, président du FNI à majorité lendue, datant de février 2007, dans laquelle il incrimine de hauts fonctionnaires du gouvernement congolais. Copie en possession de Human Rights Watch.

[198]Le Procureur c. Harun et Ali Kushayb, CPI, Affaire n° ICC-02/05-01/07, Mandat d’arrêt à l’encontre d’Ahmad Harun, 27 avril 2007, p. 5 ; Le Procureur c. Harun et Ali Kushayb, CPI, ICC-02/05-01/07, Mandat d’arrêt à l’encontre d’Ali Kushayb, 27 avril 2007, p. 5.

[199] BdP, Septième rapport au Conseil de sécurité de l’ONU, paras. 11-15.

[200] Avant-projet de document de politique générale du BdP, p. 12.

[201] Rapport relatif à la stratégie en matière de poursuites, p. 5 ; Avant-projet de document de politique générale du BdP, pp. 10, 13.

[202] Avant-projet de document de politique générale du BdP, p. 13.

[203] Human Rights Watch, Couvert de sang ; Le Fléau de l’Or : République démocratique du Congo (New York : Human Rights Watch, 2005), http://hrw.org/french/reports/2005/drc0505/ ; Lettre adressée au Président du Conseil de sécurité par le Secrétaire général de l’ONU, « Rapport spécial sur les événements d’Ituri (Janvier 2002-décembre 2003) », 16 juillet 2004, http://daccessdds.un.org/doc/UNDOC/GEN/N04/430/64/IMG/N0443064.pdf?OpenElement (consultée le 2 juin 2008), paras. 68-70.

[204]Le Procureur c. Lubanga, CPI, Affaire n° ICC-01/04-01/06, Mandat d’arrêt, 10 février 2006.

[205]Le Procureur c.Ntaganda, CPI, Affaire n° 01/04-02/06, Mandat d’arrêt, 22 août 2006 (« Mandat d’arrêt contre Ntaganda »). Les scellés sur le mandat d’arrêt ont été levés le 29 avril 2008. « RD Congo : La CPI recherche un quatrième suspect », communiqué de presse de Human Rights Watch, 29 avril 2008, http://hrw.org/french/docs/2008/04/29/congo18674.htm.

[206] Human Rights Watch et. al, Lettre commune au Procureur en chef de la Cour pénale internationale, 31 juillet 2006, http://hrw.org/french/docs/2006/08/01/congo13892.htm.

[207] Rapport d’activités du BdP, p. 8.

[208] Entretiens de Human Rights Watch avec d’anciens membres du personnel du BdP, 2 janvier 2006, 12 mai 2007 et 1er mai 2008.

[209] Voir Katy Glassborow, « NGOs defend ICC role in Lubanga case », Institute for War and Peace Reporting, 1er décembre 2006, http://www.iwpr.net/?p=tri&s=f&o=325843&apc_state=henh (consulté le 3 juin 2008) ; « International Prosecutor says Congolese warlord may face additional war crimes charges », Associated Press, 7 août 2006, http://www.firstglobalselect.

com/scripts/cgiip.wsc/globalone/htm/news_article.r?vcnews-id=350883 (consulté le 3 juin 2008).

[210] Entretiens séparés de Human Rights Watch avec des représentants d’organisations non gouvernementales locales, un fonctionnaire de justice local, un journaliste local, un représentant de la radio, un chef de la communauté lendue, Bunia, 30 avril, 1-3 et 5 mai 2007, et entretiens de groupe avec des dirigeants de la communauté hema, Bunia, 2 mai, et des représentants d’organisations non gouvernementales locales, Goma, 9 mai 2007.

[211] Comme il est indiqué plus haut, une analyse plus approfondie des efforts déployés par la Cour en matière de sensibilisation et de communication est réalisée plus loin, dans la partie V.

[212] Entretien de groupe de Human Rights Watch avec des dirigeants de la communauté hema, Bunia, 2 mai 2007.

[213] Human Rights Watch, Couvert de sang, p. 47.

[214] La participation des victimes à la CPI est analysée plus loin, dans la partie VII.

[215] « … Déterminés à mettre un terme à l'impunité des auteurs de ces crimes et à concourir ainsi à la prévention de nouveaux crimes, … Déterminés, à ces fins et dans l'intérêt des générations présentes et futures, à créer une Cour pénale internationale permanente et indépendante reliée au système des Nations Unies, ayant compétence à l'égard des crimes les plus graves qui touchent l'ensemble de la communauté internationale… », Statut de Rome, préambule.

[216] Voir par exemple « NGO attacks condemned in Uganda », BBC News Online, 27 octobre 2005, http://news.bbc.co.uk/2/hi/africa/4383150.stm (consulté le 11 juin 2008) ; « Uganda: Two aid workers killed in north by suspected LRA rebels », IRINnews, 27 octobre 2005, http://www.globalsecurity.org/military/library/news/2005/10/mil-051027-irin01.htm (consulté le 30 mai 2008) ; Jason Beaubien, « Uganda rebels step up attacks while offering talks », NPR, 3 janvier 2006, http://www.npr.org/templates/story/story.php?storyId=5080409 (consulté le 30 mai 2008).

[217] Entretiens de Human Rights Watch avec des diplomates occidentaux et des fonctionnaires du gouvernement ougandais, Kampala, 26 février-16 mars 2008 ; Nick Grono et Adam O’Brien, « Justice in conflict? The ICC and peace processes », dans Nicholas Waddel et Phil Clark, eds., Courting Conflict? Justice, Peace and the ICC in Africa (Londres : Royal African Society, 2008) (« Courting Conflict? »).

[218] Néanmoins, des articles de presse rapportent une vague d’attaques et d’enlèvements auxquels se serait récemment livrée l’ARS en RCA, en RDC et dans le Sud Soudan, semblant montrer, comme on pouvait s’y attendre, les limites des mandats d’arrêt pour ce qui est d’amener l’ARS à renoncer à son comportement criminel. « Uganda: LRA Regional Atrocities Demand Action », communiqué de presse de Human Rights Watch, 19 mai 2008, http://www.hrw.org/english/docs/2008/05/19/uganda18863.htm. Voir également « Uganda rebels ‘kidnapping’ in CAR », BBC News Online, 28 mars 2008, http://news.bbc.co.uk/2/hi/africa/7318093.stm ; Katy Glassborow et al., « L’ARS prépare la guerre, pas la paix », Institute for War & Peace Reporting, AR no. 168, 24 avril 2008, http://www.iwpr.net/?apc_state=henfacr344252&l=fr&s=f&o=344252 ; (tous consultés le 30 mai 2008).

[219] Michael Otim et Marieke Wierda, « Justice at Juba: International Obligations and Local Demands in Northern Uganda », dans Waddel et Clark, eds., Courting Conflict ?

[220] Human Rights Watch, Analysis of the Annex to the June 29 agreement on Accountability and Reconciliation, février 2008, http://hrw.org/backgrounder/ij/uganda0208/.

[221] Entretiens téléphoniques de Human Rights Watch avec des fonctionnaires locaux et des membres de la société civile, Ituri, juillet 2004. La persistance des exactions semble néanmoins indiquer que ces ordres, s’ils ont été donnés, n’ont pas eu pour effet de mettre fin aux attaques contre les civils.

[222] Voir Anneke van Woudenberg (Human Rights Watch), Une nouvelle ère pour leCongo ?, 19 octobre 2006, http://hrw.org/french/docs/2006/10/19/congo14849.htm.

[223] Entretiens séparés de Human Rights Watch avec la MONUC, l’UNICEF et Save the Children, Bunia, 2-3 mai 2007, et avec la MONUC, Goma, 10 mai 2007.

[224] Entretien de Human Rights Watch avec la MONUC, Bunia, 2 mai 2007.

[225] Entretiens séparés de Human Rights Watch avec Save the Children et l’OCHA, Bunia, 3 et 7 mai 2007. Voir également « Accord cadre pour la paix en Ituri entre le Gouvernement de la République démocratique du Congo et les groupes armés de l’Ituri (MRC, FNI et FRPI) », 29 novembre 2006, copie en possession de Human Rights Watch.

[226] Entretien de Human Rights Watch avec Save the Children, Bunia, 3 mai 2007.

[227] Entretien de Human Rights Watch avec un Procureur civil, Bunia, 7 mai 2007.

[228] Human Rights Watch, Nouvelle crise au Nord-Kivu, vol. 19 no. 17(A), octobre 2007, http://hrw.org/french/reports/2007/drc1007/.

[229] Rapport relatif à la stratégie en matière de poursuites, p. 6.

[230] Voir plus loin, partie VIII.D.

[231] BdP, « Communication relative à certaines questions de politique générale concernant le Bureau du Procureur», septembre 2003, http://www.icc-cpi.int/library/organs/otp/030908_Policy_Paper_FR.pdf (consulté le 30 mai 2008).

[232] Statut de Rome, art. 17.

[233] Rapport relatif à la stratégie en matière de poursuites, p. 5.

[234] Voir Human Rights Watch, Ballots to Bullets: Organized Political Violence and Kenya’s Crisis of Governance, vol. 20, no. 1(a), mars 2008, http://hrw.org/reports/2008/kenya0308 ; voir également « Kenya: Army and Rebel Militia Commit War Crimes in Mt. Elgon », communiqué de presse de Human Rights Watch, 4 avril 2008, http://hrw.org/english/docs/2008/04/03/
kenya18421.htm.

[235] « Déclaration du Bureau du Procureur relative aux événements survenus au Kenya », 5 février 2008, http://www.icc-cpi.int/library/organs/otp/ICC-OTP-ST20080205-FRA.pdf (consultée le 30 mai 2008).

[236] BdP, « Presentation by Mr. Luis Moreno-Ocampo, Prosecutor of the International Criminal Court – NGO Roundtable », document non publié en possession de Human Rights Watch, 13 mars 2008.

[237] Géraldine Mattioli et Anneke Van Woudenberg, « Global Catalyst for national prosecutions? The ICC in the Democratic Republic of Congo », dans Waddel et Clark, eds., Courting Conflict ? p. 58.

[238] Ibid., p. 60.

[239] Entretien de Human Rights Watch avec un fonctionnaire du gouvernement ougandais, Kampala, 2 mars 2007. L’impact potentiel des programmes de protection de la Cour sur la capacité locale est également analysé plus loin dans la partie VI.C.4.

[240] Pacte international relatif aux droits civils et politiques (PIDCP), adopté le 16 décembre 1966, G.A. Res. 2200A (XXI), 21 U.N. GAOR Supp. (No. 16) at 52, Doc. ONU A/6316 (1966), 999 U.N.T.S. 171, entré en vigueur le 23 mars 1976, art. 14. À la date du 5 mars 2008, il y avait 161 États parties au PIDCP.

[241] Statut de Rome de la Cour pénale internationale, Doc. ONU A/CONF.183/9, 17 juillet 1998, entré en vigueur le 1er juillet 2002, arts. 55, 67 (« Statut de Rome »).

[242] Voir le Statut du Tribunal pénal international pour l’ex-Yougoslavie (Statut du TPIY), S.C. Res. 827, Doc. ONU S/RES/827 (1993), tel qu’amendé, http://www.un.org/icty/legaldoc-f/basic/statut/statute-feb08-f.pdf (consulté le 3 juin 2008), art. 21 ; Statut du Tribunal pénal international pour le Rwanda (Statut du TPIR), S.C. Res. 955, Doc. ONU S/RES/955 (1994), tel qu’amendé, http://69.94.11.53/ENGLISH/basicdocs/statute.html (consulté le 3 juin 2008), art. 20 ; Statut du Tribunal spécial pour la Sierra Leone (Statut du TSSL), 16 janvier 2002, http://www.icrc.org/dih.nsf/FULL/605?OpenDocument (consulté le 3 juin 2008), art. 17 ; et le Règlement de procédure et de preuve, Tribunal spécial pour la Sierra Leone, amendé le 27 mai 2008, http://www.sc-sl.org/Documents/rulesofprocedureandevidence.pdf [en anglais] (consulté le 3 juin 2008), règles 42-43 (« Règlement de procédure et de preuve, Tribunal spécial pour la Sierra Leone »).

[243] Cour européenne des Droits de l’Homme, Kaufman c. Belgique (Requête n° 10938/84) ; (1986) 50 DR 98, disponible sur www.echr.coe.int ; Cour européenne des Droits de l’Homme, Foucher c. France (Requête n° 22209/93), arrêt du 18 mars 1997 ; (1998) 25 EHRR 234, disponible sur www.echr.coe.int, para. 34 ; Comité des droits de l’homme de l’ONU, Décision : Morael c. France, Comm. No. 207/1986, Doc. ONU Supp. No. 40 (A/44/40) at 210 (1989), para. 9.3 (« … le concept de procès équitable dans le contexte de l’article 14(1) devrait être interprété comme imposant un certain nombre de conditions, telles que l’égalité des armes… »). [Traduction de Human Rights Watch]

[244] Le Procureur c. Lubanga , CPI, Affaire n°. ICC-01/04-01/06, Decision on defence's request to obtain simultaneous French transcripts, 14 décembre 2007, para. 18 (« Décision relative aux transcriptions simultanées en français »). [Traduction de Human Rights Watch]

[245] Le Procureur c. Clement Kayishema et Obed Ruzindana , TPIR, Affaire n° ICTR-95-1-A, Arrêt (Chambre d’appel) , 1er juin 2001, para. 69.

[246] Décision relative aux transcriptions simultanées en français, para.19. [Traduction de Human Rights Watch]

[247] Statut de Rome, art. 54(1)(a).

[248] Cour européenne des Droits de l’Homme, Delcourt c. Belgique, Arrêt du 17 janvier 1970, Recueil A no. 11, disponible sur www.echr.coe.int, para. 34. Voir également Le Procureur c. Dusko Tadic, TPIY, Affaire n° IT-94-1-A, Arrêt (Chambre d’appel), 15 juillet 1999, para. 48.

[249] Aux termes de l’article 68(3) du Statut de Rome, la chambre peut décider de permettre aux victimes qui participent à la procédure d’exposer leurs « vues et préoccupations » lorsque leurs intérêts personnels sont concernés. Pour une analyse circonstanciée de la participation des victimes à la CPI, voir plus loin, partie VII.

[250] Voir, par exemple, Situation en RDC, CPI, Affaire n° ICC-01/04, Décision relative aux mesures de protection sollicitées par les demandeurs 01/04-1/dp à 01/04-6/dp (Version publique expurgée), 21 juillet 2005, p. 4 ; Situation en RDC, CPI, Affaire n° ICC-01/04, Décision sur les demandes de participation à la procédure de VPRS 1, VPRS 2, VPRS 3, VPRS 4, VPRS 5 et VPRS 6 (Version publique expurgée), 17 janvier 2006, para. 70 ; voir également le Règlement de la Cour, Cour pénale internationale, ICC-BD/01-02-07, tel qu’amendé le 14 juin et le 14 novembre 2007, http://www.icc-cpi.int/library/about/officialjournal/ICC-BD-01-02-07-FRA.pdf (consulté le 11 juin 2008), (« Règlement de la Cour »), norme 76(1).

[251] Le conseil de la Défense « doit être d’une compétence reconnue en droit international ou en droit pénal et en matière de procédures, et avoir acquis l’expérience nécessaire du procès pénal en exerçant des fonctions de juge, de procureur, d’avocat, ou quelque autre fonction analogue. Il doit avoir une excellente connaissance de l’une au moins des langues de travail de la Cour et la parler couramment. Il peut se faire seconder par d’autres personnes ayant des connaissances spécialisées utiles en l’espèce, notamment des professeurs de droit. » Règlement de procédure et de preuve, Cour pénale internationale, ICC-ASP/1/3, http://www.icc-cpi.int/library/about/officialjournal/Rules_of_procedure_and_Evidence_French.pdf (consulté le 11 juin 2008), règle 22 (« Règlement de procédure et de preuve »). La norme 67 du Règlement de la Cour précise que le conseil de la Défense doit avoir acquis au moins dix années d’expérience et « doit n’avoir jamais été condamné pour des infractions criminelles ou disciplinaires graves considérées comme incompatibles avec la nature des fonctions qui sont celles du conseil devant la Cour ». Les personnes assistant un conseil doivent avoir soit cinq années d’expérience pertinente devant des juridictions pénales, soit des compétences spécifiques en droit international ou en droit et procédure pénaux. Règlement du Greffe, Cour pénale internationale, ICC-BD/03-01-06-Rev.1, révisé le 25 septembre 2006, http://www.icc-cpi.int/library/
about/officialjournal/ICC-BD_03-01-06-Rev1_French.pdf (consulté le 11 juin 2008), norme 124 (« Règlement du Greffe »).

[252] Juge Adrian Fulford, « Reflections from the Bench », allocution aux Amis de la CPI, La Haye, 20 février 2008, http://www.britishembassy.gov.uk/servlet/Front?pagename=OpenMarket/Xcelerate/ShowPage&c=Page&cid=1025627657266&a=KArticle&aid=1199215379245 (consultée le 3 juin 2008). Voir également Le Procureur c. Katanga et Ngudjolo, CPI, Affaire n° ICC-01/04-01/07, Decision on the Defence Request for Postponement of the Confirmation Hearing, 25 avril 2008 (« Décision relative à la demande d’ajournement de l’audience de confirmation »). Par exemple, des ajournements ont été demandés lorsque le besoin de mettre en place des mesures de protection pour les témoins a différé la divulgation de l’identité des témoins à la Défense. Voir plus loin, partie VI.B.2.

[253]Le Procureur c. Lubanga, CPI, Affaire n° ICC-01/04-01/06, Décision relative aux conséquences de la non-communication de pièces à décharge couvertes par les accords prévus à l’article 54-3-e du Statut, à la demande de suspension des poursuites engagées contre l’accusé et à certaines autres questions soulevées lors de la conférence de mise en état du 10 juin 2008, 13 juin 2008, para. 32.

[254] Elise Groulx, « ‘Equality of Arms’: Challenges Confronting the Legal Profession in the Emerging International Criminal Justice System », Oxford University Comparative Law Journal, vol. 3 (2006), http://ouclf.iuscomp.org/articles/groulx.shtml (consulté le 11 juin 2008), pp. 8-9.

[255] Entretien de Human Rights Watch avec un conseil de la défense du TPIY, La Haye, 17 octobre 2007.

[256] Voir Règlement de procédure et de preuve, Tribunal spécial pour la Sierra Leone, règle 45 (établissant un bureau de la Défense) ; Règles de procédure additionnelles à l’intention des avocats de la défense plaidant devant la Section I pour les crimes de guerre et la Section II pour le crime organisé, le crime économique et la corruption de la Cour de Bosnie-Herzégovine, adoptées par la Cour de Bosnie-Herzégovine lors de la session plénière tenue le 30 juin 2 005, art. 2.1(1) (établissant la Section d’appui à la Défense pénale, connue sous le nom d’OKO, de la Chambre spécialisée dans les crimes de guerre à Sarajevo) ; Règlement intérieur, Chambres extraordinaires au sein des tribunaux cambodgiens, http://www.eccc.gov.kh/english/cabinet/fileUpload/28/Internal_Rules_Revision1_01-02-08_fr.pdf (consulté le 10 juin 2008), règle 11 (établissant la Section d’appui à la Défense).

[257] Règlement de la Cour, norme 77.

[258] Entretien de Human Rights Watch avec un membre du personnel de la CPI, La Haye, 18 mars 2008 ; Le Greffe, Cour pénale internationale, « An ICC Strategy for Counsel: Underlying principles, Achievements and the Future Direction », (avant-projet), para. 13 (copie en possession de Human Rights Watch) (« Avant-projet de stratégie relative aux conseils »).

[259] Entretiens de Human Rights Watch avec du personnel de la CPI, La Haye, 18 mars 2008 et 8 avril 2008.

[260] Entretien de Human Rights Watch avec un membre du personnel de la CPI, La Haye, 18 mars 2008. Voir également le Règlement de la Cour, normes 76 et 77.

[261] Entretien de Human Rights Watch avec un membre du personnel de la CPI, La Haye, 18 mars 2008.

[262] Avant-projet de stratégie relative aux conseils, paras. 37-43.

[263] Entretien de Human Rights Watch avec un membre du personnel de la CPI, La Haye, 18 octobre 2007.

[264] >En vertu de la règle 22 du Règlement de procédure et de preuve, les avocats doivent être « d’une compétence reconnue en droit international ou en droit pénal et en matière de procédures » (italique ajouté) afin d’exercer devant la CPI.

[265] La politique de la Cour est de permettre aux conseils de la défense de poursuivre l’exercice de leur profession au niveau national tout en plaidant devant la CPI. Interdire aux conseils de la défense de le faire a été jugé non souhaitable pour une série de raisons, en autres : ce ne serait pas conforme aux textes juridiques de la Cour relatifs aux qualifications des conseils ; cela limiterait la façon dont le droit est pratiqué devant la Cour en empêchant le système de bénéficier de la richesse des expériences acquises par la pratique au niveau national ; et cela favoriserait certains conseils et ne garantirait pas la diversité et la représentation de différents systèmes juridiques et régions du monde. Avant-projet de stratégie relative aux conseils, paras. 29-36.

[266] Entretien de Human Rights Watch avec un membre du personnel de la CPI, La Haye, 18 octobre 2007.

[267] Ibid.

[268] Entretien de Human Rights Watch avec un membre du personnel de la CPI, La Haye, 18 mars 2008.

[269] Ibid.

[270] Règlement de la Cour, normes. 73(2) et 76(2). Un conseil de permanence est un avocat désigné provisoirement par la Cour pour représenter un accusé jusqu’à ce que ce dernier choisisse un conseil permanent.

[271] « Audience de première comparution de M. Germain Katanga devant la Chambre préliminaire I »,
communiqué de presse de la CPI,
ICC-20071022-260_fr, 22 octobre 2007, http://www.icc-cpi.int/press/pressreleases/294.html&l=fr (consulté le 11 juin 2008).

[272] Avant-projet de stratégie relative aux conseils, paras. 41-42.

[273] AEP, « Rapport à l’Assemblée des États Parties sur les options permettant d’assurer convenablement la défense des accusés », ICC-ASP/3/16, 17 août 2004, http://www.icc-cpi.int/library/asp/ICC-ASP-3-16-_defence_counsel_French.pdf (consulté le 2 juillet 2008), para. 9.

[274] Le Greffe a avancé cet argument (et non pas le mandat du BCPD en tant que tel) pour expliquer la politique adoptée par la Cour en matière d’intervention des conseils devant la Cour, notamment sa décision d’autoriser les conseils de la Défense à continuer d’exercer au niveau national tout en exerçant devant la Cour. Cependant, les arguments invoqués contre le fait d’avoir un groupe spécialisé d’avocats exerçant exclusivement devant la CPI sont tout aussi pertinents pour illustrer pourquoi le BCPD ne devrait pas remplir cette fonction. Avant-projet de stratégie relative aux conseils, para. 34.

[275] Voir plus haut, partie II.B.2-C.1, et plus loin, partie V.C.1-2.

[276] « Des hauts responsables de la CPI discutent avec une délégation de l’Armée de résistance du Seigneur du rôle du Greffe dans les procédures engagées devant la Cour », communiqué de presse de la CPI, ICC-CPI-20080310-PR295-FRA, 10 mars 2008, http://www.icc-cpi.int/press/pressreleases/346.html&l=fr (consulté le 11 juin 2008).

[277] Il existe d’autres scénarios possibles dans la phase de situation où les droits de la défense pourraient être concernés. Par exemple, en vertu de la règle 47(2) du Règlement de procédure et de preuve, les intérêts de la défense doivent être représentés lorsque le Procureur recueille des dépositions en exerçant son pouvoir proprio motu en vertu de l’article 15 du Statut de Rome. Les intérêts de la défense doivent également être représentés lorsque « l’enquête offre l’occasion unique, qui peut ne plus se présenter par la suite, d’obtenir des renseignements » pendant la phase de situation en application de l’article 56(2)(d) du Statut de Rome.

[278] Ces chiffres précis proviennent du rapport semestriel de l’BCPD. Voir BCPD, « Mise à jour des activités du Bureau du Conseil Public pour la Défense de ces 6 derniers mois », mars 2008, copie en possession de Human Rights Watch.

[279] Entretien de Human Rights Watch avec un membre du personnel de la CPI, La Haye, 18 mars 2008.

[280] Il s’agit notamment de veiller à ce que les conseils de la défense disposent de suffisamment d’espace de bureau pour faciliter la représentation.

[281] Entretien de Human Rights Watch avec un membre du personnel de la CPI, La Haye, 18 mars 2008.

[282] Page web du Bureau du conseil public pour les victimes, http://www.icc-cpi.int/victimsissues/victimscounsel/OPCV.html&l=fr (consultée le 4 juin 2008).

[283] Entretien de Human Rights Watch avec un membre du personnel de la CPI, La Haye, 18 mars 2008.

[284] Page web de la CPI sur l’information et la sensibilisation du public, http://www.icc-cpi.int/outreach.html&l=fr (consultée le 4 juin 2008).

[285] Entretien de Human Rights Watch avec un membre du personnel de la CPI, La Haye, 18 octobre 2007.

[286] Entretien de Human Rights Watch avec un membre du personnel de la CPI, La Haye, 18 mars 2008.

[287] Ibid.

[288] Ibid.

[289] AEP, « Projet de budget-programme pour 2008 de la Cour pénale internationale », ICC-ASP/6/8, 25 juillet 2007, http://www.icc-cpi.int/library/asp/ICC-ASP-6-8_French.pdf (consulté le 11 juin 2008), paras. 387-390. Le BCPD avait initialement proposé d’engager cet avocat en tant que « personnel temporaire ».

[290] Équipes « Budget et finances » et « Représentation légale », Coalition pour la Cour pénale internationale, « Comments and Recommendations to the Sixth Session of the Assembly of States Parties, 30 November – 14 December 2007, New York, USA », avant-projet, 12 novembre 2007, http://www.iccnow.org/documents/Budget-Legal_Rep_Draft_Team_Paper_ASP_6_211107.pdf (consulté le 6 juin 2008).

[291] AEP, « Rapport du Comité du budget et des finances sur les travaux de sa neuvième session », ICC-ASP/6/12, 28 septembre 2007, http://www.icc-cpi.int/library/asp/ICC-ASP-6-12_French.pdf (consulté le 11 juin 2008), para. 74.

[292] Règlement de procédure et de preuve, règle 14(2). L’assistance administrative fournie consiste notamment à faciliter l’accès des conseils de la Défense aux bâtiments de la CPI et à apporter une aide pour les questions relatives aux technologies de l’information.

[293] Entretien de Human Rights Watch avec un membre du personnel de la CPI, La Haye, 8 avril 2008. La Section d ' appui à la D é fense accepte également les demandes d’inscription sur la liste des conseils des victimes. Néanmoins, c ' est la Section de la participation des victimes et des réparations qui recrute des professionnels pour faciliter la représentation des victimes et qui se charge de leur paiement.

[294] Pour les critères relatifs aux conseils et assistants des conseils, voir plus haut note 251. Aux termes de la norme 137 du Règlement du Greffe, un enquêteur professionnel « possède une compétence reconnue dans les domaines du droit international ou du droit et de la procédure pénaux et a au moins dix années d’expérience pertinente en matière d’enquêtes relatives à des procédures pénales menées au plan national ou international ».

[295] Avant-projet de stratégie relative aux conseils, para. 54. Le Greffe a fait part de son engagement à encourager la candidature de davantage de femmes qualifiées et à atteindre une plus grande diversité géographique.

[296] Avant-projet de stratégie relative aux conseils, para. 47 ; Entretien de Human Rights Watch avec un membre du personnel de la CPI, La Haye, 8 avril 2008.

[297] Entretien de Human Rights Watch avec un membre du personnel de la CPI, La Haye, 8 avril 2008.

[298] Avant-projet de stratégie relative aux conseils, para. 2 ; Entretien de Human Rights Watch avec un membre du personnel de la CPI, La Haye, 8 avril 2008.

[299] Avant-projet de stratégie relative aux conseils, para. 11.

[300] Entretien de Human Rights Watch avec un membre du personnel de la CPI, La Haye, 18 octobre 2007.

[301] Voir CPI, « Sixième Séminaire des Conseils, 12 et 13 mai 2008, Agenda », http://www.icc-cpi.int/library/organs/registry/6thSeminarProg-FRA.pdf (consulté le 11 juin 2008). Selon la stratégie relative aux conseils, « l’objectif de la formation est, dans la mesure du possible, de standardiser la façon dont les juristes professionnels originaires de diverses cultures juridiques exercent devant la Cour » [Traduction de Human Rights Watch]. Avant-projet de stratégie relative aux conseils, para. 53.

[302] Entretien de Human Rights Watch avec un membre du personnel de la CPI, La Haye, 8 avril 2008.

[303] En ce qui concerne les représentants légaux des victimes, le Bureau du conseil public pour les victimes pourrait offrir cette formation. Voir plus loin, partie VII.

[304] Règlement de procédure et de preuve, règle 20(1)(c). Entretien de Human Rights Watch avec un membre du personnel de la CPI, La Haye, 8 avril 2008.

[305] Statut de Rome, arts. 55(2)(c) et 67(1)(d).

[306] En vertu du système d’aide judiciaire de la Cour, les victimes qui ont accepté de participer à la procédure peuvent avoir droit à une assistance financière pour obtenir une représentation légale dans le cadre de la procédure. Le système d’aide judiciaire couvre également les frais des conseils ad hoc et de permanence (lorsque le BCPD n’intervient pas).

[307] Le système d’aide judiciaire du TPIY, qui à l’origine payait sur une base horaire, a été revu à de multiples reprises dans l’histoire du tribunal et aujourd’hui, les conseils perçoivent un montant forfaitaire qui varie pour chaque affaire en fonction d’un certain nombre de facteurs, en autres la complexité de l’affaire. Le Tribunal spécial pour la Sierra Leone opère selon un système de forfait similaire à celui mis en œuvre lors de la phase de procès au TPIY. Au TPIR, les conseils sont payés selon un taux horaire, assorti d’un plafond mensuel. Voir AEP, « Rapport à l’Assemblée des États Parties sur les options permettant d’assurer convenablement la défense des accusés », paras. 13-15 .

[308] La Cour a identifié les difficultés suivantes qui se sont présentées lors des procédures initiales et ont eu un impact sur l’aptitude des conseils de la Défense à conduire une défense adéquate : la brièveté des délais de procédure, l’intervention des victimes dans la procédure et les problèmes pratiques au niveau de l’utilisation du système de communication électronique. Voir AEP, « Rapport sur le fonctionnement du système d’aide judiciaire de la Cour et propositions d’ajustement », ICC-ASP/6/4, 31 mai 2007, http://www.icc-cpi.int/library/asp/ICC-ASP-6-4_French.pdf (consulté le 3 juillet 2008), para. 18 (« Rapport sur le fonctionnement du système d’aide judiciaire de la Cour et propositions d’ajustement ») ; AEP, « Rapport à l’Assemblée des États Parties sur les options permettant d’assurer convenablement la défense des accusés (ICC-ASP/3/16) Mise à jour de l'Annexe 2: Ventilation de la rémunération accordée dans le cadre du système d'aide judiciaire de la CPI », ICC-ASP/5/INF.1, 31 octobre 2006, http://www.icc-cpi.int/library/asp/ICC-ASP-5-INF1_French.pdf (consulté le 11 juin 2008) ; AEP, « Rapport à l’Assemblée des États Parties sur les options permettant d’assurer convenablement la défense des accusés », ICC-ASP/3/16, 17 août 2004, http://www.icc-cpi.int/library/asp/ICC-ASP-3-16-_defence_counsel_French.pdf (consulté le 3 juillet 2008).

[309] AEP, « Rapport du Comité du budget et des finances sur les travaux de sa huitième session », ICC-ASP/6/2, 29 mai 2007, http://www.icc-cpi.int/library/asp/ICC-ASP-6-2_French.pdf (consulté le 11 juin 2008), para. 80. Tout en sanctionnant le système, le CBF a été d’avis que les coûts supplémentaires encourus devraient être couverts par le budget de l’aide judiciaire existant. Ibid., para. 81.

[310] AEP, « Rapport du Comité du budget et des finances sur les travaux de sa neuvième session », ICC-ASP/6/12, 28 septembre 2007, http://www.icc-cpi.int/library/asp/ICC-ASP-6-12_French.pdf (consulté le 11 juin 2008), para. 72. Le CBF a également noté que la Cour « avait choisi de mettre en place un dispositif pour financer la défense des accusés indigents ainsi qu’un bureau du conseil public pour la Défense » (faisant allusion au BCPD) et que ces ressources conjuguées « pourrai[en]t entraîner un volume de dépenses sans précédent ». Comme il a été expliqué précédemment, le BCPD n’est pas un Bureau de Défenseur public et les ressources qui lui sont allouées sont par conséquent plus rationalisées.

[311] AEP, « Rapport du Comité du budget et des finances sur les travaux de sa quatrième session », ICC-ASP/4/2, 15 avril 2005, http://www.icc-cpi.int/library/asp/ICC-ASP-4-2_French.pdf (consulté le 11 juin 2008), para. 49.

[312] Mark S. Ellis, « The Evolution of Defence Counsel Appearing Before the International Criminal Tribunal for the Former Yugoslavia », New England Law Review, vol. 37 (2003), pp.964-966.

[313] Voir AEP, « Rapport sur les principes et critères à appliquer pour déterminer l'indigence aux fins de l'aide judiciaire (présenté conformément au paragraphe 116 du Rapport du Comité du budget et des finances en date du 13 août 2004 », ICC-ASP/6/INF.1, 31 mai 2007, http://www.icc-cpi.int/library/asp/ICC-ASP-6-INF.1_French.pdf (consulté le 11 juin 2008), paras. 23, 33 (« Rapport sur les principes et critères à appliquer pour déterminer l'indigence »).

[314] La Cour estime que la durée moyenne d’une procédure devant la CPI (depuis la phase préalable au procès jusqu’à la phase de l’appel) est de 51 mois et que le coût total de la défense durant cette période est de 1 259 496€ (1 979 835$). AEP, « Rapport sur les principes et critères à appliquer pour déterminer l'indigence », annexe. À titre de comparaison, selon l’évaluation des frais encourus au TPIY émise par l’ONU en 1999, une équipe de défense au TPIY coûtait alors (en moyenne) au tribunal de 22 000$ ( 13 994€) à 25 000$ ( 15 903€) par mois lors de la phase préalable au procès, montant qui passait à environ 45 000$ ( 28 625€) lors du procès . Voir Ellis, “The Evolution of Defence Counsel,” p. 953. La CPI n’a pas encore fixé de façon définitive le seuil pour déterminer l’ indigence d’une victime.

[315] Règlement de la Cour, norme 84(2) ; AEP, « Rapport sur les principes et critères à appliquer pour déterminer l'indigence », para. 8.

[316] Ibid. Ces facteurs sont également pris en considération au moment d’évaluer les demandes d’aide judiciaire émanant des victimes participant à la procédure. L’étendue de l’aide judiciaire—et par conséquent le montant total disponible—pour les victimes est déterminé par le Greffier après avoir, « le cas échéant », consulté la chambre. Voir Règlement de la Cour, norme 83(2).

[317] AEP, « Rapport sur les principes et critères à appliquer pour déterminer l'indigence », para. 27.

[318] Correspondance électronique de Human Rights Watch avec un membre du personnel de la CPI, 9 juin 2008.

[319] Règlement de la Cour, norme 85(1).

[320] Ibid., norme 84(1). L’indigence partielle d’un accusé est établie lorsque ce dernier dispose de suffisamment de ressources, après déduction des dépenses mensuelles estimées (y compris les frais de subsistance), pour couvrir les frais de représentation pendant certaines phases de la procédure. AEP, « Rapport sur les principes et critères à appliquer pour déterminer l'indigence », para. 22-23.

[321] AEP,«  Rapport sur le fonctionnement du système d’aide judiciaire de la Cour et propositions d’ajustement », paras. 32-33. Le conseil principal a le pouvoir d’utiliser les ressources correspondant au conseil associé pour recruter en son lieu et place un assistant juridique et un agent des services généraux.

[322] En vertu de ce système, le conseil de la Défense principal est payé au niveau P-5 ; le conseil associé, P-4 ; l’assistant juridique, P-2 ; et le chargé de la gestion des dossiers, P-1. Ibid., para. 32(a).

[323] Règlement de la Cour, normes 83(3) et 83(4).

[324] Un « équivalent plein temps » permettrait au conseil principal de recruter un assistant juridique supplémentaire, tandis que trois « équivalents plein temps » permettraient de recruter un conseil associé supplémentaire. AEP, «  Rapport sur le fonctionnement du système d’aide judiciaire de la Cour et propositions d’ajustement  », paras. 35-36.

[325] Entretien de Human Rights Watch avec un conseil de la Défense du TPIY, La Haye, 17 octobre 2007.

[326] AEP, «  Rapport sur le fonctionnement du système d’aide judiciaire de la Cour et propositions d’ajustement », para. 45.

[327] Ibid., para. 23.

[328] Entretien de Human Rights Watch avec Jean Flamme, ancien conseil de la Défense de Thomas Lubanga, Gand, Belgique, 8 novembre 2007 ; voir également Association internationale des barreaux, « IBA Monitoring Report: International Criminal Court », novembre 2007, http://www.ibanet.org/images/downloads/
11_Report_IBA_Monitoring_Report_ICC_November_2007.pdf (consulté le 11 juin 2008), p. 36.

[329] Décision relative à la demande d’ajournement de l’audience de confirmation, p. 7.

[330] AEP, «  Rapport sur le fonctionnement du système d’aide judiciaire de la Cour et propositions d’ajustement », para. 23.

[331] Ibid., paras. 46-50.

[332] La norme 137(2) du Règlement du Greffe précise qu’un enquêteur professionnel « possède une compétence reconnue dans les domaines du droit international ou du droit et de la procédure pénaux et a au moins dix années d’expérience pertinente en matière d’enquêtes relatives à des procédures pénales menées au plan national ou international. Il a une excellente connaissance de l’une au moins des langues de travail de la Cour et la parle couramment. Sauf circonstances exceptionnelles, il parle au moins une des langues du pays dans lequel l’enquête est menée ».

[333] Entretien de Human Rights Watch avec un membre du personnel de la CPI, La Haye, 8 avril 2008.

[334] Règlement du Greffe, règle 139(2).

[335] Entretien de Human Rights Watch avec Jean Flamme, ancien conseil de la défense de Thomas Lubanga, Gand, Belgique, 8 novembre 2007.

[336] AEP, «  Rapport sur le fonctionnement du système d’aide judiciaire de la Cour et propositions d’ajustement », para. 47.

[337]Situation en RDC, CPI, Affaire N° ICC-01/04-01/06, Transcription d’audience, 13 février 2008, p. 7. [Traduction de Human Rights Watch]

[338] AEP, « Rapport sur le fonctionnement du système d’aide judiciaire de la Cour et propositions d’ajustement », para. 3. Ce poste est actuellement vacant. Entre-temps, la Cour a toutefois recruté un consultant temporaire.

[339] Règlement du Greffe, norme 136(2)(b). Il y a trois commissaires à l’aide judiciaire, tous sont nommés par le greffier. Ils donnent des avis au greffier à propos de la gestion des fonds alloués par l’AEP au système d’aide judiciaire et opèrent en toute indépendance.

[340] AEP, «  Rapport sur le fonctionnement du système d’aide judiciaire de la Cour et propositions d’ajustement », para. 63. La répartition initiale était de 60 pour cent sur présentation du relevé et de 40 pour cent à la fin de la phase ou tous les six mois. Cette répartition a été modifiée pour déboucher sur le pourcentage actuel, sur la base des fortes objections formulées, entre autres, par les conseils de la Défense. Le TPIY utilise également un système de paiement différé (80/20 pour cent). La pratique des honoraires différés n’a pas cours au TPIR.

[341] Ibid. para. 64.

[342] Ibid., para. 65. Le paiement de la totalité de la rémunération est important pour les autres membres des équipes en raison de leurs salaires moins élevés.

[343] Règlement de la Cour, norme 26. Voir également Le Procureur c. Lubanga, ICC, Affaire n° ICC-01/04-01/06, Submission of a new version of the e-court protocol prepared jointly by the Office of the Prosecutor, the Defence and the Registry, 20 juillet 2006 ; Le Procureur c. Lubanga, CPI, Affaire n° ICC-01/04-01/06, Consolidated e-court protocol, 4 avril 2008.

[344] Avant-projet de stratégie relative aux conseils, para. 50.

[345] Voir Le Procureur c. Lubanga, CPI, Affaire n° ICC-01/04-01/06, Décision relative aux procédures applicables aux démarches accomplies ex parte, 6 décembre 2007.

[346] Voir Le Procureur c. Lubanga, CPI, Affaire n° ICC-01/04-01/06, Opinion individuelle et dissidente du juge Blattmann jointe à la Décision relative à des questions de communication, aux responsabilités concernant les mesures de protection et à d’autres points de procédure, 28 avril 2008, paras. 4-6, annex 3 to Decision issuing a confidential and a public redacted version of “Decision on disclosure issues, responsibilities for protective measures and other procedural matters,” 8 mai 2008, para. 10.

[347] Voir plus loin, parties V et VII en général.

[348] Par exemple, les procédures de la CPI et le langage utilisé dans le cadre de ces procédures risquent d’être peu familiers aux populations locales. Pour certaines communautés vivant dans les situations faisant l’objet d’une enquête de la CPI, la justice pénale impartiale est un concept totalement étranger. Dans ces communautés, la Cour est confrontée à un double défi : informer les gens au sujet du processus de justice et expliquer le rôle de la CPI dans celui-ci.

[349] Les préoccupations en matière de sécurité ne sont pas simplement théoriques. La CPI a dû fermer des bureaux en RDC et au Tchad pendant un certain temps en raison de l’instabilité. Elle a également dû évacuer le personnel des bureaux extérieurs à certains moments. Entretiens de Human Rights Watch avec du personnel de la CPI, 17 et 23 juillet 2007, et avec du personnel de la CPI, La Haye, 22 avril 2008.

[350] Nous analysons l’importance du personnel basé sur le terrain en lien avec les enquêtes dans la partie II.C.1.c.ii, plus haut, la sensibilisation dans la partie V.C.2.d, plus loin, et la protection des témoins et des victimes dans la partie VI.C.5, plus loin.

[351]Comme il a été décrit précédemment, voir partie II.D, la complémentarité positive fait référence aux moyens mis en œuvre par la CPI pour encourager activement les initiatives prises au niveau national en vue d’ouvrir des enquêtes et d’engager des poursuites pour les crimes graves. Voir plus loin, parties VI(B)(1)(a-b) et (2), pour une analyse des mesures que le personnel de la CPI peut prendre afin d’aider à renforcer les capacités nationales dans un certain nombre de domaines, entre autres les enquêtes sur les crimes sexuels, la protection des témoins et les services de santé mentale. Il est bien entendu trop tôt pour que la Cour s’applique à laisser un héritage et beaucoup reste à faire pour améliorer l’efficacité de sa première phase opérationnelle. Néanmoins, à plus long terme, le personnel basé sur le terrain sera le mieux placé pour essayer de transmettre cet héritage, notamment par une interaction ciblée, un travail de sensibilisation et des formations à l’intention de ceux qui opèrent dans le secteur judiciaire national.

[352] Pour des informations relatives à cette approche, voir Jess Brevin, « Justice Delayed For Global Court, Ugandan Rebels Prove Tough Test; African Politics, Tactical Fights, Hamper Chief Prosecutor; No Trial Date in Sight Who Will Arrest Mr. Kony? » Wall Street Journal, 8 juin 2006, http://www.friendsforpeaceinafrica.org/index.php?option=com_content&task=view&id=60&Itemid=110 (consulté le 19 mai 2008) ; BdP, « Rapport sur les activités mises en œuvre au cours des trois premières années (juin 2003 – juin 2006) », 12 septembre 2006, http://www.icc-cpi.int/library/organs/otp/OTP_3-year-report-20060914_French.pdf (consulté le 5 mai 2008), para. 98 (« Rapport d’activités du BdP ») ; AEP, « Sixième réunion d’information de la Cour pénale internationale à l’intention du corps diplomatique : Recueil de déclarations », La Haye, 23 mars 2006, http://www.icc-cpi.int/library/asp/DB6-St_French.pdf (consulté le 12 mai 2008), p. 6.

[353] Voir AEP, « Crédits budgétaires du premier exercice et exécution du budget du premier exercice », Résolution ICC-ASP/1/Res.12, http://untreaty.un.org/cod/icc/asp/1stsession/report/french/part_iv_res_12_f.pdf (consulté le 15 mai 2008) ; AEP, « Budget-programme pour 2004 et documents connexes », dans Documents officiels de l’Assemblée des États parties au Statut de Rome de la Cour pénale internationale, Deuxième session, New York, 8-12 septembre 2003, ICC-ASP/2/10, partie II, http://daccessdds.un.org/doc/UNDOC/GEN/N03/531/84/PDF/N0353184.pdf?OpenElement (consulté le 15 mai 2008) ; CPI, « Projet de budget-programme pour 2005 » ICC-ASP/3/2, 6-10 septembre 2004, http://www.icc-cpi.int/library/asp/ICC-ASP3-2_Budget_2005_French.pdf (consulté le 15 mai 2008).

[354] Voir, par exemple, Bruno Cathala, Greffier de la CPI, « Rapport du Greffier de la CPI Bruno Cathala », déclaration devant l’AEP, La Haye, 6 septembre 2004, http://www.icc-cpi.int/library/asp/BC_20040906_Fr.pdf (consulté le 8 mai 2008) ; voir également AEP, « Projet de budget-programme de la Cour pénale internationale pour 2006 », dans Documents officiels de l’Assemblée des États parties au Statut de Rome de la Cour pénale internationale, Quatrième session, La Haye, 28 novembre - 3 décembre 2005, ICC-ASP/4/32, Partie II, http://www.icc-cpi.int/library/asp/ICC-ASP-4-5_French.pdf (consulté le 6 mai 2008), para. 160 (« Projet de budget-programme pour 2006 »).

[355] Voir AEP, « Projet de budget-programme pour 2006 » (consulté le13 mai 2008) p. 65, para. 241(3) ; et AEP, « Budget-programme pour 2005 », dans Documents officiels de l’Assemblée des États parties au Statut de Rome de la Cour pénale internationale, Troisième session, La Haye, 6-10 septembre 2004, ICC-ASP/3/25, partie II A1-A6, http://www.icc-cpi.int/library/asp/ICC-ASP-3-25-II_French.pdf (consulté le 8 mai 2008 ), para. 8. Il faut toutefois noter que la Cour n’ayant pas dépensé tous les montants prévus dans le projet de budget pour 2005, il ne s’est pas avéré nécessaire de recourir au Fonds en cas d’imprévus en 2005 pour financer les nouveaux bureaux extérieurs.

[356] AEP, « Projet de budget-programme pour 2006 », para. 266.

[357] Pour des informations au sujet de cette évolution, voir AEP, « Renforcer la Cour pénale internationale et l’Assemblée des États parties », Résolution ICC-ASP/5/Res.3, http://www.icc-cpi.int/library/asp/ICC-ASP-5-32_Part_III_Resolutions_pages_353-404_French.pdf (consulté le 4 juin 2008), pp. 360-361 ; AEP, « Rapport du Comité du budget et des finances sur les travaux de sa sixième session », ICC-ASP/5/1, 23 novembre au 1er décembre 2006, http://www.icc-cpi.int/library/asp/ICC-ASP-5-1_French.pdf (consulté le 13 mai 2008), paras. 54, 58-59 ; AEP, « Rapport du Comité du budget et des finances sur les travaux de sa cinquième session », ICC-ASP/4/27, 28 novembre au 3 décembre 2005, http://www.icc-cpi.int/library/asp/ICC-ASP-4-27_French.pdf (consulté le 14 mai 2008), para. 48.

[358] Voir AEP, « Projet de budget-programme pour 2006 » ; et AEP, « Vérification externe des comptes, audit interne, budget-programme pour 2007 », dans Documents officiels de l’Assemblée des États parties au Statut de Rome de la Cour pénale internationale, Cinquième session, La Haye, 23 novembre au 1er décembre 2006, ICC-ASP/5/32, partie II, http://www.icc-cpi.int/library/asp/ICC-ASP-5-32_Part_II_Budget_pages_11-223_French.pdf (consulté le 14 mai 2008), par exemple paras. 176 et 259. En même temps, certains postes dans les divers bureaux extérieurs sont toujours vacants. Par exemple, la CPI éprouve des difficultés à trouver un coordinateur de la sensibilisation P-2 pour le bureau extérieur de Kinshasa et a été confrontée à des difficultés au moment d’engager du personnel pour le bureau d’Abeché. Entretiens de Human Rights Watch avec du personnel de la CPI, La Haye, 17 novembre 2007 et 22 avril 2008 ; et avec du personnel de la CPI, 23 juillet 2007.

[359] Voir plus loin, partie VII.D.1-2.

[360] Entretiens de Human Rights Watch avec du personnel de la CPI, 28 février, 1er mars, 17 juillet et 23 juillet 2007.

[361] Entretien de Human Rights Watch avec un représentant de la société civile locale, Bunia, 30 avril 2007.

[362] Entretiens de Human Rights Watch, Est du Tchad, juillet 2007.

[363] Entretien de groupe de Human Rights Watch avec deux journalistes ougandais, Kampala, 3 mars, et avec des représentants de la société civile ougandaise, 8 mars, Gulu, et entretiens séparés avec des représentants de la société civile ougandaise, Kampala, 26-27 février, et Gulu, 7 mars 2007.

[364] Entretiens de Human Rights Watch avec du personnel de la CPI, La Haye, 7 novembre 2007 et 22 avril 2008.

[365] La division de certains espaces a eu lieu au moment du déménagement de certains bureaux extérieurs. Entretiens de Human Rights Watch avec du personnel de la CPI, 1er mars, 7 mars et 23 juillet 2007, et avec du personnel de la CPI, La Haye, 22 avril 2008.

[366] Entretien de Human Rights Watch avec un membre du personnel de la CPI, La Haye, 22 avril 2008.

[367] Bien que son personnel ne soit pas encore au complet, le bureau a été mis en place cinq mois après l’ouverture de l’enquête officielle. « Le Greffier inaugure le Bureau extérieur de la Cour pénale internationale à Bangui », communiqué de presse de la CPI, ICC-20071018-253-Fr, 18 octobre 2007, http://www.icc-cpi.int/press/pressreleases/288.html&l=fr (consulté le 14 mai 2008) ; Entretien de Human Rights Watch avec un membre du personnel de la CPI, La Haye, 22 avril 2008.

[368] Entretien de Human Rights Watch avec un membre du personnel de la CPI, La Haye, 22 avril 2008.

[369] AEP, « Plan stratégique d’information et de sensibilisation de la Cour pénale internationale », ICC-ASP/5/12, 29 septembre 2006, http://www.icc-cpi.int/library/asp/ICC-ASP-5-12_French.pdf (consulté le 5 juin 2008), para. 77.

[370] Entretiens de Human Rights Watch avec du personnel de la CPI, 23 juillet 2007, et avec du personnel de la CPI, La Haye, 22 avril 2008.

[371] Entretien de Human Rights Watch avec un membre du personnel de la CPI, 23 juillet 2007.

[372] Voir plus loin, partie VIII.C.2.

[373] Entretiens séparés de Human Rights Watch avec deux membres du personnel de la CPI, 1er mars 2007.

[374] Lors d’entretiens avec Human Rights Watch, des membres de la société civile ougandaise ont effectivement mis l’accent sur le besoin d’une présence plus importante de la CPI dans le nord de l’Ouganda. Entretiens séparés de Human Rights Watch avec trois représentants de la société civile ougandaise, Gulu, 6 et 7 mars, et Lira, 12 mars 2007.

[375] Entretiens séparés de Human Rights Watch avec des représentants de la société civile, Kampala, 2 mars, et Kinshasa, 14 juillet 2007.

[376] Voir plus loin, partie VII.D.2.

[377] Entretien de Human Rights Watch avec un membre du personnel de la CPI, La Haye, 15 novembre 2007. Voir également plus loin, partie V.C.2.d.

[378] AEP, « Projet de budget-programme pour 2006 » ; AEP, « Projet de budget-programme de la Cour pénale internationale pour 2007 », ICC-ASP/5/9, 22 août 2006, http://www.icc-cpi.int/library/asp/ICC-ASP-5-9_French.pdf (consulté le 6 mai 2008) (« Projet de budget-programme pour 2007 »).

[379] Voir, par exemple, AEP, « Projet de budget-programme pour 2006 », para. 331.

[380] Entretien de Human Rights Watch avec un membre du personnel de la CPI, 1er mars et 1er mai 2007.

[381] Entretien de Human Rights Watch avec un membre du personnel de la CPI, 1er mars 2007, et avec un membre du personnel de la CPI, La Haye, 22 avril et 13 mai 2008. Parmi les autres questions à résoudre, il y a notamment le paiement rapide des remboursements et l’acquisition du matériel nécessaire.

[382] Voir, par exemple, AEP, « Document sur les options proposées concernant la création d'un Bureau de liaison à New York, présenté par le Bureau de l’Assemblée des États Parties » dans Documents officiels de l’Assemblée des États parties au Statut de Rome de la Cour pénale internationale, Quatrième session, La Haye, 28 novembre au 3 décembre 2005, ICC-ASP/4/6, http://www.icc-cpi.int/library/asp/ICC-ASP-4-6_French.pdf (consulté le 6 mai 2008), para. 3.

[383] Ibid., Annexe, page. 5.

[384] Voir plus haut, partie II.A.1.

[385] Statut de Rome, art. 3(3).

[386] Prof. J.A. Ayua, Adjoint du ministre de la justice de la République fédérale du Nigeria et Secrétaire permanent, « Nigeria Statement on behalf of the African states parties to The Rome Statute of the ICC », Quatrième session de l’AEP, La Haye, 3 décembre 2005, http://www.iccnow.org/documents/NigeriaAfricanSPs_GeneralDebate_3Dec05.pdf (consulté le 6 novembre 2006). [Traduction de Human Rights Watch] Voir également Sabelo Sivuyile Maqungo, « Statement on behalf of African Member States to the International Criminal Court Statute before the General Assembly », New York, 9 octobre 2006, http://www.southafrica-newyork.net/pmun/view_speech.php?speech=271690 (consulté le 27 octobre 2008).

[387] AEP , « Plan stratégique de la Cour pénale internationale », ICC-ASP/5/6, 4 août 2006, http://www.icc-cpi.int/library/asp/ICC-ASP-5-6_French.pdf (consulté le 30 avril 2008) , p. 7. Pour en savoir plus sur le Plan stratégique de la CPI, voir notre analyse plus haut, partie I.B.

[388] AEP, « Projet de budget-programme pour 2007 », p. 199.

[389] Règlement de procédure et de preuve, règle 100.

[390] Voir Le Procureur c. Lubanga, CPI, Affaire n° ICC-01/04-01/06, transcription d’audience, 4 septembre 2007, p.4.

[391] Ibid.

[392] Voir Le Procureur c. Lubanga, CPI, Affaire n° ICC-01/04-01/06, transcription d’audience, 13 février 2008.

[393] Réunion de Human Rights Watch avec le Greffier, La Haye, 12 mars 2008, et entretien avec un membre du personnel de la CPI, La Haye, 22 avril 2008.

[394] Voir Le Procureur c. Lubanga, CPI, Affaire n° ICC-01/04-01/06, transcription d’audience, 12 mars 2008, p.4. Comme l’a expliqué le juge Fulford lors d’une audience tenue le 12 mars 2008, « l'endroit qui avait été prévu sur la base de toutes les informations reçues était, en toute franchise, le meilleur endroit pour pouvoir tenir une telle audience en République démocratique du Congo. … C'était l'option la plus viable. Tenir une audience au Congo ne pourrait se faire qu'avec le consentement du Gouvernement qui n'a pas été donné pour cet endroit choisi. Par conséquent, l'intégralité de ce procès sera menée dans cette salle d'audience, à La Haye ».

[395] « Visite du Greffier au Tchad et en Ouganda », La lettre de la CPI, juillet 2006, http://www.icc-cpi.int/library/about/newsletter/files/ICC-NL8-200607_Fr.pdf (consultée le 5 mai 2008).

[396] « Le Greffier effectue une visite au Tchad dans le cadre de la stratégie de la Cour en matière d'information et de sensibilisation », La lettre de la CPI, avril 2007, http://www.icc-cpi.int/library/about/newsletter/14/fr_03.html (consultée le 5 mai 2008).

[397] « Le Procureur et la Procureure adjointe de la CPI en visite officielle à Kinshasa », communiqué de presse de la CPI, ICC-CPI-20060410-131-Fr, 10 avril 2006, http://www.icc-cpi.int/press/pressreleases/140.html&l=fr (consulté le 5 mai 2008).

[398] « Annonce à l’intention des médias : Le Procureur de la CPI en visite en République centrafricaine pour y rencontrer des victimes et la population locale », communiqué de presse de la CPI, ICC-CPI-OTP-20080121-MA002-FRA, 21 janvier 2008, http://www.icc-cpi.int/press/pressreleases/318.html&l=fr (consulté le 5 mai 2008).

[399] « Director of the Trust Fund met with victims’ communities in Uganda », communiqué de presse de la CPI, ICC-PR-070613-223_En, 13 juin 2007, http://www.icc-cpi.int/press/pressreleases/252.html (consulté le 5 mai 2008). Les visites de représentation des hauts responsables de la CPI sont également analysées plus haut dans les parties I.B (Président) et II.A.1(Procureur) ainsi que plus loin, dans la partie V.C.1.

[400] Correspondance électronique de Human Rights Watch avec un représentant de la société civile, 15 mai 2008.

[401] La Cour identifie trois catégories différentes de communication : la sensibilisation (communications avec les communautés affectées), l’information (communications avec les médias nationaux et internationaux) et les relations extérieures (communications avec les États parties, les organisations intergouvernementales, les organisations non gouvernementales et d’autres acteurs internationaux). Voir CPI, « Stratégie intégrée en matière de relations extérieures, d’information et de sensibilisation », http://www.icc-cpi.int/library/cases/ICC-PIDS-WB-OR-06-07-1804_IS_French.pdf (consulté le 9 juin 2008), p. 3.

[402] Nous analysons ici une stratégie intégrée de la Cour en matière de sensibilisation qui englobe les efforts de sensibilisation fournis par des bureaux particuliers au sein de la Cour, notamment le BdP (voir, partie II.A.4 et .D) ainsi que l’OPCD et la SAD (voir, partie III.B).

[403] Le présent chapitre se concentre principalement sur la sensibilisation du public. Nous analysons plus en détail la stratégie de la Cour en matière de communication dans la partie V.C.3.d. [

[404] Voir analyse partie IV.A.

[405] Pour une analyse de la perception de parti pris et de partialité suscitée par la stratégie en matière de poursuites, voir parties II.B et C.2.b.

[406] Voir partie II.C.1.c pour une analyse de l’approche « profil bas » adoptée par le BdP.

[407] AEP, « Projet de budget-programme pour 2005 », ICC-ASP/3/2, 26 juillet 2004, http://www.icc-cpi.int/library/asp/ICC-ASP3-2_Budget_2005_French.pdf (consulté le 9 juin 2008), para. 432. Outre la sensibilisation, la Section de l’information et de la documentation est également responsable de la bibliothèque interne de la Cour, de l’information du public et des communications avec les médias, de la publication des décisions de la Cour et de la maintenance de l’Internet/Intranet de la CPI.

[408] Ibid., para. 423.

[409] AEP, « Rapport du Comité du budget et des finances », ICC-ASP/3/18, 13 août 2004, http://www.icc-cpi.int/library/statesparties/ICC-ASP-3-18_CBF_report_FRENCH_.pdf (consulté le 9 juin 2008), para. 107.

[410] Selon le CBF, « chacun des organes semblait manifester un esprit d’indépendance qui risquait de faire obstacle à l’instauration d’une coopération dans le cadre d’une stratégie globale applicable à l’ensemble de la Cour et de favoriser les doubles emplois ». Ibid., para. 108. Pour une analyse plus approfondie de ce manque de coordination, voir partie I.B.

[411] AEP, « Stratégie intégrée en matière de relations extérieures, d’information et de sensibilisation », p.1.

[412] Pendant les discussions sur le budget, plusieurs États parties ont souligné l’importance qu’ils attachaient à une stratégie efficace de la CPI en matière de sensibilisation.

[413] AEP, « Renforcer la Cour pénale internationale et l’Assemblée des États parties »,  Résolution ICC-ASP/5/Res.3, http://www.icc-cpi.int/library/asp/ICC-ASP-5-32_Part_III_Resolutions_pages_353-404_French.pdf (consulté le 9 juin 2008), para. 22.

[414]AEP, « Plan stratégique d’information et de sensibilisation de la Cour pénale internationale », ICC-ASP/5/12, 29 septembre 2006, http://www.icc-cpi.int/library/asp/ICC-ASP-5-12_French.pdf (consulté le 5 juin 2008), paras. 13, 35 et 64 (« Plan stratégique d’information et de sensibilisation de la Cour pénale internationale »).

[415] Ibid., paras. 69-76.

[416] Human Rights Watch, Le Plan stratégique de la Cour Pénale Internationale : Un Mémorandum de Human Rights Watch, n° 1, juillet 2006, http://hrw.org/french/backgrounder/2006/ij0706/ij0706fr.pdf.

[417] Page web du Fonds au profit des victimes, http://www.icc-cpi.int/vtf.html&l=fr (consultée le 9 juin 2008). Pour une analyse plus détaillée du Fonds, voir partie VII.E.

[418] AEP, « Plan stratégique d’information et de sensibilisation de la Cour pénale internationale », para. 70. Fin 2006, l’Assemblée des États parties a approuvé la désignation d’un coordinateur pour la RDC et pour l’Ouganda. L’année suivante, elle a approuvé la désignation d’un coordinateur de la sensibilisation en RCA et d’un autre chargé de la situation au Darfour. AEP, « Projet de budget-programme de la Cour pénale internationale pour 2007 », ICC-ASP/5/9, 22 août 2006, http://www.icc-cpi.int/library/asp/ICC-ASP-5-9_French.pdf (consulté le 9 juin 2008), para. 338 (« Projet de budget-programme pour 2007 ») ; AEP, « Projet de budget-programme pour 2008 de la Cour pénale internationale », ICC-ASP/6/8, 25 juillet 2007, http://www.icc-cpi.int/library/asp/ICC-ASP-6-8_French.pdf (consulté le 9 juin 2008), para. 364 (« Projet de budget-programme pour 2008 »).

[419] AEP, « Projet de budget-programme pour 2007 », para. 338 ; AEP, « Projet de budget-programme pour 2008 », para. 364 .

[420] AEP, « Projet de budget-programme pour 2008 », para. 364 .

[421] Voir, par exemple, l’offre d’emploi suivante : http://www.unrecruit.go.kr/information/download.asp?file=03-ADM-158-PR-1.mht.

[422] Afin d’être efficace, il est effectivement primordial qu’un porte-parole de la Cour soit régulièrement informé de tous les développements survenus à la CPI, entre autres ceux qui sont confidentiels et pourraient susciter l’intérêt des médias.

[423] AEP, « Projet de budget-programme pour 2007 », tableau 13.

[424] Ce point est analysé plus en détail dans la partie V.C.3.b.

[425] Entretiens séparés de Human Rights Watch avec des représentants d’organisations non gouvernementales locales et des journalistes locaux, Bunia, 30 avril, 1er, 5 et 7 mai, et avec un membre du personnel de la CPI, 17 juillet 2007. Voir également La lettre de la CPI, n° 12, janvier 2007, http://www.icc-cpi.int/library/about/newsletter/files/ICC-NL12-200701_Fr.pdf (consultée le 9 juin 2008), p. 4 ; La lettre de la CPI, n° 11, décembre 2006, http://www.icc-cpi.int/library/about/newsletter/files/ICC-NL11-200612_Fr.pdf (consultée le 9 juin 2008), p. 4.

[426] AEP, « Rapport 2007 sur les activités d’information et de sensibilisation », 11 décembre 2007, http://www.icc-cpi.int/library/OutreachRP2007-FRA.pdf (consulté le 9 juin 2008), p. 21 (Rapport 2007 sur la sensibilisation »).

[427] « Sensibilisation des réfugiés soudanais au Tchad par le Greffier de la CPI », communiqué de presse de la CPI, ICC-PIDS-PR-20070503-215_Fr, 3 mai 2007, http://www.icc-cpi.int/press/pressreleases/243.html&l=fr (consulté le 9 juin 2008).

[428] AEP, « Rapport 2007 sur la sensibilisation ».

[429] Cour pénale internationale, page web du Calendrier des activités pour la RDC : http://www.icc-cpi.int/outreach/o_drc/
odrc_calendar.html ; page web pour l’Ouganda : http://www.icc-cpi.int/outreach/o_uganda/ou_calendar.html ; page web pour la République centrafricaine : http://www.icc-cpi.int/outreach/o_CAR/oCAR_calendar.html ; page web pour le Darfour (Soudan) : http://www.icc-cpi.int/outreach/o_darfur/od_calendar.html (toutes consultées le 12 juin 2008).

[430] Lal C. Vohrah et Jon Cina, « The Outreach Programme », dans Richard May, David Tolbert, John Hocking et al., eds., Essays on ICTY Procedure and Evidence (La Haye/Londres/Boston : Kluwer Law International, 2001), p.551.

[431] Victor Peskin, « Courting Rwanda: The Promises and Pitfalls of the ICTR Outreach Programme », Journal of International Criminal Justice, vol. 3 (2005), pp. 950-961.

[432] Entretiens séparés de Human Rights Watch avec trois représentants de la société civile ougandaise, Kampala, 27 février, et Gulu, 7 mars, et entretien de groupe avec des représentants de la société civile ougandaise, Gulu, 8 mars 2007. Pour une analyse de quelques-unes des perceptions négatives à l’égard de la CPI dans le nord de l’Ouganda, voir partie II.B.2.

[433] Entretien de Human Rights Watch avec un représentant de la société civile, Gulu, 7 mars 2007.

[434] Voir, partie II.C.2.b.

[435] Entretien de groupe de Human Rights Watch avec des représentants d’organisations non gouvernementales locales, Goma, 9 mai 2007.

[436] Entretien de Human Rights Watch avec un dirigeant de la communauté hema, Bunia, 8 mai 2007.

[437] Entretiens de groupe de Human Rights Watch avec des dirigeants de la communauté hema, Bunia, 2 mai, et des représentants d’organisations non gouvernementales locales, Goma, 9 mai, et entretiens séparés avec un dirigeant de la communauté Hema, Bunia, 8 mai, et un intellectuel hema, Goma, 9 mai 2007. Lors du génocide perpétré au Rwanda en 1994, au moins un demi-million de Tutsis et de Hutus modérés ont été tués en l’espace de trois mois. Voir Human Rights Watch, Aucun témoin ne doit survivre : Le génocide au Rwanda (New York: Human Rights Watch, 1999), http://www.hrw.org/reports/1999/rwanda/ .

[438] Entretien de Human Rights Watch avec un membre du personnel de la CPI, 17 juillet 2007.

[439] Entretiens téléphoniques de Human Rights Watch avec des personnes déplacées et d’autres sources au Soudan, au Tchad et d’autres lieux , avril 2005.

[440] Entretien de Human Rights Watch avec des réfugiés, camp de Gaga, 19 juillet 2007.

[441] Entretiens de Human Rights Watch avec des réfugiés, camp de Gaga, 19 juillet 2007 ; Entretiens de Human Rights Watch avec des réfugiés, camp de D’Jabal, 24 juillet 2007 ; Entretien de Human Rights Watch avec des dirigeants de réfugiés, camps de Farshana, Treguine et Bredjing, 20 juillet 2007.

[442] Voir plus haut, partie IV.D.

[443] AEP, « Information et sensibilisation du public en République centrafricaine : Rapport d’activités mensuel », mars-juin 2008, http://www.icc-cpi.int/library/about/OutreachRA-CAR-200803-FRA.pdf.

[444] AEP, « Plan stratégique d’information et de sensibilisation de la Cour pénale internationale », para. 3 ; AEP, « Rapport 2007 sur la sensibilisation », p. 7.

[445] Entretiens séparés de Human Rights Watch avec des représentants d’organisations non gouvernementales locales, Bunia, 30 avril et 5 mai 2007.

[446] Entretiens séparés de Human Rights Watch avec des représentants d’organisations non gouvernementales locales, Kampala, 27 février, et Kitgum, 9 mars 2007.

[447] AEP, « Rapport 2007 sur la sensibilisation », annexe 4.

[448]Entretiens de Human Rights Watch avec du personnel de la CPI, 17 juillet 2007, et du personnel de la CPI, La Haye, 15 novembre 2007 ; voir également CPI, « Rapport 2007 sur la sensibilisation », pp. 35, 64.

[449] Le personnel chargé de la sensibilisation devrait mettre l’accent sur certains aspects généraux de la stratégie du Procureur, notamment l’importance que revêt la constitution de dossiers basés sur les éléments de preuve disponibles et l’interprétation du seuil de gravité par le Procureur. Il pourrait également fournir des informations générales sur les limites imposées par la compétence temporelle de la Cour en ce qui concerne les affaires pour lesquelles le Procureur peut engager des poursuites. Au moment de notre mission en Ouganda, une source a effectivement mentionné que le manque de pouvoir du personnel chargé de la sensibilisation pour répondre aux questions relatives à certains points liés aux poursuites entravait leurs efforts de sensibilisation. Entretien de Human Rights Watch avec un représentant de la société civile ougandaise, Gulu, 5 mars 2007.

[450] Par exemple, en RDC, la perception selon laquelle les charges relatives aux enfants soldats ne sont pas « graves » donne à penser que la stratégie de la Cour en matière de sensibilisation devrait s’efforcer davantage de replacer ces crimes dans leur contexte afin de mieux expliquer leur impact sur les victimes. Les développements en lien avec le procès de Lubanga par la CPI offriront probablement un certain nombre d’occasions de le faire.

[451] Voir, partie II. C.1.b.

[452] Entretien de groupe de Human Rights Watch avec des représentants d’une organisation non gouvernementale locale, Kinshasa, 14 juillet 2007 ; Entretien de Human Rights Watch avec un représentant d’une organisation non gouvernementale locale, 14 juillet 2007 ; Entretien de Human Rights Watch avec un diplomate, Kinshasa, 16 juillet 2007 ; Entretien de Human Rights Watch avec un responsable congolais, Kinshasa, 16 juillet 2007 ; Entretien de Human Rights Watch avec un diplomate, Kinshasa, 19 juillet 2007 ; Entretien de Human Rights Watch avec un avocat congolais, Kinshasa, 19 juillet 2007.

[453] CPI, « Information et Sensibilisation du public en République centrafricaine : Rapport d’activités mensuel », mars-juin 2008.

[454] CPI, « Rapport 2007 sur la sensibilisation », pp. 80-81.

[455] AEP, « Plan stratégique d’information et de sensibilisation de la Cour pénale internationale », para. 18.

[456] Human Rights Watch, Ituri – « Couvert de sang » : Violence ciblée sur certaines ethnies dans le Nord-Est de la RDC, vol. 15, no. 11(A), juillet 2003, http://www.hrw.org/french/reports/2003/ituri0703/ ; Le fléau de l’or (New York: Human Rights Watch, 2005), http://hrw.org/french/reports/2005/drc0505/ . Pour une analyse plus approfondie des problèmes de perception suscités par la politique de mandats d’arrêt ciblés du BdP, voir partie II.C.2.b.

[457] Le plan stratégique de la Cour en matière de sensibilisation veut rendre les bureaux visibles et accessibles au grand public et aux groupes spécifiques. AEP, « Plan stratégique d’information et de sensibilisation de la Cour pénale internationale », para. 77.

[458] Voir partie IV.B.

[459] AEP, « Information et Sensibilisation en Ouganda : Calendrier d’activités », calendriers mensuels de février à avril 2008 .

[460] Pour une analyse plus approfondie de la nécessité de décentraliser davantage certains aspects relatifs aux politiques et strat é gies de la Cour, vers les bureaux extérieurs voir la p artie IV consacrée à l’engagement sur le terrain.

[461] Le personnel chargé de la logistique des bureaux extérieurs basé à La Haye nous a signalé qu’il tenait des téléconférences hebdomadaires avec le personnel sur le terrain, ce qui donne à penser qu’aucun obstacle technique ne devrait empêcher le personnel de sensibilisation de faire la même chose. Entretien de Human Rights Watch avec un membre du personnel de la CPI, La Haye, 22 avril 2008.

[462] Discussion de Human Rights Watch avec du personnel de la CPI, La Haye, 13 mars 2007.

[463] CPI, « Rapport 2007 sur la sensibilisation », p. 25 et annexe 6 . Par exemple, en Ituri, la Cour a organisé une session de sensibilisation pour partager des informations avec les communautés affectées de Bogoro, le lieu des crimes présumés dont la CPI accuse Matthieu Ngudjolo et Germain Katanga. « La CPI sensibilise les populations de Bogoro en RDC », communiqué de presse de la CPI, ICC-CPI-20080403-PR302-FRA , 3 avril 2008, http://www.icc-cpi.int/press/pressreleases/354.html&l=fr (consulté le 9 juin 2008).

[464] Session informelle sur la sensibilisation organisée par la Section de l’information et de la documentation lors de la Sixième session de l’Assemblée des États parties, New York, 11 décembre 2007.

[465] Entretiens de Human Rights Watch avec des chefs de réfugiés dans les camps de Treguine, Farshana et Bredjing, 20 juillet 2007.

[466] Entretiens séparés de Human Rights Watch avec un responsable de terrain du HCR, bureau du HCR, Farshana, 20 juillet, un responsable de terrain de Treguine (FIRC), camp de Treguine, 20 juillet, le Directeur du bureau extérieur du HCR, bureau du HCR, Goz Beida, 23 juillet, et l’administrateur du camp (Inter SOS), camp de D’Jabal, 23 juillet 2007.

[467] Les v isites effectuées sur le terrain par de hauts responsables de la CPI sont abordées dans la partie IV.D.

[468] Entretiens séparés de Human Rights Watch avec des chefs locaux, Nyakunde, 4 mai, et Kilo, 6 mai, un chef de la communauté Lendu et un chef de la communauté Hema, Bunia, 8 mai, et un représentant de la Commission électorale indépendante, Goma, 10 mai 2007.

[469] Nous croyons comprendre que les participants sont souvent choisis au terme d’une concertation avec les chefs locaux établis.

[470] Entretiens séparés de Human Rights Watch avec deux représentants de la société civile ougandaise, Kitgum, 8-9 mars, et entretien de groupe avec deux représentants de la société civile ougandaise, Lira, 13 mars 2007.

[471] Entretiens séparés de Human Rights Watch avec trois représentants de la société civile ougandaise, Gulu, 6 et 7 mars, et Kitgum, 9 mars 2007.

[472] Entretiens séparés de Human Rights Watch avec un responsable de terrain de l’Agence des Nations Unies pour les réfugiés, bureau du HCR, Farshana, 20 juillet, un responsable de terrain de Treguine (FIRC), camp de Treguine, 20 juillet, le Directeur du bureau extérieur du HCR, bureau du HCR, Goz Beida, 23 juillet, et l’administrateur du camp (Inter SOS), camp de D’Jabal, 23 juillet 2007.

[473] Entretien de Human Rights Watch avec un représentant de la radio, Bunia, 3 mai 2007.

[474] Il pourrait notamment s’agir de s’adjoindre le concours des dirigeants locaux de villages reculés et difficiles d’accès situés en Ituri pour qu’ils expliquent les messages essentiels concernant la Cour. Cela pourrait également impliquer de travailler avec des ONG locales ou des associations locales pour mener des activités avec leurs communautés lorsque la CPI n’a pas les ressources nécessaires pour s’y engager de façon soutenue. Inutile de dire qu’il sera capital que la CPI choisisse soigneusement des acteurs locaux qui ne déformeront pas délibérément les informations objectives fournies par la Cour et qu’elle exerce un certain contrôle de qualité sur leur travail en organisant régulièrement des réunions avec eux.

[475] Entretiens séparés de Human Rights Watch avec un représentant d’une organisation non gouvernementale locale, Bunia, 5 mai, et la Commission électorale indépendante, Goma, 10 mai 2007.

[476]CPI, « Document d’information (informations disponibles au 9 octobre 2007) : Résumé des activités menées depuis la dixième séance d’information à l’intention du corps diplomatique », 10 octobre 2007, http://www.icc-cpi.int/library/about/ICC-DB11-IP_fr.pdf (consulté le 9 juin 2008), p. 9.

[477] D’autres projets concernent d’une part la production et la distribution d’une bande dessinée sur la CPI visant à atteindre les jeunes et à sensibiliser à la CPI afin de prévenir l’enrôlement d’enfants dans les rangs de l’armée et, d’autre part, la production d’affiches pour transmettre des informations générales sur la Cour. CPI, « Rapport 2007 sur la sensibilisation », pp. 83-84.

[478] Ibid., p. 60 ; CPI, « Information et Sensibilisation en Ouganda : Calendrier d’activités »,  mars 2008. Par ailleurs, en Ouganda, la Cour s’est déjà réunie avec des professionnels pour la conception de dessins et d’affiches sur la CPI. CPI, « Information et Sensibilisation en Ouganda : Calendrier d’activités », janvier 2008.

[479] CPI, « Document d’information (informations disponibles au 9 octobre 2007) : Résumé des activités menées depuis la dixième séance d’information à l’intention du corps diplomatique », p. 10.

[480] Discussions de groupe organisées par Human Rights Watch avec des personnes déplacées, près de Kitgum et Lira, 10-11 mars, et entretiens séparés avec des représentants d’organisations non gouvernementales locales, Kitgum, 9 mars, et Lira, 11 mars 2007.

[481] Entretiens séparés de Human Rights Watch avec des représentants d’organisations non gouvernementales, Bunia, 5 mai, et Kinshasa, 14 juillet 2007.

[482] Entretiens séparés de Human Rights Watch avec des journalistes locaux, Bunia, 1er mai, et Kinshasa, 14 juillet, et entretien de groupe avec des représentants d’organisations non gouvernementales locales, Goma, 9 mai 2007.

[483] Les chefs locaux ont également communiqué directement avec les gens ordinaires dans les camps de déplacés. Entretiens de Human Rights Watch avec quatre représentants de la société civile ougandaise, Gulu, 7 mars, et Kitgum, 8-9 mars, un responsable du gouvernement ougandais , Gulu, 7 mars, et discussions de groupe avec des personnes déplacées, près de Kitgum et Lira, 10-11 mars 2007.

[484] Entretien téléphonique de Human Rights Watch avec un membre du personnel d’Internews, 12 juillet 2007.

[485] Ibid.

[486] CPI, «  Information et Sensibilisation en Ouganda : Calendrier d’activités », calendrier pour février-décembre 2008.

[487] CPI, « Information et Sensibilisation du public en République démocratique du Congo : Rapport d’activités mensuel », janvier 2008.

[488] Voir le site web de la Radio Interactive pour la Justice, http://www.irfj.org/ (consulté le 9 juin 2008).

[489] « Mise en place des clubs d’écoute en Ituri (RDC) », communiqué de presse de la CPI, ICC-CPI-20080416-PR305-FRA, 16 avril 2008, http://www.icc-cpi.int/press/pressreleases/357.html&l=fr (consulté le 9 juin 2008).

[490] CPI, « Information et Sensibilisation du public en République démocratique du Congo : Rapport d’activités mensuel », février 2008.

[491] Entretiens séparés de Human Rights Watch avec trois journalistes locaux, Bunia, 1er-2 mai, et Kinshasa, 14 juillet 2007.

[492] Entretiens séparés de Human Rights Watch avec des représentants de la radio, Bunia, 2-3 mai, du personnel de la CPI, 17 juillet, et du personnel de la CPI, La Haye, 15 novembre 2007.

[493] Des moyens de communication similaires ont été utilisés avec succès par le TSSL en Sierra Leone une fois que les procès étaient en cours . Human Rights Watch, Justice in Motion: The Trial Phase of the Special Court for Sierra Leone vol. 17, no. 14(A), octobre 2005, http://www.hrw.org/reports/2005/sierraleone1105, pp. 28-33.

[494] Le BBC World Trust a lancé une initiative analogue pour permettre à des journalistes libériens et sierra-léonais d’assister au procès de l’ex-président libérien Charles Taylor au Tribunal spécial pour la Sierra Leone à La Haye. Voir « Covering justice in The Hague: Charles Taylor », BBC World Service Trust.org, 22 mars 2007, http://www.bbc.co.uk/worldservice/trust/africa/
story/2007/03/070314_charles_taylor.shtml (consulté le 19 mai 2008).

[495] La Cour « prend les mesures propres à protéger la sécurité, le bien-être physique et psychologique, la dignité et le respect de la vie privée des victimes et des témoins ». Statut de Rome de la Cour pénale internationale, A/CONF.183/9, 17 juillet 1998, entré en vigueur le 1er juillet 2002, art. 68(1) (« Statut de Rome »). Comme il est expliqué plus loin, la Division d’aide aux victimes et aux témoins du Greffe, le Bureau du Procureur et les Chambres ont des responsabilités spécifiques en matière de protection ou d’appui aux termes d’autres dispositions du statut et des règlements de la Cour.

[496] Par exemple, comme il a été expliqué plus haut dans la partie II.C.1.c.iii, la perte de confiance de la population dans la police ougandaise et l’implication de l’armée ougandaise dans des atteintes aux droits humains compliquent le recours de la CPI aux autorités nationales dans le nord de l’Ouganda.

[497] Entretien de Human Rights Watch avec un membre du personnel de la CPI, 1er mai 2007.

[498] Statut de Rome, art. 43(6).

[499] Ibid., art. 68(4).

[500] Ibid., art. 43(6) ; voir également Règlement de procédure et de preuve, Cour pénale internationale, ICC-ASP/1/3, 9 septembre 2002, http://www.icc-cpi.int/library/about/officialjournal/Rules_of_procedure_and_Evidence_French.pdf (consulté le 11 juin 2008), règles 16-19 (« Règlement de procédure et de preuve ») ; Règlement du Greffe, Cour pénale internationale, ICC-BD/03-01-06, révisé le 25 septembre 2006, http://www.icc-cpi.int/library/about/officialjournal/Rules_of_procedure_and_Evidence_French.pdf (consulté le 11 juin 2008), normes 79-96 (« Règlement du Greffe »).

[501] Entretiens de groupe de Human Rights Watch avec du personnel de la CPI, La Haye, 22 novembre 2007 et 17 avril 2008, et correspondance électronique avec un membre du personnel de la CPI, 27 juin 2008.

[502] Voir, par exemple, Le Procureur c. Katanga et Ngudjolo, CPI, Affaire n° ICC-01/04-01/07, Victims and Witnesses Unit’s considerations on the system of witness protection and the practice of “preventive relocation,” 12 juin 2008, para. 10 (« VWU Considerations on Preventive Relocation » [Considérations de la DAVT sur la réinstallation préventive]) ; Le Procureur c. Lubanga, CPI, Affaire n° ICC-01/04-01/06, Protection of Victims and Mandate of the Victims and Witnesses Unit, 12 décembre 2007, para. 24 (« Registry Filing on Victim Protection and VWU Mandate » [Écriture du Greffe sur la protection des victimes et le mandat de la DAVT]) ; Groupe de Travail pour les Droits des Victimes, « Protection et Support », http://www.vrwg.org/Protection_and_Support_FR.html (consulté le 28 mai 2008).

[503] REDRESS, « Victimes, auteurs ou héros : Les enfants soldats devant la Cour pénale internationale », version sommaire en français, septembre 2006, http://www.redress.org/publications/frenchsummary1.pdf, pp. 10-11, ou « Victims, perpetrators, or heroes? Child soldiers before the ICC », version complète en anglais, septembre 2006, http://www.redress.org/publications/childsoldiers.pdf (consultée le 2 juin 2008), pp. 35-36.

[504] Entretien de Human Rights Watch avec un membre du personnel du BdP, La Haye, 19 novembre 2007, et correspondance électronique avec un membre du personnel du BdP, 27 juin 2008 ; voir également Géraldine Mattioli, « Assurer la sécurité des victimes et des témoins : une tâche essentielle pour le succès de la Cour pénale internationale », Bulletin, Groupe de Travail pour les Droits des Victimes, octobre 2005, http://www.redress.org/ICCBull/FR04.pdf (consulté le 12 juin 2008), p. 4.

[505] Voir, par exemple, « Registry Filing on Victim Protection and VWU Mandate », para. 23 (les responsabilités assumées par la DAVT comprennent notamment la « formation des acteurs qui seront en contact avec les victimes » [Traduction de Human Rights Watch]).

[506] Un tel système est envisagé dans la norme 95 du Règlement du Greffe, qui dispose que « le Greffe fournit aux participants un accès téléphonique permanent pour introduire des demandes de protection ou demander tout renseignement concernant la sécurité des témoins, des victimes qui comparaissent devant la Cour ou des personnes risquant de subir un préjudice ou exposées à un danger de mort ».

[507] Entretien de Human Rights Watch avec un membre du personnel de la CPI, 1er mai 2007.

[508] Entretien de Human Rights Watch avec un membre du personnel de la CPI, La Haye, 19 mars 2008.

[509] Entretien de Human Rights Watch avec un membre du personnel de la CPI, 1er mai 2007.

[510] Voir plus loin, partie VI.C.2.

[511] Règlement du Greffe, normes 80, 96.

[512] Ibid., norme 96(4).

[513] Le Procureur c. Katanga et Ngudjolo , CPI, Affaire n° ICC-01/04-01/07, Corrigendum to the Decision on Evidentiary Scope of the Confirmation Hearing, Preventative Relocation and Disclosure under Article 67(2) of the Statute and Rule 77 of the Rules (Version publique expurgée), 25 avril 2008, para. 61 (« Decision on Evidentiary Scope » [Décision relative à la portée des éléments de preuve]).

[514] « VWU Considerations on Preventive Relocation », para. 16.

[515] Règlement du Greffe, norme 93(2).

[516] Aux termes du Règlement du Greffe, le Greffier peut prendre en compte « le rôle de la personne comparaissant devant la Cour », « le fait que la personne elle-même ou les membres de sa famille proche sont ou non en danger en raison de leurs contacts avec la Cour » et « le fait que la personne accepte ou non de faire partie du programme de protection ». Ibid., norme 96(3).

[517] Le Procureur c. Lubanga , CPI, Affaire n° ICC-01/04-01/06, Decision on disclosure issues, responsibilities for protective measures and other procedural matters, 24 avril 2008, paras. 38, 43, annexe 2 à la Decision issuing a confidential and a public redacted version of “Decision on disclosure issues, responsibilities for protective measures and other procedural matters”, 8 mai 2008 (« Decision on Disclosure Issues » [Décision relative aux questions de divulgation]) [Traduction de Human Rights Watch].

[518] « VWU Considerations on Preventive Relocation », para. 18 [Traduction de Human Rights Watch].

[519] Voir plus loin, partie VI.C.2.

[520] Le besoin d’accords entre les États parties et la Cour à propos des réinstallations est analysé plus loin dans la partie VIII.C.3.

[521] Entretien de Human Rights Watch avec un membre du personnel de la CPI, 1er mai 2007.

[522] Cela promouvrait également la complémentarité positive, comme nous l’expliquons plus haut, dans la partie II.D.

[523] Nous notons que la DAVT a récemment signalé l’existence d’ « approche(s) alternatives de la gestion des risques », voir « VWU Considerations on Preventive Relocation », para. 18, mais selon les renseignements de Human Rights Watch, aucune approche alternative de ce genre n’a été appliquée avec régularité à ce jour.

[524] Statut de Rome, art. 43(6) ; Règlement du Greffe, norme 83.

[525] Entretien de groupe de Human Rights Watch avec du personnel de la CPI, La Haye, 17 avril 2008, et correspondance électronique avec un membre du personnel de la CPI, 27 juin 2008.

[526] Règlement du Greffe, norme 80.

[527] Entretien de groupe de Human Rights Watch avec du personnel de la CPI, La Haye, 17 avril 2008.

[528] Ibid.

[529] Ibid. Nos préoccupations au sujet de cette approche sont expliquées plus loin, dans la partie VI.C.4.

[530] Voir, par exemple, Règlement du Greffe, normes 79 (obligation générale de ne pas causer de traumatismes supplémentaires aux témoins) ; 81 (voyage) ; 82 (logement) ; 83(2) (assistance permanente) ; 89(1) (soins de santé) ; 90 (soins aux personnes à charge) ; 91 (personnes accompagnatrices) ; 92 (dispositions relatives à la sécurité).

[531] Entretien de groupe de Human Rights Watch avec du personnel de la CPI, La Haye, 17 avril 2008. Voir également Le Procureur c. Lubanga, CPI, Affaire n° ICC-01/04-01/06, Victims and Witnesses Unit recommendations on psycho-social in-court assistance, 31 janvier 2008, paras. 6-8 (« VWU Recommendations on Psycho-Social Assistance » [Recommandations de la DAVT relatives à l’assistance psychosociale]). Certains aspects du protocole sont également décrits dans Le Procureur c. Lubanga, CPI, Affaire n° ICC-01/04-01/06, Décision relative au protocole pratique de préparation des témoins au procès, 23 mai 2008 (« Décision de mai 2008 relative à la préparation des témoins »).

[532] Entretien de groupe de Human Rights Watch avec du personnel de la CPI, La Haye, 17 avril 2008.

[533] « VWU Recommendations on Psycho-Social Assistance », para. 4.

[534] Règlement du Greffe, norme 91.

[535] Voir Règlement de procédure et de preuve, règle 16-17 ; Décision de mai 2008 relative à la préparation des témoins, paras. 38-44 ; Le Procureur c. Lubanga, CPI, Affaire n° ICC-01/04-01/06, Décision relative aux pratiques employées pour préparer et familiariser les témoins avant qu’ils ne déposent au procès, 30 novembre 2007, paras. 29-34 (« Décision de novembre 2007 relative à la préparation et familiarisation des témoins ») ; Le Procureur c. Lubanga, CPI, Affaire n° ICC-01/04-01/06, Décision relative à la préparation des témoins avant qu’ils ne déposent devant la Cour (witness familiarisation and proofing), 8 novembre 2006, paras. 18-27 (« Décision de novembre 2006 relative à la familiarisation et au récolement des témoins »).

[536] Règlement de la Cour, Cour pénale internationale, ICC-BD/01-02-07, 14 juin et 14 novembre 2007, http://www.icc-cpi.int/library/about/officialjournal/ICC-BD-01-02-07-FRA.pdf (consulté le 11 juin 2008), norme 41 (« Règlement de la Cour ») (« Toute question concernant l’application des mesures de protection ou des mesures spéciales en vertu des règles 87 et 88 qui nécessite l’examen d’une chambre peut être portée à son attention par la Division d’aide aux victimes et aux témoins. »)

[537] Décision de novembre 2007 relative à la préparation et familiarisation des témoins, para. 55. La Chambre de première instance I, à l’instar de la Chambre préliminaire avant elle, a rejeté l’argument de l’Accusation selon lequel l’Accusation devrait être capable de pratiquer le « récolement [verifier ? je ne connais pas ce mot] de témoins », c’est-à-dire de préparer les témoins sur le fond en vue de leur témoignage, notamment en discutant le contenu de leur déposition, mais elle s’est éloignée de l’approche de la Chambre préliminaire en autorisant les témoins à recevoir une copie de leur déposition. Ibid., paras. 35-52, 57 ; Décision de novembre 2006 relative à la familiarisation et au récolement des témoins, paras. 28-42. Le fait qu’un témoin soit autorisé ou non à conserver une copie de ses déclarations dépendra du risque qu’il court si la déposition tombe entre les mains d’une tierce partie. Décision de mai 2008 relative à la préparation des témoins, para. 34.

[538] Voir Le Procureur c. Lubanga, CPI, Affaire n° ICC-01/04-01/06, Decision on various issues related to witnesses’ testimony during trial, 29 janvier 2008, para. 39 (« January 2008 Witness Testimony Decision » [Décision de janvier 2008 relative à la déposition des témoins]) ; « VWU Recommendations on Psycho-Social Assistance », paras. 9-10, 12-15.

[539] « VWU Recommendations on Psycho-Social Assistance », para. 10.

[540] « January 2008 Witness Testimony Decision », para. 36.

[541] Statut de Rome, art. 43(6).

[542] Ibid., art. 68(1).

[543] Règlement de preuve et de procédure, règles 87(1), 88(1).

[544] Entretien de Human Rights Watch avec un membre du personnel du BdP, La Haye, 7 novembre 2007.

[545] Ibid. Human Rights Watch fait remarquer qu’en partageant avec les autorités nationales les stratégies et la formation qu’il a développées en matière d’enquêtes—particulièrement en ce qui concerne les enquêtes sur les crimes de violence sexuelle—, le BdP pourrait avoir un impact sur la capacité de ces autorités à engager des poursuites pour des crimes graves qui relèvent de leur compétence, étendant ainsi la portée de la CPI par le biais de la complémentarité positive. Voir plus haut, partie II.D.

[546] Entretien de Human Rights Watch avec un membre du personnel du BdP, La Haye, 18 avril 2008.

[547] Ibid.

[548] Aux termes de l’article 42(9) du Statut de Rome, le Procureur « nomme des conseillers qui sont des spécialistes du droit relatif à certaines questions, y compris, mais s'en s'y limiter, celles des violences sexuelles, des violences à motivation sexiste et des violences contre les enfants. »

[549] Entretien de Human Rights Watch avec un membre du personnel du BdP, La Haye, 18 avril 2008.

[550] Ibid.

[551] Entretien de Human Rights Watch avec un membre du personnel du BdP, La Haye, 18 avril, et correspondance électronique avec un membre du personnel du BdP, 27 juin 2008. Pour une analyse de l’approche relative aux « équipes conjointes », voir plus haut, partie II.C.1.a.ii.

[552] Entretien de Human Rights Watch avec un membre du personnel du BdP, La Haye, 18 avril 2008.

[553] Ibid. ; Correspondance électronique de Human Rights Watch avec un membre du personnel du BdP, 27 juin 2008.

[554] Les enquêtes du BdP sont analysées plus haut dans la partie II.C.1.

[555] Entretien de Human Rights Watch avec un représentant de la société civile, Gulu, 5 mars 2007.

[556] Entretien de Human Rights Watch avec un membre du personnel du BdP, La Haye, 18 avril 2008.

[557] Voir plus haut, partie II.C.1.c.ii. Pour une analyse plus approfondie de l’importance d’une prise de responsabilité de l’ensemble de la Cour sur le plan de « l’engagement sur le terrain », voir plus haut, partie IV.A-B.

[558] Voir Le Procureur c. Lubanga, CPI, Affaire n° ICC-01/04-01/06, Transcription d’audience, 13 décembre 2007, p. 5, lignes 4-5 (« Transcription d’audience du 13 décembre 2007 ») ; voir également Le Procureur c. Lubanga, CPI, Affaire n° ICC-01/04-01/06, Décision fixant le calendrier et les modalités de la communication des pièces et la date du procès, 9 novembre 2007, para. 20 (« Si 11 témoins ont été orientés en temps utile vers l’Unité d’aide aux victimes et aux témoins, la procédure relative aux 24 autres témoins a été engagée avec un retard considérable et injustifié. »)

[559] Le Procureur c. Lubanga , CPI, Affaire n° ICC-01/04-01/06, Transcription d’audience, 1er octobre 2007, p. 27, lignes 15-25.

[560] Voir « Decision on Evidentiary Scope », paras. 60-61.

[561] Transcription d’audience du 13 décembre 2007, p. 13, lignes 10-11.

[562] Le Procureur v. Lubanga, CPI, Affaire n° ICC-01/04-01/06, Décision portant suspension du délai de communication finale, 30 janvier 2008, paras. 1-4 (« Décision portant suspension du délai de communication finale »).

[563] Voir plus haut, partie I.C.2.

[564] Règlement de procédure et de preuve, règle 87.

[565] Ibid., règle 88.

[566] Voir « January 2008 Witness Testimony Decision », para. 35.

[567] Voir Le Procureur c. Katanga et Ngudjolo, CPI, Affaire n° ICC-01/04-01/07, Decision on the Set of Procedural Rights Attached to Procedural Status of Victim at the Pre-Trial Stage of the Case, 13 mai 2008, para. 184 (octroyant les mêmes droits procéduraux aux victimes anonymes lors de l’audience de confirmation des charges contre Katanga et Ngudjolo que ceux dont ont bénéficié les victimes anonymes lors de l’audience de confirmation des charges contre Lubanga) ; Le Procureur c. Lubanga, CPI, Affaire n° ICC-01/04-01/06, Décision relative à la participation des victimes, 18 janvier 2008, paras. 130-31 (« Décision du 18 janvier 2008 relative à la participation des victimes dans l’affaire Lubanga ») ; Le Procureur c. Lubanga, CPI, Affaire n° ICC-01/04-01/06, Décision sur les modalités de participation des victimes a/0001/06, a/0002/06 et a/0003/06 à l'audience de confirmation des charges, 22 septembre 2006, p. 6 (« Décision sur les modalités de participation des victimes à l’audience de confirmation des charges contre Lubanga »). Pour la Chambre préliminaire I, l’anonymat a été assorti de restrictions aux modalités de participation ; par exemple, les victimes n’ont pas eu le droit de présenter des éléments de preuve lors de l’audience de confirmation des charges dans l’affaire Lubanga. Décision sur les modalités de participation des victimes à l’audience de confirmation des charges contre Lubanga, pp. 7-8. La Chambre de première instance I a éliminé toute restriction catégorique aux modalités de participation des victimes anonymes, précisant néanmoins que «la sécurité des victimes est certes une responsabilité essentielle de la Cour, mais on ne saurait laisser leur participation à la procédure compromettre la garantie fondamentale d’un procès équitable. Plus l’ampleur et l’importance de la participation proposée seront grandes, plus il sera probable que la Chambre exigera de la victime qu’elle révèle son identité. » Décision du 18 janvier 2008 relative à la participation des victimes dans l’affaire Lubanga, para. 131. Par ailleurs, aux termes du Règlement du Greffe, les demandes de participation des victimes sont examinées par le Greffe dès leur réception afin de déterminer si la communication d’informations aux parties ou aux autres participants risque de compromettre la sécurité des victimes. Le Greffe informe la Chambre des résultats de son évaluation et la Chambre peut prendre note de l’avis du Greffe sur les mesures de protection et d’appui à mettre en œuvre. Règlement du Greffe, normes 99(1)-(3), 100(2). Voir plus haut, partie I.C et partie VI.B.3, pour des exemples de mesures de protection pouvant être ordonnées par les Chambres. Pour une analyse approfondie de la participation des victimes aux procédures de la Cour, voir plus loin, partie VII.

[568] Voir Statut de Rome, arts. 61(3), 67(1)(a)-(b), 67(2) ; Règlement de procédure et de preuve, règles 76-84.

[569] Voir Olympia Bekou, « Pre-Trial Procedures Before the International Criminal Court », International Society for the Reform of Criminal Law, conférence de 2006, http://www.isrcl.org/Papers/2006/Bekou.pdf (consulté le 4 juin 2008), pp. 4-5.

[570] Voir, par exemple, « Decision on Evidentiary Scope », paras. 84-138 (résumés à utiliser pour les déclarations de témoins aux fins de la divulgation d’éléments de preuve et de pièces à décharge ou autres en possession du Procureur nécessaires à la préparation de la Défense) ; Le Procureur c. Katanga, Affaire n° 01/04-01/07, First Decision on the Prosecution Request for Authorisation to Redact Witness Statements (Version publique expurgée), 7 décembre 2007, para. 4 (exposant dans les grandes lignes les critères pour les expurgations tirés de Le Procureur c. Lubanga, ICC-01/04-01/06, Arrêt relatif à l’appel interjeté par Thomas Lubanga Dyilo contre la décision de la Chambre préliminaire I intitulée « Première décision relative aux requêtes et aux requêtes modifiées aux fins d’expurgations introduites par l’Accusation en vertu de la règle 81 du Règlement de procédure et de preuve », 14 décembre 2006, et Judgment on the appeal of Mr. Thomas Lubanga Dyilo against the decision of Pre-Trial Chamber I entitled “Second Decision on the Prosecution Requests and Amended Requests for Redactions under Rule 81,” 14 décembre 2006) (« Katanga First Redaction Decision » [Première décision relative aux expurgations dans l’affaire Katanga]) ; Le Procureur c. Lubanga, CPI, Affaire n° 01/04-01/06, Première décision relative aux requêtes et aux requêtes modifiées aux fins d’expurgations introduites par l’Accusation en vertu de la Règle 81 du Règlement de procédure et de preuve, 15 septembre 2006, pp. 7-11 (établissant que le Procureur doit demander l’autorisation aux fins d’utilisation de résumés d’éléments de preuve pour s’appuyer sur des témoins pour qui, dans l’arrêt de la Chambre préliminaire, des expurgations seraient insuffisantes pour garantir leur protection et qui n’ont pas consenti à la divulgation de leur identité) ; Le Procureur c. Lubanga, ICC-01/04-01/06, Arrêt relatif à l’appel interjeté par Thomas Lubanga Dyilo contre la décision de la Chambre préliminaire I intitulée « Première décision relative aux requêtes et aux requêtes modifiées aux fins d’expurgations introduites par l’Accusation en vertu de la règle 81 du Règlement de procédure et de preuve », 14 décembre 2006, paras. 40-51 (rejetant l’interprétation de la Règle 81(4) qui exigerait la divulgation de l’identité des témoins préalablement à l’utilisation des résumés d’éléments de preuve dans les audiences de confirmation des charges) ; Le Procureur c. Lubanga, CPI, Affaire n° 01/04-01/06, Décision fixant les principes généraux applicables aux demandes de restriction à l’obligation de communication introduites en vertu des règles 81-2 et 81-4 du Règlement de procédure et de preuve, 19 mai 2006, pp. 22-23 (les expurgations et la non-communication de l’identité des témoins en vertu de la règle 81(4) nécessitent une autorisation de la Chambre préliminaire). Préalablement au procès Lubanga, la Chambre de première instance I a exigé son autorisation pour lever les expurgations imposées antérieurement par la Chambre préliminaire en vertu de la règle 81(4). Le Procureur c. Lubanga, CPI, Affaire n° 01/04-01/06, Transcription d’audience, 4 décembre 2007, p. 20, ligne 25, p. 21, lignes 1-7.

[571] Le Procureur c. Katanga , CPI, Affaire n° 01/04-01/07, Judgment on the appeal of the Prosecutor against the decision of Pre-Trial Chamber I entitled “First Decision on the Prosecution Request for Authorisation to Redact Witness Statements,” 13 mai 2008, paras. 36-73, 89-108, réexaminant en partie « Katanga First Redaction Decision ».

[572] Le Procureur c. Lubanga , CPI, Affaire n° 01/04-01/06, Décision relative à la requête de la Défense aux fins de l’autorisation d’interjeter appel de la décision relative aux expurgations et à l’obligation de communication, rendue oralement le 18 janvier 2008, 6 mars 2008, pp. 7-8.

[573] Voir Décision portant suspension du délai de communication finale, paras. 3-4 (procès Lubanga) ; Transcription d’audience du 13 décembre, p. 13, lignes 19-23 (autorisant des expurgations provisoires de déclarations ou résumés à utiliser pour les témoins en attente des résultats de l’évaluation de la DAVT) ; Le Procureur c. Katanga, CPI, Affaire n° 01/04-01/07, Décision de suspension des délais courant avant l’ouverture de l’audience de confirmation des charges, 30 janvier 2008, pp. 5-9 (requêtes pendantes aux fins d’expurgation, dont la décision dépend des requêtes en cours auprès de la DAVT aux fins de mesures de protection, l’un des nombreux facteurs de report de l’audience de confirmation des charges ).

[574] Statut de Rome, art. 70(1)(c).

[575] « Registry Filing on Victim Protection and VWU Mandate », para. 18 [Traduction de Human Rights Watch]. Néanmoins, notant que le mandat de la Cour relatif à la protection et à l’appui aux victimes était plus étendu que celui de la DAVT, le Greffe a signalé que la DAVT serait prête à jouer un rôle consultatif auprès de la Cour en ce qui concerne la protection des personnes demandant à participer à la procédure en tant que victimes. En outre, elle serait prête à former les acteurs qui seront en contact avec les victimes et à mettre en œuvre les mesures de protection pour les victimes ordonnées par la Cour ou lorsque le personnel de la CPI, une partie ou un autre participant à la procédure a mis en danger la vie d’une victime. Ibid., paras. 20-24, 26.

[576] Décision du 18 janvier 2008 relative à la participation des victimes dans l’affaire Lubanga, paras. 136-37.

[577] Entretien de Human Rights Watch avec un membre du personnel de la CPI, La Haye, 18 mars 2008.

[578] Pour une analyse de la participation des victimes aux procédures de la Cour, voir plus loin, partie VII.

[579] Entretiens séparés de Human Rights Watch avec des représentants d’organisations non gouvernementales locales, Bunia, 5 et 7 mai 2007.

[580] Décision du 18 janvier 2008 relative à la participation des victimes dans l’affaire Lubanga, para. 137.

[581] « Decision on Disclosure Issues », para. 43 [Traduction de Human Rights Watch].

[582] Le Procureur c. Lubanga , CPI, Affaire n° ICC-01/04-01/06, Prosecution’s Submission of Information on the 29 February 2008 Disclosure of Incriminatory Evidence and Request for Protection, 7 mars 2008, para. 12 (« Prosecution February 2008 Request for Protection » [Requête introduite par l’Accusation en février 2008 aux fins d’une protection]).

[583] « Decision on Evidentiary Scope », para. 13(iii) ; voir également « Prosecution February 2008 Request for Protection », paras. 4-6. (« Conformément aux [articles 43(6) et 68(1) du Statut de Rome], l’Accusation dépend de la DAVT pour appliquer les mesures requises pour la protection de son témoin. L’Accusation évalue et définit le besoin de protection de chacun de ses témoins… L’Accusation soutient que le mandat et la responsabilité de la mise en œuvre des mesures de protection incombent à la DAVT.» [Traduction de Human Rights Watch]) (citation interne omise).

[584] Voir, par exemple, « Decision on Evidentiary Scope », p. 6 (énumérant dans les antécédents procéduraux la « Requête de l’Accusation aux fins de délivrance d'une ordonnance de protection des témoins 238 et 163 ») ; « Prosecution February 2008 Request for Protection », para. 7 (« l’Accusation demande respectueusement à la Chambre de première instance d’ordonner à la DAVT … de protéger les huit témoins dont l’identité a maintenant été divulguée. » [Traduction de Human Rights Watch]).

[585] « Decision on Evidentiary Scope », paras. 2, 15. Human Rights Watch croit comprendre que d’autres réinstallations de témoins ont probablement eu lieu.

[586] « Decision on Disclosure Issues », paras. 77-79.

[587] Ibid., paras. 41-52. Ce faisant, la Chambre préliminaire a invoqué les pouvoirs qui lui sont conférés aux termes de l’article 57(3)(c) du Statut de Rome. Ibid., para. 52. La Chambre préliminaire avait demandé précédemment à la DAVT de reconsidérer son refus d’accorder des mesures de protection au témoin, émettant des conclusions quant à la gravité des menaces auxquelles était confronté le témoin. Ibid., paras. 41-42. La Chambre préliminaire a conclu que le Greffier—en rejetant une seconde fois la demande de mesures de protection—« s’était écarté des critères qu’il avait lui-même établi pour évaluer si les demandes d’inclusion dans le PPCPI devaient être accordées », ibid., para. 44, et « n’avait aucunement tenu compte des conclusions du Juge unique sur la gravité des menaces reçues par le Témoin 238 », ibid., para. 51. La Chambre préliminaire a jugé que l’attitude du Greffe à cet égard « a créé un risque sérieux pour la sécurité du témoin et a également occasionné un retard supplémentaire dans la procédure dans le cadre de la présente affaire ». Ibid., para. 51 [Traduction de Human Rights Watch].

[588] « Decision on Evidentiary Scope », para. 22(iii).

[589] Ibid., para. 27 [Traduction de Human Rights Watch].

[590] Ibid., para. 32 [Traduction de Human Rights Watch].

[591] Ibid., p. 54 [Traduction de Human Rights Watch]. La Chambre préliminaire a accordé à l’Accusation le droit d’interjeter appel de sa décision. Le Procureur c. Katanga et Ngudjolo, CPI, Affaire n° ICC-01/04-01/07, Decision on the Requests for leave to appeal the Decision on Evidentiary Scope of the Confirmation Hearing, Preventive Relocation and Disclosure under Article 67(2) of the Statute and Rule 77 of the Rules (Version publique expurgée), 20 mai 2008.

[592] « Prosecution February 2008 Request for Protection », p. 2, note 4.

[593] « Decision on Evidentiary Scope », para. 34.

[594] Ibid., para. 39.

[595] Le Procureur c. Katanga et Ngudjolo , CPI, Affaire n° ICC-01/04-01/07, Decision on Prosecution's Urgent Application for the Admission of the Evidence of Witnesses 132 and 287, 28 mai 2008, pp. 5-6 (« Decision on Prosecution’s Urgent Application » [Décision relative à la demande urgente du Procureur]).

[596] Le Procureur c. Katanga et Ngudjolo , CPI, Affaire n° ICC-01/04-01/07, Prosecution's Submission of the Document Containing the Charges and List of Evidence, 21 avril 2008, p. 3 (« Submission of Charges Document and Evidence List » [Présentation du document contenant les charges et la liste des éléments de preuve]).

[597] « Decision on Prosecution’s Urgent Application », pp. 6-8.

[598] « VWU Considerations on Preventive Relocation », paras. 39-42.

[599] Voir plus haut, partie II.C.2.b.

[600] « Decision on Disclosure Issues », para. 80 [Traduction de Human Rights Watch].

[601] Voir, par exemple, « Decision on Disclosure Issues », para. 82 (« Les décisions du Greffier relatives aux mesures de protection ne seront cassées que s’il a adopté une approche incorrecte (par exemple en appliquant de mauvais critères) ou si la Division d’aide aux victimes et aux témoins est arrivée à une conclusion qui, sur la base d’une évaluation des faits, est totalement erronée. ») [Traduction de Human Rights Watch]. Comme il est indiqué plus haut, la Chambre préliminaire I a enjoint la DAVT de protéger un témoin, revenant ainsi sur la décision de la DAVT.

[602] « Decision on Evidentiary Scope », para. 36 [Traduction de Human Rights Watch].

[603] Ibid [Traduction de Human Rights Watch].

[604] Voir « VWU Considerations on Preventive Relocation », para. 16.

[605] Voir « Decision on Disclosure Issues », para. 80 (notant que des « difficultés budgétaires non précisées … semblent avoir conduit à ce désaccord [entre le BdP et le Greffe] » [Traduction de Human Rights Watch]).

[606] « VWU Considerations on Preventive Relocation », para. 22.

[607] Entretien de groupe de Human Rights Watch avec du personnel de la CPI, La Haye, 17 avril 2008.

[608] Entretien de Human Rights Watch avec un membre du personnel de la CPI, 17 juillet 2007.

[609] Entretien de Human Rights Watch avec un représentant d’une organisation non gouvernementale locale, Bunia, 3 mai 2007.

[610] Statut de Rome de la Cour pénale internationale, A/CONF.183/9, 17 juillet 1998, entré en vigueur le 1er juillet 2002, art. 68(3) (« Statut de Rome »).

[611] Le Procureur c. Lubanga , CPI, Affaire n° ICC-01/04-01/06, Décision de la Chambre d’appel sur la demande conjointe des victimes a/0001/06 à a/0003/06 et a/0105/06 du 2 février 2007, relative aux Prescriptions et décision de la Chambre d’appel, Opinion individuelle de M. le juge Georghios M. Pikis, 13 juin 2007, para. 15 (« Décision de la Chambre d’appel de juin 2007 sur la demande conjointe des victimes dans l’affaire Lubanga ») ; Claude Jorda et Jérôme de Hemptinne, « The Status and Role of the Victim », dans Antonio Cassese, Paula Gaeta & John R.W.D. Jones eds., The Rome Statute of the International Criminal Court (Oxford : Oxford University Press, 2002), p. 1405. Par exemple, les victimes ne jouissent pas du droit automatique d’intervention dans les procédures, contrairement à la Défense et à l’Accusation. Par contre, aux Chambres extraordinaires au sein des tribunaux cambodgiens (qui sont basées sur l’approche civiliste), les victimes sont parties aux procédures.

[612] Règlement de procédure et de preuve, Cour pénale internationale, ICC-ASP/1/3, http://www.icc-cpi.int/library/about/officialjournal/Rules_of_procedure_and_Evidence_French.pdf (consulté le 11 juin 2008), règle 90 (« Règlement de procédure et de preuve »).

[613] Ibid., règles 90(2) et 90(4).

[614] Règlement de la Cour, Cour pénale internationale, ICC-BD/01-01-04, http://www.icc-cpi.int/library/about/officialjournal/ICC-BD-01-02-07-FRA.pdf (consulté le 11 juin 2008), norme 79(1) (« Règlement de la Cour »).

[615] Règlement de procédure et de preuve, règle 90(3).

[616] Règlement de la Cour, norme 80(1).

[617] Règlement de procédure et de preuve, règle 90(4).

[618] Ibid., règle 90(5) ; Règlement du Greffe, Cour pénale internationale, ICC-BD/03-01-06Rev.1, 25 septembre 2006, http://www.icc-cpi.int/library/about/officialjournal/ICC-BD_03-01-06-Rev1_French.pdf (consulté le 11 juin 2008), norme 113(1) (« Règlement du Greffe »). Il dispose qu’aux fins de leur participation à la procédure, le Greffe est tenu d’informer les victimes qu’elles peuvent demander à bénéficier de l’aide judiciaire aux frais de la Cour.

[619] Par ailleurs, la Division d’aide aux victimes et aux témoins est chargée de mettre en œuvre et de coordonner les mesures de protection, d’appui et d’assistance aux victimes, en plus des témoins et autres personnes qui courent un risque. En vertu des règles 17 et 18 du Règlement de procédure et de preuve, un soutien, une protection et une assistance sont fournis par la DAVT à toutes les victimes « qui comparaissent devant la Cour » (dont les victimes participant à la procédure) et sont mis à leur disposition à toutes les phases de la procédure et par la suite, dans la limite du raisonnable. Toute l’étendue de l’assistance fournie par la DAVT est analysée plus en détail dans la partie VI.B.1 du présent rapport.

[620] Règlement de procédure et de preuve, règle 16(1)(b).

[621] Ibid., règle 90(2).

[622] Ibid., règle 16(1)(d).

[623] Règlement du Greffe, norme 115 ; Règlement de la Cour, norme 81.

[624] Règlement de la Cour, norme 81(4).

[625] Situation en RDC , CPI, Affaire n° ICC-01/04, Décision relative aux demandes du représentant légal des demandeurs concernant les modalités de demande de participation des victimes à la procédure et celles de leur représentation légale, 17 août 2007, paras. 43-44 (« Décision d’août 2007 relatives aux demandes du représentant légal des demandeurs dans la situation en RDC »).

[626] Règlement de la Cour, norme 80(2) ; La Chambre préliminaire II a invoqué cette disposition pour désigner des membres de l’OPCV comme représentants légaux dans la situation et l’affaire. Voir Situation en Ouganda, CPI, Affaire n° ICC-02/04, Decision on legal representation of Victims a/0090/06, a/0098/06, a/0101/06, a/0112/06, a/0118/06, a/0119/06, and a/0122/06, 15 février 2008.

[627] Règlement de procédure et de preuve, règle 85.

[628] Situation en Ouganda , CPI, Affaire n° ICC-02/04, Decision on victim’s applications for participation a/0010/06, a/0064/06 to a//0070/06, a/0081/06 to a/0104/006 and a/0111/06 to a/0127/06, 10 août 2007, para. 14 (« Uganda August 2007 Decision on Victims’ Participation » [Décision d’août 2007 relative à la participation des victimes dans la situation en Ouganda]) [Traduction de Human Rights Watch].

[629] Ibid., para. 15 ; Situation en RDC, CPI, Affaire n° ICC-01/04, Décision sur les demandes de participation à la procédure de VPRS 1, VPRS 2, VPRS 3, VPRS 4, VPRS 5 et VPRS 6 (Version publique expurgée), 17 janvier 2006, para. 82 (« Décision de janvier 2006 sur la participation des victimes dans la situation en RDC »).

[630] Décision de janvier 2006 sur la participation des victimes dans la situation en RDC, para. 101.

[631] Voir, par exemple, Le Procureur c. Katanga and Ngudjolo, CPI, Affaire n° ICC-01/04-01/07, Décision sur les demandes de participation à la procédure a/0327/07 à a/0337/07 et a/0001/08, 2 avril 2008.

[632] Statut de Rome, art. 68(3).

[633] Décision de janvier 2006 sur la participation des victimes dans la situation en RDC, para. 65.

[634] Une fois qu’une affaire individuelle a été identifiée aux fins de poursuites, une victime doit présenter des informations complémentaires pour remplir les critères de participation à cette affaire (bien que la phase de situation continue aussi longtemps que l’enquête du procureur demeure ouverte).

[635] Silvana Arbia, Greffier de la CPI, Déclaration lors de la Treizième réunion d’information de la Cour pénale internationale à l’intention du corps diplomatique, Bruxelles, 24 juin 2008, dans « Recueil de déclarations », document non publié en possession de Human Rights Watch, p. 12 (« Déclaration lors de la treizième réunion d’information à l’intention du corps diplomatique »).

[636] Décision de janvier 2006 sur la participation des victimes dans la situation en RDC, para. 100. Dans cette décision, la Chambre préliminaire I précise clairement que son évaluation du préjudice tant en phase de situation qu’au stade des affaires n’est que préliminaire et est susceptible d’être amendée par la Chambre de première instance dans le cadre d’une affaire. Ibid., para. 82.

[637] Ibid., para. 101.

[638] Ibid., para. 63. En ce qui concerne les réparations, le juge Pikis de la Chambre d’appel a fait remarquer qu’il était dans l’intérêt des victimes de mettre en lumière lors de la procédure les pertes ou dommages qu’elles ont subis, ces informations pouvant par la suite être utiles à la Cour au moment de l’évaluation des demandes de réparations. Décision de la Chambre d’appel de juin 2007 sur la demande conjointe des victimes dans l’affaire Lubanga, Opinion individuelle du juge Pikis, para. 16. En vertu de l’article 75(2) du Statut de Rome, les victimes peuvent chercher à obtenir des réparations directement d’une personne condamnée moyennant une ordonnance rendue par la Cour. Bien que les processus de réparations et de participation soient séparés (ce qui signifie qu’une victime ne doit pas nécessairement participer à la procédure pour avoir droit à des réparations), il peut y avoir des victimes réclamant des réparations qui participent également à la procédure. Ces victimes qui participent ont intérêt à suivre la procédure lors de la phase de situation, laquelle peut aboutir à l’identification du ou des auteurs présumés qui, s’ils sont condamnés, pourraient être tenus de réparer le préjudice.

[639] Pour une analyse plus détaillée du rôle du conseil ad hoc pour la défense, voir partie III.

[640] « Uganda August 2007 Decision on Victims’ Participation », para. 88.

[641] Statut de Rome, art. 53(3)(a).

[642] Ibid., art. 53(3)(b).

[643] Jérôme de Hemptinne et Francesco Rindi, « ICC Pre-Trial Chamber Allows Victims to Participate in the Investigation Phase of Proceedings », Journal of International Criminal Justice, vol. 4 (mai 2006), p. 347.

[644] La règle 92(2) du Règlement de procédure et de preuve énonce les conditions de notification aux victimes en rapport avec la décision du Procureur prise en vertu de l’article 53 afin de permettre leur participation à ces procédures. Plus précisément, la Cour doit adresser une notification « aux victimes ou à leurs représentants légaux qui ont déjà participé à la procédure ou […] ont communiqué avec la Cour au sujet de la situation ou de l’affaire en cause » (italique ajouté). La Chambre préliminaire II a fait remarquer qu’il s’agit de l’unique référence aux « victimes en phase de situation » dans le régime juridique de la CPI, ce qui semble indiquer qu’elles ont un rôle spécifique à jouer lors de cette phase. Voir « Uganda August 2007 Decision on Victims’ Participation », para. 95. De fait, une décision prise par le Procureur en vertu de cette disposition peut affecter considérablement les intérêts personnels des victimes : s’il n’y a aucune procédure à laquelle les victimes peuvent participer, celles-ci se retrouvent véritablement privées de l’occasion de voir que justice est rendue pour les crimes relevant de la CPI qui ont causé le préjudice qu’elles ont subi.

[645] « Uganda August 2007 Decision on Victims’ Participation », para. 98. De plus, même les personnes qui n’ont pas été reconnues comme victimes pouvant participer à la procédure (personnes ayant demandé à participer en tant que victimes) ont le droit d’exposer leurs « vues et préoccupations » en ce qui concerne la sécurité. La règle 89(1) du Règlement de procédure et de preuve dispose que la communication de la demande des victimes au Procureur et à la Défense se fait sous réserve de l’adoption de mesures de protection appropriées en vertu de l’article 68(1) du Statut de Rome. Dans la pratique, cela peut signifier que le Procureur et la Défense ne reçoivent que des versions expurgées des demandes. Ceci répond au fait que les personnes demandant à participer en tant que victimes peuvent être confrontées à des risques liés aux enquêtes ou procédures de la CPI longtemps avant qu’une affaire ne soit véritablement identifiée. Voir Situation en RDC, CPI, Affaire n° ICC-01/04, Décision relative aux mesures de protection sollicitées par les demandeurs 01/04-1/dp à 01/04-6/dp (Version publique expurgée), 21 juillet 2005.

[646] «  Uganda August 2007 Decision on Victims’ Participation », para. 100. Le pouvoir de la Cour est déclenché par la requête du Procureur mais la Cour peut, de sa propre initiative, adopter des mesures si les éléments de preuve sont jugés nécessaires pour la Défense et que le Procureur refuse d’agir. L’application de cette disposition dans la pratique révèle que ces « occasions uniques d’obtenir des renseignements » peuvent survenir lors de la phase de situation (en plus du stade de l’affaire). Cette disposition a été appliquée dans la situation en RDC préalablement à l’identification d’une affaire. Situation en RDC, CPI, Affaire n° ICC-01/04, Décision relative à la requête du Procureur aux fins de la prise de mesures en vertu de l’article 56, 26 avril 2005.

[647] « Uganda August 2007 Decision on Victims’ Participation », para. 101. Ce pouvoir pourrait être déclenché lors de la phase de situation lorsque que l’on ne sait pas clairement si les éléments de preuve à préserver ont trait à un incident qui fera l’objet d’une affaire. Par exemple, dans l’attente d’une décision de la Chambre préliminaire relative à la recevabilité d’une affaire, le Procureur peut demander à la Chambre l’autorisation de prendre certaines mesures d’enquête aux fins de préserver des éléments de preuve. Otto Trifterrer (ed.), Commentary on the Rome Statute of the International Criminal Court (Baden-Baden: Nomos Verl.-Ges., 1999), p. 749.

[648] « Uganda August 2007 Decision on Victims’ Participation », para. 101.

[649] Situation en RDC , CPI, Affaire n° ICC-01/04, Décision relative aux requêtes de l’Accusation, du Bureau du conseil public pour la Défense et du Bureau du conseil public pour les victimes aux fins d’autorisation d’interjeter appel de la décision relative aux demandes de participation des victimes à la procédure dans le cadre de la situation, 6 février 2008 ; Situation en RDC, CPI, Affaire n° ICC-01/04, « Decision on Request for leave to appeal the “Decision on the Requests of the OPCD on the Production of Relevant Supporting Documentation Pursuant to Regulation 82(2)(e) of the Regulations of the Court and on the Disclosure of Exculpatory Materials by the Prosecutor », 23 janvier 2008 ; Situation au Darfour, CPI, Affaire n° ICC-02/05, « Decision on Request for leave to appeal the “Decision on the Requests of the OPCD on the Production of Relevant Supporting Documentation Pursuant to Regulation 86(2)(e) of the Regulations of the Court and on the Disclosure of Exculpatory Materials by the Prosecutor », 23 janvier 2008 ; Situation au Darfour, CPI, Affaire n° ICC-02/05, « Decision on the Requests for Leave to Appeal the Decision on the Applications for Participation of Victims in the Proceedings in the Situation », 6 février 2008.

[650] Décision de janvier 2006 sur la participation des victimes dans la situation en RDC, para. 98 ; Le Procureur c. Lubanga, CPI, Affaire n° ICC-01/04-01/06, Décision sur les demandes de participation à la procédure présentées par les Demandeurs VPRS 1 à VPRS 6 dans l’affaire Le Procureur c. Thomas Lubanga Dyilo (Version publique expurgée), 29 juin 2006, p. 8.

[651] Le demandeur peut également établir le lien de causalité s’il peut démontrer qu’il a subi un préjudice en tentant d’intervenir pour venir en aide aux victimes directes de l’affaire ou pour empêcher la commission des crimes qu’aurait commis l’accusé contre ces victimes directes. Voir Le Procureur c. Lubanga, CPI, Affaire n° ICC-01/04-01/06, Décision sur les demandes de participation à la procédure a/0001/06, a/0002/06 et a/0003/06 dans le cadre de l’affaire Le Procureur c. Thomas Lubanga Dyilo et de l’enquête en République démocratique du Congo (Document public expurgé), 28 juillet 2006, p. 9.

[652] Selon la Chambre préliminaire II, « il semble y avoir peu de doute, du moins en principe (et à moins que la Chambre en décide autrement par rapport à une procédure spécifique), sur le fait que ce critère est satisfait dès qu’une victime (qu’il s’agisse d’une personne physique, d’une organisation ou d’une institution en application de la règle 85 du Règlement de procédure et de preuve) introduit une demande de participation à la procédure suite à la délivrance d’un mandat d’arrêt, à une arrestation ou à une citation à comparaître à l’encontre d’une ou plusieurs personnes » [Traduction de Human Rights Watch]. Voir « Uganda August 2007 Decision on Victims’ Participation », para. 9.

[653] Arbia, Déclaration lors de la treizième réunion d’information à l’intention du corps diplomatique, p. 12.

[654] Le Procureur c. Lubanga , CPI, Affaire n° ICC-01/04-01/06, Décision sur les modalités de participation des victimes a/0001/06, a/0002/06 et a/0003/06 à l’audience de confirmation des charges, 22 septembre 2006 (« Décision sur les modalités de participation des victimes à l’audience de confirmation des charges dans l’affaire Lubanga ») ; Le Procureur c. Lubanga, CPI, Affaire n° ICC-01/04-01/06, Décision sur les demandes de participation à la procédure a/0004/06 à a/0009/06, a/0016/06 à a/0063/06, a/0071/06 à a/0080/06 et a/0105/06 dans le cadre de l’affaire Le Procureur contre Thomas Lubanga Dyilo, 20 octobre 2006.

[655] Règlement de procédure et de preuve, règle 89(1).

[656] Ibid., règle 91(3)(a).

[657] Décision sur les modalités de participation des victimes à l’audience de confirmation des charges dans l’affaire Lubanga.

[658] Le Procureur c. Katanga et Ngudjolo , CPI, Affaire n° ICC-01/04-01/07, « Decision on the Set of Procedural Rights Attached to Procedural Status of Victim at the Pre-Trial Stage of the Case », 13 mai 2008, para. 184 (« Katanga May 2008 Decision on Procedural Rights of Victims » [Décision de mai 2008 sur les droits procéduraux des victimes dans l’affaire Katanga]).

[659] Ibid., para. 127-128. Cela n’inclut pas l’accès aux écritures ou décisions classées « ex parte ». Par ailleurs, seuls les représentants légaux des victimes peuvent avoir accès aux écritures confidentielles, sous réserve qu’ils ne révèlent pas à leurs clients le nom des témoins confidentiels. Le Procureur c. Katanga et Ngudjolo, CPI, Affaire n° ICC-01/04-01/07, Décision relative aux restrictions à l’ensemble des droits procéduraux accordés aux victimes non anonymes, 30 mai 2008, para. 25.

[660] Pour une analyse complète des modalités, voir « Katanga May 2008 Decision on Procedural Rights of Victims », paras. 124-152.

[661] Le Procureur c. Lubanga , CPI, Affaire n° ICC-01/04-01/06, Décision relative à la participation des victimes, 18 janvier 2008 (« Décision du 18 janvier 2008 relative à la participation des victimes dans l’affaire Lubanga »), para. 93.

[662] Ibid., para. 95.

[663] Dans son opinion dissidente, lejJuge Blattman a exprimé son désaccord par rapport au nouveau seuil de participation des victimes articulée par l’opinion majoritaire, préférant celui introduit par la Chambre préliminaire. Ibid., para. 9 de l’opinion dissidente.

[664] Ibid., para. 95.

[665] Ibid., para. 96.

[666] Le Procureur c. Lubanga , CPI, Affaire n° ICC-01/04-01/06, Décision relative aux requêtes, introduites par la défense et l’Accusation, aux fins d’autorisation d’interjeter appel de la Décision relative à la participation des victimes rendue le 18 janvier 2008, 26 février 2008.

[667] Tel qu’expliqué dans la partie II.C, cela souligne pourquoi le Bureau du Procureur devrait rassembler assez d’éléments de preuve pour porter des charges qui sont suffisamment représentatives de la victimisation afin de permettre une participation significative.

[668] Entretien de Human Rights Watch avec un représentant d’une organisation non gouvernementale locale et entretien de groupe avec des représentants de deux organisations non gouvernementales locales, Bunia, 30 avril et 5 mai 2007.

[669] De fait, le juge Blattman a fait remarquer que « si la définition de ce qu’est une victime est imprécise (comme c’est le cas dans l’Opinion majoritaire), les victimes ne pourront pas exercer utilement les droits que leur reconnaît le Statut en matière de participation ». Décision du 18 janvier 2008 relative à la participation des victimes dans l’affaire Lubanga, para. 6 de l’opinion dissidente.

[670] Ibid., para. 105, et Règlement de procédure et de preuve, règle 131(2).

[671] Règlement de procédure et de preuve, règle 92(5) ; Décision du 18 janvier 2008 relative à la participation des victimes dans l’affaire Lubanga, paras. 106-107.

[672] Décision du 18 janvier 2008 relative à la participation des victimes dans l’affaire Lubanga, paras. 106-107.

[673] Ibid., paras. 108-109 et 121.

[674] Ibid., para. 122.

[675] Les victimes peuvent également communiquer directement avec le BdP en vertu du Statut de Rome, art. 15.

[676] « Uganda August 2007 Decision on Victims’ Participation », para. 90.

[677] Règlement de procédure et de preuve, règle 50(1). Cette notification est obligatoire à moins que le Procureur détermine que ce faisant il mettrait en péril l’intégrité de l’enquête ou la vie ou le bien-être des victimes et témoins.

[678] Les instruments juridiques de la CPI ne donnent aucune définition précise de cette catégorie de victimes.

[679] Règlement de procédure et de preuve, règle 92(2) et (3).

[680] Ibid.

[681] Entretiens séparés de Human Rights Watch avec du personnel de la CPI, 17 juillet, et du personnel de la CPI, La Haye, 19 septembre 2007. Le personnel de la Cour a effectivement reconnu que le fait de ne pas avoir diffusé efficacement et suffisamment tôt les informations relatives aux droits des victimes en Ituri avait entravé la participation de victimes lors de l’audience de confirmation des charges contre Lubanga. Voir partie V.C.1.

[682] Pour une analyse plus détaillée du Plan stratégique, voir partie I.B.

[683] Au moment où sont écrites ces lignes, certains bureaux extérieurs de la Cour, mais pas tous, comptent des représentants de la SPVR.

[684] Le formulaire reflète essentiellement les conditions légales énoncées dans le Règlement de la Cour, norme 86(2), pour qu’une demande soit complète.

[685] Le formulaire est maintenant disponible sur le site web de la CPI sur http://www.icc-cpi.int/library/victims/Form-Participation-1_fr.pdf (consulté le 13 juin 2008).

[686] Entretiens séparés de Human Rights Watch avec des représentants d’organisations non gouvernementales locales, Bunia, 30 avril et 5 mai 2007.

[687] Entretien de Human Rights Watch avec un représentant d’une organisation non gouvernementale locale, Bunia, 5 mai 2007.

[688] Entretien de Human Rights Watch avec un membre du personnel de la CPI, 17 juillet 2007.

[689] Ibid.

[690] Aux termes de la règle 89(1) du Règlement de procédure et de preuve, la Chambre peut décider d’expurger des parties du formulaire par souci de sécurité pour la victime.

[691] Règlement de la Cour, norme 86(5). Le rapport de la SPVR peut fournir des informations générales à l’intention de la Chambre, telles que des renseignements sur les types de documents d’identité à la disposition des victimes dans le pays dont la situation est examinée par la Cour, afin d’évaluer si une personne a satisfait aux conditions du formulaire en matière d’identité. Voir Situation en Ouganda, CPI, Affaire n° ICC-02/04, Decision on victims' applications for participation a/0010/06, a/0064/06 to a/0070/06, a/0081/06, a/0082/06, a/0084/06 to a/0089/06, a/0091/06 to a/0097/06, a/0099/06, a/0100/06, a/0102/06 to a/0104/06, a/0111/06, a/0113/06 to a/0117/06, a/0120/06, a/0121/06 and a/0123/06 to a/0127/06 (Version publique expurgée), 14 mars 2008.

[692] La Chambre peut solliciter des informations complémentaires de la part de la SPVR avant de statuer. Règlement de la Cour, norme 86(7).

[693] Règlement de procédure et de preuve, règle 89(2).

[694] Par exemple, dans l’affaire Lubanga, certaines des victimes ont été représentées par Avocats sans Frontières, tandis que d’autres étaient représentées par un représentant légal congolais.

[695] Entretien de Human Rights Watch avec un membre du personnel de la CPI, La Haye, 17 avril 2008 ; Décision d’août 2007 relative aux demandes du représentant légal des demandeurs dans la situation en RDC, para. 43.

[696] Règlement de procédure et de preuve, règle 90(5). Jusqu’à présent, deux représentants légaux ont été rémunérés par le système d’aide judiciaire de la Cour. Entretien de Human Rights Watch avec un membre du personnel de la CPI, La Haye, 17 avril 2008. Comme il a été signalé précédemment, l’OPCV a été désigné pour agir en tant que représentant légal des victimes participant à la procédure tant dans la phase de situation qu’au stade de l’affaire.

[697] Pour une analyse plus détaillée de la stratégie de sensibilisation de la Cour, voir partie V.

[698] Entretiens de Human Rights Watch avec les autorités locales et des femmes sur le marché, Nyakunde, 4 mai, et avec les autorités locales et une cinquantaine de femmes et d’hommes de la population locale, Kilo, 6 mai 2007.

[699] Entretien de groupe de Human Rights Watch avec des représentants de la communauté hema, et entretien séparé avec un représentant de la communauté hema, Bunia, 2 et 8 mai 2007.

[700] Entretien de Human Rights Watch avec un responsable du gouvernement ougandais, Gulu, 7 mars 2007.

[701] Entretiens de Human Rights Watch avec des réfugiés, camps de D'Jabal, Farshana, Bredjing, Treguine et Gaga, 19-21 et 23-24 juillet, des membres du personnel du HCR, Abeché, 18 juillet, Farshana, 20 juillet, et Goz Beida, 23 juillet, et les directeurs des camps de Farshana, 21 juillet, D'Jabal, 23 juillet, et Treguine, 20 juillet 2007.

[702] Entretiens séparés de Human Rights Watch avec des représentants d’organisations non gouvernementales locales, Bunia, 5 mai 2007.

[703] Entretien de Human Rights Watch avec un représentant d’une organisation non gouvernementale locale, Bunia, 7 mai 2007.

[704] Entretien de Human Rights Watch avec un représentant d’une organisation non gouvernementale locale, et entretien de groupe avec deux représentants d’organisations non gouvernementales locales, Bunia, 30 avril et 5 mai 2007.

[705] CPI, « Rapport 2007 sur les activités d’information et de sensibilisation », 11 décembre 2007, http://www.icc-cpi.int/library/OutreachRP2007-FRA.pdf (consulté le 9 juin 2008), p. 81 ; CPI, « Information et sensibilisation en Ouganda : Calendrier d’activités », mars 2008.

[706] Même dans les pays où des victimes ont la possibilité de participer aux procédures, par exemple en RDC, des efforts supplémentaires s’avéreront peut-être nécessaires pour clarifier le caractère unique que revêt la participation devant la CPI. Il s’agirait notamment de mettre en évidence le fait que les victimes participant devant la CPI ne disposent pas des mêmes droits que les victimes dans les juridictions civilistes. Cela pourrait contribuer à gérer les attentes à propos de ce qui peut être obtenu grâce à la participation. Le moment choisi pour délivrer ces messages est également crucial : les demandes de participation des victimes sont longues et les délais pour les traiter sont considérables. Les informations sur le régime devraient donc être communiquées le plus tôt et aussi souvent que possible de façon à informer le plus grand nombre de victimes.

[707] Entretien de Human Rights Watch avec un membre du personnel de la CPI, 17 juillet 2007 ; Entretien de Human Rights Watch avec un membre du personnel de la CPI, La Haye, 19 septembre 2007 ; Entretien de Human Rights Watch avec un membre du personnel de la CPI, La Haye, 17 avril 2008.

[708] Entretien de Human Rights Watch avec un membre du personnel de la CPI, La Haye, 17 avril 2008.

[709] Ces difficultés illustrent pourquoi il est important pour les victimes demandant à participer d’avoir accès à un représentant légal dès que possible. Cependant, les victimes qui vivent dans des endroits reculés et souvent dans la misère n’ont, pour la plupart, pas les moyens de se payer les services d’un avocat puisque seules les personnes reconnues comme victimes participantes (et non les demandeurs) ont droit à une assistance financière de la Cour. Certaines ONG internationales et des avocats individuels ont facilité ce processus et ont identifié des avocats pro deo ou ont agi en tant que tel lors de la phase de demande. On ne peut que louer leur dévouement.

[710] Le guide d’information sur la participation est disponible sur le site web de la CPI, http://www.icc-cpi.int/library/victims/VPRS_Booklet_Fr.pdf (consulté le 13 juin 2008).

[711] Entretien de Human Rights Watch avec un représentant d’une organisation non gouvernementale locale, Bunia, 5 mai 2007.

[712] Entretien de Human Rights Watch avec un représentant d’une organisation non gouvernementale locale, Lira, 12 mars 2007.

[713] Entretien de Human Rights Watch avec un membre du personnel de la CPI, 17 juillet 2007.

[714] Entretiens séparés de Human Rights Watch avec des représentants d’organisations non gouvernementales locales, Bunia, 5 et 7 mai, et entretien de groupe avec des représentants d’organisations non gouvernementales locales, Goma, 9 mai 2007.

[715] Entretien de Human Rights Watch avec un représentant d’une organisation non gouvernementale locale, Bunia, 30 avril 2007.

[716] Entretiens séparés de Human Rights Watch avec deux représentants d’organisations non gouvernementales locales, Gulu, 7 et 8 mars 2007.

[717] Voir partie VI.C.1. La Cour devrait également continuer d’être sensible aux spécificités de son partenariat avec les ONG locales. Par exemple, un certain nombre d’ONG locales se sont inquiétées d’un commentaire émis par un haut responsable de la CPI lors d’un événement de sensibilisation organisé à Bunia en mars 2007. Interrogé par un Hema (groupe ethnique de Thomas Lubanga) extrémiste à propos de la procédure à suivre pour participer à la CPI en tant que victime, le responsable de la Cour a répondu, dans une salle remplie à majorité par des sympathisants Hema, qu’il fallait contacter les ONG locales de Bunia car elles pouvaient aider à compléter les formulaires. Suite à cette remarque, craignant des représailles, de nombreux intermédiaires présents à Bunia se sont cachés pendant un petit temps. Entretiens séparés de Human Rights Watch avec des représentants d’organisations non gouvernementales locales, Bunia, 5 et 7 mai 2007.

[718] Entretien de Human Rights Watch avec un représentant d’une organisation non gouvernementale locale, Bunia, 7 mai 2007.

[719] Statut de Rome, art. 75(2).

[720] En vertu de l’art. 75 du Statut de Rome, dans des circonstances exceptionnelles, la Cour peut également, de son propre chef, engager une procédure de réparation.

[721] Le terme « victime » peut généralement aussi s’entendre de « toute organisation ou institution dont un bien consacré à la religion, à l’enseignement, aux arts, aux sciences ou à la charité, un monument historique, un hôpital ou quelque autre lieu ou objet utilisé à des fins humanitaires a subi un dommage direct ». Règlement de procédure et de preuve, règle 85(b).

[722] Le formulaire peut être consulté sur http://www.icc-cpi.int/library/victims/Form-Reparation-1_fr.pdf (consulté le 13 juin 2008).

[723] Règlement de la Cour, norme 56 ; Décision du 18 janvier 2008 relative à la participation des victimes dans l’affaire Lubanga, para. 120.

[724] Statut de Rome, art. 75(3) ; Règlement de procédure et de preuve, règle 97(2).

[725] Règlement de procédure et de preuve, règle 150(1).

[726] Statut de Rome, arts. 75(4), 93(1).

[727] Règlement de procédure et de preuve, règles 98(2), 98(3).

[728] Règlement du Fonds d’affectation spéciale au profit des victimes, Cour pénale internationale, ICCASP/4/Res.3, 3 décembre 2005, http://www.icc-cpi.int/library/about/officialjournal/ICC-ASP-4-32-Res.3_French.pdf (consulté le 12 juin 2008), règles 21, 47 (« Règlement du Fonds au profit des victimes »).

[729] Ibid., règle 56 ; Règlement de procédure et de preuve, règle 98(5).

[730] Statut de Rome, art. 79 ; Règlement de procédure et de preuve, règle 98(5) ; Règlement du Fonds au profit des victimes, règles 47, 48.

[731] Cet aspect du mandat du Fonds est le résultat de négociations houleuses qui ont eu lieu lors de l’Assemblée des États parties en 2005, laquelle a adopté le Règlement du Fonds au profit des victimes. L’idée d’ « assistance temporaire » a été fermement soutenue par des pays tels que la France et la Belgique. Cette idée a vu le jour suite aux critiques émises à propos du fait que le TPIR fournissait une assistance médicale aux accusés mais pas aux victimes, ces dernières décédant parfois avant que justice soit rendue pour les crimes qu’elles avaient subis.

[732] Règlement du Fonds au profit des victimes, règle 50.

[733] Ibid., règle 50(a)(ii).

[734] Voir partie V.

[735] Situation en Ouganda , CPI, Affaire n° ICC-02/04, Décision relative à la notification du Fonds au profit des victimes et à sa requête aux fins d’autorisation de répondre aux observations du Bureau du conseil public pour la Défense sur la notification, 19 mars 2008 ; Situation en RDC, CPI, Affaire n° ICC-01/04, Décision sur la notification présentée par le Conseil de direction du Fonds au profit des victimes conformément à la règle 50 du Règlement du Fonds d’affectation spéciale au profit des victimes, 11 avril 2008 (« Décision d’avril 2008 sur la règle 50 du Fonds au profit des victimes dans la situation en RDC »).

[736] Décision d’avril 2008 sur la règle 50 du Fonds au profit des victimes dans la situation en RDC, p. 7.

[737] Règlement du Fonds au profit des victimes, règles 67, 71 et 73.

[738] Correspondance électronique de Human Rights Watch avec un membre du personnel du Fonds, 23 juin 2008.

[739] Règlement du Fonds au profit des victimes, règle 49.

[740] Ibid., règles 61 et 70.

[741] Voir REDRESS, « State Cooperation & the Rights of Victims before the International Criminal Court », document présenté par REDRESS lors de la Cinquième Session de l’Assemblée des États parties, La Haye, Pays-Bas, 23 novembre–1er décembre 2006, http://www.redress.org/publications/StateCooperation&RightsofVictims.pdf (consulté le 5 mai 2008), p. 8.

[742] L’article 86 du Statut de Rome dispose que, « [c]onformément aux dispositions du présent Statut, les États Parties coopèrent pleinement avec la Cour dans les enquêtes et poursuites qu'elle mène pour les crimes relevant de sa compétence ».

[743] Les États observateurs sont également invités à assister ou à participer à certains aspects des travaux de l’AEP. Statut de Rome, art. 112(1).

[744] Statut de Rome, arts. 112(2)(f), 87(7).

[745] Voir, par exemple, Human Rights Watch, Mémorandum pour la Cinquième Session de l’Assemblée des États parties, novembre 2006, http://hrw.org/french/backgrounder/2006/asp1106/ .

[746] Voir AEP, « Compte rendu des débats », dans Documents officiels de l’Assemblée des États parties au Statut de Rome de la Cour pénale internationale, Quatrième session, La Haye, 28 novembre - 3 décembre 2005, ICC-ASP/4/32, Première partie, http://www.icc-cpi.int/library/asp/Part_I_-_Proceedings_-_FRENCH.pdf (consulté le 13 mai 2008), para. 21. Dans le cadre de leur fonctionnement, ces groupes se réunissent régulièrement ; ils s’entretiennent avec la CPI, les organisations non gouvernementales et les experts compétents ; ils produisent des rapports visant à faciliter les travaux de l’AEP ; et ils aident à la préparation de la session de l’AEP. Ils nomment également des points focaux et des sous-groupes pour travailler sur des questions spécifiques, telles que le plan stratégique de la Cour, son budget et ses locaux permanents.

[747] Les déclarations sont disponibles sur http://www.icc-cpi.int/asp/documentation/doc_6thsession/6th_GeneralDebate.html&l=fr (consulté le 13 mai 2008). 

[748] Voir Ban Ki-Moon, Secrétaire général de l’ONU, « Remarks at the General Debate of the Sixth Assembly of States Parties to the Rome Statute of the International Criminal Court », New York, 3 décembre 2007, http://www.icc-cpi.int/library/asp/statement_SG_6thasp_3_Dec_2007.pdf (consulté le 13 mai 2008) ; María Teresa Fernández de la Vega, Vice-premier ministre du gouvernement espagnol, Intervention à l’occasion du débat général de la sixième Assemblée des États parties au Statut de Rome de la Cour pénale internationale, New York, 3 décembre 2007, http://www.icc-cpi.int/library/asp/Spain_gd_statement_sp_6thasp.pdf (consultée le 13 mai 2008) ; B.S. Mabandla, Ministre de la justice et du développement constitutionnel du gouvernement sud-africain, Intervention à l’occasion du débat général de la sixième Assemblée des États parties au Statut de Rome de la Cour pénale internationale, New York, 3 décembre 2007, http://www.icc-cpi.int/library/asp/Statement_GD_South_Africa_EN_6ASP.pdf (consultée le 27 juin 2008).

[749] À New York, le facilitateur était le conseiller juridique néerlandais tandis qu’à La Haye, c’est l’ambassadeur danois qui a rempli ce rôle.

[750] AEP, « Renforcer la Cour pénale internationale et l’Assemblée des États parties », Résolution ICC-ASP/6/Res.2, http://www.icc-cpi.int/library/asp/ICC-ASP-6-20_Vol.I_Part_III_French.pdf (consulté le 10 juin 2008), para. 40.

[751] Réunion de Human Rights Watch avec un diplomate d’un État partie, La Haye, 11 mars 2008.

[752] Statut de Rome, art. 88. Voir également Human Rights Watch, Faire fonctionner la justice internationale : Manuel de mise en œuvre du Statut de Rome instituant la Cour pénale internationale, vol. 13, no. 4(G), septembre 2001, http://www.hrw.org/campaigns/icc/docs/handbook_f.pdf.

[753] AEP, « Rapport du Bureau sur la coopération », ICC-ASP/6/21, 19 octobre 2007, http://www.icc-cpi.int/library/asp/ICC-ASP-6-21_French.pdf (consulté le 25 avril 2008), para. 4 (« Rapport du Bureau sur la coopération »).

[754] Entretien de Human Rights Watch avec un diplomate d’un État partie à la CPI, La Haye, 17 mars 2008. Nous recommandons plus haut que le Président, par le biais du Conseil de coordination, puisse contribuer à fournir ces informations aux États parties. Voir plus haut, partie I.B.

[755] CPI, « Cooperation Report to the Bureau of the Assembly of States Parties », mars 2007 (copie en possession de Human Rights Watch).

[756] Entretiens séparés de Human Rights Watch avec des diplomates de plusieurs États parties à la CPI, La Haye, 17 mars 2008.

[757] Par exemple, les points focaux des États de l’Union européenne (UE) font partie d’un groupe de points focaux nationaux qui participent à des réunions sur la CPI convoquées régulièrement par le Groupe de travail du Conseil de l’Union européenne sur le droit international public (COJUR).

[758] Discussion de Human Rights Watch avec des diplomates d’États parties, New York, décembre 2007.

[759] Voir AEP, « Rapport du Bureau sur la coopération », para. 3.

[760] Entretien de Human Rights Watch avec un diplomate belge, Bruxelles, 7 février 2008.

[761] Entretiens séparés de Human Rights Watch avec un diplomate belge, Bruxelles, 7 février, des diplomates de plusieurs États parties à la CPI, La Haye, 17 mars 2008, et un diplomate français, Paris, 18 mars 2008.

[762] Entretien de Human Rights Watch avec un diplomate belge, Bruxelles, 7 février 2008.

[763] Participent à ces réunions : le cabinet du premier ministre ; les ministères des affaires étrangères, de la justice, de la défense et de l’intérieur ; les services du procureur fédéral, de la police et de l’administration pénitentiaire ; ainsi que les services de renseignement militaires et civils. Ibid.

[764] En pratique, les demandes spécifiques sont dirigées vers un service de coopération judiciaire internationale au sein du ministère de la justice, conformément à la loi d’application belge relative à la CPI, qui a désigné le ministère comme point de contact pour les demandes de coopération. Ibid.

[765] Il faut noter qu’un projet de loi est à l’examen en Ouganda et en République démocratique du Congo.

[766] Entretien de Human Rights Watch avec un membre du personnel de la CPI, New York, 11 décembre 2007.

[767] Par exemple, un groupe de travail spécial national pourrait réunir des représentants des ministères clés pour exécuter les mandats d’arrêt, notamment ceux en charge de la justice, des affaires étrangères, des transports, de l’administration pénitentiaire et de l’intérieur.

[768] Entretien de Human Rights Watch avec un membre du personnel de la CPI, New York, 11 décembre 2007.

[769] Voir AEP, « Rapport du Bureau sur la coopération », para. 21.

[770] Les accords contiennent des informations telles que l’identité des responsables nationaux qui doivent être contactés ; les informations qui devraient être fournies par la Cour ; le temps dont l’État dispose pour répondre à une demande ; ce qui arrive si le délai convenu n’est pas respecté ; qui prendra en charge tel ou tel frais ; et qui donnera l’approbation finale. Entretien de Human Rights Watch avec un membre du personnel de la CPI, New York, 11 décembre 2007.

[771] Bien que les informations concernant les accords sur le transport ne soient pas disponibles, à ce jour, la Cour n’a pu conclure que sept accords sur la réinstallation de témoins et deux accords sur l’application des peines. AEP, « Rapport sur les activités de la Cour », ICC-ASP/6/18, 18 octobre 2007, http://www.icc-cpi.int/library/asp/ICC-ASP-6-18_French.pdf (consulté le 6 juin 2008), para. 50 ; « Accord entre la Cour pénale internationale et le Gouvernement fédéral autrichien sur l’exécution des peines prononcées par la Cour pénale internationale », Cour pénale internationale, ICC-Pres/00-01-05, http://www.icc-cpi.int/library/about/officialjournal/ICC-Pres-00-01-05-FRA.pdf (consulté le 6 juin 2008) ; « Accord entre le Gouvernement du Royaume-Uni de Grande-Bretagne et d’Irlande du Nord et la Cour pénale internationale sur l’exécution des peines prononcées par la Cour pénale internationale », Cour pénale internationale, ICC-Pres/04-01-07, http://www.icc-cpi.int/library/about/officialjournal/ICC-Pres-04-01-07-FRA.pdf (consulté le 13 mai 2008).

[772] Selon le rapport du Bureau de l’AEP sur la coopération, « [e]n 2001, une seule demande de protection a été présentée. En 2006, le nombre des demandes a été de 36 et, pour les six premiers mois de l’année 2007, il a atteint le chiffre de 25…. [C]haque demande de protection concerne cinq à vingt témoins et personnes à charge ». AEP, Rapport du Bureau sur la coopération, para. 46, http://www.icc-cpi.int/library/asp/ICC-ASP-6-21_French.pdf (consulté le 7 mai 2008).

[773] Néanmoins, les investissements requis sont probablement moins lourds que certains États semblent imaginer : selon des responsables de la Cour, certains États parties pensaient que la réinstallation de témoins impliquerait des centaines de réfugiés. Entretien de Human Rights Watch avec un membre du personnel de la CPI, New York, 11 décembre 2007. Ce n’est pas le cas. La réinstallation de témoins, surtout en dehors de la région où vivent ces témoins, n’a généralement lieu qu’en dernier ressort car déplacer un témoin vers un pays dont il ne connaît ni la langue ni la culture n’est pas souhaitable pour elle ou lui.

[774] AEP, « Rapport du Bureau sur la coopération », para. 21.

[775] Entretien de Human Rights Watch avec un diplomate d’un État partie à la CPI, La Haye, 17 mars 2008.

[776] Ibid.

[777] Comme il est signalé dans le rapport de la CPI sur ses activités en 2006, « [l]’appui de l’ONU a été d’une grande aide à la Cour, en ce qu’il a facilité ses opérations sur le terrain. La Cour a continué de coopérer avec le Bureau de la coordination des affaires humanitaires et la Mission de l’Organisation des Nations Unies en République démocratique du Congo. … La Cour a noué des liens solides avec plusieurs fonds, programmes et autres organismes des Nations Unies, dont le Programme des Nations Unies pour le développement, le Haut-Commissariat des Nations Unies pour les réfugiés et le Fonds des Nations Unies pour l’enfance, bénéficiant de leur appui sur le terrain ». AEP, « Rapport de la Cour pénale internationale », A/62/314, 31 août 2007, http://www.icc-cpi.int/library/organs/presidency/ICC_Report_to_UN_2006_2007_French.pdf (consulté le 25 avril 2008), para. 44.

[778] Il s’agit notamment du Conseil de sécurité, du Département des opérations de maintien de la paix, du Haut Commissariat aux droits de l’homme et du Haut Commissariat pour les réfugiés.

[779] Accord négocié régissant les relations entre la Cour pénale internationale et l’Organisation des Nations Unies, adopté le 4 octobre 2004, ICC-ASP/3/Res.1, http://www.icc-cpi.int/library/asp/ICC-ASP-3-Res1_French.pdf (consulté le 8 juin 2008).

[780] Accord de Coopération et d’Assistance entre la Cour pénale internationale et l’Union européenne,

ICC-PRES/01-01-06 , 10 avril 2006, entré en vigueur le 1er mai 2006, http://www.icc-cpi.int/library/about/officialjournal/ICC-PRES-01-01-06_French.pdf (consulté le 13 mai 2008). L’accord crée une obligation générale de coopération et d’assistance entre l’Union européenne et la CPI et prévoit, entre autres, un échange régulier d’informations, une coopération avec le Bureau du Procureur ainsi que l’utilisation éventuelle des services et bureaux de l’UE par la Cour.

[781] Voir plus haut, partie II. B.2.c.

[782] AEP, « Rapport du Bureau sur la coopération », para. 65.

[783] Dans la situation au Darfour, les mandats d’arrêt sont en attente d’exécution depuis plus d’un an, tandis que les mandats d’arrêt contre les dirigeants de l’Armée de résistance du Seigneur le sont depuis environ trois ans.

[784] De même, l’UE a fait de la coopération avec le TPIY une condition préalable aux négociations sur l’adhésion avec la Croatie, ce qui a certainement contribué à l’arrestation du commandant croate Ante Gotovina aux Îles Canaries en décembre 2005.

[785] Le rapport du Bureau de l’AEP ne mâche pas ses mots sur ce point : « Afin de susciter l’appui politique et les pressions nécessaires, les États Parties doivent, quand cela est possible, insister sur l’importance de cette question. » Voir AEP, « Rapport du Bureau sur la coopération », para. 40.

[786] Ibid., para. 7, recommandations 42, 45, 48, 49, 50, 51, 65.

[787] Voir, par exemple, Rapport du Secrétaire général de l’ONU sur le Rétablissement de l’État de droit et administration de la justice pendant la période de transition dans les sociétés en proie à un conflit ou sortant d’un conflit , S/2004/616, 23 août 2004, http://daccessdds.un.org/doc/UNDOC/GEN/N04/395/30/PDF/N0439530.pdf?OpenElement (consulté le 5 mai 2007), para. 2.

[788] La question du bureau de liaison CPI-ONU est brièvement abordée plus haut dans la partie IV.B.2.c.

[789] Le gouvernement a nommé l’un des suspects, Ahmed Haroun, qui reste Ministre d’État délégué aux affaires humanitaires pour le Darfour, dans un comité dont le mandat consiste notamment à statuer sur des plaintes relatives aux droits humains. Les autorités soudanaises ont ensuite libéré, par manque de preuves, l’autre suspect, Ali Kosheib, qui était détenu au Soudan pour des chefs d’accusation sans rapport avec la CPI. De surcroît, Khartoum refuse de coopérer avec l’enquête actuelle de la CPI depuis l’émission des mandats d’arrêt. Plus récemment, l’ambassadeur du Soudan a fait des déclarations appelant à l’arrestation du Procureur de la CPI. «  Sudan demands the arrest and prosecution of the ICC prosecutor », Sudan Tribune, 7 avril 2008, http://www.sudantribune.com/spip.php?article26666 (consulté le 6 juin 2008).

[790] Par ailleurs, la mission a eu lieu une semaine après que le Procureur de la CPI eut informé le Conseil à propos des mandats en juin 2007.

[791] Par exemple, le Secrétaire général de l’ONU n’a pas soulevé publiquement la question des mandats lors de la visite qu’il a effectuée au Soudan en septembre 2007. Ban Ki-moon semble estimer qu’il vaut mieux reléguer ce type de questions exclusivement à des discussions privées, bridant ainsi la portée de son rôle. Voir Warren Hoge, « Official Urges Arrest of 2 Darfur Suspects », New York Times, 5 décembre 2007, http://www.nytimes.com/2007/12/06/world/africa/06darfur.html (consulté le 6 juin 2008).

[792] Par exemple, fin septembre, lors d’un sommet extraordinaire du Conseil de sécurité sur la paix et la sécurité en Afrique, quelques États parties au Conseil, à savoir le Royaume-Uni, la Belgique et la Slovaquie, ont souligné l’importance de la CPI et le besoin de coopération. Conseil de sécurité des Nations unies, 5749e séance, S/PV.5749, 25 septembre 2007, http://daccessdds.un.org/doc/UNDOC/PRO/N07/515/73/PDF/N0751573.pdf?OpenElement (consulté le 5 novembre 2007), pp. 6, 11 et 15. Fin octobre 2007, suite à la présentation du rapport du Président à l’Assemblée générale, certains États parties ont déclaré expressément qu’il fallait que le Soudan coopère avec la CPI et/ou que les mandats d’arrêt de la Cour pour le Darfour et le nord de l’Ouganda soient exécutés. Voir « Les Présidents de la CIJ et de la CPI appellent l’Assemblée générale à leur donner les moyens de renforcer l’efficacité de leur juridiction », communiqué de presse de l’ONU, GA/10652, 1er novembre 2007, http://www.un.org/News/fr-press/docs/2007/AG10652.doc.htm (consulté le 6 juin 2008).

[793] De nombreux délégués assistant à la session de l’AEP de cette année ont profité du fait que la session au siège de l’ONU coïncidait fortuitement avec la présentation du rapport du Procureur devant le Conseil de sécurité.

[794] Au cours des quelques jours qui ont précédé la présentation du rapport du Procureur, l’engouement pour une Déclaration présidentielle du Conseil de sécurité a pris une ampleur considérable. Discussion de Human Rights Watch avec des diplomates, New York, début décembre 2007. Bien qu’à ce moment-là, la déclaration n’ait finalement pas pu recueillir le consensus nécessaire à cause des positions rigides d’un petit nombre d’États non parties, cela ne devrait pas éclipser ce qui a pu être accompli lors de la présentation du rapport devant le Conseil en décembre 2007. Cela a aussi posé les bases d’une action similaire ultérieure.

[795] La résolution a déféré à la CPI la situation au Darfour et impose la coopération du Soudan avec la Cour. Conseil de sécurité des Nations unies, Résolution 1593 (2005), S/RES/1593 (2005), http://daccessdds.un.org/doc/UNDOC/GEN/N05/292/74/PDF/N0529274.pdf?OpenElement (consulté le 5 mai 2008), op. para. 2.

[796] Voir, par exemple, les recommandations 54 et 55 du rapport du Bureau de l’AEP qui stipulent ce qui suit : « Dans la mesure du possible, les organes de la Cour doivent programmer les missions à New York de leurs principaux responsables sur l’ensemble de l’année à des dates correspondant avec la tenue des réunions les plus marquantes et les plus pertinentes de l’Organisation des Nations Unies » ; et « Les hauts responsables se rendant au siège de la Cour doivent rester disponibles en marge de leurs visites, pour informer le Groupe des amis de la Cour pénale internationale ainsi que les représentants des groupes régionaux, notamment en ce qui concerne les situations et les affaires ». Voir AEP, « Rapport du Bureau sur la coopération ».

[797] Lors du débat général de la 62e session de l’Assemblée générale, environ un tiers des interventions des États parties ont abordé la CPI, certains évoquant le besoin de coopération. Coalition pour la CPI, « Excerpts from the General Debate of the 62nd Session of the General Assembly, 25 September – 3 October 2007 », http://www.iccnow.org/documents/GeneralDebateExcerpts2007.pdf (consulté le 6 juin 2008).

[798] AEP, « Rapport du Bureau sur la coopération », recommandation 61.

[799] Ibid., recommandations 62, 63, 64, 65, 66 et para. 69.

[800] Position commune 2003/444/PESC du Conseil du 16 juin 2003 concernant la Cour pénale internationale, http://www.consilium.europa.eu/uedocs/cmsUpload/l_15020030618fr00670069.pdf (consultée le 28 avril 2008).

[801] Voir Conseil de l’Union européenne, « The European Union and the International Criminal Court », février 2008, http://www.consilium.europa.eu/uedocs/cmsUpload/ICC_internet08.pdf (consulté le 13 mai 2008), annexe 2 (qui rassemble les conclusions du Conseil de l’Union européenne en rapport avec la CPI).